MySQL 优化专题——分页查询优化(超详细)
公众号:技术小厨师
关注小厨师,烹饪美味的技术餐
公众号文章链接:mp.weixin.qq.com/s/3Pc88OtKr…
分页查询简介
可以说,如果读者参与过网络应用的开发,分页查询一定是家常便饭了。比如电商商品列表,论坛帖子列表等等。而一般来说,分页查询其实包括以下两种。
- 逻辑分页:在用户第一次访问时,将数据全部查出,添加到 Session 中,然后通过页码和页大小查出其中一部分返回给用户。缺点非常明显,如果数据量比较大的话,将耗费大量的内存;如果数据频繁更新,则内存中的数据容易过期,需要频繁更新。
- 物理分页:使用数据库自身的分页机制,每一次分页都会去查询数据库。
本文只重点介绍物理分页及其优化方案。
常见的分页查询语句如下,
select [col1, col2 ...] from [table_name] where cond1 [and/or] cond2 ... limit [offset], [length];
分页要关注只有两个参数,
offset(可选):偏移量,指从表第一行开始,可以理解为页起始位。length:目标行数,可以理解为页大小。
希望读者注意一点,分页不是指对表的所有行记录进行分页查询,而是对表中符合条件的所有行记录进行分页查询。
当然,如果没有条件或者表中行记录均符合条件的话,那就等价于对表中的所有行记录进行分页查询。
为什么这一点很重要?因为如果认为分页查询的对象是指表中的所有行,那么在后续的阅读中可能会陷入一个问题,
“为什么 MySQL 不能像数组那样直接定位 offset 的位置,而是一直遍历直到找到符合条件的行记录呢?”
准备工作
假设我们有这样一个场景,某电商系统使用了如下所示的表来存储商品信息,
create table good_info
(
good_id bigint not null
primary key,
good_name varchar(50) not null,
good_desc varchar(200) not null,
state tinyint not null,
create_time int not null,
sell_count int default 0 not null
);
create index good_info_create_time_index
on good_info (create_time desc);
各个字段的意义如下,
- good_id:商品唯一 id
- good_name:商品名称
- good_desc:商品描述
- state:商品状态,这里假定存在两种状态,正在出售和库存不足
- create_time:发布时间,为了方便后续的测试数据生成,我们使用整数来代替 timestamp 或 datetime
- sell_count:销售量
我们接下来使用存储过程来给它添加一点点数据,
定义随机字符串生成函数
CREATE FUNCTION rand_string(n int) RETURNS varchar(255)
begin
declare chars_str varchar(100) default 'abcdefghijklmnopqrstuvwxyzABCDEFGHIJKLMNOPQRSTUVWXYZ0123456789';
declare return_str varchar(255) default '';
declare i int default 0;
while i < n do
set return_str=concat(return_str,substring(chars_str,floor(1+rand()*62),1));
set i= i+1;
end while;
return return_str;
end
定义数据生成存储过程
create
definer = lwj@localhost procedure gen_data(IN n int)
BEGIN
DECLARE i INT DEFAULT 1;
WHILE (i <= n ) DO
INSERT into good_info (good_id, good_name, good_desc, state, create_time) VALUEs (i, rand_string(20), rand_string(50), FLOOR(RAND() * 2) , FLOOR(RAND() * 1000000));
set i=i+1;
END WHILE;
END;
执行存储过程
这里作者选择随机生成 1 千万行数据,
call gen_data(10000000);
执行了 28 m 57 s,终于成功生成了 1 千万条测试数据,
读者可能会疑惑,为什么不选择其他外部的测试数据生成方法而选择存储过程。的确,外部生成方式更加灵活,但是性能远比存储过程差,存储过程自创建后就编译并存储在MySQL中。
分页查询的问题
统计
假如我们有以下的这个分页查询语句,我们调整 offset 和 length,统计查询的平均耗时,
select * from good_info order by create_time desc limit ?, ?;
如下为测试结果,
| offset | length | 查询耗时(ms) |
|---|---|---|
| 100 | 20 | 25 |
| 1000 | 20 | 48 |
| 10000 | 20 | 809 |
| 100000 | 20 | 13762 |
| 1000000 | 20 | 18966 |
我们来 explain 一下各个语句,对于 offset 为 10000 及以下的情况如下,
| id | select_type | table | partitions | type | possible_keys | key | key_len | ref | rows | filtered | Extra |
|---|---|---|---|---|---|---|---|---|---|---|---|
| 1 | SIMPLE | good_info | NULL | index | NULL | good_info_create_time_index | 4 | NULL | 120 | 100 | NULL |
对于 offset 为 100000 及以上的情况如下,
| id | select_type | table | partitions | type | possible_keys | key | key_len | ref | rows | filtered | Extra |
|---|---|---|---|---|---|---|---|---|---|---|---|
| 1 | SIMPLE | good_info | NULL | ALL | NULL | NULL | NULL | NULL | 9933232 | 100 | Using filesort |
可以看到 offset 为 10000 及左右情况下,优化器还是会选择走索引的,但是像 100000 及以上的情况下,优化器会选择全表,这是为什么呢?为了揭晓这个答案我们可以使用 hint(优化器提示)来强制走索引,看看是怎么一回事儿。
对于 offset 为 100000 的情况,
select * from good_info force index(good_info_create_time_index) order by create_time desc limit 100000, 20;
统计结果耗时为 7922ms,这时候是比优化器选择的全表要快的。
对于 offset 为 1000000 的情况,
select * from good_info force index(good_info_create_time_index) order by create_time desc limit 1000000, 20
统计结果耗时为 1m 6s 4ms!
也就是说,在 offset 比较大的时候优化器会选择全表而不是查询,因为全表可能会比走索引更加快。
读者必须知道优化器并不总是精确的,它是一个综合了各项指标的经验机器,所以才会出现 100000 的情况下不走索引。
分析
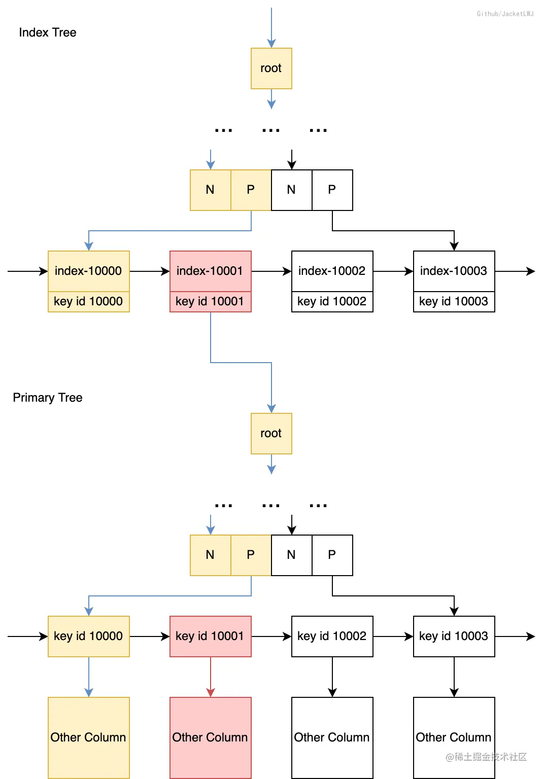
分页查询的问题本质上其实是 offset 的问题,首先我们要知道分页查询的过程中,SQL 的执行流程。
SQL 走索引的执行流程如图所示,
在分页查询中,对于每一行来说都要经过以下的过程,
- 通过二级索引查找找到对应的行的主键
- 通过主键找到对应的行记录
- 通过行记录判断该行是否符合 where 条件
也就是说,默认的分页查询中会产生非常多次数的回表查询,offset 为 10000,length 为 20 的情况下,SQL 走索引至少要回表查询 10020 次。
在表中的数据量日渐庞大的情况下,回表查询的代价也是不断上升的,最终会导致分页走索引的代价比全表查询要高,所以优化器才会在 offset 较大的情况下选择走全表而不是索引。
优化分页查询的思路
id 范围查询
理想状态下,如果读者想要优化的表具备以下特点,则可以使用 id 范围查询来直接定位到需要的数据页范围,
- 主键是严格自增的
- 表中的数据一经 insert,就不会 delete 的
- 主键列不会被修改
优化前:
select * from good_info order by create_time desc limit 1000000, 20;
耗时 13762ms
优化后:
select * from good_info where good_id between 1000000 and 1000020 order by create_time desc;
耗时 10ms,简直是质的飞跃啊!explain 一下,
| id | select_type | table | partitions | type | possible_keys | key | key_len | ref | rows | filtered | Extra |
|---|---|---|---|---|---|---|---|---|---|---|---|
| 1 | SIMPLE | good_info | NULL | range | PRIMARY | PRIMARY | 8 | NULL | 21 | 100 | Using where; Using filesort |
进一步,因为 id 总是自增的,所以后发布的商品其 id 总是更加大一些,所以如果我们可以根据 good_id 来进行排序,
explain select * from good_info where good_id between 1000000 and 1000020 order by good_id desc;
explain 一下就发现 Extra 中的 filesort 变成为了 Backward index scan。
| id | select_type | table | partitions | type | possible_keys | key | key_len | ref | rows | filtered | Extra |
|---|---|---|---|---|---|---|---|---|---|---|---|
| 1 | SIMPLE | good_info | NULL | range | PRIMARY | PRIMARY | 8 | NULL | 21 | 100 | Using where; Backward index scan |
这两者效率有什么不同?简单来说,filesort 需要做一次额外的排序工作,而 Backward index scan 利用了主键列索引双向链表直接获得排序后的结果,无需额外的排序工作。
InnoDB 主键列 B+ 树叶子结点按照主键的大小升序排序,而我们的查询要求降序排序,于是查询会使用叶子结点双向链表倒序扫描来获取结果。
标签法
id 范围查询的条件是非常理想的,如果服务有分布式的需求的话,可能会将 id 变更为分布式一致性 id,比如雪花 id 等。在这种情况下主键就不是严格自增的了,也就无法使用上述的 id 范围查询来优化。本节介绍的标签法则也是一种比较好的方法,能克服上述问题。
标签法利用历史分页记录来实现,结合了实际的应用场景,我们想象一下在社交论坛列表或者电商商品列表中,用户的行为总是向下滑。换言之,这些场景下的分页查询中,用户请求总是请求”下一页“。
于是,我们可以用另外的表记录用户的“上一页”的位置,
create table user_page
(
user_id int not null
primary key,
next_offset int not null
);
- user_id:用户的业务 id
- next_offset:该用户下一次分页查询的起始位置
然后在分页查询的时候使用“历史”表,
select * from good_info where good_id >= (select next_offset from user_page where user_id = ?) limit 20;
update user_page set next_offset = next_offset + 20;
这里通过子查询得到了下一次分页 good_id 的起始位置,limit 参数只用于指定页大小。每次分页查询结束后,更新下一次用户的起始位置。
耗时 29 + 16 ms。也是一种非常不错的方案。
延迟关联
如果你的表存在非尾部插入、删除中间行和二级索引树叶子节点值经常变动的情况,那么上面的两种办法都是不行的,比如对商品销售量降序分页查询。
这时候我们就可以采用使用场景最广的分页查询优化方案——延迟关联。
所谓延迟关联,其实就是为了避免分页的每一行都进行回表查询,而是通过一种办法一次性找到需要行后再进行回表查询。下面直接给出延迟关联的查询语句,
SELECT * FROM good_info as g1 JOIN (SELECT good_id FROM good_info order by create_time desc LIMIT 1000000, 20) as g2 on g1.good_id = g2.good_id
耗时:135 ms
explain 一下,
| id | select_type | table | partitions | type | possible_keys | key | key_len | ref | rows | filtered | Extra |
|---|---|---|---|---|---|---|---|---|---|---|---|
| 1 | PRIMARY | <derived2> | NULL | ALL | NULL | NULL | NULL | NULL | 1000020 | 100 | NULL |
| 1 | PRIMARY | g1 | NULL | eq_ref | PRIMARY | PRIMARY | 8 | g2.good_id | 1 | 100 | NULL |
| 2 | DERIVED | good_info | NULL | index | NULL | good_info_create_time_index | 4 | NULL | 1000020 | 100 | Using index |
我们可以看到,自查询中使用了覆盖索引来获取符合条件的 good_id,再通过 good_id 去查询主键树来得到结果。最终回表查询次数缩减为页大小,也就是 20 行。
如果一个索引包含(覆盖)我们所需要查询的所有字段值,我们就称之为覆盖索引。比如 create_time 的索引树叶子结点存在我们需要的主键的值,那么子查询就不需要回表查询。
其实还有一种子查询优化的方法,和延迟关联的思路其实是一样的,都是减少回表查询次数,这里不再赘述。
总结
分页查询的优化是非常重要的, 对于线上系统来说,差的分页查询将会成为系统的瓶颈。而本文只从 MySQL 层面谈及了分页查询的多种优化方法,还有一类通过外部缓存实现的分页查询优化,我们以后有机会再说。如果你觉得我写得还不错,可以为点赞和关注~~