Apache Seatunnel-架构解析

5,319 阅读8分钟

概述

Seatunnel 是一个非常易用,高性能、支持实时流式离线批处理的海量数据处理产品,架构于Apache SparkApache Flink之上,开源项目地址:github.com/apache/incu…

版本演变

Seatunnel原名为Waterdrop,在更名之后正式孵化为Apache项目,同时对于两个名字也对应了不同的版本,Waterdrop指1.x版本,Seatunnel指2.x版本,对于1.x和2.x有以下区别:

关键功能1.x2.x
支持sparkyesyes
支持flinknoyes
主要开发语言scalajava
主要构建工具sbtmaven

为什么我们需要Seatunnel

Apache Spark和Apache Flink对于分布式数据处理和流式数据处理来说是一个伟大的进步,但较高的使用门槛让数据处理人员需要学习spark和flink复杂的运行机制和api才能够使用的更加顺畅,为降低数据处理门槛,且让spark和flink变得更加易用,减少学习成本,加快分布式数据处理在生产环境的落地,Seatunnel应运而生。

基于当前大多数数据处理工作的一些思考

  1. 更多的数据处理是重复的
  2. 数据处理的代码是冗余的
  3. 在数据处理工作中有一部分的比例是数据同步工作,在离线数仓计算完成之后,往往会将ads层数据同步至对查询专门优化过的OLAP数据库(ck、es等)中以提供前端报表展示的功能,这些功能是否可以沉淀?是否可以复用?
  4. 在数据处理过程中,可能会有多种异构数据源接入的需求,例如file、redis、hdfs、kafka、mysql….,在面对这种异构数据源集成的需求时如何去更好的应对?
  5. 在当前越来越多大数据框架面世的基础上,大数据处理的方向慢慢变向了sql化和低代码化,在业务看来无论底层有多少数据都会是落成一张表或是多张表,如果可以使用sql就能够计算海量数据并快速获取正确结果,对于整个业务部门对于数据的利用将更加高效
  6. 假设企业中需要组建数据中台,如何对外快速提供数据处理的中台能力

Seatunnel可以解决的业务痛点

  1. 背靠spark和flink两大分布式数据框架,天生具有分布式数据处理的能力,使业务可以更加专注于数据的价值挖掘与处理,而不是专注于底层技术对于大数据的兼容和开发
  2. 利用spark和flink分布式框架对于异构数据源的兼容,可以实现快速的异构数据源同步和接入
  3. 高度抽象业务处理逻辑,减少代码的冗余和重复开发

Seatunnel优势与缺点

优势

  1. 简单易用,灵活配置,无需开发
  2. 模块化和插件化
  3. 支持利用SQL做数据处理和聚合
  4. 由于其高度封装的计算引擎架构,可以很好的与中台进行融合,对外提供分布式计算能力

缺点

  1. Spark支持2.2.0 - 2.4.8,不支持spark3.x
  2. Flink支持1.9.0,目前flink已经迭代至1.14.x,无法向上兼容
  3. Spark作业虽然可以很快配置,但相关人员还需要懂一些参数的调优才能让作业效率更优

相关竞品及对比

  • FlinkX,现已更名为chunjun
  • StreamX
  • DataX
关键功能SeatunnelFlinkXStreamXDataX
spark是否支持yesnoyesno
flink是否支持yes,高版本兼容性不好yes,高版本兼容性不好yes,高版本兼容性好no
部署难度轻松中等较难容易
主要功能对比etl、数据同步数据同步flink任务可视化部署数据同步

Seatunnel核心理念与内核原理

核心概念

  1. 整个Seatunnel设计的核心是利用设计模式中的“控制翻转”或者叫“依赖注入”,主要概括为以下两点:

    1. 上层不依赖底层,两者都依赖抽象
    2. 流程代码与业务逻辑应该分离
  2. 对于整个数据处理过程,大致可以分为以下几个流程:输入 -> 转换 -> 输出,对于更复杂的数据处理,实质上也是这几种行为的组合:

  3. Seatunnel对于这几种数据处理的行为进行高度的抽象,在基于这层比较完善的抽象之上,对业务数据处理过程中的80%重复操作进行沉淀,做成可热插拔的插件,这样业务处理逻辑与整个数据处理实现了解耦,让用户更专注于业务的落地与实施。

内核原理

  1. 插件的动态注册使用了java spi技术,保证了框架的灵活扩展,设计思路参考了presto、es等,有兴趣的同学可以下去自行研究,es使用了google guice,presto使用的就是上面提到的java spi
  2. 在以上理论基础上,数据的转换需要做一个统一的抽象与转化,很契合的是spark或者flink都已经为我们做好了这个工作,spark的DataSet,flink的DataSet、DataStream都已经是对接入数据的一个高度抽象,本质上对数据的处理就是对这些数据结构的转换,同时这些数据在接入进来之后可以注册成上下文中的表,基于表就可以使用SQL进行处理
  3. 整个Seatunnel通过配置文件生成的是一个spark job或者flink job
  4. 技术栈包括以下:
    1. Java
    2. Scala
    3. Flink
    4. Spark
    5. Java spi

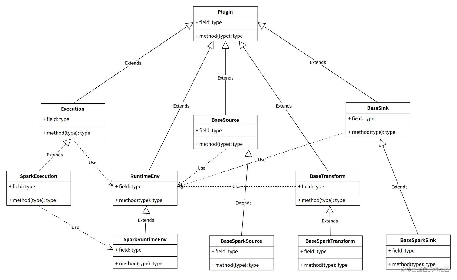
Spark插件体系架构设计

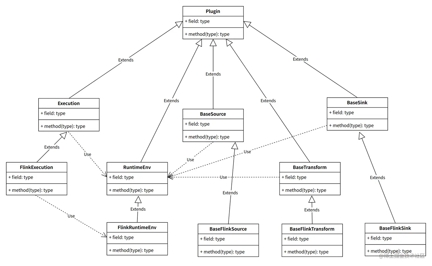
Flink插件体系架构设计

程序执行流程

最上层插件抽象实现细节

public interface Plugin<T> extends Serializable {
    // 配置文件的key
    String RESULT_TABLE_NAME = "result_table_name";
    String SOURCE_TABLE_NAME = "source_table_name";
    
    // 设置每个插件的config
    void setConfig(Config config);
    
    // 获取插件的配置 
    Config getConfig();
    
    // 对于config的校验
    CheckResult checkConfig();
    
    // 插件前准备
    void prepare(T prepareEnv);
}

Spark插件上层抽象实现细节

批处理Batch

Source

trait BaseSparkSource[Data] extends BaseSource[SparkEnvironment] {

  protected var config: Config = ConfigFactory.empty()

  override def setConfig(config: Config): Unit = this.config = config

  override def getConfig: Config = config

  def getData(env: SparkEnvironment): Data;

}

Transform

trait BaseSparkTransform extends BaseTransform[SparkEnvironment] {

  protected var config: Config = ConfigFactory.empty()

  override def setConfig(config: Config): Unit = this.config = config

  override def getConfig: Config = config

  def process(data: Dataset[Row], env: SparkEnvironment): Dataset[Row];

}

Output

trait BaseSparkSink[OUT] extends BaseSink[SparkEnvironment] {

  protected var config: Config = ConfigFactory.empty()

  override def setConfig(config: Config): Unit = this.config = config

  override def getConfig: Config = config

  def output(data: Dataset[Row], env: SparkEnvironment): OUT;

}

流处理Stream

trait SparkStreamingSource[T] extends BaseSparkSource[DStream[T]] {

  def beforeOutput(): Unit = {}

  def afterOutput(): Unit = {}

  def rdd2dataset(sparkSession: SparkSession, rdd: RDD[T]): Dataset[Row]

  def start(env: SparkEnvironment, handler: Dataset[Row] => Unit): Unit = {
    getData(env).foreachRDD(rdd => {
      val dataset = rdd2dataset(env.getSparkSession, rdd)
      handler(dataset)
    })
  }

}

Flink插件上层抽象实现细节

批处理Batch

Source

public interface FlinkBatchSource<T> extends BaseFlinkSource {

    DataSet<T> getData(FlinkEnvironment env);
}

Transform

public interface FlinkBatchTransform<IN, OUT> extends BaseFlinkTransform {

    DataSet<OUT> processBatch(FlinkEnvironment env, DataSet<IN> data);

}

Output

public interface FlinkBatchSink<IN, OUT> extends BaseFlinkSink {

    DataSink<OUT> outputBatch(FlinkEnvironment env, DataSet<IN> inDataSet);

}

流处理Stream

Source

public interface FlinkStreamSource<T> extends BaseFlinkSource {

    DataStream<T> getData(FlinkEnvironment env);

}

Transform

public interface FlinkStreamTransform<IN, OUT> extends BaseFlinkTransform {

    DataStream<OUT> processStream(FlinkEnvironment env, DataStream<IN> dataStream);
}

Output

public interface FlinkStreamSink<IN, OUT> extends BaseFlinkSink {

    DataStreamSink<OUT> outputStream(FlinkEnvironment env, DataStream<IN> dataStream);

}

自定义插件步骤

  1. 针对不同的框架和插件类型继承对应的接口,接口中的核心处理方法
  2. 在java spi中注册
  3. 将自己定义的jar包放在Seatunnel主jar包的plugins目录下

Java spi原理解析

概念

SPI全称Service Provider Interface,是Java提供的一套用来被第三方实现或者扩展的接口,它可以用来启用框架扩展和替换组件,SPI的作用就是为这些被扩展的API寻找服务实现

API和SPI的区别

API-(Application Programming Interface)大多数情况下,都是实现方制定接口并完成对接口的实现,调用方仅仅依赖接口调用,且无权选择不同实现。 从使用人员上来说,API 直接被应用开发人员使用,SPI-(Service Provider Interface)是调用方来制定接口规范,提供给外部来实现调用方选择自己需要的外部实现。 从使用人员上来说,SPI 被框架扩展人员使用

实现demo

  1. 定义接口

    package com.tyrantlucifer;
    
    public interface Animal {
        void shut();
    }
    
  2. 定义main函数,使用service loader进行动态加载

    package com.tyrantlucifer;
    
    import java.util.ServiceLoader;
    
    public class Main {
        public static void main(String[] args) {
            ServiceLoader<Animal> services = ServiceLoader.load(Animal.class);
            for (Animal service : services) {
                service.shut();
            }
        }
    }
    
  3. 实现接口

    package com.tyrantlucifer;
    
    public class Cat implements Animal {
        public void shut() {
            System.out.println("cat shut miao miao!!!");
        }
    }
    
    package com.tyrantlucifer;
    
    public class Dog implements Animal{
        public void shut() {
            System.out.println("dog shut wang wang!!!");
        }
    }
    
  4. 注册spi,需要在resources/META-INF/services下新建以接口全类名的文件,比如我们这次的接口com.tyrantlucifer.Animal,那么就新建一个com.tyrantlucifer.Animal文件,并在文件中添加自己的实现类:

    com.tyrantlucifer.Cat
    com.tyrantlucifer.Dog
    

Seatunnel demo演示

  1. Spark

    spark {
      spark.streaming.batchDuration = 5
      spark.app.name = "seatunnel"
      spark.ui.port = 13000
    }
    
    input {
      socketStream {}
    }
    
    filter {
      split {
        fields = ["msg", "name"]
        delimiter = ","
      }
    }
    
    output {
      stdout {}
    }
    
  2. Flink

    env {
      execution.parallelism = 1
    }
    
    source {
        SocketStream{
              result_table_name = "fake"
              field_name = "info"
        }
    }
    
    transform {
      Split{
        separator = "#"
        fields = ["name","age"]
      }
      sql {
        sql = "select * from (select info,split(info) as info_row from fake) t1"
      }
    }
    
    sink {
      ConsoleSink {}
    }
    
  3. 自定义插件

    class MyStdout extends BaseOutput {
    
      var config: Config = ConfigFactory.empty()
    
      /**
       * Set Config.
       * */
      override def setConfig(config: Config): Unit = {
        this.config = config
      }
    
      /**
       * Get Config.
       * */
      override def getConfig(): Config = {
        this.config
      }
    
      override def checkConfig(): (Boolean, String) = {
        if (!config.hasPath("limit") || (config.hasPath("limit") && config.getInt("limit") >= -1)) {
          (true, "")
        } else {
          (false, "please specify [limit] as Number[-1, " + Int.MaxValue + "]")
        }
      }
    
      override def prepare(spark: SparkSession): Unit = {
        super.prepare(spark)
    
        val defaultConfig = ConfigFactory.parseMap(
          Map(
            "limit" -> 100,
            "format" -> "plain" // plain | json | schema
          )
        )
        config = config.withFallback(defaultConfig)
      }
    
      override def process(df: Dataset[Row]): Unit = {
    
        val limit = config.getInt("limit")
    
        var format = config.getString("format")
        if (config.hasPath("serializer")) {
          format = config.getString("serializer")
        }
        format match {
          case "plain" => {
            if (limit == -1) {
              df.show(Int.MaxValue, false)
            } else if (limit > 0) {
              df.show(limit, false)
            }
          }
          case "json" => {
            if (limit == -1) {
              df.toJSON.take(Int.MaxValue).foreach(s => println(s))
    
            } else if (limit > 0) {
              df.toJSON.take(limit).foreach(s => println(s))
            }
          }
          case "schema" => {
            df.printSchema()
          }
        }
      }
    }
    

Q&A