网红面试题:从输入 url 到看到页面发生了什么

1,127 阅读14分钟

一起养成写作习惯!这是我参与「掘金日新计划 · 4 月更文挑战」的第 27 天,点击查看活动详情

流程图

这题扎眼看上去没问题,无非是 HTTP 请求到浏览器渲染,但可以聊的东西很多。我想它的执行顺序是,用户输入——开始导航——HTTP请求——浏览器渲染。其中用户输入、开始导航、浏览器渲染是浏览器方面的知识点,HTTP请求是 HTTP 方面的知识点

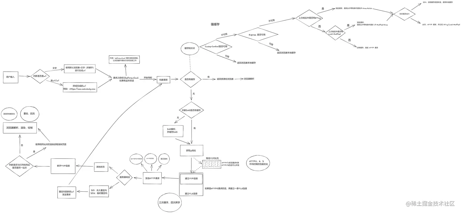
以下就是从输入 url 到看到页面的整个流程图

从url输入到页面渲染

原图地址:s2.loli.net/2022/04/26/…

前言

了解"开始导航"之前,需要先知道浏览器架构,简单来说,现代浏览器由1个浏览器主进程、1个GPU进程、多个渲染进程、多个插件进程、网络进程、音频进程、存储进程组成

下图是李兵在《浏览器工作原理与实践》中所示,展示 Chrome 浏览器的架构

目前的浏览器架构

以及未来现代浏览器架构示意图:

未来现代chrome浏览器架构

文章现代浏览器内部揭秘中有一张图,是这样描述的

现代浏览器内部解密

图中表明浏览器主进程包含了 UI 线程、网络线程、存储线程,与李兵的观点有所不同。那以谁为准呢?以时间为准,李兵的专栏是19年所写,而《现代浏览器内部解密》是 18 年的文章,站在 2022 年的背景,现代浏览器,UI、网络、存储等都已升级为进程,而非是浏览器主进程中的线程

用户输入

当用户在地址栏中输入一个字符串时,地址栏会判断输入的关键字是搜索内容,还是请求的URL

  • 如果是搜索内容,地址栏会使用浏览器默认的搜索引擎,合成新的带搜索关键字的URL

    • 例如在chrome中搜长泽雅美
    • 在chrome中搜长泽雅美
  • 如果输入内容符合 URL 规则,例如输入azhubaby.com,那么地址栏会根据规则,把这段内容加上协议合成完成的 URL,如 https://azhubaby.com

当用户输入关键字并键入回车之后,意味着当前页面将替换为新的页面,此时浏览器中有个 API——beforeunload,它允许页面在离开之前触发是否一个确认对话框。这里使用此API,可让浏览器不再导航

// 监听离开页面前的事件
window.addEventListener('beforeunload', (event) => {
	event.preventDefault();
    event.returnValue = '';
})

可在这里看看 beforeunload 的demo

从浏览器架构分工上讲,当用户输入字符串时是 UI 进程(老一点的浏览器是浏览器主进程)在运作

开始导航

当敲下 Enter 键时,UI 进程将指挥权交接给了网络进程。网络进程接受请求指令前,会先查找本地缓存是否有缓存。如果有缓存该资源,那么直接返回资源给浏览器进程;如果在缓存中没找到该资源,那么则正式进入HTTP请求阶段

关于HTTP缓存方面的知识可以看看这篇——面试常客:HTTP 缓存

HTTP请求

之前写过一篇TCP/IP 协议及网络分层模型,讲述了 TCP/IP 网络分层协议,它就像搭积木一样,每一层需要下一层的支撑,我们的 HTTP 请求是其 HTTP 协议的应用,需要先连接传输层(TCP)以及更底层网络互连层(IP)

TCP/IP 网络分层模型

而IP从哪里来,通过 DNS, 使其域名 和 IP 做映射

我们使用倒推法可以理清“路线”:

HTTP 请求 —— HTTP 协议连接 —— TCP 协议连接 —— IP 协议连接 —— 需要知道 IP——DNS 做域名/IP映射

所以进入 HTTP 请求的第一步是 DNS 解析

DNS 解析

这里对 DNS 不做过多概述,简单来说,它的作用是用域名代替 IP 地址,符合人的记忆。输入du.azhubaby.com ,表示 IP 地址 47.102.152.19 ,你可以在命令行中 ping 一个域名,来求证一下结果

ping域名

HTTP 请求之前的第一步是判断 DNS 中是否有缓存,如果有,直接返回 IP 地址;如果没有,则进行 DNS 解析,并把结果 IP 缓存到 DNS

有了 IP 地址后,IP 层连接成功,接下来就是 TCP 传输层

TCP 连接

这里要看HTTP协议的版本,如果是 HTTP/1.1 的话,就要考虑TCP队列否饱满,因为 HTTP/1.1 最多允许一个域名连接 6 条TCP,太多了就要在等待TCP队列中排队;如果是 HTTP/2 的话,那就没事,它允许TCP并发

这里还要考虑到如果协议是 HTTPS 协议的话,还需要建立一条 TLS 连接

等真正 TCP 连接时,就联想到网红面试题:三次握手、四次挥手

三次握手、四次挥手

为什么是三次握手和四次挥手,因为只有这样才能让双方(客户端和服务端)知道彼此的接收能力和发送能力是没问题的

http-tcp-three-handshakes

步骤为:

  • 客户端提出建立连接,发出客户端seq:seq=client_isn
  • 服务端收到消息后返回 ack=client_isn+1 和服务端seq:seq=server_isn
  • 客户端收到后返回ack=server_isn+1 表示收到了

可以理解为男女双方确认关系,男女双方要结婚,怎么办?先见父母得到父母认同,之前听过这样一句话:得不到父母祝福的婚姻是不幸福的(当然,不见父母直接结婚的也有,但不主流)

  • 男方提出去女方家,带上见面礼seq:seq=男方的诚意
  • 女方家收到见面礼后返回(给男方)红包 ack=我们认可你啦 以及女方去男方家也带上见面礼seq:seq=女方的诚意
  • 男方家收到见面礼后返回(给女方的)红包 ack=server_isn+1

这个叫确定关系。所以要又来又回三次,双方都确保知道对方的诚意和自己的诚意

那什么是四次挥手呢?

在断开之前,需要进行四次挥手

http-tcp-four-handshakes

为什么要有四次挥手?

主要是为了确保双方都知道对方断开连接

具体步骤为:

  • 客户端第一次发送消息给服务端告诉它需要断开连接
  • 服务端收到消息后返回消息告诉客户端:知道了,为了确保服务端收到了之前所有的 HTTP 请求,服务端需要等一等再断开连接
  • 服务端确认所有的HTTP请求都收到了,主动发消息给客户端:我这边所有的请求都处理完了,我也可以断开连接了
  • 客户端收到这个请求后,返回消息告诉服务端:我知道,断开连接吧

主要是为了确认双方的接收能力和发送能力是否正常、制定自己的初始化序列号为后面的可靠性传送做准备

可以理解为一对男女要分手

  • 女方提出分手,说你对我不好,我要分手
  • 男方觉得需求合理,同意分手,但分手之前要把联系方式、合照、各种乱七八糟的的事情算清楚再分手
  • 男方理清楚后,主动发消息给女方,说这边都处理清楚了,以后你是你,我是我,我们可以分手了
  • 女方收到消息后,返回告诉男方:我知道了,分手吧

于是乎,它们就断了,分手手续完成。具体详细的信息可看猿人谷的面试官,不要再问我三次握手和四次挥手,一个字:细

发送HTTP请求

TCP连接已经通了,现在正式发送 HTTP 请求,这里又有的聊了,如 HTTP 的报文内容、请求头、响应头、请求方法、状态码等知识点

首先 HTTP 的报文结构由 起始行 + 头部 + 空行 + 实体组成,简单来说就是 header+body,HTTP 的报文可以没有body(get方法),但必须要有 header

请求头由请求行 + 头部字段构成,响应头由状态行 + 头部字段构成

请求行有三部分:请求方法、请求目标和版本号

  • 例如 GET / HTTP/1.1

状态行也有三部分:版本号、状态码和原因字符串

  • 例如 HTTP/1.1 200 OK

在浏览器中,打开F12,在 NetWork 中任何一个请求中,你都会看到这样的结构

报文结构

这里我们也常会遇到一些例如 GET 和 POST 请求方式的区别、HTTP 状态码等相关的衍生问题

GET 和 POST 请求方式的区别

  • 从缓存角度看,GET 会被缓存,POST 不会被缓存
  • 从参数角度看,GET 通过在 URL 的"?"后以 key=value 方式传参,数据之间以“&”相连接;POST 则要将数据封装到请求体中发送,这个过程不可见
  • 从安全角度看,GET 不安全,因为 URL 可见;POST 较 GET 安全度高
  • 从编码角度看,GET 只接受 ASCII 字符,向服务器发送中文字符可能会出现乱码;POST 支持标准字符集,可以正确传递中文
  • 从数据长度的限制看,GET 一般受 URL 长度限制(URL 的最大长度是 2048 个字符),POST 无限制

HTTP 状态码

RFC 标准把状态码分成了五类 ,用数字的第一位表示分类,而 099 不用,这样状态码的实际可用范围就大大缩小了,由 000999 变成了 100~599。

这五类的具体含义是:

  • 1××:提示信息,表示目前是协议处理的中间状态,还需要后续的操作;
  • 2××:成功,报文已经收到并被正确处理;
  • 3××:重定向,资源位置发生变动,需要客户端重新发送请求;
  • 4××:客户端错误,请求报文有误,服务器无法处理;
  • 5××:服务器错误,服务器在处理请求时内部发生了错误。

目前 RFC 标准里总共有 41 个状态码

101 - Switching Protocols,客户端使用 Upgrade 头字段

200 - 请求成功

204 - 无内容,服务器成功处理了请求,但没有返回任何内容。

206 - 一般用来做断点续传,或者是视频文件等大文件的加载

301 - 永久重定向

302 - 临时重定向

304 - 未修改协商缓存,返回缓存中的数据。它不具有通常的跳转含义,但可以理解成 重定向到缓存的文件(即缓存重定向)

400 - 请求中语法错误

401 - 未授权

403 - 服务器收到请求,但是拒绝提供服务,即资源不可用

404 - 无法找到请求资源

408 Request Timeout - 请求超时

414 - 请求 URI 过长(如图一新浪常有)

500 - 服务器内部错误

501 - 尚未实施:服务器不具备请求功能

502 - 网关错误

503 - 服务器不可用,主动用503响应请求或 Nginx 设置限速,超过限速,会返回503

504 - 网关超时

这里要对 304 做一下说明,当请求头 If-Modified-SinceIf-None-Match 中判断修改时间是否一致(或唯一标识是否一致),是,则返回304,使用浏览器内存中的本地缓存;不一致则说明要更新,继续请求资源放回给客户端,并带上 Last-ModifiedETag

请求方式

HTTP/1.1 规定了八种方法,都必须是大写形式

  • GET:获取资源,可以理解为读取或者下载数据。只有GET请求才能起到缓存效果
  • HEAD:获取资源的元信息
  • POST:像资源提交数据,相当于写入或上传数据
  • PUT:类似 POST
  • DELETE:删除资源
  • CONNECT:建立特殊的连接隧道
  • OPTIONS:列出可对资源实行的方式
  • TRACE:追踪请求 - 响应的传输路径

浏览器渲染

当HTTP 请求完毕后,断开 TCP 连接,将资源返回给客户端(浏览器)。此时浏览器要判断是否与打开的网站是同一个站点。因为如果是同一个站点的话,则可使用同站点的渲染进程渲染页面,如果不是,浏览器则打开新的渲染进程解析资源

浏览器渲染的大致流程如下图所示:

浏览器渲染大致流程

我们可以将页面渲染分为三个步骤:

解析

  • HTML 被解析为 DOM 树,CSS 被解析为 CSS 规则树,JavaScript 通过 DOM API 和 CSSOM API 来操作 DOM Tree 和 CSS Rule Tree

渲染

  • 浏览器引擎通过 DOM Tree 和 CSS Rule Tree 构建 Rendering Tree(渲染树),这其中进行大量的 回流(Reflow) 和 重绘(Repaint)
  • 回流和重绘
    • 回流:意味着元件的几何尺寸变了,需要重新验证并计算 Render Tree
    • 重绘:屏幕的一部分需要重画,比如某个CSS 的背景色变了,但元件的几何尺寸没有变
    • 回流的成本要比重绘大

绘制

  • 最后通过操作系统(浏览器)的Native GUI的API绘制

其中,衍生出重绘和回流的问题,提高性能的方法之一就是减少浏览器的渲染时间,其中的一个优化点就是减少重绘和回流

减少回流和重绘的方法

  1. 不要一条条修改 DOM 样式,与其这样,不如预定义好CSS的class,然后修改DOM的样式
  2. 把DOM“离线”后修改
    1. 使用 documentFragment 对象在内存里操作 DOM
    2. 先把 DOM 给 display:none(有一次 Reflow),然后你想怎么改就怎么改,再把它显示出来
    3. clone 一个 DOM 节点到内存里,然后想怎么改就怎么改,改完后和在线的那个交换一下
  3. 不要把 DOM 节点的属性值放在一个循环中当作循环的变量,不然这会导致大量地读写这个节点的属性
  4. 尽可能地修改层级比较低的DOM
  5. 不要使用 table 布局

造成回流的属性:

width、height、padding、margin、border、position、top、left、bottom、right、float、clear、text-align、vertical-align、line-height、font-weight、font-size、font-family、overflow、white-space

造成重绘的属性:

color、border-style、border-radius、text-decoration、box-shadow、outline、background

记住一点,回流是与几何大小相关,重绘与大小无关

如此,从输入 url 到看到页面的整个流程就走完了

总结

这道题能衍生很多问题,从一题可以测试出面试者的HTTP、浏览器相关知识。正所谓”鹏怒而飞,其翼若垂天之云;水击三千里,碧空九万丈;好风凭借力,送我上青云。“。这道题之所以能成为经典题,不是没有它的原因的

笔者这里做一个总结,把这题可以衍生的知识点逐一列出,待君思索

浏览器方面

  • 浏览器架构
    • 由什么组成?浏览器主进程、GPU进程、多个渲染进程、多个插件进程、网络进程、音频进程、存储进程等
    • 渲染进程中有哪些进程?GUI渲染线程、JS 引擎线程、事件触发线程、网络异步线程、定时器线程
    • 进程和线程的区别?进程是应用程序创建的实例,而线程依托于进程,它是计算机最小的运行单位
  • 浏览器渲染
    • 渲染流程?解析、渲染、绘制
    • 重绘和回流
      • 两者的区别
      • 重绘和回流的属性
      • 如何减少重绘和回流,提高渲染性能

HTTP方面

  • HTTP缓存

    • 强缓存

      • HTTP/1.1 Cache-Control
      • HTTP/1.0 Expires
      • Cache-Control > Expires
    • 协商缓存

      • HTTP/1.1 ETag/If-None-Match
      • HTTP/1.0 Last-Modified/If-Modified-Since
      • 精准度:ETag > Last-Modified
      • 性能:Last-Modified > ETag
  • TCP/IP 连接

    • 三次握手、四次挥手
  • 网络层面的性能优化

    • HTTP/1.1的做法
    • HTTP/2 的做法
    • HTTP/3 的做法
    • 每个阶段采用的性能优化是有所不同的

参考资料