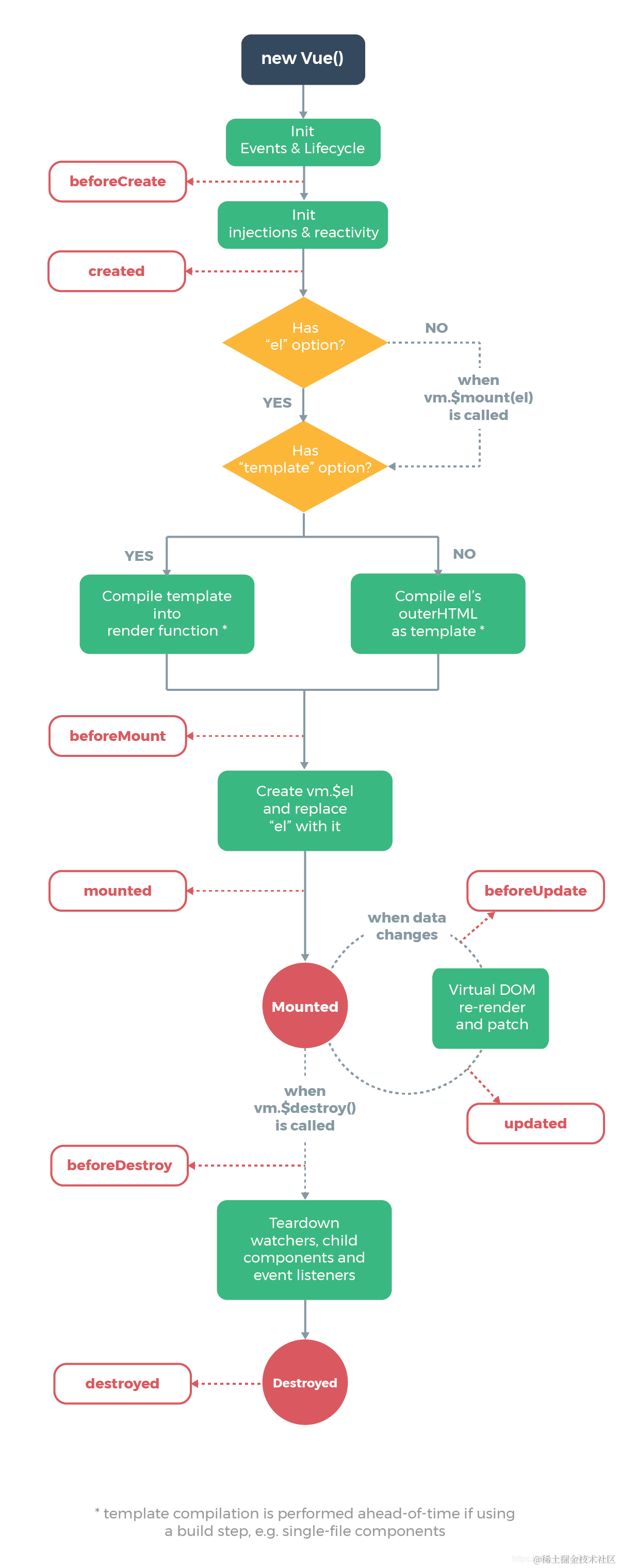
生命周期图示

生命周期实例代码
<!DOCTYPE html>
<html>
<head>
<meta charset="utf-8">
<title>生命周期</title>
</head>
<body>
<div id="app">{{a}}</div>
<script src="../Vue.js"></script>
<script>
var vm = new Vue({
el:'#app',
data:{
a:1
},
beforeCreate:function(){
console.log("beforeCreated "+"el:"+this.$el+" data:"+this.$data+" a:"+this.a);
},
created:function(){
console.log("created "+"el:"+this.$el+" data:"+this.$data+" a:"+this.a);
},
beforeMount:function(){
console.log("beforeMount "+"el:"+this.$el+" data:"+this.$data+" a:"+this.a);
},
mounted:function(){
console.log("mounted "+"el:"+this.$el+" data:"+this.$data+" a:"+this.a);
},
beforeUpdate:function(){
console.log("beforeUpdate "+"el:"+this.$el+" data:"+this.$data+" a:"+this.a);
},
updated:function(){
console.log("updated "+"el:"+this.$el+" data:"+this.$data+" a:"+this.a);
},
beforeDestroy:function(){
console.log("beforeDestroy "+"el:"+this.$el+" data:"+this.$data+" a:"+this.a);
},
destroyed:function(){
console.log("destroyed "+"el:"+this.$el+" data:"+this.$data+" a:"+this.a);
}
})
vm.$data.a = 2018;
setTimeout(function(){
vm.$data.a = 2019;
},3000)
setTimeout(function(){
vm.$destroy()
},3000);
</script>
</body>
</html>
执行结果
