微信小程序开发

532 阅读16分钟

小程序

微信小程序

注册小程序帐号

微信公众平台->注册->小程序(留一个微信号,作为管理员,留一个邮箱作为登录用)

安装开发测试工具

下载

开发文档

框架 组件 API

获取开发秘钥

公众平台登录小程序->开发->开发设置->AppID(小程序ID) wxf34e69dfcc966870

开发工具使用

创建项目,开发,调试,打包,部署,git

框架

微信客户端给小程序所提供的环境为宿主环境,小程序的运行环境分成渲染层(webview)和逻辑层(jscore),WXML 模板和 WXSS 样式工作在渲染层,JS 脚本工作在逻辑层,小程序的渲染层和逻辑层分别由2个线程管理,这两个线程的通信会经由微信客户端

配置

为了方便开发者减少配置项,描述页面的四个文件必须具有相同的路径与文件名

全局配置

app.json,对微信小程序进行全局配置(页面管理,窗口设置,网络请求)

页面配置

pagename.json,对本页面的窗口表现进行配置,覆盖全局

项目环境配置

sitemap.jsonproject.config.json ,sitemap.json 文件用于配置小程序及其页面是否允许被微信索引(SEO),需要全局禁用索引,配置project.config.json, setting内部添加checkSiteMap:false, project.config.json是项目开发环境配置

注册小程序页面

App() 注册小程序, Page() 注册页面的,都接受一个 Object 参数,App() 必须在 app.js 中调用,Page()必须出现在页面.js中,必须调用且只能调用一次,都会给当前注册生命周期钩子,和实例成员(方法、属性)

Object 参数

  • data:{} 数据
  • 钩子函数(参数){this 指向当前页面,当前小程序}
  • 自定义函数(){ this 指向当前页面,当前小程序 }
  • 自定义属性:值
页面与主程通讯

pages里面 let app=getApp(), app.实例属性|方法

数据绑定

响应式数据定义在 data:{} ,wxml数据绑定,格式{{ 数据 }} | 属性="{{值}}"

数据修改

data:{} 数据,在修改实例属性,数据的修改结果是异步

this.data.属性 = 值 修改, view层不实时响应

this.setData({key:value}) 修改,催生view层响应

app.setData({key:value}) 修改的是主程app

setData({key:value},callback),callback可以抓取实时修改后的数据

事件

<组件 bindxxx="实例方法"></组件> 冒泡

xxx==原生移动端事件名(touchstart/touchend/touchcancel/touchmove/tap/....)

<组件 catchxxx="实例方法"></组件> 不冒泡

传参

<组件 bindxxx="实例方法" data-参数名称="值"></组件>

值: 字符

<组件 bindxxx="实例方法" data-参数名称="{{any}}"></组件>

any 任意类型

实例方法:function(e){e.currentTarget.dataset.参数名称;}

e返回事件对象

列表渲染

<组件 wx:for="{{数据}}">{{item}}/{{index}}</组件>

wx:key="id" 定key id = item.id

wx:key="key" 定key key = item.key

wx:key="*this" 定key *this = item 本身

wx:for-item="xx" 定义item的名字->xx

wx:for-index="xx" 定义index的名字->xx

条件渲染

<组件 wx:if="{{布尔数据}}"> 惰性渲染 ~~ v-if

wx:elif="{{}}"

wx:else

<组件 hidden="{{布尔数据}}" 适合频繁渲染 ~~ v-show

不渲染

分组<block wx:if="">被包裹的元素</block>,或声明业务逻辑,自身不渲染

双向绑定

<input value="{{ipt}}" bindinput="checkIpt"></input>

 checkIpt(e){
    this.setData({ipt:e.detail.value});//双向绑定
  },

简易双向绑定机制。此时,可以在对应项目之前加入 model: 前缀:

<input model:value="{{value}}" />
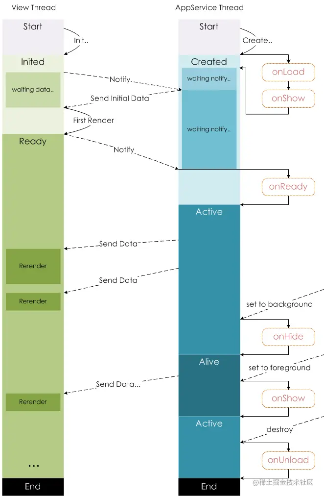
钩子函数

app

小程序初始化onLaunch(传递给当前小程序的参数)

切到前台onShow|后台onHide

pages

初始化onLoad(路由传递过来的参数和数据)

切前后台/第一次渲染完毕onReady

卸载前onUnload

转发/下拉/触底/滚动

模块化

支持commonJs / es Modules

es6+

默认支持es6语法,可以开起增强编译会支持的更好

wxss

WXML就是组件,非DOM标签,WXSS就是简版的css,提供rpx响应式布局,IPHONE6为基准,采用双倍布局(1px~~2rpx),目前支持的选择器有

选择器样例样例描述
.class.intro选择所有拥有 class="intro" 的组件
#id#firstname选择拥有 id="firstname" 的组件
elementview选择所有 view 组件
element, elementview, checkbox选择所有文档的 view 组件和所有的 checkbox 组件
::afterview::after在 view 组件后边插入内容
::beforeview::before在 view 组件前边插入内容
element1 element2

需要跨端(h5,app,miniprogam): flex布局 + 类选择|id选择器 打头定义,对齐短板

组件

声明式路由

组件:navigator

属性: open-type

值:

  • navigate,redirect 只能打开非 tabBar 页面
  • switchTab 只能打开 tabBar 页面。
  • reLaunch 可以打开任意页面
  • navigate 新+页面栈
  • redirect 会替换当前栈
  • navigateBack 当前页面出栈
  • switchTab 目标tabBar页面入栈 关闭其他所有非 tabBar 页面
  • reLaunch 全部出栈,目标页面栈入栈
  • exit 全部出栈,无进栈 target="miniProgram"时生效

路由传参

url="/pages/xx/xx?a=1&b=2" switchTab 不能传参数

接参

app.js onLaunch(options) options={a:1,b:2}

pages.js onLoad(options) options={a:1,b:2}

跳转其他小程序

条件:需要设置对方小程序的appId,在我方小程序的app.json,不可以跳转自己的appId

// 对方的appId   基础库  2.12.1+ 后无需设置
{
  "navigateToMiniProgramAppIdList":[
    "wxcb2ef166e0715ba9"
  ]
}
<navigator 
  target="miniProgram" 
  open-type="navigate" //不替换当前小程序
  app-id="wxcb2ef166e0715ba9" //对方的appId
  extra-data="{a:1,b:2}" //传给对方小程序的目标页面的数据
  path="/pages/dongbula/dongbula" //要打开的对方的小程序页面
>跳转到其他小程序</navigator>

自定义组件

定义

不是创建page,而是创建component,一个小程序组件(wxml,wxss,js,json)

//组件名.js
Component({ //构造一个组件
  
  properties:{ //组件的属性列表
    title:{ //属性名
      type:String,//类型
      value: '默认值'
    }
  }
  
  data:{ //组件数据
    msg:'..'
    }
          
  methods:{ //组件方法
    show(){
        this.data.msg/this.properties.title
        this.setData({msg:...}) // properties 不可修改
        }
  }
})

注册

全局注册 app.json , 到处可用(page,component)

"usingComponents":{
  "使用时的组件名":"components/comp1/comp1"
}

局部注册 pagename.json ,当前页面可以

"usingComponents":{....}

组件内注册组件, 当前组件可用

"usingComponents":{....}

使用

<comp1 title="{{值}}"></comp1>

组件内部样式是局部的,与外界隔离(scoped),外部传入的样式不会覆盖内部样式

接受外部传入样式

Component({
  options: {
    addGlobalClass: true,
  }
})

内部class名权重高于外部

第三方组件

npm下载单一组件
npm init -y  执行一次
npm i miniprogram-组件名 --production    安装到node_modules里面,不可以引入
npm i miniprogram-组件名2 --production    安装到node_modules里面,不可以引入
​
小程序开发工具-构建npm -> miniprograme_npm   
    小程序会指向这个miniprograme_npm目录,二不是node_modules  
  
  可以引入无需路径
  {
    "usingComponents": {
        "miniprogram-picker": "miniprogram-picker"
    }
    }
    
一定要是miniprograme_npm名称么,可否自定义?
    miniprograme_npm是自动产生,可以定义
  定义xxx目录: 无需执行小程序开发工具-构建npm, 手动从node_modules里面copy到xxx目录
  
  可以引入需要路径
  {
    "usingComponents": {
        "miniprogram-picker": "components/miniprogram-picker"
    }
    }
使用weui

pc端: elementUi / iview / antd

移动端: vant / mintUi / ameizi / antd-m

小程序端 weui|weapp: wevant / weiview / 官方扩展 特点:不操作dom

weVantweIview

将 app.json 中的 "style": "v2" 去除,小程序的新版基础组件强行加上了许多样式,难以去除,不关闭将造成部分组件样式混乱。

添加样式: vant custom-class="类名" iview i-class="类名"

修改样式顺序: 定义主题->传递组件属性->custom-class="类名"->直接修改第三方组件本身(dist/对应组件.wxss)

UI库选择: WEUI库->NPM->小程序组件->自定义

API

编程式路由
数据交互

读取本地数据? 可以, 需要打开本地设置-》不校验合法域名

软件、app、小程序 数据交互不存在跨域的,因为宿主不是浏览器

数据缓存

原生项目

wxml 目前不支持反单引

云开发

初始云环境
  • 开发工具->创建云开发项目(选择云开发)
  • 必须填入appID
  • 开发工具->云开发->设置->创建环境->输入环境名称
  • 开发工具->右键点击cloudfunctions目录,切换你创建的环境
  • 右键点击cloudfunctions/login云函数->上传并部署 (为了将来的小程序可以访问你的云环境)
多云环境

初始云环境的动作,做多次,注意:目前免费环境支持两个,多了没有,一般做一个测试和一个正式环境

多环境情况下需要指定env

// app.js
onLaunch: function () {
    
    if (!wx.cloud) {
      console.error('请使用 2.2.3 或以上的基础库以使用云能力')
    } else {
      wx.cloud.init({
        // env 参数说明:
        //   env 参数决定接下来小程序发起的云开发调用(wx.cloud.xxx)会默认请求到哪个云环境的资源
        //   此处请填入环境 ID, 环境 ID 可打开云控制台查看
        //   如不填则使用默认环境(第一个创建的环境)
        env: 'test-vpu1v', // 环境id
        traceUser: true,
      })
    }
  }
数据库环境

创建集合

开发工具->云开发->数据库->创建集合->权限设置(最大)

创建者(后端),所有用户(客户端)

添加记录

手动添加: 开发工具->云开发->数据库->添加记录

导入:本地mongodb数据、导入第三方的数据,要求数据是json(出库)

本地mongodb出库:  mongoexport -h 127.0.0.1 -d 库名 -c 集合名 -o 输出路径/xx.json
​
//xxx.json  格式 {}{}{}{}//导入的数据,如果需要客户端,可以写入的权限,需要自定义权限 | 给数据添加_openid
获取openid
//获取openId
let {result} = await  wx.cloud.callFunction({
  name: 'login'
})
​
console.log('openid', result.openid)
数据库操作

链接库

const db = wx.cloud.database()

db.collection('bulala')
  .add({ //增
    data: { //一条
      name: 'apple',
      category: 'fruit',
      price: 10
    }
  })
  .then(
    res=>console.log('res111111',res)
  )
  .catch(
    err=>console.log('err111111',err)
  )

db.collection('bulala')
  .doc('3f8c212f5ea1086f00008dc55c74c585') //冲着_id
  .remove()
    .then()
    .catch()
//_openid

db.collection('test')
  .doc(_id)
  //.set({ // 替换更新
  .update({ // 局部更新
    data: {
      name: 'milk',
      category: 'dairy',
      price: 18,
    }
  })
​
​

db.collection('bulala')
  .where({ //查询条件
    price: _.gt(10)
  })
  .field({//允许返回的字段
    name: true,
    price: true,
  })
  .orderBy('price', 'desc')//按关键词排序
  .skip(1)
  .limit(10)
  .get() //获取

批量操作(批量添加/删除),不可以在客户端完成,需要在服务端(云函数)里面完成

数据推送

A页面修改了集合,B页面事先监听了这个集合,就会收到更新后的数据,这个数据是后端推送出来的(广播)

//客户端监听(订阅)
watcherId = 集合.where({监听条件}).watch({onChange:fn,onError:fn})
//客户端关闭监听
watcherId.close()
//服务端推送(发布)  有微信的服务器完成

场景:聊天室,web微信,新消息推送

上传图片
wx.chooseImage({
  ...
  success: (res) => {
    const filePath = res.tempFilePaths[0]//手机缓存
    
    // 上传图片
    const cloudPath = 'my-image' + filePath.match(/.[^.]+?$/)[0]
    
    wx.cloud.uploadFile({
      cloudPath,//云端地址
      filePath,//手机缓存地址
      success: res => {
        // console.log(res.fileID)//传递完后的云地址
        //地址地段,和用户信息,入库(update)
      },
      fail: e => {
        console.error('[上传文件] 失败:', e)
      },
      complete: () => {
      }
    })
​
  },
  fail: e => {
    console.error(e)
  }
})
云函数

创建

右键cloudfunctions->新建node云函数->定义函数名->右键函数名->上传并部署

编写

// 云函数入口文件
const cloud = require('wx-server-sdk')
​
//没有wx
​
cloud.init({
  env: 'test-vpu1v',
})
​
// 云函数入口函数
exports.main = async (event, context) => {
  const wxContext = cloud.getWXContext()//微信 上下文信息 
  
  //业务
  cloud.database().collection('bulala').批量操作
  
  //返回值
  return {
    event,
    openid: wxContext.OPENID,
    appid: wxContext.APPID,
    unionid: wxContext.UNIONID,
  }
}

测试调用

服务端测: 控制台->云端测试

客户测试: wx.cloud.callFunction({name: '函数名',data:{数据}}).then(结果)

项目

方案1: 云开发模板环境

方案2:非云开发环境改装成云开发环境

修改project.config.json 添加云函数目录"cloudfunctionRoot": "cloudfunctions/",

工作区创建cloudfunctions目录

环境切换到对应环境

生成login云函数(手写,或者同步已有云函数)

app.js 指定环境env

跨端框架

mpvue

官网

环境搭建
# 安装vue-cli脚手架
    vue -V  //查看版本
    
    # 已安装过 1 / 2 需要卸载
    npm uninstall vue-cli -g 或 yarn global remove vue-cli
    npm i @vue/cli  //装3/4
    npm install -g @vue/cli-init  ||  yarn global add @vue/cli-init     //桥接2.x
    
    # 已安装 3 / 4 
    # 桥接2.x
    npm install -g @vue/cli-init  ||  yarn global add @vue/cli-init# 创建一个基于 mpvue-quickstart 模板的新项目
vue init mpvue/mpvue-quickstart my-project
​
# 安装依赖
$ cd my-project
$ npm install
# 启动构建
$ npm run dev
环境配置
  • 关闭微信开发者工具的 ES6 转 ES5 ,就可以打 debug 啦
  • 新增的页面需要重新 npm run dev 来进行编译
  • 微信的调试工具指向 项目dist/wx目录
编写思想

vue语法 + dom结构布局 + css/sass + 小程序表单组件 + 第三方的 weUI 库 + mpvue.api() √

差异
钩子函数

vue + 小程序 混用,除特殊情况外,不建议使用小程序的生命周期钩子 推荐 mounted

路由和路由参数
  • 路由使用小程序的组件,vue-router不支持,使用navigator || a
  • 取参:onLaunch/onLoad时候传递的 options -》 this.root.root.mp.appOptions/query
css
  • vue的css没有隔离作用域|小程序有 vue需要时scoped
  • css里面 涉及到图片适合不推荐使用本地图片,使用base64 || 网络图片
api

小程序api使用桥接器: mpvue.api(...)

事件

事件对象: e.mp.detail.value 抓取事件对象目标的输入值

语法规则
  • 小程序里所有的 BOM/DOM 操作不可用,也就是说 v-html 指令不能用
  • 不支持过滤器(filter),动态组件(component),字符串模板(inline-template|X-Templates),插槽(Slot),异步组件
  • Class 与 Style 绑定 的值不支持object
  • 键盘事件 不支持
  • v-for (item) of xx 时 出现 loader解析错误,解决:去了括号
  • 数据绑定时,不支持返单引
环境目录
mpvue小程序
全局配置/src/app.json/app.json
页面配置/src/pages/页面/main.json/pages/页面/页面.json
全局样式/src/app.vue里面的style标签/app.wxss
页面样式/src/pages/页面/页面.vue里面的style标签/pages/页面/页面.wxss
app.json配置page:["pages/页面/main"]page:["pages/页面/页面"]
tabbar资源指向/static/images/images
云函数/dist/wx/cloudfunctions/cloudfunctions
UI库

使用weUI库: weVant,weIview

修改ui库样式,深度选择器 .class1 >>> .组件class

loading是保留字

跨端

后端: H5可以访问到,小程序可以访问到

taro

react语法,跨端开发,支持打包app(reactNative),如果你熟悉React,不懂Vue.js,推荐Taro

官网

安装
npm install -g @tarojs/cli@1.3.44 || yarn global add @tarojs/cli#1.3.44
创建项目
taro init 目录
开发
yarn dev:h5  //开发h5    浏览器测试
yarn dev:weapp //小程序   小程序开发工具测试
打包
yarn build:weapp 
yarn build:h5
调用
  • 微信工具引入项目,指向当前项目根
  • 需要设置关闭 ES6 转 ES5 功能,开启可能报错
  • 需要设置关闭上传代码时样式自动补全,开启可能报错
  • 需要设置关闭代码压缩上传,开启可能报错
开发规范

taro是个袖珍版的react + 小程序组件

全局配置

src / app.js | jsx 里面的config属性 == 小程序app.json

页面配置

src / pages/ 页面 / 页面.js|jsx 里面的config属性 == 小程序page.json

生命周期

使用react钩子 , 特殊钩子(react没有的)用小程序

reactminiprogram
componentWillMountonLoadonLaunch
componentDidMountonReady
componentDidShowonShow
componentDidHideonHide
小程序api

小程序的api通过Taro.api()桥接

Taro.request().then().catch()

原生api

reactNative的api

样式
  • 若要支持 React Native 端,必须采用 Flex 布局,并且样式选择器仅支持类选择器,思想:对齐短板
  • 尺寸单位建议使用 px、 百分比 %,taro自动转换
  • Taro 提供了直接在样式文件中引用本地资源的方式
  • CSS Modules 默认关闭,需要开启
  • 入口文件 app.js |jsx里面引入的样式就是全局样式
UI组件
  • taro内置(封装小程序的原生组件) -> taro-ui -> 第三方weui组件

  • 内置组件和taro-ui组件,支持H5转换

  • 不支持jsx标签(div)

  • taro内置组件 使用方式对等 小程序组件

    • 组件属性: <组件 xx-xx="{{vlaue}}"></组件> -> <组件 xxXx={value} />
    • 引入内置: import { Map } from '@tarojs/components'
    • 引入taroui: import { Map } from 'taro-ui'
  • 修改组件样式: 整体修改主题 -> props-> 查询元素,修改编译后的选择器名,同选择器重写

路由
  • 不可用react-router-dom,使用方式同小程序
  • config属性配置tabbar跳转
  • Taro.api() 编程式跳转
  • Navigator 声明式跳转
  • this.$router.params 访问到程序初始化参数|路由参数
事件

bindtap -> onTap 事件对象同小程序

语法差异
  • 不支持 <> <Xxx.Fragement> 等方式
  • 文字要包在 Text 组件里面
  • 暂不支持在 render() 之外的方法定义 JSX
其他注意
  • 在 App 类中的 render() 函数没有实际作用,不写逻辑,不会起作用
  • 支持 PropTypes 检查类型,目前在小程序端还有些问题
  • 不能使用 Array#map 之外的方法操作 JSX 数组
  • 自定义组件样式默认是不能受外部样式影响的,需要定义在组件内部
  • 报找不到sitmap.json , 解决: copy到dist下
taro-ui

官网

安装

yarn add taro-ui --save

配置

由于引用 node_modules 的模块,默认不会编译,所以需要额外给 H5 配置 ,在 taro 项目的 config/index.js 中新增如下配置项

 esnextModules: ['taro-ui']

使用

// app.js | jsx
import 'taro-ui/dist/style/index.scss' //全局引入样式一次即可
import 'taro-ui/dist/style/components/button.scss' // 按需引入 全局使用//pages.js | jsx
import { AtButton } from 'taro-ui'
​
<AtButton type='primary'>按钮文案</AtButton>

自定义主题

在线生成主题

@tarojs/plugin-sass": "1.3.17

转换平台

微信小程序转taro

//微信小程序目录下
taro convert
​
//在taroConvert目录下
yarn install //安装依赖
yarn dev:xx  //开发
yarn build:xx //打包到其他平台

uniapp

vue语法,跨端开发(H5,小程序,app),支持打包app(原生API),如果你熟悉Vue.js,则推荐 uni-app

官网 开发工具安装

开发规范

vue语法规范 + uni内置组件 + uni.api() + uni-ui跨端UI库 + flex布局

功能框架图

创建项目

点击工具栏里的文件 -> 新建 -> 项目:

img

选择uni-app类型,输入工程名,选择模板,点击创建,即可成功创建。

img

开发调试

统一配置

打开manifest.json

  • 基础配置:填入Dcloud appID(UNI9935C10),没有获取一下
  • H5配置: 路由模式->history
  • 运行基础路径: /
  • 微信小程序配置: 填入appID

打开微信工具

  • 设置-》安全设置-》开启服务端口
  • 打开HBX-》工具-》设置-》运行设置-》微信开发工具路径-》浏览找到

浏览器运行:进入hello-uniapp项目,点击工具栏的运行 -> 运行到浏览器 -> 选择浏览器

img

真机运行:usb连接手机和电脑,安卓手机手动开启USB调试,苹果选择信任,进入hello-uniapp项目,点击工具栏的运行 -> 真机运行 -> 选择你的设备,会在你机器上装Hbuilder测试软件,打开软件(需要设置信任)。

img

微信开发者工具里运行:进入hello-uniapp项目,点击工具栏的运行 -> 运行到小程序模拟器 -> 微信开发者工具,即可在微信开发者工具里面体验uni-app。

img

开发时会生成unpackage目录

dist/dev/所有的开发时打的零时包

mp-weixin|mp-xx 小程序开发工具依赖的目录

app-plus 手机端 Hbuilder依赖的目录

打包

发行H5: 选择网站-H5手机版

img

发行小程序: 小程序开发工具->上传->公众平台小程序账号->提交审核

发行app: 保证hbx是最新版,和云打包端的版本要一致

在HBuilderX工具栏,点击发行,选择原生app-云端打包,如下图:

img

出现如下界面,点击打包即可。

img

打包时会生成unpackage目录

dist/build/所有的打包后资源

H5: 打好后的h5资源

app-plus 打好后的本地资源

项目结构
文件属性小程序文件
pages.jsonglobalStyleapp.json->window
pages.jsonpages.stylepages.json
manifest.json开发配置project.config.json
app.vueapp.js/app.wxss
pages/index/index.vuepages/index/wxmlwxssjs
/static静态本地资源/images
注意
  • 支持template/block
  • es6 支持 async await
  • 支持css背景图片链接本地资源
  • 路由推荐小程序,不支持vue-router,路由接参数同小程序
  • 钩子函数 推荐用小程序,支持vue钩子
  • 样式支持rpx,规范对齐小程序,类 flex布局
  • npm 支持, 推荐先从 uni-app插件市场->npm
  • 全局组件: 在 main.js 里进行全局注册Vue.component,注册后就可在所有页面里使用该组件
  • 全局变量: 公用模块(douban)|挂载 Vue.prototype|globalData|vuex
  • 不支持dom操作,关于dom规范,对齐mpvue(v-html不可用,物理键盘事件不存在)
  • uniapp的 @ 指向项目根
项目改装

imags -> static

cloudfunctions -> uppackage/dist/mp-weixin

修改uppackage/dist/mp-weixin/project.config/"cloudfunctionRoot": "cloudfunctions/"

uni.cloud 无法使用,Dcloud产品有自己云开发api,不会编译成小程序的云开发api

骨架屏组件

跨端开发

注意

kbone

vue语法可以,react语法可以,跨H5,微信小程序端,如果你已经有H5代码,只想增加微信小程序平台,并且对性能要求不高,可以考虑kbone

\