班级网站开发

270 阅读7分钟

本文已参与「新人创作礼」活动,一起开启掘金创作之路

 本次实验项目,开发完整网站,以前只开发过前端界面,本次记录一下完整的开发过程。文末有完整源码地址。

  • 实验过程(包括调试方法描述、实验数据记录,实验现象记录,实验过程发现的问题等)

(一)、项目背景、需求分析及系统功能描述

项目背景

网络在我们日常生活中的地位日益增长,给我们的工作生活提供了极大的便利。如今,在大学的学习生活中,由于班级人数较多、而个人的课程较为分散,给班级日常工作带来了一定的困难:例如,班委会成员和老师在班级管理等方面的工作量较大、工作效率不高;而且一些关于班级活动的信息发布零散不系统、更新不及时,交互性差,同学们的相互交流欠缺等。应学校班级师生的需求,我们提出建设一个面向班集体所有成员的班级信息管理网站,做到信息的规范管理、科学统计和快速查询,给大家一个相互交流、获取信息、展示班级风貌的平台,同时也提高班委会成员和老师处理班级管理事务的工作效率,实现班级的系统化、流程化管理,记录下大家大学四年的点滴成长。

需求分析

  1. 班委会和老师:作为班级的日常管理者,可以不定时发布新闻、作业通知等信息给班级成员,即时获取并管理班集体成员的所有个人资料,统计数据;
  2. 普通学生:查看班级历史活动,浏览获取最新新闻资讯、学院通知,查看学科作业、下载最新课程资料,查看其他班级成员信息在线交互。

系统功能描述

  1. 班委会成员和老师作为班级工作的日常管理者,设置为班级建设网站的管理员,登录管理后台,可以不定时发布学院通知、作业要求,上传活动信息,实现对班级成员信息和事务信息的增删改查,添加或者删除管理员,维护网站系统及硬件设施;
  2. 其他学生作为普通用户,可以访问班级管理网站,获取最新的作业信息、新闻,浏览班级活动历史信息等。

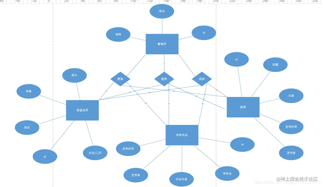
(二)、数据库概念设计

分析实体之间的联系,确定实体之间的关系,画出ER图如下所示:

(三)、数据库逻辑设计

本次课设涉及的基本表包括:班级成员信息数据表cc_members、班级新闻数据表cc_news、后台管理员信息表cc_users、班级作业信息表cc_works共四个。

(1)班级成员信息数据表cc_members, 各字段名称及数据类型如图(包含成员学号、姓名、年龄、头像以及相应的工作),使用InnoDB存储引擎,自增初始值为1,主键为member_id。

(2)班级新闻数据表cc_news,各字段名称及数据类型如图所示(包括新闻编号、标题、文本、日期、发布者等),主键为new_id,定义外键约束 CONSTRAINT cc_news_new_member FOREIGN KEY (new_member) REFERENCES cc_users (user_id)。

(3)后台管理员信息表cc_users,各字段名称及数据类型如图所示(包括管理员编号、姓名、密码),主键为user_id。用户密码MD5加密储存。

(4)班级作业信息表cc_works,各字段名称及数据类型如图所示(包括作业编号、名称、图片、文本、日期、发布者),主键为work_id,外键为work_member。建立外键约束为CONSTRAINT cc_works_work_member FOREIGN KEY (work_member) REFERENCES cc_users (user_id)。

(四) 设计生成该数据库的SQL语句

(1)创建班级成员信息数据表cc_members,并插入记录:

SET FOREIGN_KEY_CHECKS=0;


-- Table structure for cc_members


DROP TABLE IF EXISTS cc_members;

CREATE TABLE cc_members (

  member_id int(11) NOT NULL AUTO_INCREMENT,

  member_name varchar(10) NOT NULL,

  member_old int(11) NOT NULL,

  member_image varchar(36) NOT NULL,

  member_work varchar(50) NOT NULL,

  PRIMARY KEY (member_id)

) ENGINE=InnoDB AUTO_INCREMENT=1 DEFAULT CHARSET=utf8;


-- Records of cc_members


INSERT INTO cc_members VALUES ('1', '小吴', '19', '/img/member/8.jpg', 'hhh');

INSERT INTO cc_members VALUES ('2', '小张', '22', '/img/member/7.jpg', 'hhh');

INSERT INTO cc_members VALUES ('3', '小王', '25', '/img/member/6.jpg', 'hhh');

INSERT INTO cc_members VALUES ('4', '小明', '20', '/img/member/5.jpg', 'hhh');

INSERT INTO cc_members VALUES ('5', '小伊', '20', '/img/member/4.jpg', '美工');

INSERT INTO cc_members VALUES ('6', '小殊', '20', '/img/member/3.jpg', '设计');

INSERT INTO cc_members VALUES ('7', '小琪', '20', '/img/member/2.jpg', '文案');

INSERT INTO cc_members VALUES ('8', '小宇', '20', '/img/member/1.jpg', '开发');

(2)创建班级新闻数据表cc_news,并插入记录:


-- Table structure for cc_news


DROP TABLE IF EXISTS cc_news;

CREATE TABLE cc_news (

  new_id int(11) NOT NULL AUTO_INCREMENT,

  new_name varchar(36) NOT NULL,

  new_value text NOT NULL,

  new_date date NOT NULL,

  new_member int(11) NOT NULL,

  PRIMARY KEY (new_id),

  KEY cc_news_new_member (new_member),

  CONSTRAINT cc_news_new_member FOREIGN KEY (new_member) REFERENCES cc_users (user_id)

) ENGINE=InnoDB AUTO_INCREMENT=1 DEFAULT CHARSET=utf8;


-- Records of cc_news


INSERT INTO cc_news VALUES ('1', '关于第一次班会会召开问题,特批此通知', '

任公曰:造成今日之老大中国者,则中国老朽之冤业也。!

', '2018-12-15', '1');

(3)创建后台管理员信息表cc_users,并插入记录:

-- ----------------------------
-- Table structure for cc_users
-- ----------------------------
DROP TABLE IF EXISTS cc_users;
CREATE TABLE cc_users (
user_id int(11) NOT NULL AUTO_INCREMENT,
username varchar(16) NOT NULL,
password varchar(50) NOT NULL,
PRIMARY KEY (user_id)
) ENGINE=InnoDB AUTO_INCREMENT=1 DEFAULT CHARSET=utf8;

-- ----------------------------
-- Records of cc_users
-- ----------------------------
INSERT INTO cc_users VALUES ('1', 'admin', '5B274BA46BBCF3053D2C9329365B2649');

(4)创建班级作业信息表cc_works,并插入记录:


-- Table structure for cc_works


DROP TABLE IF EXISTS cc_works;

CREATE TABLE cc_works (

  work_id int(11) NOT NULL AUTO_INCREMENT,

  work_name varchar(36) NOT NULL,

  work_image varchar(36) NOT NULL,

  work_value text NOT NULL,

  work_date date NOT NULL,

  work_member int(11) NOT NULL,

  PRIMARY KEY (work_id),

  KEY cc_works_work_member (work_member),

  CONSTRAINT cc_works_work_member FOREIGN KEY (work_member) REFERENCES cc_users (user_id)

) ENGINE=InnoDB AUTO_INCREMENT=1 DEFAULT CHARSET=utf8;


-- Records of cc_works


INSERT INTO cc_works VALUES ('1', '编译原理', '/img/work/1.jpg', '

编译原理请按时完成网络平台测试

', '2018-12-15', '1');

INSERT INTO cc_works VALUES ('2', '操作系统', '/img/work/2.jpg', '

操作系统考试在即

', '2018-12-15', '1');

(五) 设计数据库加载的接口

为管理员、新闻、学科作业、班级成员分别定义一个类,并设置属性:CcUsers.class、CcNews.class、CcWorks.class、CcMembers.class。

以CcUsers.class为例,设置其属性:

public class CcUsers {

    private Integer user_id;

    private String username;

    private String password;

    public CcUsers() {

    }

    public Integer getUser_id() {

        return this.user_id;

    }

    public void setUser_id(Integer user_id) {

        this.user_id = user_id;

    }

    public String getUsername() {

        return this.username;

    }

    public void setUsername(String username) {

        this.username = username == null ? null : username.trim();

    }

    public String getPassword() {

        return this.password;

    }

    public void setPassword(String password) {

        this.password = password == null ? null : password.trim();

    }

}

再分别定义UserService.class、WorkService.class、MembersService.class、NewService.class和LoadIndexService.class,设置方法实现对数据库中相应的信息表的增删改查功能。

以UserService.class为例,定义方法提供了在数据库中添加、删除、修改的功能:

public class UserService {

    @Autowired

    private SqlSessionTemplate sst;

    public UserService() {

    }

    public CcUsers selectOne(CcUsers ccUsers) {

        if (ccUsers.getPassword() != null) {

            ccUsers.setPassword(Md5.MD5(ccUsers.getPassword()));

        }

        return (CcUsers)this.sst.selectOne("cn.cncsnet.mapper.ccusers.find", ccUsers);

    }

    public int insertAdd(CcUsers ccUsers) {

        CcUsers TempUser = new CcUsers();

        TempUser.setUsername(ccUsers.getUsername());

        if (this.selectOne(TempUser) != null) {

            return 0;

        } else {

            ccUsers.setPassword(Md5.MD5(ccUsers.getPassword()));

            return this.sst.insert("cn.cncsnet.mapper.ccusers.save", ccUsers);

        }

    }

    public Integer updateUser(CcUsers ccUsers) {

        CcUsers temp = new CcUsers();

        temp.setUsername(ccUsers.getUsername());

        CcUsers ccUser = this.selectOne(temp);

        int update = 0;

        if (ccUser == null) {

            if (ccUsers.getPassword() != null) {

                System.out.println("进行复制");

                ccUsers.setPassword(Md5.MD5(ccUsers.getPassword()));

            }

            update = this.sst.update("cn.cncsnet.mapper.ccusers.edit", ccUsers);

        }

        return update;

    }

    public PageInfo selectPage(Integer page, Integer pagesize, CcUsers ccUsers) {

        PageHelper.startPage(page, pagesize);

        List ccusers = this.sst.selectList("cn.cncsnet.mapper.ccusers.find", ccUsers);

        PageInfo pageInfo = new PageInfo(ccusers);

        return pageInfo;

    }

    public int deleteuser(int id) {

        int delete = this.sst.delete("cn.cncsnet.mapper.ccusers.del", id);

        return delete;

    }

}

其中LoadIndexService.class如下所示,提供在数据库中的模糊查找功能:

public class LoadIndexService {

    @Autowired

    SqlSessionTemplate sst;

    public LoadIndexService() {

    }

    public HashMap<String, Object> selectindex() {

        HashMap<String, Object> data = new HashMap();

        PageHelper.startPage(1, 5);

        List news = this.sst.selectList("cn.cncsnet.mapper.ccnews.find");

        Iterator var3 = news.iterator();

        while(true) {

            while(var3.hasNext()) {

                CcNews temp = (CcNews)var3.next();

                if (temp.getNew_name().length() > 25) {

                    temp.setNew_name(temp.getNew_name().substring(0, 26));

                } else if (temp.getNew_name().length() < 25) {

                    int i = 25 - temp.getNew_name().length();

                    for(int j = 0; j < i; ++j) {

                        temp.setNew_name(temp.getNew_name() + " ");

                    }

                }

            }

            data.put("ccnews", news);

            PageHelper.startPage(1, 8);

            List members = this.sst.selectList("cn.cncsnet.mapper.ccmembers.find");

            PageHelper.startPage(1, 8);

            List works = this.sst.selectList("cn.cncsnet.mapper.ccworks.find");

            data.put("ccmembers", members);

            data.put("ccworks", works);

            return data;

        }

    }

    public PageInfo selecWork(Integer page, Integer pagesize) {

        System.out.println(page + "|" + pagesize);

        PageHelper.startPage(page, pagesize);

        List ccwork = this.sst.selectList("cn.cncsnet.mapper.ccworks.find");

        PageInfo pageinfo = new PageInfo(ccwork);

        return pageinfo;

    }

    public PageInfo selecMember(Integer page, Integer pagesize) {

        System.out.println(page + "|" + pagesize);

        PageHelper.startPage(page, pagesize);

        List ccmember = this.sst.selectList("cn.cncsnet.mapper.ccmembers.find");

        PageInfo pageinfo = new PageInfo(ccmember);

        return pageinfo;

    }

    public PageInfo selecNew(Integer page, Integer pagesize) {

        System.out.println(page + "|" + pagesize);

        PageHelper.startPage(page, pagesize);

        List ccnew = this.sst.selectList("cn.cncsnet.mapper.ccnews.find");

        PageInfo pageinfo = new PageInfo(ccnew);

        return pageinfo;

}

编写db.properties连接数据库:

(六)设计并实现系统应用基本功能

定义MemberController.class、NewController.class、UserController.class、WorkController.class、LoadIndex.class、LoadFilter.class,在这些类中依赖于对应的Service类,调用Service类中的方法,实现对数据库的增删改查和数据列表的展示。

以UserController.class为例,实现管理员的登录和退出,增加、删除、修改管理员信息,并显示管理员列表等功能:

public class UserController {

    @Autowired

    private UserService userService;

    public UserController() {

    }

    @RequestMapping(

        value = {"/admin"},

        method = {RequestMethod.POST},

        params = {"username", "password"}

    )

    public String userLogin(HttpServletRequest request, CcUsers ccUsers) {

        System.out.println(ccUsers.getUsername() + ccUsers.getPassword());

        CcUsers ccUser = this.userService.selectOne(ccUsers);

        if (ccUser == null) {

            System.out.println("登陆失败");

            return "redirect:admin.jsp";

        } else {

            System.out.println("登陆成功");

            HttpSession session = request.getSession();

            session.setAttribute("admin", ccUser);

            return "index";

        }

    }

    @RequestMapping(

        value = {"/WEB-INF/admin/adduser"},

        method = {RequestMethod.POST},

        params = {"username", "password"}

    )

    public String addUser(CcUsers ccUsers, HttpServletResponse response) {

        int rows = this.userService.insertAdd(ccUsers);

        if (rows < 1) {

            try {

                PrintWriter writer = response.getWriter();

                writer.print("");

                writer.close();

            } catch (IOException var5) {

                var5.printStackTrace();

            }

            return null;

        } else {

            return "redirect:showuser.jsp";

        }

    }

    @RequestMapping({"/WEB-INF/admin/loginout"})

    public String loginOut(HttpServletRequest request, HttpServletResponse response) {

        HttpSession session = request.getSession();

        session.removeAttribute("admin");

        response.setContentType("text/html;charset=utf-8");

        try {

            PrintWriter writer = response.getWriter();

            writer.print("");

        } catch (IOException var5) {

            var5.printStackTrace();

        }

        return null;

    }

    @RequestMapping({"/WEB-INF/admin/showuser"})

    public ModelAndView showUser(@RequestParam(required = true,defaultValue = "1") Integer page, @RequestParam(defaultValue = "1",required = true) Integer juan, CcUsers ccUsers) {

        Integer pageSize = 5;

        CcUsers tempUser = new CcUsers();

        System.out.println(ccUsers.getUsername());

        if (ccUsers.getUsername() != null && !ccUsers.getUsername().equals("")) {

            tempUser.setUsername("%" + ccUsers.getUsername() + "%");

        }

        tempUser.setUser_id(ccUsers.getUser_id());

        ModelAndView mlv = new ModelAndView("showuser");

        PageInfo pageInfo = this.userService.selectPage(page, pageSize, tempUser);

        List dateList = pageInfo.getList();

        int pages = pageInfo.getPages();

        long total = pageInfo.getTotal();

        mlv.addObject("dateList", dateList);

        mlv.addObject("pages", pages);

        mlv.addObject("page", page);

        mlv.addObject("pagesize", pageSize);

        mlv.addObject("total", total);

        mlv.addObject("condition", ccUsers);

        mlv.addObject("oladstop", "ok");

        mlv.addObject("juansum", pageInfo.getPages() % 5 == 0 ? pageInfo.getPages() / 5 : pageInfo.getPages() / 5 + 1);

        mlv.addObject("juan", juan);

        return mlv;

    }

    @RequestMapping(

        value = {"/WEB-INF/admin/deluser"},

        method = {RequestMethod.GET},

        params = {"id"}

    )

    public String delUser(String id) {

        String[] split = id.split(",");

        String[] var3 = split;

        int var4 = split.length;

        for(int var5 = 0; var5 < var4; ++var5) {

            String str = var3[var5];

            Integer Id = new Integer(str);

            this.userService.deleteuser(Id);

        }

        return "showuser";

    }

    @RequestMapping(

        value = {"/WEB-INF/admin/edituser"},

        method = {RequestMethod.GET},

        params = {"id"}

    )

    public ModelAndView edit(Integer id) {

        CcUsers ccUsers = new CcUsers();

        ccUsers.setUser_id(id);

        CcUsers ccUser = this.userService.selectOne(ccUsers);

        ModelAndView mlv = new ModelAndView("edituser");

        mlv.addObject("data", ccUser);

        return mlv;

    }

    @RequestMapping(

        value = {"/WEB-INF/admin/edituser"},

        method = {RequestMethod.POST}

    )

    public String editvalue(CcUsers ccUsers, HttpServletResponse response) {

        Integer rows = this.userService.updateUser(ccUsers);

        if (rows < 1) {

            response.setContentType("text/html;charset=utf-8");

            try {

                PrintWriter writer = response.getWriter();

                writer.print("");

            } catch (IOException var5) {

                var5.printStackTrace();

            }

            return null;

        } else {

            return "redirect:showuser.jsp";

        }

    }

}

其中LoadFilter.class如下所示,验证管理员请求到达时,是否已经通过登录授权:

public class LoadFilter implements Filter {

    public LoadFilter() {

    }

    public void destroy() {

    }

  • 实验结果及分析(包括结果描述、实验现象分析、影响因素讨论、综合分析和结论等)

(1)网站首页:

点击进入网站首页后,可以看见导航栏有首页、班级新闻、学科作业等在内的多项栏目,左上角轮播每日精选的图片,激励大家积极的生活态度,右上角则显示最新的班级动态,点击可以直接进入新闻界面,方便浏览信息,后续则为网站主要功能的展示板块。

(2)班级新闻板块:

以列表形式展示班级动态,点击新闻标题,进入相应的新闻详细页,内有活动图片和活动的文本内容,展示班集体的历史或者最新活动,简洁大方,方便浏览。

(2)学科作业板块:

以学科课本的图片作为点击入口,直观简洁,点击具体的作业图片会跳转到相应的学科页面,展示最新的学科作业通知以及相应的学习资料,为大家的课程学习提供便利。

(4) 班级成员板块:

   包括班级成员的头像、姓名、年龄、具体分工等信息,在线展示班集体成员的风貌,有利于加强同学之间的交流。

(5)后台登录页:

使用管理员用户名和密码登录。

(6)后台管理页:

有用户管理、新闻管理、作业管理、班级成员管理四大板块,实现相应的增删改查操作。

(6)用户管理页:

可以添加或者删除、查找管理员,显示管理员列表,修改管理员信息。

(7)新闻管理页:

   可以添加、查找、删除新闻,修改已经发布的新闻,显示新闻列表。

其他管理界面类似,源码地址为班级网站源码-Java代码类资源-CSDN下载

班级网页源码使用方法

首先在mysql数据库中建立一个cncsne库(也可以是别的),之后导入压缩包中的cncsnet.sql数据库文件,进入到WEB-INF\classes下找到db.properties,用记事本打开修改

Name=你的数据库名

Pass=你的数据库密码

url=你的数据库地址。

然后把压缩包中所有代码都放入tomcat的webapps/ROOT目录下,运行服务器即可

关于后台,部署好之后访问http://你的ip或域名/admin.jsp

默认默认用户名为:admin

默认密码:ningyang