JavaCore-彻底搞懂集合-collection接口集合体系详解一

132 阅读8分钟

本文已参与「新人创作礼」活动,一起开启掘金创作之路

@TOC

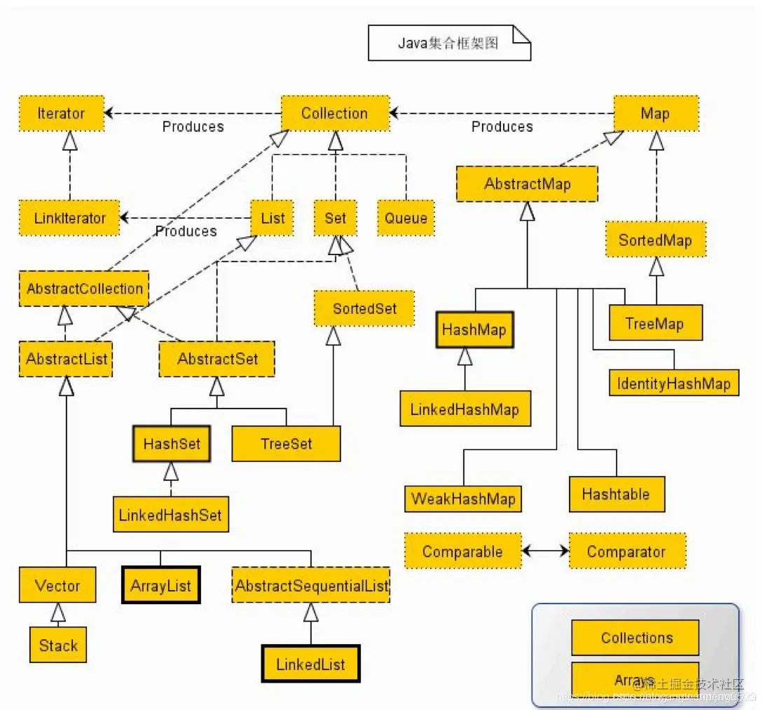
集合框架图 颜色不一样,没什么区别。 在这里插入图片描述

集合与数组

数组长度是固定,当添加的元素超过了数组的长度时需要对数组重新定义, 这样太麻烦了! 所以, Java内部给我们提供了集合类,能存储任意对象,长度是可以改变的,随着元素的增加而增加,随着元素的减少而减少.

区别1:

数组既可以存储基本数据类型,又可以存储引用数据类型, 基本数据类型存储的是值, 引用数据类型存储的是地址值; 集合只能存储引用数据类型(对象), 集合中也可以存储基本数据类型,但是在存储的时候会自动装箱(JDK1.5新特性)变成对象.

区别2: 数组长度是固定的,不能自动增长; 集合的长度的是可变的, 可以根据元素的增加而增长.

使用情况: 如果元素个数是固定的, 推荐用数组 如果元素个数不是固定的, 推荐用集合

比较 一、数组声明了它容纳的元素的类型,而集合不声明。 二、数组是静态的,一个数组实例具有固定的大小,一旦创建了就无法改变容量了。而集合是可以动态扩展容量,可以根据需要动态改变大小,集合提供更多的成员方法,能满足更多的需求。 三、数组的存放的类型只能是一种(基本类型/引用类型),集合存放的类型可以不是一种(不加泛型时添加的类型是Object)。 四、数组是java语言中内置的数据类型,是线性排列的,执行效率或者类型检查都是最快的。

接口的继承

java的接口可以继承接口,我在写这篇文章之前还没有注意,比如 public interface List extends Collection 这是接口之间的继承 在这里插入图片描述

collection体系

|----Collection接口:单列集合,用来存储一个一个的对象 |----List接口:存储有序的、可重复的数据。 -->“动态”数组,替换原有的数组 |----ArrayList:作为List接口的主要实现类;线程不安全的,效率高;底层使用Object[] elementData存储 |----LinkedList:对于频繁的插入、删除操作,使用此类效率比ArrayList高;底层使用双向链表存储 |----Vector:作为List接口的古老实现类;线程安全的,效率低;底层使用Object[] elementData存储 |----Set接口:存储无序的、不可重复的数据 -->高中讲的“集合” |----HashSet:作为Set接口的主要实现类;线程不安全的;可以存储null值 |----LinkedHashSet:作为HashSet的子类;遍历其内部数据时,可以按照添加的顺序遍历,对于频繁的遍历操作,LinkedHashSet效率高于HashSet. |----TreeSet:可以按照添加对象的指定属性,进行排序。 |----Map:双列数据,存储key-value对的数据 ---类似于高中的函数:y = f(x) |----HashMap:作为Map的主要实现类;线程不安全的,效率高;存储null的key和value |----LinkedHashMap:保证在遍历map元素时,可以按照添加的顺序实现遍历。原因:在原有的HashMap底层结构基础上,添加了一对指针,指向前一个和后一个元素。对于频繁的遍历操作,此类执行效率高于HashMap。 |----TreeMap:保证按照添加的key-value对进行排序,实现排序遍历。此时考虑key的自然排序或定制排序,底层使用红黑树 |----Hashtable:作为古老的实现类;线程安全的,效率低;不能存储null的key和value |----Properties:常用来处理配置文件。key和value都是String类型 在这里插入图片描述

Collection接口的常用方法

reverse(List):反转 List 中元素的顺序 shuffle(List):对 List 集合元素进行随机排序 sort(List):根据元素的自然顺序对指定 List 集合元素按升序排序 sort(List,Comparator):根据指定的 Comparator 产生的顺序对 List 集合元素进行排序 swap(List,int, int):将指定 list 集合中的 i 处元素和 j 处元素进行交换

Object max(Collection):根据元素的自然顺序,返回给定集合中的最大元素 Object max(Collection,Comparator):根据 Comparator 指定的顺序,返回给定集合中的最大元素 Object min(Collection) Object min(Collection,Comparator) int frequency(Collection,Object):返回指定集合中指定元素的出现次数 void copy(List dest,List src):将src中的内容复制到dest中 boolean replaceAll(List list,Object oldVal,Object newVal):使用新值替换 List 对象的所有旧值

Collection接口的常用方法

reverse(List):反转 List 中元素的顺序 shuffle(List):对 List 集合元素进行随机排序 sort(List):根据元素的自然顺序对指定 List 集合元素按升序排序 sort(List,Comparator):根据指定的 Comparator 产生的顺序对 List 集合元素进行排序 swap(List,int, int):将指定 list 集合中的 i 处元素和 j 处元素进行交换

Object max(Collection):根据元素的自然顺序,返回给定集合中的最大元素 Object max(Collection,Comparator):根据 Comparator 指定的顺序,返回给定集合中的最大元素 Object min(Collection) Object min(Collection,Comparator) int frequency(Collection,Object):返回指定集合中指定元素的出现次数 void copy(List dest,List src):将src中的内容复制到dest中 boolean replaceAll(List list,Object oldVal,Object newVal):使用新值替换 List 对象的所有旧值

Collection接口的常用方法

reverse(List):反转 List 中元素的顺序 shuffle(List):对 List 集合元素进行随机排序 sort(List):根据元素的自然顺序对指定 List 集合元素按升序排序 sort(List,Comparator):根据指定的 Comparator 产生的顺序对 List 集合元素进行排序 swap(List,int, int):将指定 list 集合中的 i 处元素和 j 处元素进行交换

Object max(Collection):根据元素的自然顺序,返回给定集合中的最大元素 Object max(Collection,Comparator):根据 Comparator 指定的顺序,返回给定集合中的最大元素 Object min(Collection) Object min(Collection,Comparator) int frequency(Collection,Object):返回指定集合中指定元素的出现次数 void copy(List dest,List src):将src中的内容复制到dest中 boolean replaceAll(List list,Object oldVal,Object newVal):使用新值替换 List 对象的所有旧值

Collection接口的常用方法

reverse(List):反转 List 中元素的顺序 shuffle(List):对 List 集合元素进行随机排序 sort(List):根据元素的自然顺序对指定 List 集合元素按升序排序 sort(List,Comparator):根据指定的 Comparator 产生的顺序对 List 集合元素进行排序 swap(List,int, int):将指定 list 集合中的 i 处元素和 j 处元素进行交换

Object max(Collection):根据元素的自然顺序,返回给定集合中的最大元素 Object max(Collection,Comparator):根据 Comparator 指定的顺序,返回给定集合中的最大元素 Object min(Collection) Object min(Collection,Comparator) int frequency(Collection,Object):返回指定集合中指定元素的出现次数 void copy(List dest,List src):将src中的内容复制到dest中 boolean replaceAll(List list,Object oldVal,Object newVal):使用新值替换 List 对象的所有旧值

Collection接口的常用方法

reverse(List):反转 List 中元素的顺序 shuffle(List):对 List 集合元素进行随机排序 sort(List):根据元素的自然顺序对指定 List 集合元素按升序排序 sort(List,Comparator):根据指定的 Comparator 产生的顺序对 List 集合元素进行排序 swap(List,int, int):将指定 list 集合中的 i 处元素和 j 处元素进行交换

Object max(Collection):根据元素的自然顺序,返回给定集合中的最大元素 Object max(Collection,Comparator):根据 Comparator 指定的顺序,返回给定集合中的最大元素 Object min(Collection) Object min(Collection,Comparator) int frequency(Collection,Object):返回指定集合中指定元素的出现次数 void copy(List dest,List src):将src中的内容复制到dest中 boolean replaceAll(List list,Object oldVal,Object newVal):使用新值替换 List 对象的所有旧值

Collection接口的常用方法

reverse(List):反转 List 中元素的顺序 shuffle(List):对 List 集合元素进行随机排序 sort(List):根据元素的自然顺序对指定 List 集合元素按升序排序 sort(List,Comparator):根据指定的 Comparator 产生的顺序对 List 集合元素进行排序 swap(List,int, int):将指定 list 集合中的 i 处元素和 j 处元素进行交换

Object max(Collection):根据元素的自然顺序,返回给定集合中的最大元素 Object max(Collection,Comparator):根据 Comparator 指定的顺序,返回给定集合中的最大元素 Object min(Collection) Object min(Collection,Comparator) int frequency(Collection,Object):返回指定集合中指定元素的出现次数 void copy(List dest,List src):将src中的内容复制到dest中 boolean replaceAll(List list,Object oldVal,Object newVal):使用新值替换 List 对象的所有旧值

Collection接口的常用方法

reverse(List):反转 List 中元素的顺序 shuffle(List):对 List 集合元素进行随机排序 sort(List):根据元素的自然顺序对指定 List 集合元素按升序排序 sort(List,Comparator):根据指定的 Comparator 产生的顺序对 List 集合元素进行排序 swap(List,int, int):将指定 list 集合中的 i 处元素和 j 处元素进行交换

Object max(Collection):根据元素的自然顺序,返回给定集合中的最大元素 Object max(Collection,Comparator):根据 Comparator 指定的顺序,返回给定集合中的最大元素 Object min(Collection) Object min(Collection,Comparator) int frequency(Collection,Object):返回指定集合中指定元素的出现次数 void copy(List dest,List src):将src中的内容复制到dest中 boolean replaceAll(List list,Object oldVal,Object newVal):使用新值替换 List 对象的所有旧值