首页
AI Coding
数据标注
NEW
沸点
课程
直播
活动
APP
插件
搜索历史
清空
创作者中心
写文章
发沸点
写笔记
写代码
草稿箱
创作灵感
查看更多
登录
注册
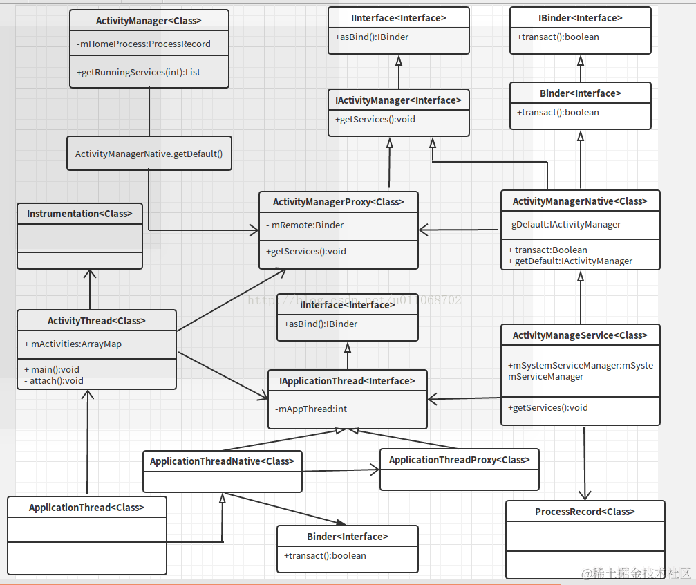
Android之一张类图说明AMS
chenyu
2022-04-25
154
阅读1分钟
chenyu
828
文章
228k
阅读
10
粉丝
目录
收起