WEB服务器 - Apache、Nnginx、Lighttpd的比较和择优(转)

503 阅读8分钟

Apache服务器和nginx的优缺点: 

我们之前大量使用Apache来作为HTTPServer。 Apache具有很优秀的性能,而且通过模块可以提供各种丰富的功能。

优点:

  1. 首先Apache对客户端的响应是支持并发的 ,运行httpd这个daemon进程之后,它会同时产生多个孩子进程/线程,每个孩子进程/线程分别对客户端的请求进行响应;
  2. 另外,Apache可以提供静态和动态的服务 ,例如对于PHP的解析不是通过性能较差的CGI实现的而是通过支持PHP的模块来实现的(通常为mod_php5,或者叫做apxs2)。

缺点:

  1. Apache的这种Server为process-based server ,也就是基于多进程的HTTPServer,因为它需要对每个用户请求创建一个孩子进程/线程进行响应;这样的缺点是,如果并发的请求非常多(这在大型门户网站是很常见的)就会需要非常多的线程,从而占用极多的系统资源CPU和内存。因此对于并发处理不是Apache的强项。

解决方法:

  • 目前来说出现了另一种WebServer,在并发方面表现更加优越,叫做asynchronous servers异步服务器。最有名的为Nginx和Lighttpd。 所谓的异步服务器是事件驱动程序模式的event-driven,除了用户的并发请求通常只需要一个单一的或者几个线程。因此占用系统资源就非常少。这几 种又被称为lightweight web server。

举例,对于10,000的并发连接请求,nginx可能仅仅使用几M的内存;而Apache可能需要使用几百M的内存资源。

实际中单一的使用

1)关于单一使用Apache来作为HTTPServer的情况我们不用再多做介绍,非常常见的应用;

上面我们介绍到Apache对于PHP等服务器端脚本的支持是通过自己的模块来实现的,而且性能优越。

 

2)我们同样可以单单使用 nginx或者lighttpd来作为HTTPServer来使用。

nginx和lighttpd和Apache类似都通过各种模块可以对服务器的功能进行丰富的扩展,同样都是通过conf配置文件对各种选项进行配置。

对于PHP等,nginx和lighttpd都没有内置的 模块来对PHP进行支持,而是通过FastCGI来支持的。

Lighttpd 通过模块可以提供CGI, FastCGI和SCGI等服务,nginx则没有自己提供处理PHP的功能,需要通过第三方的模块来提供对PHP进行FastCGI方式的集成。

 

Lighttpd vs nginx :www.wikivs.com/wiki/Lightt…

 

 

反向代理Reverse Proxy 

1) 代理服务器的概念proxy server: 

代理服务器 的概念很容易理解,就是通常作为两台机器中间的机器,需要提供的功能往往有:

  1. 缓存caching,
  2. 安全,
  3. 负载均衡load banlancing。

所谓的负载均衡就是,很多机器使用一个代理的时候,代理服务器需要对各个服务器进行均衡。

我们常见的代理是正向的代理,例如我们机房有20台电脑要上网,现在只有一个电脑可以上网,那么可以使用这台电脑作为代理服务器,所有通过网络的数据传输 都要经过该代理服务器。
而反向代理,是和正向代理相反的 ,正向代理针对服务接收方用户来说,反向代理或者叫做服务器端代理是针对服务器端的,意思是有多台服务器,反向代理服务器对用户的请求代理发送给其中的一 台服务器进行处理。

Proxy server :en.wikipedia.org/wiki/Proxy_…

 

2) 实际中对于一个大型网站,我们通常使用很多台sever来构成一个cluster来对用户的各种请求进行响应。因此通常需要一台或者多台反向代理服务器来对多台Server进行服务。 

这个反向代理服务器需要提供的功能一般都包括:

  1. 安全方面;
  2. 缓存压缩功能;
  3. 负载均衡 功能;

Reverse proxy :en.wikipedia.org/wiki/Revers…

(需要注意反向代理服务器和防火墙优点类似,但是防火墙一般只有安全方面的考虑,没有缓存和负载均衡方面的功能。)

 

3) 综上,实际中Web服务器端的架构 
通常是多台Web服务器运行并行地提 供服务;

同时还需要在Web服务器前段部署一台或者多台反向代理服务器,一方面缓存一些静态数据,或者将Web服务器动态产生的一些内容缓存,另一方面通过负载均衡功能,可以均匀地将用户的并发请求传递给多台Web服务器进行处理。 

这样一方面可以大大降低后面每台Web服务器的负担;另一方 面可以实现多台服务器的负载均衡。 

 

nginx/lighttpd作为反向代理服务器

nginx或lighttpd在前端作为反向代理服务器,后台布置多台ApacheHTTPServer: 

  • 上面说到,nginx和lighttpd的优点在于速度快,轻量级,在处理多用户并发方面要大大优于Apache服务器。 

             因此我们通常可以把他们作为反向代理服务器放置到多台的Apache Web服务器前段,来一方面缓存数据,另一方面实现多台服务器的负载均衡。

  • 当然了Apache本身通过mod_proxy和mod_cache也可以实现反向代理和缓存功能 ,但是在处理高并发方面还是无法与nginx和lighttpd这种轻量的异步模式的服务器来比较。
  • 另外,利用nginx和lighttpd的反响代理功能,我们可以通过设置其configuration文件,当客户端请求的是静态内容(例如一些图片,js,html文件等)的话,直接由nginx或者 lighttpd进行响应;
  • 如果需要访问动态内容(通常需要实时从数据库中读取)的话,则通过反向代理,nginx等可以将请求发送给后台等待的Apache进行响应,然后Apache将相应的结果返回给nginx,后者再响应用户的时候还可以进行缓存。
  • 有时候还可以使用一些缓存的工具,例如Squid。另外nginx也提供了对一些缓存功能的支持,例如memcache 等。

因此如果从图形来分析的话,nginx作为最前端的web cache系统,通常的架构如下:

\

这个结构的优点:

  1. 可以使用nginx前端进行诸多复杂的配置,这些配置从前在squid是没法做或者做起来比较麻烦的,比如针对目录的防盗链。
  2. nginx前端可以直接转发部分不需要缓存的请求。
  3. 因为nginx效率高于squid,所以某些情况下可以利用nginx的缓存来减轻squid压力。
  4. 可以实现url hash等分配策略
  5. 可以在最前端开启gzip压缩,这样后面的squid缓存的纯粹是无压缩文档,可以避免很多无谓的穿透。
  6. 因为nginx稳定性比较高,所以lvs不需要经常调整,通过nginx调整就可以。
  7. squid的文件打开数按默认的1024就绰绰有余,不过处理的请求可一个都不会少。
  8. 可以启用nginx的日志功能取代squid,这样做实时点击量统计时可以精确定位到url,不必要再用低效率的grep来过滤。
  9. 因为nginx的负载能力高于squid,所以在用lvs分流时可以不必分得特别均衡,出现单点故障的几率比较低。

 

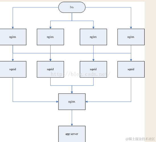
nginx和squid配合搭建的web服务器前端系统架构:

\

前端的lvs和squid,按照安装方法,把epoll打开,配置文件照搬,基本上问题不多。

这个架构和app_squid架构的区别,也是关键点就是:加入了一级中层代理,中层代理的好处实在太多了:

  1. gzip压缩:压缩可以通过nginx做,这样,后台应用服务器不管是apache、resin、lighttpd甚至iis或其他古怪服务器,都不用考虑压缩的功能问题。
  2. 负载均衡和故障屏蔽:nginx可以作为负载均衡代理使用,并有故障屏蔽功能,这样,根据目录甚至一个正则表达式来制定负载均衡策略变成了小case。
  3. 方便的运维管理,在各种情况下可以灵活制订方案。
  4. 权限清晰:这台机器就是不写程序的维护人员负责,程序员一般不需要管理这台机器,这样假如出现故障,很容易能找到正确的人。对于应用服务器和数据库服务器,最好是从维护人员的视线中消失,我的目标是,这些服务只要能跑得起来就可以了,其它的事情全部可以在外部处理掉。

 

参考资料:

hudeyong926.javaeye.com/blog/813141


\

\