LeetCode 第 61 题旋转链表

973 阅读2分钟

一起养成写作习惯!这是我参与「掘金日新计划 · 4 月更文挑战」的第25天,点击查看活动详情

题目

旋转链表

给你一个链表的头节点 head ,旋转链表,将链表每个节点向右移动 k 个位置。

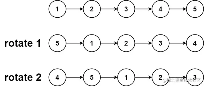
示例 1:

image.png

输入:head = [1,2,3,4,5], k = 2
输出:[4,5,1,2,3]

示例 2:

image.png

输入:head = [0,1,2], k = 4
输出:[2,0,1]

提示:

链表中节点的数目在范围 [0, 500] 内
-100 <= Node.val <= 100
0 <= k <= 2 * 109

题解

解题分析

解题思路

  1. 如果链表的长度为 n, 当我们向右移动的次数 k >= n 时,我们只需要向右移动 k % n 次即可,因为 n 每次移动都会让链表回到原点,新的链表的起点 (n - 1) - (k % n) 个节点(从 0 开始)。

  2. 这样,我们可以先把链表连接成环,然后将指定位置断开。

  3. 具体代码中,我们先计算出链表的长度 n ,并且找到该链表的末尾节点,将其与头部节点相连。这样就得到一个闭合为环的链表。然后我们从新找到新链表的最后一个节点(即原链表的 (n-1)- (k %n) 个节点),将当前闭合为环的链表断开,即可以得到结果。

  4. 有一个可以优化的点就是当 k % n == 0 的时候,新的链表和原链表相同,我们无需做任何处理。

复杂度

  • 时间复杂度 O(N)
  • 空间复杂度 O(1)

解题代码

题解代码如下(代码中有详细的注释说明):

/**
 * Definition for singly-linked list.
 * public class ListNode {
 *     int val;
 *     ListNode next;
 *     ListNode() {}
 *     ListNode(int val) { this.val = val; }
 *     ListNode(int val, ListNode next) { this.val = val; this.next = next; }
 * }
 */
class Solution {
    public ListNode rotateRight(ListNode head, int k) {
        // 1. 边界值处理
        if (head == null  || k == 0 || head.next == null) {
            return head;
        }

        // 2. 链表长度计算
        int n = 1;
        // 3. iter 指针指向尾节点
        ListNode iter = head;
        while (iter.next != null) {
            iter = iter.next;
            n++;
        }
        // 4. 如果 k > n 那么势必要旋转多圈,那么我们只需要旋转有效的 <n 此即可
        int add = n - k % n ;
        // 5. 特殊情况,旋转到原地
        if (add == n) {
            return head;    
        }
        // 6. 尾节点指向头节点,形成环
        iter.next = head;
        // 7. 实际旋转
        while (add-- > 0) {
            iter = iter.next;
        }
        ListNode ret = iter.next;
        // 8. 去除环
        iter.next = null;
        return ret;
    }
}

提交后反馈结果如下:

image.png

参考信息