IO-分类(传输,操作)

159 阅读3分钟

www.pdai.tech/

分类(传输,操作)

IO理解分类 - 从传输方式上

从数据传输方式或者说是运输方式角度看,可以将 IO 类分为:

  • 字节流
  • 字符流

字节是个计算机看的,字符才是给人看的

字节流

img

字符流

img

字节流和字符流的区别

  • 字节流读取单个字节,字符流读取单个字符(一个字符根据编码的不同,对应的字节也不同,如 UTF-8 编码是 3 个字节,中文编码是 2 个字节。)
  • 字节流用来处理二进制文件(图片、MP3、视频文件),字符流用来处理文本文件(可以看做是特殊的二进制文件,使用了某种编码,人可以阅读)。

简而言之,字节是个计算机看的,字符才是给人看的。

字节转字符Input/OutputStreamReader/Writer

编码就是把字符转换为字节,而解码是把字节重新组合成字符。

如果编码和解码过程使用不同的编码方式那么就出现了乱码。

  • GBK 编码中,中文字符占 2 个字节,英文字符占 1 个字节;
  • UTF-8 编码中,中文字符占 3 个字节,英文字符占 1 个字节;
  • UTF-16be 编码中,中文字符和英文字符都占 2 个字节。

UTF-16be 中的 be 指的是 Big Endian,也就是大端。相应地也有 UTF-16le,le 指的是 Little Endian,也就是小端。

Java 使用双字节编码 UTF-16be,这不是指 Java 只支持这一种编码方式,而是说 char 这种类型使用 UTF-16be 进行编码。char 类型占 16 位,也就是两个字节,Java 使用这种双字节编码是为了让一个中文或者一个英文都能使用一个 char 来存储。

img

IO理解分类 - 从数据操作上

从数据来源或者说是操作对象角度看,IO 类可以分为:

img

文件(file)

FileInputStream、FileOutputStream、FileReader、FileWriter

数组([])

  • 字节数组(byte[]): ByteArrayInputStream、ByteArrayOutputStream
  • 字符数组(char[]): CharArrayReader、CharArrayWriter

管道操作

PipedInputStream、PipedOutputStream、PipedReader、PipedWriter

基本数据类型

DataInputStream、DataOutputStream

缓冲操作

BufferedInputStream、BufferedOutputStream、BufferedReader、BufferedWriter

打印

PrintStream、PrintWriter

对象序列化反序列化

ObjectInputStream、ObjectOutputStream

转换

InputStreamReader、OutputStreamWriter

Java IO - 设计模式(装饰者模式)

装饰者模式

装饰者(Decorator)和具体组件(ConcreteComponent)都继承自组件(Component),具体组件的方法实现不需要依赖于其它对象,而装饰者组合了一个组件,这样它可以装饰其它装饰者或者具体组件。所谓装饰,就是把这个装饰者套在被装饰者之上,从而动态扩展被装饰者的功能。装饰者的方法有一部分是自己的,这属于它的功能,然后调用被装饰者的方法实现,从而也保留了被装饰者的功能。可以看到,具体组件应当是装饰层次的最低层,因为只有具体组件的方法实现不需要依赖于其它对象。

img

实例化一个具有缓存功能的字节流对象时,只需要在 FileInputStream 对象上再套一层 BufferedInputStream 对象即可。p

FileInputStream fileInputStream = new FileInputStream(filePath);
BufferedInputStream bufferedInputStream = new BufferedInputStream(fileInputStream);

DataInputStream 装饰者提供了对更多数据类型进行输入的操作,比如 int、double 等基本类型。

img

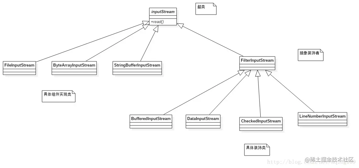
InputStream: 这是一个抽象类,相当于装饰者模式中的超类。在这个抽象类中只有一个抽象方法read(),也就是一定要用子类去实现的。不过别的函数会调用这个方法。所以,InputStream的所有子类都必须实现read()。

FileInputStream、ByteArrayInputStream、StringBufferedInputStream等:相当于装饰者模式的具体组件。实现自InputStream。

FilterInputStream:抽象装饰者类。继承InputStream。

BufferedInputStream、DataInputStream、CheckedInputStream等:具体的装饰类,继承自FilterInputStream。

blog.csdn.net/hqing159/ar…