近期,花费了一些时间,注解了一些Netty的源码,从总体到一些细节了解一下Netty,学到很多,注解其中一些有代表性的类和方法,后续会持续更新的。
一.Netty 服务端创建时序图 
二.Netty 客户端创建时序图
三.注解netty4
简介:注解类按照下面功能类图注释的。
ByteBuf缓冲区
Channel
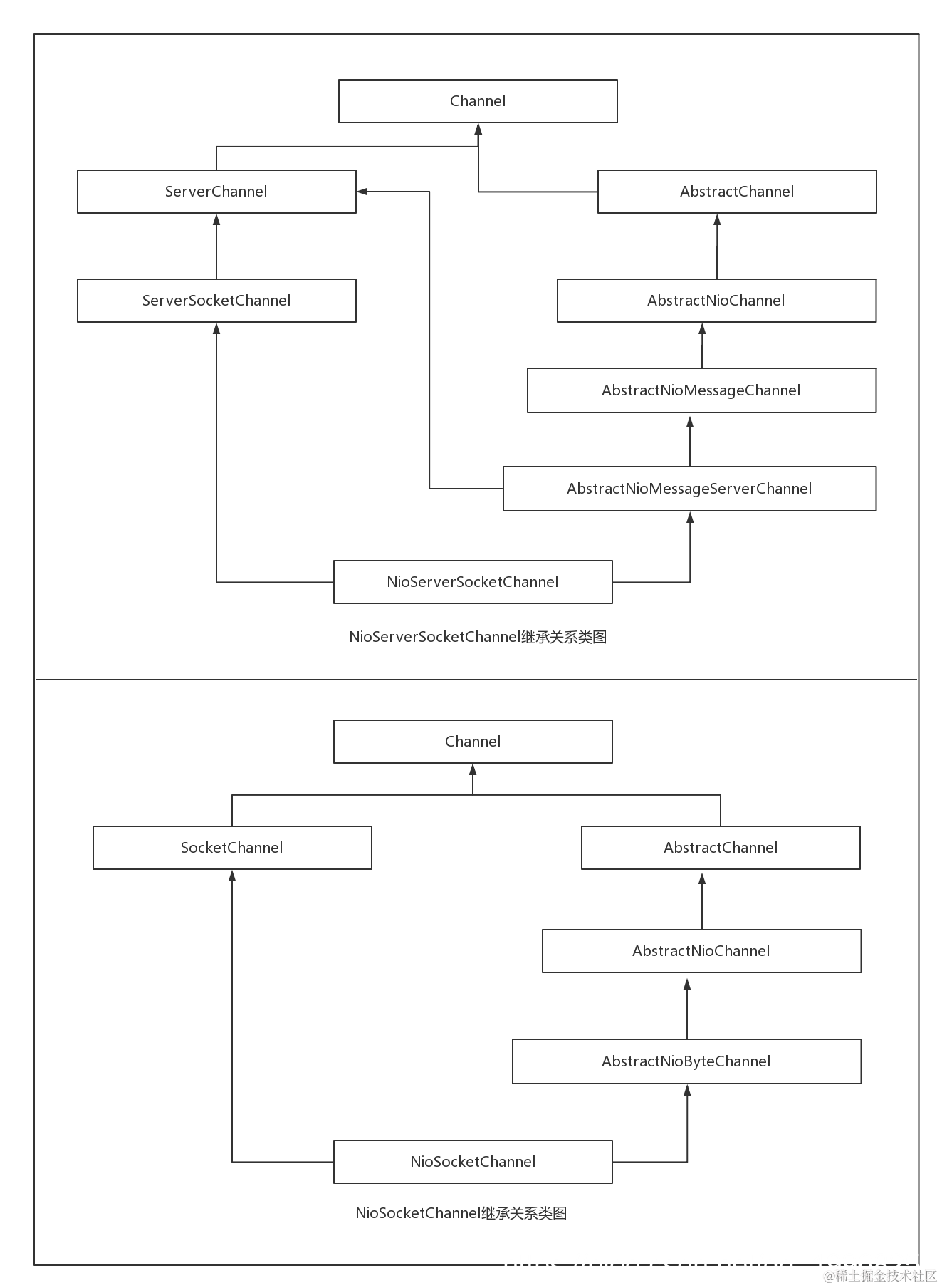
Channel是Netty抽象出来的网络I/O读写相关接口,主要继承关系类图 。
Unsafe
Unsafe接口是Channel接口的辅助接口 。
ChannelPipeline
ChannelPipeline是ChannelHandler的容器,它负责ChannelHandler的管理和事件拦截与调度。
类图继承关系:Iterable<-ChannelPipeline<-DefaultChannelPipeline
ChannelHandler
负责对I/O事件或者I/O操作进行拦截和处理。
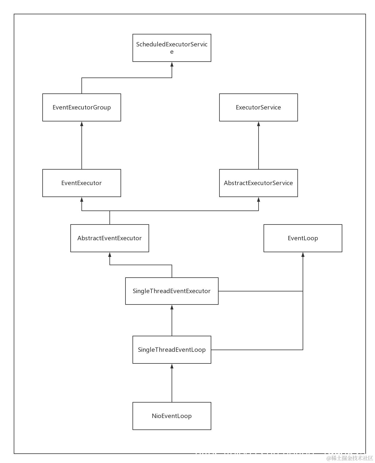
NioEventLoop
负责I/O读写,系统Task(局部无锁化),定时任务 。
ChannelFuture
ChannelFuture 异步I/O操作相关。(AbstractFuture类里面有相关注解)
功能类继承:Future<-ChannelProgressiveFuture/ChannelProgressivePromise/ChannelPromise<-DefaultChannelProgressivePromise/DefaultChannelPromise
Promise
Promise是可写的Future,Future自身并没有写操作的相关接口,Netty通过Promise对Future进行扩展,用于设置I/O操作的结果。
DefaultPromise类里面有相关注解。
未完待续!