【OSATE&AADL建模入门学习教程】AADL语法介绍(三)执行平台类构建详细介绍

235 阅读6分钟

本文已参与「新人创作礼」活动,一起开启掘金创作之路。

介绍

  • 计算机系统的物理资源用处理器、存储器和总线分别表示。
    • 处理器构建表示CPU 芯片或包括操作系统功能的处理器插件板。
    • 总线构建表示如 PCI一类的机载总线,或者诸如以太网或CAN 总线一类的网络。它可以包括一项协议的功能。总线构建被用于执行平台构建之间的物理互联。
    • 虚拟处理器能够代表调度程序或诸如 Java 虚拟机一类的虚拟机。虚拟总线能够代表虚拟通道或通信协议。
    • 存储器构建能够代表诸如 RAM或高速缓存存储器一类正在工作的存储器,以及诸如硬盘驱动器一类的永久存储器。
    • 设备构建能够代表诸如速度传感器或开关作动器一类的与外部环境接口的实体,或者它们能够代表诸如发动机用传感器一类的外部环境的实体,以及作为端口表示的作动器。
  • 最后,我们能够将这些执行平台构建组成复合系统构建,以便将诸如电路板或机柜一类的计算机平台表示为物理子系统,或者诸如发动机一类的系统。

@TOC

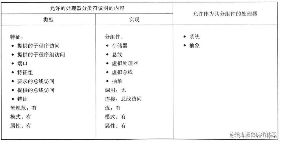
Processor(处理器)

  • 处理器是硬件和负责线程的调度和执行的抽象。处理器可以执行在应用软件系统中声明的线程,或驻留在从这些处理器可访问的构建中的线程。
  • 处理器本身可能有嵌入式软件(例如,一个操作系统),它可以实现调度和支持线程执行的其他功能。或者,单独的软件构建或其他软件可由虚拟机提供支持实现,只要软件被绑定到处理器可以访问的内存上。

约束

在这里插入图片描述

范例

package test_package
public
	
processor Intel_Linux
properties
Hardware_Source_Language => VHDL;
Hardware_Description_Source_Text => "intel_vhdl_1,intel_vhdl_2";
end Intel_Linux;

processor implementation Intel_Linux.impl_01
subcomponents
HSRAM: memory RAM.Intel_RAM;
end Intel_Linux.impl_01;

memory RAM
end RAM;

memory implementation RAM.Intel_RAM
end RAM.Intel_RAM;

end test_package;

在这里插入图片描述 在这里插入图片描述

Virtual Processor(虚拟处理器)

虚拟处理器代表调度和执行软件的逻辑资源。能够使用它表示诸如 Java VM、处理 器的分区或者一个调度程序分层结构中的调度程序一类的虚拟机。将虚拟处理器绑定到 处理器,或者绑定到别的虚拟处理器,而这些虚拟处理器最终也要绑定到处理器。还能 够将虚拟处理器作为物理处理器的构建予以说明,或者作为包括在一个处理器内的虚 拟处理器的构建予以说明。

约束

范例

package test_package
public

virtual processor custom
properties
Startup_Execution_Time => 5 ns;
end Custom;

virtual processor implementation custom.secure
subcomponents
sbusl2: virtual bus secure.bit_12;
end custom.secure;

virtual bus secure
end secure;

virtual bus implementation secure.bit_12
end secure.bit_12;


end test_package;

在这里插入图片描述

在这里插入图片描述

Memory(存储器)

  • 存储器代表供数据和可执行代码使用的存储构建。存储器构建包括可随机访问的物理存储器(例如,RAM 和 ROM)、反射式内存(Reflective Memory)或永久存储器(如硬盘)。绑定属性定义了存储软件构建的存储器构建。

约束

在这里插入图片描述

范例

  • 类型RAM的存储器是利用建立要求访问总线 membus 的 RAM所有实例的单一特征 bus01 说明的
  • 存储器实现 RAM.compRAM指出∶存储器类型 RAM 的这种实现包括存储器构建HSRAM 和 SRAM。存储器实现 RAM.compRAM的构建被说成公用类型 XRAM 的实现。一个扩展的内存组成能够用于建模一个复杂的内存条。这
package test_package
public

memory RAM
features
bus01: requires bus access memory_bus;
end RAM;

bus memory_bus
end memory_bus;

memory implementation RAM.compRAM
subcomponents
HSRAM: memorY XRAM.HSRAM;
SRAM: memory XRAM.SRAM;
end RAM.compRAM;

memory XRAM
end XRAM;

memory implementation XRAM.HSRAM
end XRAM.HSRAM;

memory implementation XRAM.SRAM
end XRAM.SRAM;

end test_package;

在这里插入图片描述

在这里插入图片描述

Bus(总线)

  • 总线代表为支持物理构建之间的交互所要求的物理硬件和关联通信协议。总线的示例是PCI 总线、VME 总线、CAN总线、以太网和无线网络。支持通信的总线的角色是使用总线访问特征(它说明对于物理连接的需求)和总线访问连接(它说明一个物理连接)定义的。
  • 总线通常用于连接件算机硬件构建。我们还能够使用总线构建表示物理资源,如分配给物理构建的电源和计算机硬件构建。我们使用总线访问特征,指出对于由源一类资源的需求,或者通过定义一组用于建模物理资源的属性,指出分配电源的能力。

约束

在这里插入图片描述

范例

package test_package
public

bus memory_bus
features
NBA: requires bus access
network_bus;
end memory_bus;

bus network_bus
end network_bus;

processor Intel_Linux
features
MBA: requires bus access memory_bus;
end Intel_Linux;

end test_package;

在这里插入图片描述 在这里插入图片描述

Virtual Bus(虚拟总线)

  • 虚拟总线构建代表诸如虚拟通道或通信协议一类的逻辑抽象。虚拟总线能够支持同一个处理器上或者经由总线跨越多个处理器的应用软件构建之间的连接。

约束

在这里插入图片描述

范例

package test_package
public

virtual bus high_speed_bus
end high_speed_bus;

virtual bus implementation high_speed_bus.b64
end high_speed_bus.b64;


end test_package;

在这里插入图片描述 在这里插入图片描述

Device(设备)

  • 设备抽象代表与诸如传感器和作动器或发动机、全球定位系统(GP)或照相机一类嵌入式软件系统的接口的实体,或者是该嵌入式软件系统外部环境的一部分的实体。
  • 设备能够代表物理实体或者物理实体的软件模拟。设备可以具有其嵌入硬件的全部功能,或者它可以包括必须在处理器上执行的设备驱动。设备驱动及其绑定能够利用设备特定属性来表征特性,以表示驱动器要作为操作系统的一部分来执行。作为选择,能够说明一个显式的设备驱动线程,以建模驱动程序执行与OS内核分离的事实。
  • 设备能够通过端口或子程序访问特征与其他应用构建交互。设备端口可以代表一个设备驱动的寄存器或端口。设备通过总线访问连接与硬件构建交互。
  • 设备能够具有经由总线到处理器的物理连接。以及通过到达应用软件构建的端口的逻辑连接。同驻留于不同执行平台要素中的所有逻辑连接一样,这些逻辑连接必须受到(或者被绑定到)一条或多条总线的支持,这些总线在物理上将设备与到运行应用线程的处理器连接起来。设备可以要求在外部处理器上执行驱动软件。可以认为设备的外部驱动软件是处理器的执行开销的一部分,或者它可以作为带有其自身的执行属性的线程来明确地说明。

约束

在这里插入图片描述

范例

package test_package
public

device speed_sensor
features
BA2: requires bus access marine_bus;
raw_rate: out data port;
end speed_sensor;

bus marine_bus
end marine_bus;

bus implementation marine_bus.impl
end marine_bus.impl;

processor speed_processor
features
BAl: requires bus access marine_bus;
end speed_processor;


end test_package;


在这里插入图片描述

在这里插入图片描述