go-micro开发RPC服务的方法及其运行原理

1,721 阅读5分钟

go-micro是一个知名的golang微服务框架,最新版本是v4,这篇文章将介绍go-micro v4开发RPC服务的方法及其运作原理。

基本概念

go-micro有几个重要的概念,后边开发RPC服务和介绍其运行原理的时候会用到,这里先熟悉下:

  • Service:代表一个go-micro应用程序,Service中包括:Server、Client、Broker、Transport、Registry、Config、Store、Cache等程序运行所需的各个模块。
  • Server:代表一个go-micro服务器,主要函数包括:Start、Stop、Handle、Subscribe。默认创建的Server是 rpcServer。
  • Broker:用于处理异步消息,主要的函数包括:Connect、Publish、Subscribe。默认的Broker是httpBroker。
  • Router: 用于消息处理的路由,内部包括两种路由方式:RPC服务映射serviceMap和消息订阅器subscribers。
  • Codec: 用于消息的编解码,主要函数包括:Marshal、Unmarshal默认的Codec是json.Marshaler,是基于jsonpb的。RPC服务是根据请求头中的Content-Type自动创建的。
  • Registry: 用于服务发现,主要函数包括:Register、Deregister、GetService、ListServices、Watch。默认的Registry是mdns。
  • Selector: 用于从同一个服务的多个实例之中选择一个,支持缓存,有随机和轮询两种策略。
  • Transport:用于同步通信,主要函数包括:Dial、Listen。它的底层基于Socket的send、recv语义,有多种实现,包括http、grpc、quic等。默认的Transport是httpTransport。

开发RPC服务

RPC全称是Remote Procedure Call,翻译过来是就是:远程过程调用,中心思想是:像调用本地函数一样调用远程函数。常见的Dubbo、Spring Cloud都可以称为RPC框架,还有最近很流行的gRPC。

使用go-micro创建一个RPC服务很简单,共分三步走:

1、编写proto协议文件

这个服务提供的功能很简单,名字为Hello,提供一个方法名字为Say,需要传入一个字符串Name,然后返回一个字符串Message。这个文件我命名为 hello.proto,放到了项目中的 proto 文件夹中。

syntax = "proto3";

option go_package="/proto";

package Business;

service Hello {
  rpc Say (SayRequest) returns (SayResponse);
}

message SayResponse {
  string Message = 1;
}

message SayRequest {
  string Name = 1;
}

2、生成go-micro服务端代理

需要首先安装protoc和两个代码生成插件。

protoc下载地址:github.com/protocolbuf… GOPATH/bin目录中。同时建议将 GOPATH/bin 添加到环境变量 PATH 中,方便直接执行相关命令。

两个插件直接通过命令即可安装:

go install google.golang.org/protobuf/cmd/protoc-gen-go
go install go-micro.dev/v4/cmd/protoc-gen-micro@v4

然后在项目的目录下执行命令:

protoc --go_out=. --go_opt=paths=source_relative --micro_out=. --micro_opt=paths=source_relative proto/hello.proto

然后会在proto文件夹中生成两个文件:hello.pb.go 和 hello.pb.micro.go 。

下个步骤中就要使用它们来创建RPC服务。

3、编写go-micro服务

这里先把代码贴出来,然后再做一个简要说明:

package main

import (
	"context"
	"fmt"
	"log"
	"rpchello/proto"

	"go-micro.dev/v4"
	"go-micro.dev/v4/server"
)

type Hello struct{}

func (s *Hello) Say(ctx context.Context, req *proto.SayRequest, rsp *proto.SayResponse) error {
	fmt.Println("request:", req.Name)
	rsp.Message = "Hello " + req.Name
	return nil
}

func main() {
	rpcServer := server.NewServer(
		server.Name("rpchello.service"),
		server.Address("0.0.0.0:8001"),
	)

	proto.RegisterHelloHandler(rpcServer, &Hello{})

	service := micro.NewService(
		micro.Server(rpcServer),
	)

	if err := service.Run(); err != nil {
		log.Fatal(err)
	}
}

上边我们创建了一个 Hello 类型,然后给它绑定了一个名为Say的函数。这个是和proto协议对应的,其实是实现了生成代码 hello.pb.micro.go 中的HelloHandler接口:

type HelloHandler interface {
	Say(context.Context, *SayRequest, *SayResponse) error
}

然后main函数中是我们的重头戏:先创建一个Server,默认情况下就是rpc Server,设置它的名字、监听地址等参数;然后创建一个Service,并绑定刚刚创建的Server;然后使用生成的服务端代理函数将我们编写的Hello服务注册到Server中;最后开启运行Service。

img

当然只有一个服务端没有什么意义,还得有客户端来访问它。这里也给一个例子:

package main

import (
	"bufio"
	"context"
	"fmt"
	"os"
	"rpchello/proto"

	"go-micro.dev/v4"
	"go-micro.dev/v4/client"
)

func main() {

	service := micro.NewService(
		micro.Client(client.NewClient()),
	)

	service.Init()
	client := proto.NewHelloService("rpchello.service", service.Client())

	rsp, err := client.Say(context.TODO(), &proto.SayRequest{Name: "BOSSMA"})
	if err != nil {
		fmt.Println(err)
	}

	fmt.Println(rsp)

	fmt.Println("Press Enter key to exit the program...")
	in := bufio.NewReader(os.Stdin)
	_, _, _ = in.ReadLine()
}

这里调用服务的时候没有指定服务的地址和端口,因为内部走了服务发现,服务端会自动注册服务,客户端会根据服务名称查找到对应的地址和端口。默认的服务发现机制使用的是mdns。

RPC服务的运行原理

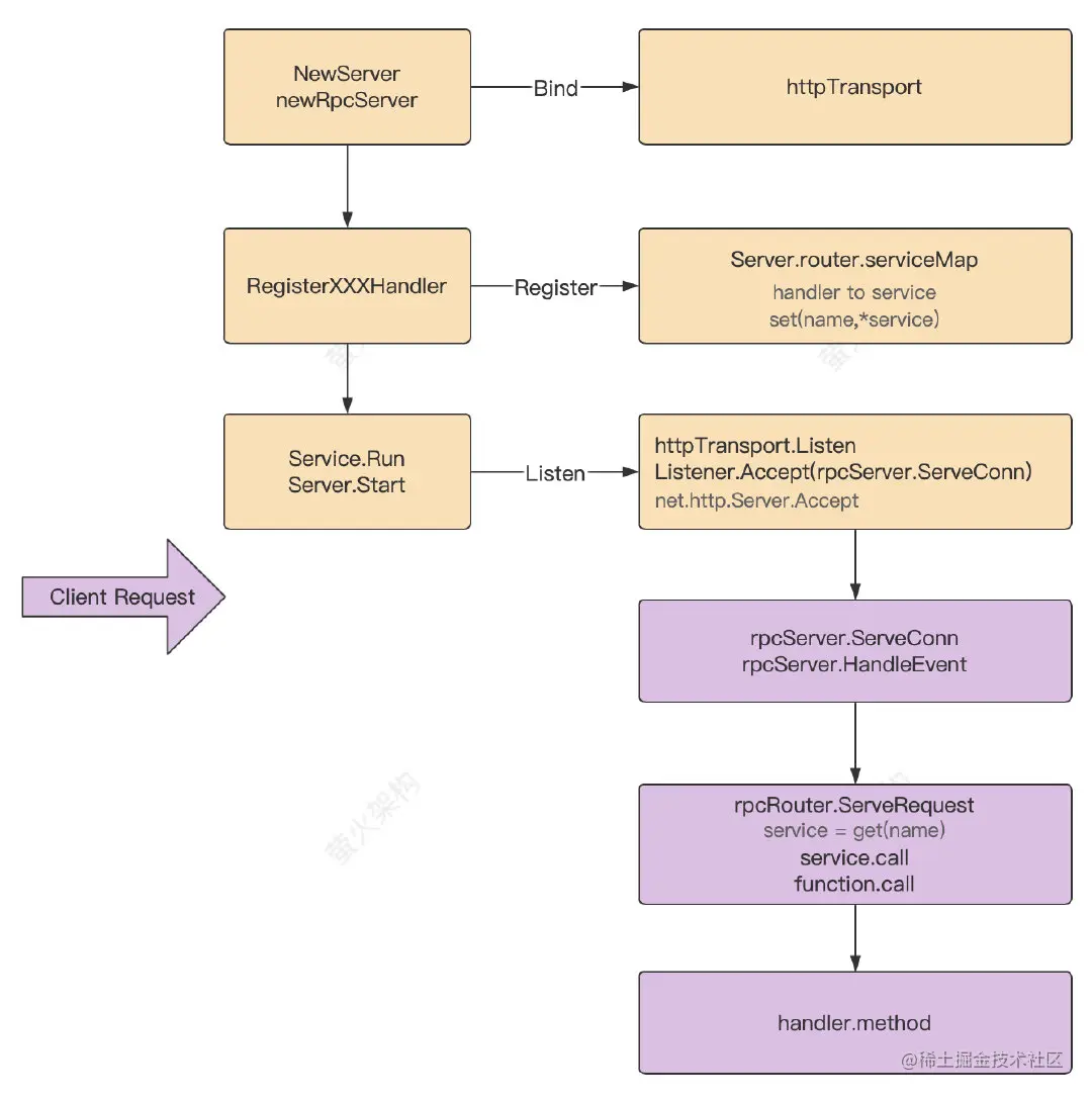
这里从服务端的角度进行介绍,先来看一张图:

img

请大家参考代码从上往下看。

NewServer 时创建一个rpcServer,这个rpcServer还会创建一个httpTransport用于程序间网络通信,并绑定到当前rpcServer。

RegisterXXXHandler 时使用我们编写的Handler创建一个内部的service实例,然后注册这个service实例到rpcServer内部的router中,客户端请求时会用到它。这里其实可以注册任意一个带方法的类型,并不一定要定义proto协议,定义它只是为了协作更方便。

Service.Run 时会调用rpcServer的Start方法,这个方法内部会调用其绑定的httpTransport的Listen方法,然后在其创建的Listener上接收客户端连接,接收方法Accept传入了当前rpcServer的连接处理方法:rpcServer.ServeConn,有连接到来时会调用它。

当客户端请求来临时,客户端连接被交给rpcServer的ServeConn方法,然后又调用到HandleEvent方法。

然后进入rpcServer内部的router的函数ServeRequest中,通过分析请求消息,找到请求的服务名字和方法名字,在router中找到前面注册过的service,通过servcie.call,再进入function.call,最终通过反射调用到我们编写的Handler的业务方法。

有的同学可能会想,反射不是性能很低吗?!反射性能低主要是查找方法和字段的时候,调用方法的性能并不低,而查找方法和字段等的操作已经在RegisterXXXHandler的步骤中做了,并且缓存到了router中,所以性能并不受影响。


以上就是本文的主要内容了,如有问题,欢迎交流。演示代码已发布到Github:github.com/bosima/go-d…

收获更多架构知识,请关注微信公众号 萤火架构。原创内容,转载请注明出处。