图书管理系统——Chapter 1

181 阅读2分钟

本文已参与「新人创作礼」活动,一起开启掘金创作之路

图书管理系统———(1)准备知识

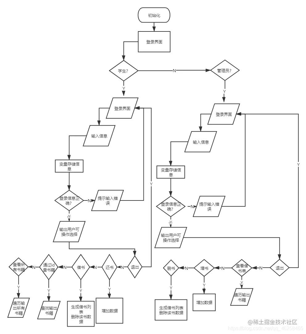
项目框架

在这里插入图片描述

知识准备

界面显示easygui

  • 主页面:buttonbox()

buttonbox(msg='选择登陆方式',title='Library',choices=('普通用户','管理员'))在这里插入图片描述

  • 用户登录页面:passwordbox()
multpasswordbox(msg='请输入登录信息',title='Login',fields=('用户名','密码'))

在这里插入图片描述 ==弹窗返回数据类型为列表==

user_info=[]
user_info=multpasswordbox(msg='请输入登录信息',title='Login',fields=('用户名','密码'))
print(user_info)

如: 在这里插入图片描述

输出 在这里插入图片描述

  • 功能选择页面:choicebox()

在这里插入图片描述

  • 信息展示:msgbox()
 msgbox('欢迎进入图书管理系统','Library')

在这里插入图片描述

登录跳转延时sleep()

  • time.sleep() 函数推迟调用线程的运行,可通过参数secs指秒数,表示进程挂起的时间。
from time import *
sleep(2.2)

在这里就相当于延迟2.2s。

分支语句

在这里插入图片描述这里就是典型的双分支结构:

我们可以通过if——else语句实现下面的操作。

a=3
if a==3:
    print("right!")
else:
    print("false")

在这里插入图片描述

如果条件再多一点我们可以使用elif语句其实就是else if语句,来增加我们条件。

a='晴天'
if a=='阴天':
    print("worse")
elif a=='多云':
    print("worse")
else:
    print("good!")

循环语句while

一般格式:

while <test1>:
    <statement1>
    if <test2>: break
    if <test3>: continue
else:
    <statement2>

恰当的使用break 和continue语句终端和跳出当前程序,可以有效解决我们的问题。

文件处理openpyxl

由于数据的需要,并且数据数量基数少,操作简单,故使用excel文件的处理来实现数据的处理与存储。

- 基本操作 openpyxl有三个不同层次的类,workbook:工作簿的抽象,worksheet:表格的抽象,cell:单元格的抽象其中每一种类中都有许多种操作。 首先我们需要

  • 创建excel

from openpyxl import Workbook wb = Workbook()

  • 读取excel

from openpyxl import load_workbook wb = load_workbook('1.xlsx')

  • 保存excel

wb.save('filename.xlsx')

- 查看 获取sheet

booklist=[]
booklist=wb.sheetnames
booklist=wb.get_sheet_names()

选择sheet对象

ws=wb['sheet1']

复制一个sheet对象

source = wb.active
target = wb.copy_worksheet(source)

访问cell 按行

for row in ws.iter_rows():
    for cell in row:
        print(cell.value)#print(cell)就是cell的编号信息

按列

for col in ws.iter_cols():
    for cell in col:
        print(cell.value)

- 增加 创建新的sheet 默认插到最后

ws=wb.creat_sheet("newbook_sheet")

默认插在最前面、

ws=wb.creat_sheet("newbook_sheet",0)

插入行

ws.insert_rows(num)

插入列

ws.insert_cols(num)

(在第num行列之前插入)

- 删除 删除sheet

wb.remove(sheetobject) 
del wb['sheet'] #sheetname

删除行

ws.delete_rows(7)

删除列

ws.delete_cols(7)

可以删除多个

ws.delete_cols(6, 3)
ws.delete_rows(6, 3)

- 改

ws['a2'] = 2
ws['a2'] = 'a'
ws['b2'] = '=SUM(A1:A17)' #使用公式
ws.cell(1,2,value = 222)

==以上就是我们的图书管理系统的准备工作了,在下一个笔记中我们将会详细的阐释每一个代码块的运作。==