剑指 Offer II 028. 展平多级双向链表

87 阅读2分钟

一起养成写作习惯!这是我参与「掘金日新计划 · 4 月更文挑战」的第12天,点击查看活动详情

一、题目描述:

多级双向链表中,除了指向下一个节点和前一个节点指针之外,它还有一个子链表指针,可能指向单独的双向链表。这些子列表也可能会有一个或多个自己的子项,依此类推,生成多级数据结构,如下面的示例所示。

给定位于列表第一级的头节点,请扁平化列表,即将这样的多级双向链表展平成普通的双向链表,使所有结点出现在单级双链表中。

 

示例 1:

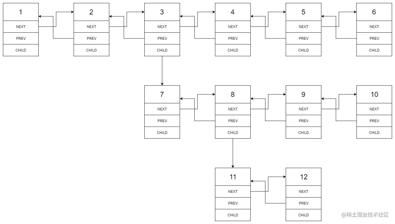
输入:head = [1,2,3,4,5,6,null,null,null,7,8,9,10,null,null,11,12] 输出:[1,2,3,7,8,11,12,9,10,4,5,6] 解释:

输入的多级列表如下图所示:

image.png

扁平化后的链表如下图:

image.png 示例 2:

输入:head = [1,2,null,3] 输出:[1,3,2] 解释:

输入的多级列表如下图所示:

1---2---NULL | 3---NULL 示例 3:

输入:head = [] 输出:[]  

如何表示测试用例中的多级链表?

以 示例 1 为例:

1---2---3---4---5---6--NULL | 7---8---9---10--NULL | 11--12--NULL 序列化其中的每一级之后:

[1,2,3,4,5,6,null] [7,8,9,10,null] [11,12,null] 为了将每一级都序列化到一起,我们需要每一级中添加值为 null 的元素,以表示没有节点连接到上一级的上级节点。

[1,2,3,4,5,6,null] [null,null,7,8,9,10,null] [null,11,12,null] 合并所有序列化结果,并去除末尾的 null 。

[1,2,3,4,5,6,null,null,null,7,8,9,10,null,null,11,12]  

提示:

节点数目不超过 1000 1 <= Node.val <= 10^5  

来源:力扣(LeetCode) 链接:leetcode-cn.com/problems/Qv…

二、思路分析:

使用栈存储后续需要遍历的节点,cur.next再压入cur.child 当栈内元素不为空时,弹出栈顶元素进行处理

进行如下的三步操作

将 node 与 node 的下一个节点 next 断开:

将 node 与 child 相连;

将 last 与 next 相连。

注意: 1、child有值:将当前节点与子节点转成兄弟节点,并将当前节点的child置位空 2、next和child为空值:将当前节点与栈顶节点转成兄弟节点,并将当前节点的child置位空

三、AC 代码:

class Solution {
    public Node flatten(Node head) {
        dfs(head);
        return head;    
    }

    public Node dfs(Node head)
    {
        Node cur = head;
        Node last = null;
        while(cur != null)
        {
            Node cur_next = cur.next;
            if(cur.child != null)
            {
                Node child_last = dfs(cur.child);
                cur.next = cur.child;
                cur.child.prev = cur;
                if(cur_next != null)
                {
                    child_last.next = cur_next;
                    cur_next.prev = child_last;
                }
                cur.child = null;
                last = child_last;
            }
            else
                last = cur;
            cur = cur_next;
        }
        return last;
    }
}

四、总结:

掘友们,解题不易,如果觉得有用就留下个赞或评论再走吧!谢啦~ 💐

image.png