设计模式之观察者模式

75 阅读3分钟

一起养成写作习惯!这是我参与「掘金日新计划 · 4 月更文挑战」的第20天,点击查看活动详情.

观察者模式 让你的对象知悉现况

观察者模式可以说是JDK中使用最多的模式了,有了他,你将会消息灵通。

定义

观察者模式定义了对象之间的的一对多依赖,当一个对象发生变化时候,他的所有所有依赖者都会收到通知并自动更新。 如下图: 在这里插入图片描述 主题和观察者定义了一对多的关系,观察者依赖于此主题,只要主题发生变化,观察者就会被通知,观察者有可能根据通知的风格更新自己的内容。 在生活中就像报社与订阅者的关系,只要报社有新报纸,就会派送给所有订阅者,订阅者取消后就不会在收到报纸。

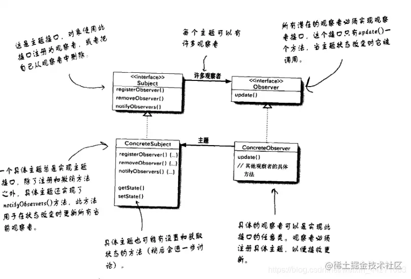
观察者模式的类图

在这里插入图片描述 下面我们来实现一个简单的的观察者模式的代码: 创建主题接口Subject:

package observer;

public interface Subject {
	//观察者注册与移除
	public void registerObserver(Observer o);
	public void removeObserver(Observer o);
	//主题状态改变时通知所有观察者
	public void notifyObserver();
}

构造接口Observer,其中有update方法,为观察者收到主题改变通知时的更新曹操作:

package observer;

public interface Observer {

	public void update(int value);

}

主题实现类:NewValue:

package observer;

import java.util.ArrayList;

public class NewValue implements Subject {
	private ArrayList observers=null;
	private int value=0;
	public NewValue(ArrayList obs,int value) {
		this.value=value;
		this.observers=obs;
	}
	@Override
	public void registerObserver(Observer o) {
		// TODO Auto-generated method stub
		observers.add(o);
		}

	@Override
	public void removeObserver(Observer o) {
		// TODO Auto-generated method stub
		observers.remove(o);
	}

	@Override
	public void notifyObserver() {
		// TODO Auto-generated method stub
		for(int i=0;i<observers.size();i++) {
			Observer ob=(Observer) observers.get(i);
			ob.update(value);
		}
	}
	//改变value值,通知观察者
	public void changeValue(int v) {
		this.value=v;
		notifyObserver();
	}

}

通过value改变时,通知所有观察者

操作显示接口,为观察者收到通知后可做出的反应,这里进定义一个display方法(用来输出value的值)

package observer;

public interface Display {

	public void display();


}

接着有两个实现观察者接口的类,A观察者与B观察者:

package observer;

public class AObserver implements Observer,Display {
	private int value;
	public Subject sb;
	public AObserver(Subject subject ) {
		this.sb=subject;
		sb.registerObserver(this);//注册成为观察者
	}
	@Override
	public void update(int value) {
		// TODO Auto-generated method stub
		this.value=value;
	}

	@Override
	public void display() {
		// TODO Auto-generated method stub
		//输出当前value值
		System.out.print(this.getClass().getName().toString()+"value:"+this.value+"\n");
	}

}

B观察者与其类似,不再赘述,接着用一个观察者demo类来看其工作效果:

package observer;

import java.util.ArrayList;

public class ObserverDemo {

	public static void main(String[] args) {
		// TODO Auto-generated method stub
		ArrayList obs=new ArrayList();
		NewValue nv=new NewValue(obs,0);//新建主题,value初始值为0
		//新建观察者A与B
		AObserver A= new AObserver(nv);
		BObserver B= new BObserver(nv);
		//输出观察者状态
		A.display();
		B.display();
		//改变主题value值为1
		nv.changeValue(1);
		//再输出观察者状态
		A.display();
		B.display();
		//移除观察者A,在改变主题value值为2
		nv.removeObserver(A);
		nv.changeValue(2);
		//再输出观察者状态
		A.display();
		B.display();		
	}

}

结果输出如下: observer.AObservervalue:0 observer.BObservervalue:0 observer.AObservervalue:1 observer.BObservervalue:1 observer.AObservervalue:1 observer.BObservervalue:2 可以看到初始时A,B观察者到value值都为0,主题实现类实例改变value值为1时通知AB后,A,B观察者到value值都为1,将A观察者移除后,在该变value值为2,此时A观测到value仍未1,B则观察到为2.