拓端tecdat|R语言极值理论:希尔HILL统计量尾部指数参数估计可视化

296 阅读4分钟

一起养成写作习惯!这是我参与「掘金日新计划 · 4 月更文挑战」的第12天,点击查看活动详情

\

原文链接:tecdat.cn/?p=26277 

原文出处:拓端数据部落公众号

极值理论对样本尾部分布的极值指数的估计方法主要有两类:半参数方法和全 参数方法,前者主要是基于分布尾部的 Hill 估计量,后者则主要基于广义帕累托分布。

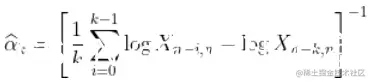
尾部指数的希尔HILL统计量估计。更具体地说,我们看到如果 , 和 ,然后希尔HILL估计为  


。 然后  在某种意义上满足某种一致性  ,如果 ,即  (在收敛速度的附加假设下, )。此外,在附加的技术条件下

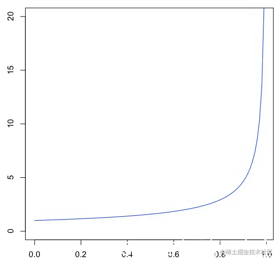
为了说明这一点,请考虑以下代码。首先,让我们考虑一个帕累托生存函数,以及相关的分位数函数


> Q=fuction(p){unro(funion(x) S(x)-(1-p),loer=1,per=1e+9)$root}

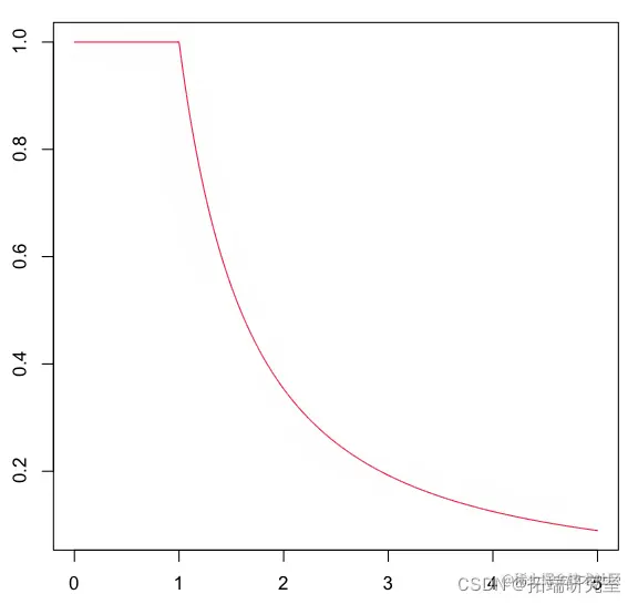
我们将考虑更复杂的生存函数。这是生存函数和分位数函数,


> plot(u,Veie(Q)(u),type="l")

在这里,我们需要 分位数函数从这个分布中生成一个随机样本,


> X=Vectorize(Q)(runif(n))

hill统计量在这里


> abline(h=alpha)

​

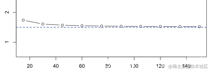
我们现在可以生成数千个随机样本,并查看这些估计器(对于某些特定的 的)。


> for(s in 1:ns){
+ X=Vectorize
+ H=hill
+ hilk=function(k) 
+ HilK[s,]=Vectorize
+ }

如果我们计算平均值,

> plot(15*(1:10),apply(2,mean)

我们得到了一系列可以被认为是无偏的估计量。

现在,回想一下,处于 Fréchet 分布并不意味着 , 和 , 但意味着

对于一些缓慢变化的函数 ,不一定恒定!为了了解可能发生的情况,我们必须稍微具体一些。这只能通过查看生存函数的性质。假设,这里有一些辅助函数  

这个(正)常数  以某种方式与生存函数与幂函数之比的收敛速度有关。

更具体地说,假设

然后,使用获得二阶正则变化性质 ,然后,如果  趋向于无穷大太快,那么估计就会有偏差。 如果 ,那么,对于一些 ,

这个结果的直观解释是,如果  太大,并且如果基础分布不完全 是帕累托分布,那么希尔估计量是有偏的。这就是我们所说的意思

  • 如果  太大,  是有偏估计量
  • 如果  太小,  是一个不稳定的估计量

(后者来自样本均值的属性:观察越多,均值的波动性越小)。

让我们运行一些模拟以更好地了解正在发生的事情。使用前面的代码,生成具有生存函数的随机样本实际上是极其简单的


> Q=function(p){uniroot(function(x) S(x)-(1-p)}

如果我们使用上面的代码。

希尔hill变成

​

> abline(h=alpha)

​

​​​​​​​​​​​​​​

但它仅基于一个样本。再次考虑数千个样本,让我们看看 Hill 统计量如何,

​​​​​​​

所以这些估计量的(经验)平均值是

​​​​​​​


最受欢迎的见解

1.R语言POT超阈值模型和极值理论分析

2.R语言极值理论EVT:基于GPD模型的火灾损失分布分析

3.R语言有极值(EVT)依赖结构的马尔可夫链(MC)对洪水极值分析

4.R语言回归中的hosmer-lemeshow拟合优度检验

5.matlab实现MCMC的马尔可夫切换ARMA – GARCH模型估计

6.R语言区间数据回归分析

7.R语言WALD检验 VS 似然比检验

8.python用线性回归预测股票价格

9.R语言如何在生存分析与Cox回归中计算IDI,NRI指标