复杂度守恒定律与计算哲学 - Authing CEO 谢扬

253 阅读6分钟

Authing CEO 谢扬受邀参加 MOOK 第二辑“创新折叠”专访。《CASE案例研究》 MOOK 是由《哈佛商业评论》中文版策划出品的轻阅读管理书,MOOK 第二辑“创新折叠”采访了新能源和新材料、人工智能、场景电商流量运营、咨询、商学院、云平台服务等不同领域不同角色的实践者、思考者,及大学生,分享他们的经验及思考。

Authing CEO 谢扬就以下两个问题给出了他的思考与回答:

1.在一个创新折叠的时代,您注意到了哪些新现象和新特点?

2.这种新的创新方式,底层逻辑可能会是什么?

01/ 复杂度守恒定律

在学化学的时候,有一个经典理论:物质守恒定律,该定律指物质是不会消失也不会产生的,只能由一种物质转化成另一种物质。物质守恒定律里说到:物质不会凭空产生,只是从一形态转换成另一种形态了。换成大白话的意思,就是说物质总量不变,只是形态变了。

现实世界是物质的世界,而在科技催生的新经济时代下,人类还建筑了另外一个世界 —— 数字世界。

数字世界是由 0 和 1 构造的,但因 01 这种机器码过于复杂,所以诞生了编程语言让人类以更「人类友好」的方式控制数字世界。在编码的时候,工程师往往会遇到很多非常复杂的场景,这些场景往往需要编写极其复杂的代码才能实现。

聪明的工程师会用尽自己的才华将一个复杂问题用最简单的代码写出,这时工程师免不了会暗自赞赏自己的智商,更可能因此肾上腺素飙升,写代码兴奋到地球之外。

但往往结果是,在一个问题简化了复杂度之后,在另外一个问题一定会把这种复杂度还原回来。所以,对于工程师来说,一个复杂的问题永远只能以复杂的方式解决;一个问题简单了,另外一个与之相关联的问题一定会再次复杂回来(即使这个问题之前很简单),我把这个定律称之为复杂度守恒定律。

换成大白话来说,数字世界是由复杂度构成的,它虽然看不见摸不着,但是在影响每一个开发方和使用方。现实世界操纵的是物质,数字世界操纵的是逻辑(逻辑产生了复杂度);现实世界中物质守恒,数字世界中复杂度守恒;现实世界通过物质创造价值,数字世界通过复杂度创造价值。

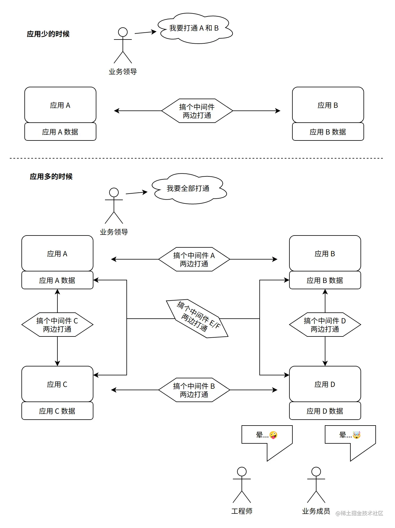
上面工程师的例子是一个开发方的例子,而我们在企业内部业务流程创新的过程中也会经常遇到使用方的例子。

数字化是企业做业务流程创新的有力工具,采购成熟产品也成为了企业有效缩减数字化成本的方式。但随着企业采购的产品越多,流程越复杂,数据的流通性就越弱,数据的流通性越弱,对于企业不同架构之间的流程打通影响就越大,而因此产生的矛盾就越多,管理层不得不每天将精力放于调节矛盾之中。这对企业的业务发展和长期创新是非常不利的。

这种数据孤岛,也是「复杂度守恒定律」的体现。企业的部门内业务方认为流程复杂,难以规范,便想以数字化的方式做沉淀和规范,但当部门的流程规范好之后,就会发现复杂度转移到了数据的打通上,而且随着软件和流程的增加,数据打通的成本会呈指数级上升。

为什么说软件会和流程相关呢?因为软件是流程的最佳实践和业务管理的沉淀,所以,在企业内部,有多少软件就有多少流程,软件打通的本质是业务流程的打通。

企业每采用一个软件,都想解决现阶段的复杂度问题,但是随着企业软件的增加,复杂度不降反升,这就是面向使用方的数字世界中的「复杂度守恒定律」。

02/ 计算哲学是数字化创新的底层逻辑

我们都知道,在物质守恒定律中,可以通过化学式将物质反复变换形态,从而实现物质形态的转移,那么我们有没有可能将复杂度再次进行转化,以达到继续延缓复杂度的效果呢?

答案是能!

这个方法我把它称之为「计算哲学」。计算哲学是我提出的一种针对信息行业的新一代世界观和方法论。该世界观认为未来的信息交互的形式会变成互联、可编程的状态,也就是计算哲学所秉持的「Make Data Linked Again」「Make Data Programmable Again」。在方法论层面,计算哲学认为未来的落地方法是 Hyper Component,他具备三个特性: Data Sync、Realtime 和 Embeddability 。

说起来比较抽象,还是以上面的企业软件打通为例,下面这张图对比了应用了计算哲学前后的形态:

从图中可以看到,所有的中间件都没了,应用和应用之间达成了一种数据与数据「图状」的互通有无,并且所有这些互通,都是 Realtime 的,A 应用的数据发生了变化,会立刻响应到 D 应用中,D 应用发生了变化 C 应用也会立刻响应;并且这一切都不是轮询机制,而是事件机制,也就是设计模式中常说的「观察者模式」。

还有更厉害的是,应用和应用之间的组件也可以互相嵌入,这就是计算哲学的力量!计算哲学不仅定义了数据之间的互联标准,更定义了数据上层交互式组件的嵌入标准。

此外,从上面的图中我们可以观察到工程师和业务成员操作逻辑的复杂度明显降低了,那么复杂度转移到了哪里呢?答案是开始编码的时候。要达到计算哲学所描绘的美好世界,需要有一套被所有工程师认可的标准(就像 HTML 一样),也需要所有工程师自愿的遵守这个标准来编写应用,这又是一个先有鸡还是先有蛋的问题。但我认为,目前还是缺少好的标准。

因此,我们已在企业内部实施和编写「计算哲学」标准,并将通过十年、二十年的时间,推广计算哲学,并以此将数字世界的使用复杂度降到最低(工程师要学习的东西变多了,但是这不重要,工程师本来就应该持续学习)。

计算哲学是我认为的将来所有数字化创新的底层逻辑。

了解更多行业身份管理「解决方案」以及「最佳实践案例」请点击链接:身份云全场景最佳实践案例及解决方案