Python 数据预处理常用方法与应用

170 阅读3分钟

一起养成写作习惯!这是我参与「掘金日新计划 · 4 月更文挑战」的第22天,点击查看活动详情

一、请随机生成1000个二维数据点,从中分别随机抽取约75%,50%,25%的数据点,并绘图展示抽取数据点的情况。

Code:

import matplotlib.pyplot as plt
import random as rd 

x=[rd.gauss(0,1) for i in range(1000)]
y=[rd.gauss(0,1) for i in range(1000)]

x1=[]
y1=[]

for i in range(1000):
    if rd.random() >= 0.25:
        x1.append(x[i])
        y1.append(y[i])
        
x2=[]
y2=[]
for i in range(1000):
    if rd.random() >= 0.5:
        x2.append(x[i])
        y2.append(y[i])   
x3=[]
y3=[]

for i in range(1000):
    if rd.random() >= 0.75:
        x3.append(x[i])
        y3.append(y[i])
        
plt.subplot(221)
plt.title("all--"+str(1000))   
plt.scatter(x, y, s=[0.5])
plt.subplot(222)
plt.title("75%--"+str(len(x1)))   
plt.scatter(x1, y1, s=[0.5])
plt.subplot(223)
plt.title("50%--"+str(len(x2)))   
plt.scatter(x2, y2, s=[0.5])
plt.subplot(224)
plt.title("25%--"+str(len(x3)))   
plt.scatter(x3, y3, s=[0.5])
plt.show()

输出结果: 在这里插入图片描述

二、请计算生成正弦函数序列和余弦函数序列,并绘图展示。将正弦序列和余弦序列添加随机偏差(噪音)后再次绘图,观察噪音对数据的影响。

Code:

from math import *
import matplotlib.pyplot as plt
import numpy as np

x=np.arange(-6*pi,6*pi,0.1)
y1=np.sin(x)
y2=np.cos(x)

y3 = y1+np.random.randn(len(y1)) #加入噪声
y4 = y2+np.random.randn(len(y2))

plt.subplot(211)
plt.plot(x, y1) 
plt.plot(x, y2) 
plt.show()
plt.subplot(221)
plt.plot(x, y3) 
plt.plot(x, y4) 
plt.show()

输出结果:

在这里插入图片描述 在这里插入图片描述

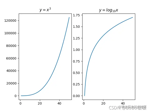
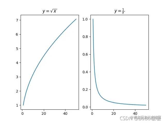
三、验证几类变量变换的效果,包括:指数变换、>1幂变换、对数变换、(0,1)幂变换、<0幂变换、正弦变换,绘图演示各类变换的效果。

Code:

import matplotlib.pyplot as plt
import numpy as np

x= np.linspace(1,50,100)
y1=np.exp(x)
y2=x**3
y3=np.log10(x)
y4=np.sqrt(x)
y5=1/x
y6=np.sin(x)



plt.subplot(121)
plt.title(r"$y=x^3$")
plt.plot(x, y2)
plt.subplot(122)
plt.title(r"$y=log_{10}x$")
plt.plot(x, y3)
plt.show()
plt.subplot(121)
plt.title(r"$y=\sqrt{x}$")
plt.plot(x, y4)
plt.subplot(122)
plt.title(r"$y=\frac{1}{x}$")
plt.plot(x, y5)
plt.show()
plt.subplot(121)
plt.title(r"$y=sin(x)$")
plt.plot(x, y6)
plt.subplot(122)
plt.title(r"$y=e^x$")
plt.plot(x, y1)
plt.show()

输出结果:

在这里插入图片描述

在这里插入图片描述 在这里插入图片描述

四、标准变换

为了提出变量量纲对数据分析的影响,经常需要对变量进行一定的变换,其中常用的一种是标准化(normalization)变换 (即将数据序列转换为期望值为0和方差为1的序列),转换公式为: 在这里插入图片描述

其中/x为序列的均值,Sx为序列的样本标准差,即

在这里插入图片描述

请随机生成一个序列,并生成它的标准化序列,将两个序列通过绘图展示出来。 Code:

from math import *
import matplotlib.pyplot as plt
import numpy as np

y1=np.random.normal(1000,200,1000)

std = sqrt(sum((y1-np.average(y1))**2)/(len(y1)-1))
y2 = (y1 - np.average(y1))/std

print(np.mean(y2),np.std(y2))

plt.subplot(211)
plt.plot(y1)

plt.subplot(212)
plt.plot(y2)
plt.show()

输出结果(其中随机生成的序列为期望值1000,标准差200,长度1000的正态分布序列): 在这里插入图片描述

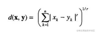
五、距离计算

向量间的闵可夫斯基距离的定义如下: 在这里插入图片描述

其中当r=1时成为街区距离,为不同分量差绝对值的和 当r=2时即为欧几里得距离 当r=+infinity时,等于所有分量差绝对值中最大的一个 编写函数实现三种距离的计算,并对下面4个二维向量分别计算其三种距离定义的距离矩阵。 在这里插入图片描述

Code:

from math import *
import matplotlib.pyplot as plt
import numpy as np

#计算街区距离
def city_dist(x,y):
    return sum([abs(x[i]-y[i]) for i in range(len(x))])
#计算欧几里德距离
def euclid_dist(x,y):
    return sqrt(sum([(x[i]-y[i])**2 for i in range(len(x))]))

#计算max距离
def max_dist(x , y):
    return  max([abs(x[i]-y[i]) for i in range(len(x))])

#计算矩阵行向量之间的距离
def matrix_row_dist(x,dist):
    rc = np.size(x,axis=0)
    rel = np.linspace(0.0,0.0,rc*rc).reshape(rc,rc)
    for i in range(rc):
        for j in range(i,rc):
            rel[j,i]=rel[i,j]=dist(x[i],x[j])
    return rel

X = np.array([[0,2],[2,0],[3,1],[5,1]])
print("Data Matrix:")
print(X)
print("City Blocik Distance")
print(matrix_row_dist(X,city_dist))

print("Euclid Distance:")
print(matrix_row_dist(X,euclid_dist))
      
print("Distance with Element Max Difference:")
print(matrix_row_dist(X,max_dist))

输出结果如下:

Data Matrix:
[[0 2]
 [2 0]
 [3 1]
 [5 1]]
City Blocik Distance
[[0. 4. 4. 6.]
 [4. 0. 2. 4.]
 [4. 2. 0. 2.]
 [6. 4. 2. 0.]]
Euclid Distance:
[[0.         2.82842712 3.16227766 5.09901951]
 [2.82842712 0.         1.41421356 3.16227766]
 [3.16227766 1.41421356 0.         2.        ]
 [5.09901951 3.16227766 2.         0.        ]]
Distance with Element Max Difference:
[[0. 2. 3. 5.]
 [2. 0. 1. 3.]
 [3. 1. 0. 2.]
 [5. 3. 2. 0.]]

六、二元变量的相似度衡量可以使用简单匹配系数(SMC)或Jaccard系数

设x和y是两个对象,都由n个二元属性组成,这样两个对象可生成如下四个量(频率): 在这里插入图片描述

简单匹配系数(Simple Matching Coefficient, SMC)定义为: 在这里插入图片描述

Jaccard系数(Jaccard Coefficient)的定义为: 在这里插入图片描述

编写两个函数分别实现连个系数的计算,并生成两个随机序列调用函数计算。 Code:

import numpy as np
import random as rd

def smc(x,y):
    f = np.linspace(0,0,4,dtype="int32").reshape(2,2)
    for i in range(len(x)):
        f[x[i],y[i]]+=1
    return float(f[1,1]+f[0,0])/(f[0,0]+f[0,1]+f[1,0]+f[1,1])
def jc(x,y):
    f = np.linspace(0, 0, 4, dtype="int32").reshape(2, 2)
    for i in range(len(x)):
        f[x[i], y[i]] += 1
    return float(f[1,1]/(f[0,1]+f[1,0]+f[1,1]))

a=np.linspace(0,0,100,dtype='int32')
b=a.copy()
for i in range(100):
    if rd.random() >0.5:
        a[i]=1
for i in range(100):
    if rd.random() >0.5:
        b[i]=1
print("Vector a is:")
print(a)
print("Vector b is:")
print(b)
print("SCM coefficient:")
print(smc(a,b))
print("Jaccard coefficient:")
print(jc(a,b))

输出结果:

Vector a is:
[1 1 1 0 1 1 0 0 0 0 0 0 0 1 0 1 0 1 0 1 1 0 1 1 1 0 1 0 0 1 0 0 1 1 0 1 0
 0 0 1 1 0 0 0 0 0 0 1 1 1 0 1 1 1 0 1 0 1 0 1 1 1 1 0 1 1 0 1 0 0 1 0 0 1
 0 0 1 0 0 1 1 0 0 1 1 1 1 0 0 1 1 1 1 1 1 0 0 1 1 1]
Vector b is:
[0 0 0 0 1 0 0 1 1 1 1 0 1 1 1 1 1 0 1 0 1 1 0 1 0 0 1 1 1 1 1 1 1 1 0 1 0
 1 1 1 0 0 0 0 1 0 1 0 0 0 0 1 1 0 1 0 0 1 0 1 1 0 0 1 0 1 1 0 1 1 0 1 0 0
 1 1 1 0 1 0 1 0 1 1 1 1 1 0 0 0 0 0 1 1 0 1 1 0 1 0]
SCM coefficient:
0.44
Jaccard coefficient:
0.3170731707317073

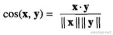
七、余弦相似度

余弦相似度是衡量数值向量相似度的一种方法,设x和y是两个n元向量,则余弦相似度定义为

在这里插入图片描述 在这里插入图片描述

编写函数实现余弦相似度的计算,并调用函数计算下面两个向量的余弦相似度。 在这里插入图片描述

Code:

from math import *
#计算两个向量的内积
def inner_prod(x,y):
    return sum([x[i]*y[i] for i in range(len(x))])

#计算向量的模
def vec_mode(x):
    return sqrt(inner_prod(x,x))
#计算夹角余弦值
def vec_cos(x,y):
    return float(inner_prod(x,y))/(vec_mode(x)*vec_mode(y))

a=[3,2,0,5,0,0,0,2,0,0]
b=[1,0,0,0,0,0,0,1,0,2]

print(r"Vector Angel Cosine:{}".format(vec_cos(a,b)))

输出结果:

Vector Angel Cosine:0.314970394174356

八、mahalanobis距离

从统计学的观点看,计算多维向量的距离时,应该使用mahalanobis距离,其定义为: 在这里插入图片描述 在这里插入图片描述

属性间协方差的定义如下所示: 在这里插入图片描述

实现欧几里得距离、使用方差逆矩阵调整的距离、使用协方差逆矩阵调整的距离三类距离的计算函数,并构造两个随机向量验证三种距离的不同。 Code: 在这里插入图片描述 在这里插入图片描述 在这里插入图片描述 在这里插入图片描述

参考输出结果:

在这里插入图片描述