2. 两数相加

149 阅读1分钟

题目

2. 两数相加

难度中等7939收藏分享切换为英文接收动态反馈

给你两个 非空 的链表,表示两个非负的整数。它们每位数字都是按照 逆序 的方式存储的,并且每个节点只能存储 一位 数字。

请你将两个数相加,并以相同形式返回一个表示和的链表。

你可以假设除了数字 0 之外,这两个数都不会以 0 开头。

示例 1:

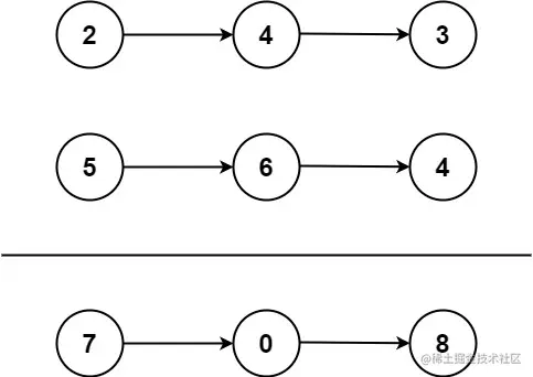
img

输入:l1 = [2,4,3], l2 = [5,6,4]
输出:[7,0,8]
解释:342 + 465 = 807.

示例 2:

输入:l1 = [0], l2 = [0]
输出:[0]

示例 3:

输入:l1 = [9,9,9,9,9,9,9], l2 = [9,9,9,9]
输出:[8,9,9,9,0,0,0,1]

提示:

  • 每个链表中的节点数在范围 [1, 100]
  • 0 <= Node.val <= 9
  • 题目数据保证列表表示的数字不含前导零

解法1 链表转数组,再转链表

这种解法走了弯路,先转成数组,遍历数组并计算,最后再组装成链表。

没必要,直接遍历链表就行,对于链表操作还不是很熟悉。

class Solution {
    public ListNode addTwoNumbers(ListNode l1, ListNode l2) {
        ArrayList<Integer> list1 = changeListToArray(l1);
        ArrayList<Integer> list2 = changeListToArray(l2);
        int size1 = list1.size();
        int size2 = list2.size();
        // 243 564
        // 708

        // 243 56
        // 3 2
        int maxLen = Math.max(size1, size2);
        ArrayList<Integer> res = new ArrayList<>();
        int flag = 0;
        for (int i = 0; i < maxLen; i++) {
            int sum = (i >= size1 ? 0 : list1.get(i)) + (i >= size2 ? 0 : list2.get(i)) + flag;
            flag = sum / 10;
            res.add(sum % 10);
        }
        if (flag == 1) {
            res.add(1);
        }

        ListNode head = new ListNode(res.get(0));
        ListNode currentNode = head;
        for (int i = 1; i < res.size(); i++) {
            currentNode.next = new ListNode(res.get(i));
            currentNode = currentNode.next;
        }
        return head;
    }

    public ArrayList<Integer> changeListToArray(ListNode listNode) {
        ArrayList<Integer> list = new ArrayList<>();
        do {
            list.add(listNode.val);
            listNode = listNode.next;
        } while (listNode != null);
        return list;
    }
}

时间复杂度:O(max(m, n)) m,n 为2个链表的长度

空间复杂度:O(max(m, n))

解法2 链表

public ListNode addTwoNumbers(ListNode l1, ListNode l2) {
    ListNode head = new ListNode();
    ListNode currentNode = head;
    int carry = 0;
    while (l1 != null || l2 != null) {
        int n1 = l1 != null ? l1.val :0;
        int n2 = l2 != null ? l2.val :0;
        int sum = n1 + n2 + carry;
        currentNode.next = new ListNode(sum % 10);
        currentNode = currentNode.next;
        carry = sum / 10;
        if (l1 != null) {
            l1 = l1.next;
        }
        if (l2 != null) {
            l2 = l2.next;
        }
    }
    if (carry == 1) {
        currentNode.next = new ListNode(1);
    }
    return head.next;
}

时间复杂度:O(max(m, n)) m,n 为2个链表的长度

空间复杂度:O(1)。注意返回值不计入空间复杂度。仅有一些n1/n2/sum/carry int型变量