首页
沸点
课程
数据标注
HOT
AI Coding
更多
直播
活动
APP
插件
直播
活动
APP
插件
搜索历史
清空
创作者中心
写文章
发沸点
写笔记
写代码
草稿箱
创作灵感
查看更多
登录
注册
开发规范
Rsquo
2022-04-21
122
阅读1分钟
前端开发规范
参考网站:
凹凸实验室
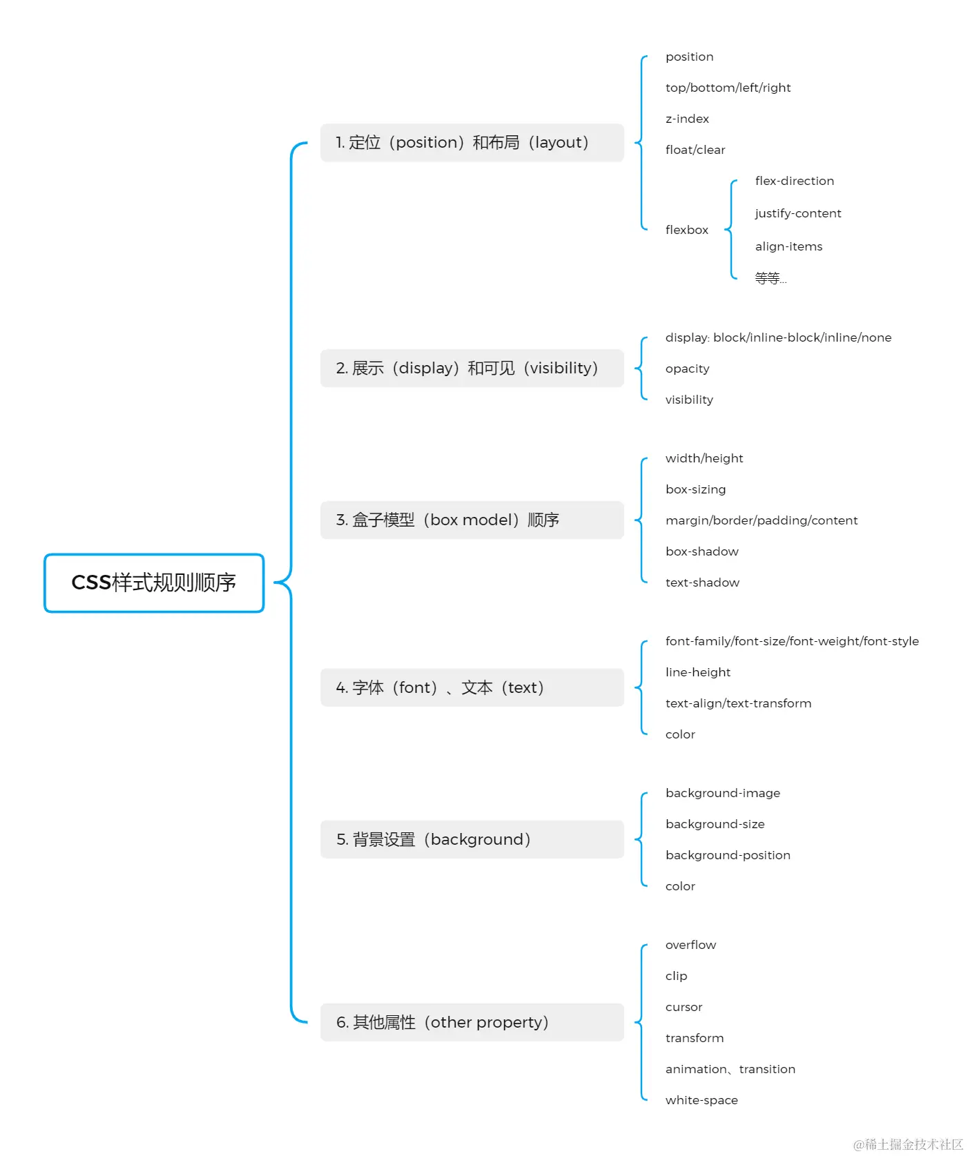
CSS样式规则顺序
Rsquo
118
文章
67k
阅读
51
粉丝
目录
收起
前端开发规范