2021年大数据Kafka(十一):❤️Kafka的消费者负载均衡机制和数据积压问题❤️

155 阅读4分钟

全网最详细的大数据Kafka文章系列,强烈建议收藏加关注! 

新文章都已经列出历史文章目录,帮助大家回顾前面的知识重点。

目录

系列历史文章

Kafka的消费者负载均衡机制和数据积压问题

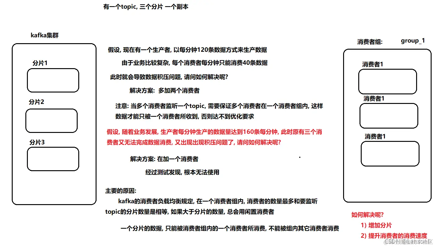
一、kafka的消费者负载均衡机制

二、数据积压问题

第一步: 使用kafka-eagle查看数据积压情况

第二步: 解决数据积压问题


系列历史文章

2021年大数据Kafka(十二):❤️Kafka配额限速机制❤️

2021年大数据Kafka(十一):❤️Kafka的消费者负载均衡机制和数据积压问题❤️

2021年大数据Kafka(十):kafka生产者数据分发策略

2021年大数据Kafka(九):kafka消息存储及查询机制原理

2021年大数据Kafka(八):Kafka如何保证数据不丢失

2021年大数据Kafka(七):Kafka的分片和副本机制

2021年大数据Kafka(六):❤️安装Kafka-Eagle❤️

2021年大数据Kafka(五):❤️Kafka的java API编写❤️

2021年大数据Kafka(四):❤️kafka的shell命令使用❤️

2021年大数据Kafka(三):❤️Kafka的集群搭建以及shell启动命令脚本编写❤️

2021年大数据Kafka(二):❤️Kafka特点总结和架构❤️

2021年大数据Kafka(一):❤️消息队列和Kafka的基本介绍❤️

Kafka的消费者负载均衡机制和数据积压问题

一、kafka的消费者负载均衡机制

问题: 请问如何通过kafka模拟点对点和发布订阅模式呢?

点对点: 让所有监听这个topic的消费者, 都属于同一个消费者组即可或者监听这个topic消费者, 保证唯一
发布订阅: 定义多个消费者, 让多个消费者属于不同组即可

二、数据积压问题

Kafka消费者消费数据的速度是非常快的,但如果由于处理Kafka消息时,由于有一些外部IO、或者是产生网络拥堵,就会造成Kafka中的数据积压(或称为数据堆积)。如果数据一直积压,会导致数据出来的实时性受到较大影响。

第一步: 使用kafka-eagle查看数据积压情况

 

第二步: 解决数据积压问题

出现积压的原因:

  • 因为数据写入目的容器失败,从而导致消费失败
  • 因为网络延迟消息消费失败
  • 消费逻辑过于复杂, 导致消费过慢,出现积压问题

解决方案:

  • 对于第一种, 我们常规解决方案, 处理目的容器,保证目的容器是一直可用状态
  • 对于第二种, 如果之前一直没问题, 只是某一天出现, 可以调整消费的超时时间
  • 对于第三种, 一般解决方案,调整消费代码, 消费更快即可, 利于消费者的负载均衡策略,提升消费者数量

  • 📢博客主页:lansonli.blog.csdn.net
  • 📢欢迎点赞 👍 收藏 ⭐留言 📝 如有错误敬请指正!
  • 📢本文由 Lansonli 原创,首发于 CSDN博客🙉
  • 📢大数据系列文章会每天更新,停下休息的时候不要忘了别人还在奔跑,希望大家抓紧时间学习,全力奔赴更美好的生活✨