首页
沸点
课程
数据标注
HOT
AI Coding
更多
直播
活动
APP
插件
直播
活动
APP
插件
搜索历史
清空
创作者中心
写文章
发沸点
写笔记
写代码
草稿箱
创作灵感
查看更多
登录
注册
电商系统购物车流程图
Lansonli
2022-04-21
646
阅读1分钟
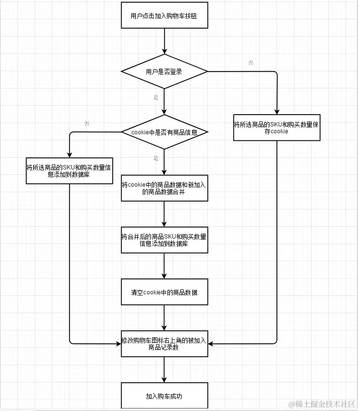
1.用户添加购物车的逻辑流程图
\
2.用户打开购物车的逻辑流程图
\
\
Lansonli
大数据高级开发工程师 @公众号:三帮大数据
454
文章
120k
阅读
87
粉丝
目录
收起