白帽子讲Web安全Chapter1

294 阅读1分钟

安全三要素:机密性、完整性、可用性(随需随得)

安全评估过程:资产等级划分、威胁分析、风险分析、确认解决方案

威胁分析STRIDE模型: image.png

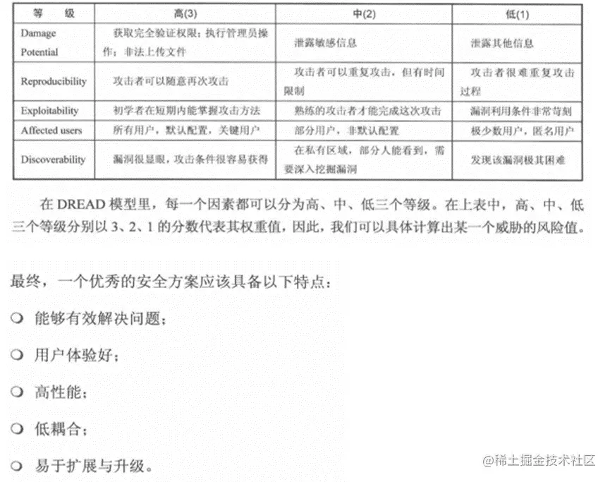
风险分析DREAD模型: image.png

image.png