SVM - 非线性和核函数(四)

453 阅读15分钟

根据菜菜的课程进行整理,方便记忆理解

代码位置如下:

非线性SVM与核函数

SVC在非线性数据上的推广

为了能够找出非线性数据的线性决策边界,我们需要将数据从原始的空间x投射到新空间Φ(x)\Phi(x)中。Φ\Phi是一个映射函数,它代表了某种非线性的变换,如同我们之前所做过的使用r来升维一样,这种非线性变换看起来是一种非常有效的方式。使用这种变换,线性SVM的原理可以被很容易推广到非线性情况下,其推导过程和逻辑都与线性SVM一模一样,只不过在定义决策边界之前,我们必须先对数据进行升维度,即将原始的转换成Φ(x)\Phi(x)

如此,非线性SVM的损失函数的初始形态为:

image.png

同理,非线性SVM的拉格朗日函数和拉格朗日对偶函数也可得:

image.png

使用同样的推导方式,让拉格朗日函数满足KKT条件,并在拉格朗日函数上对每个参数求导,经过和线性SVM相同的变换后,就可以得到拉格朗日对偶函数。同样使用梯度下降或SMO等方式对α\alpha进行求解,最后可以求得决策边界,并得到最终的决策函数:

image.png

重要参数kernel

这种变换非常巧妙,但也带有一些实现问题。 首先,我们可能不清楚应该什么样的数据应该使用什么类型的映射函数来确保可以在变换空间中找出线性决策边界。极端情况下,数据可能会被映射到无限维度的空间中,这种高维空间可能不是那么友好,维度越多,推导和计算的难度都会随之暴增。其次,即使已知适当的映射函数,我们想要计算类似于Φ(xi)\Phi(xi)· Φ(xtest)\Phi(x_{test})这样的点积,计算量可能会无比巨大,要找出超平面所付出的代价是非常昂贵的。

核函数

而解决这些问题的数学方式,叫做“核技巧”(Kernel Trick),是一种能够使用数据原始空间中的向量计算来表示升维后的空间中的点积结果的数学方式。具体表现为,K(u,v)=Φ(u)Φ(v)K(u,v) = \Phi(u) · \Phi(v) 。而这个原始空间中的点积函数K(u,v)K(u,v),就被叫做“核函数”(Kernel Function)。

核函数能够帮助我们解决三个问题:

  • 有了核函数之后,我们无需去担心Φ\Phi究竟应该是什么样,因为非线性SVM中的核函数都是正定核函数(positive definite kernel functions),他们都满足美世定律(Mercer's theorem),确保了高维空间中任意两个向量的点积一定可以被低维空间中的这两个向量的某种计算来表示(多数时候是点积的某种变换)。

  • 使用核函数计算低维度中的向量关系比计算原本的Φ(xi)\Phi(xi)· Φ(xtest)\Phi(x_{test})要简单太多了

  • 因为计算是在原始空间中进行,所以避免了维度诅咒的问题

选用不同的核函数,就可以解决不同数据分布下的寻找超平面问题。在SVC中,这个功能由参数“kernel”和一系列与核函数相关的参数来进行控制。之前的代码中我们一直使用这个参数并输入"linear",但却没有给大家详细讲解,也是因为如果不先理解核函数本身,很难说明这个参数到底在做什么。参数“kernel"在sklearn中可选以下几种选项:

image.png

可以看出,除了选项"linear"之外,其他核函数都可以处理非线性问题。多项式核函数有次数d,当d为1的时候它就是再处理线性问题,当d为更高次项的时候它就是在处理非线性问题。我们之前画图时使用的是选项“linear",自然不能处理环形数据这样非线性的状况。而刚才我们使用的计算r的方法,其实是高斯径向基核函数所对应的功能,在参数”kernel“中输入”rbf“就可以使用这种核函数。我们来看看模型找出的决策边界时什么样:

# 使用非线性的核进行数据可分
clf = SVC(kernel = "rbf").fit(X,y)
plt.scatter(X[:,0],X[:,1],c=y,s=50,cmap="rainbow")
plot_svc_decision_function(clf)

image.png

探索核函数在不同数据集上的表现

除了"linear"以外的核函数都能够处理非线性情况,那究竟什么时候选择哪一个核函数呢?遗憾的是,关于核函数在不同数据集上的研究甚少,谷歌学术上的论文中也没有几篇是研究核函数在SVM中的运用的,更多的是关于核函数在深度学习,神经网络中如何使用。在sklearn中,也没有提供任何关于如何选取核函数的信息。

但无论如何,我们还是可以通过在不同的核函数中循环去找寻最佳的核函数来对核函数进行一个选取。接下来我们就通过一个例子,来探索一下不同数据集上核函数的表现。我们现在有一系列线性或非线性可分的数据,我们希望通过绘制SVC在不同核函数下的决策边界并计算SVC在不同核函数下分类准确率来观察核函数的效用。

  • 导入所需要的库和模块
import numpy as np
import matplotlib.pyplot as plt
from matplotlib.colors import ListedColormap
from sklearn import svm#from sklearn.svm import SVC  两者都可以
from sklearn.datasets import make_circles, make_moons, make_blobs,make_classification
  • 创建数据集,定义核函数的选择
n_samples = 100

# 我们准备了四种数据集和四种核函数
datasets = [
    make_moons(n_samples=n_samples, noise=0.2, random_state=0),
    make_circles(n_samples=n_samples, noise=0.2, factor=0.5, random_state=1),
    make_blobs(n_samples=n_samples, centers=2, random_state=5),#分簇的数据集
    make_classification(n_samples=n_samples,n_features = 2,n_informative=2,n_redundant=0, random_state=5)
                #n_features:特征数,n_informative:带信息的特征数,n_redundant:不带信息的特征数
    ]
 
Kernel = ["linear","poly","rbf","sigmoid"]
 
#四个数据集分别是什么样子呢?
for X,Y in datasets:
    plt.figure(figsize=(5,4))
    plt.scatter(X[:,0],X[:,1],c=Y,s=50,cmap="rainbow")

image.png

我们总共有四个数据集,四种核函数,我们希望观察每种数据集下每个核函数的表现。以核函数为列,以图像分布为行,我们总共需要16个子图来展示分类结果。而同时,我们还希望观察图像本身的状况,所以我们总共需要20个子图,其中第一列是原始图像分布,后面四列分别是这种分布下不同核函数的表现。

  • 构建子图
nrows=len(datasets)
ncols=len(Kernel) + 1

# 绘制子图
fig, axes = plt.subplots(nrows, ncols,figsize=(20,16))

image.png

  • 开始进行子图循环
nrows=len(datasets)
ncols=len(Kernel) + 1
 
fig, axes = plt.subplots(nrows, ncols,figsize=(20,16))

#第一层循环:在不同的数据集中循环
for ds_cnt, (X,Y) in enumerate(datasets):
    
    #在图像中的第一列,放置原数据的分布
    ax = axes[ds_cnt, 0]
    if ds_cnt == 0:
        ax.set_title("Input data")
    # zorder图层的显示顺序,散点图显示在最上方
    ax.scatter(X[:, 0], X[:, 1], c=Y, zorder=10, cmap=plt.cm.Paired,edgecolors='k')
    ax.set_xticks(())
    ax.set_yticks(())
    
    #第二层循环:在不同的核函数中循环
    #从图像的第二列开始,一个个填充分类结果
    for est_idx, kernel in enumerate(Kernel):
        
        #定义子图位置
        ax = axes[ds_cnt, est_idx + 1]
        
        #建模
        clf = svm.SVC(kernel=kernel, gamma=2).fit(X, Y)
        score = clf.score(X, Y)
        
        #绘制图像本身分布的散点图
        ax.scatter(X[:, 0], X[:, 1], c=Y
                   ,zorder=10
                   ,cmap=plt.cm.Paired,edgecolors='k')
        #绘制支持向量
        ax.scatter(clf.support_vectors_[:, 0], clf.support_vectors_[:, 1], s=50,
                    facecolors='none', zorder=10, edgecolors='k')# facecolors='none':透明的
        
        #绘制决策边界
        x_min, x_max = X[:, 0].min() - .5, X[:, 0].max() + .5
        y_min, y_max = X[:, 1].min() - .5, X[:, 1].max() + .5
        
        #np.mgrid,合并了我们之前使用的np.linspace和np.meshgrid的用法
        #一次性使用最大值和最小值来生成网格
        #表示为[起始值:结束值:步长]
        #如果步长是复数,则其整数部分就是起始值和结束值之间创建的点的数量,并且j结束值被包含在内
        XX, YY = np.mgrid[x_min:x_max:200j, y_min:y_max:200j]
        #np.c_,类似于np.vstack的功能
        Z = clf.decision_function(np.c_[XX.ravel(), YY.ravel()]).reshape(XX.shape)
        #填充等高线不同区域的颜色
        ax.pcolormesh(XX, YY, Z > 0, cmap=plt.cm.Paired)
        #绘制等高线
        ax.contour(XX, YY, Z, colors=['k', 'k', 'k'], linestyles=['--', '-', '--'],
                    levels=[-1, 0, 1])
        
        #设定坐标轴为不显示
        ax.set_xticks(())
        ax.set_yticks(())
        
        #将标题放在第一行的顶上
        if ds_cnt == 0:
            ax.set_title(kernel)
            
        #为每张图添加分类的分数   
        ax.text(0.95, 0.06, ('%.2f' % score).lstrip('0')
                , size=15
                , bbox=dict(boxstyle='round', alpha=0.8, facecolor='white')
                    #为分数添加一个白色的格子作为底色
                , transform=ax.transAxes #确定文字所对应的坐标轴,就是ax子图的坐标轴本身
                , horizontalalignment='right' #位于坐标轴的什么方向
               )
 
# 图像之间的间距进行紧凑
plt.tight_layout()
plt.show()

image.png

探索核函数的优势和缺陷

看起来,除了Sigmoid核函数,其他核函数效果都还不错。但其实rbf和poly都有自己的弊端,我们使用乳腺癌数据集作为例子来展示一下:

  • 导包
from sklearn.datasets import load_breast_cancer
from sklearn.svm import SVC
from sklearn.model_selection import train_test_split
import matplotlib.pyplot as plt
import numpy as np
from time import time
import datetime
  • 数据探索
data = load_breast_cancer()

X = data.data
y = data.target

X.shape
# (569, 30)

np.unique(y)
# array([0, 1])

plt.scatter(X[:,0],X[:,1],c=y)
plt.show()

image.png

  • 数据划分和建模
Xtrain, Xtest, Ytrain, Ytest = train_test_split(X,y,test_size=0.3,random_state=420)

Kernel = ["linear","poly","rbf","sigmoid"]

# 运行不出来
for kernel in Kernel:
    time0 = time()
    clf= SVC(kernel = kernel
             , gamma="auto"
            # , degree = 1
             , cache_size=2000#使用计算的内存,单位是MB,默认是200MB
            ).fit(Xtrain,Ytrain)
    print("The accuracy under kernel %s is %f" % (kernel,clf.score(Xtest,Ytest)))
    print(time()-time0)
    
#  The accuracy under kernel linear is 0.929825
# 0.21396303176879883
# 卡死

然后我们发现,怎么跑都跑不出来。模型一直停留在线性核函数之后,就没有再打印结果了。这证明,多项式核函数此时此刻要消耗大量的时间,运算非常的缓慢。让我们在循环中去掉多项式核函数,再试试看能否跑出结果:

Kernel = ["linear","rbf","sigmoid"]
 
for kernel in Kernel:
    time0 = time()
    clf= SVC(kernel = kernel
             , gamma="auto"
            # , degree = 1
             , cache_size=5000
            ).fit(Xtrain,Ytrain)
    print("The accuracy under kernel %s is %f" % (kernel,clf.score(Xtest,Ytest)))
    print(time()-time0)
    
"""
The accuracy under kernel linear is 0.929825
0.35700201988220215
The accuracy under kernel rbf is 0.596491
0.034996986389160156
The accuracy under kernel sigmoid is 0.596491
0.0030002593994140625
"""

我们可以有两个发现。首先,乳腺癌数据集是一个线性数据集,线性核函数跑出来的效果很好。rbf和sigmoid两个擅长非线性的数据从效果上来看完全不可用。其次,线性核函数的运行速度远远不如非线性的两个核函数。

如果数据是线性的,那如果我们把degree参数调整为1,多项式核函数应该也可以得到不错的结果:

Kernel = ["linear","poly","rbf","sigmoid"]
 
# 多项式核函数在x的3次方维度上运行不出来,但是一维的上面可以运行的很快
# degree决定了是多项式(高项:非线性) degree = 1 线性
for kernel in Kernel:
    time0 = time()
    clf= SVC(kernel = kernel
             , gamma="auto"
             , degree = 1
             , cache_size=5000
            ).fit(Xtrain,Ytrain)
    print("The accuracy under kernel %s is %f" % (kernel,clf.score(Xtest,Ytest)))
    print(time()-time0)

"""
The accuracy under kernel linear is 0.929825
0.35103845596313477
The accuracy under kernel poly is 0.923977
0.06397032737731934
The accuracy under kernel rbf is 0.596491
0.03403139114379883
The accuracy under kernel sigmoid is 0.596491
0.004001140594482422
"""

多项式核函数的运行速度立刻加快了,并且精度也提升到了接近线性核函数的水平,可喜可贺。但是,我们之前的实验中,我们了解说,rbf在线性数据上也可以表现得非常好,那在这里,为什么跑出来的结果如此糟糕呢?

其实,这里真正的问题是数据的量纲问题。回忆一下我们如何求解决策边界,如何判断点是否在决策边界的一边?是靠计算”距离“,虽然我们不能说SVM是完全的距离类模型,但是它严重受到数据量纲的影响。让我们来探索一下乳腺癌数据集的量纲:

import pandas as pd
data = pd.DataFrame(X)
data.describe([0.01,0.05,0.1,0.25,0.5,0.75,0.9,0.99]).T#描述性统计
#从mean列和std列可以看出严重的量纲不统一
#从1%的数据和最小值相对比,90%的数据和最大值相对比,查看是否是正态分布或偏态分布,如果差的太多就是偏态分布,谁大方向就偏向谁
#可以发现数据大的特征存在偏态问题
#这个时候就需要对数据进行标准化

image.png

一眼望去,果然数据存在严重的量纲不一的问题。我们来使用数据预处理中的标准化的类,对数据进行标准化:

from sklearn.preprocessing import StandardScaler
X = StandardScaler().fit_transform(X)#将数据转化为0,1正态分布
data = pd.DataFrame(X)
data.describe([0.01,0.05,0.1,0.25,0.5,0.75,0.9,0.99]).T#均值很接近,方差为1了

image.png

标准化完毕后,再次让SVC在核函数中遍历,此时我们把degree的数值设定为1,观察各个核函数在去量纲后的数据上的表现:

Xtrain, Xtest, Ytrain, Ytest = train_test_split(X,y,test_size=0.3,random_state=420)
 
Kernel = ["linear","poly","rbf","sigmoid"]
 
for kernel in Kernel:
    time0 = time()
    clf= SVC(kernel = kernel
             , gamma="auto"
             , degree = 1
             , cache_size=5000
            ).fit(Xtrain,Ytrain)
    print("The accuracy under kernel %s is %f" % (kernel,clf.score(Xtest,Ytest)))
    print(time()-time0)
    
"""
The accuracy under kernel linear is 0.976608
0.007517814636230469
The accuracy under kernel poly is 0.964912
0.0039975643157958984
The accuracy under kernel rbf is 0.970760
0.009004354476928711
The accuracy under kernel sigmoid is 0.953216
0.0039980411529541016
"""

量纲统一之后,可以观察到,所有核函数的运算时间都大大地减少了,尤其是对于线性核来说,而多项式核函数居然变成了计算最快的。其次,rbf表现出了非常优秀的结果。经过我们的探索,我们可以得到的结论是:

  • 线性核,尤其是多项式核函数在高次项时计算非常缓慢
  • rbf和多项式核函数都不擅长处理量纲不统一的数据集

幸运的是,这两个缺点都可以由数据无量纲化来解决。因此,SVM执行之前,非常推荐先进行数据的无量纲化!到了这一步,我们是否已经完成建模了呢?虽然线性核函数的效果是最好的,但它是没有核函数相关参数可以调整的,rbf和多项式却还有着可以调整的相关参数,接下来我们就来看看这些参数。

选取与核函数相关的参数:degree & gamma & coef0

在知道如何选取核函数后,我们还要观察一下除了kernel之外的核函数相关的参数。对于线性核函数,"kernel"是唯一能够影响它的参数,但是对于其他三种非线性核函数,他们还受到参数gammadegree以及coef0的影响。参数gamma就是表达式中的γ\gamma,degree就是多项式核函数的次数,参数coef0就是常数项。其中,高斯径向基核函数受到gamma的影响,而多项式核函数受到全部三个参数的影响。

参数含义
degree整数,可不填,默认3
多项式核函数的次数('poly'),如果核函数没有选择"poly",这个参数会被忽略
gamma浮点数,可不填,默认“auto"
核函数的系数,仅在参数Kernel的选项为”rbf","poly"和"sigmoid”的时候有效
输入“auto",自动使用1/(n_features)作为gamma的取值
输入"scale",则使用1/(n_features * X.std())作为gamma的取值
输入"auto_deprecated",则表示没有传递明确的gamma值(不推荐使用)
coef0浮点数,可不填,默认=0.0
核函数中的常数项,它只在参数kernel为'poly'和'sigmoid'的时候有效。

但从核函数的公式来看,我们其实很难去界定具体每个参数如何影响了SVM的表现。当gamma的符号变化,或者degree的大小变化时,核函数本身甚至都不是永远单调的。所以如果我们想要彻底地理解这三个参数,我们要先推导出它们如何影响核函数地变化,再找出核函数的变化如何影响了我们的预测函数(可能改变我们的核变化所在的维度),再判断出决策边界随着预测函数的改变发生了怎样的变化。无论是从数学的角度来说还是从实践的角度来说,这个过程太复杂也太低效。所以,我们往往避免去真正探究这些参数如何影响了我们的核函数,而直接使用学习曲线或者网格搜索来帮助我们查找最佳的参数组合。

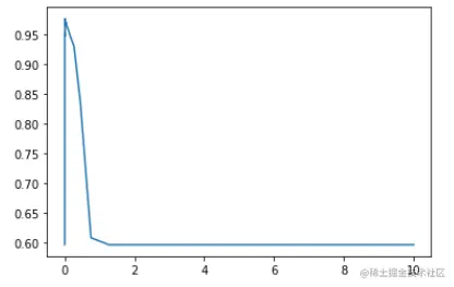
对于高斯径向基核函数,调整gamma的方式其实比较容易,那就是画学习曲线。我们来试试看高斯径向基核函数rbf的参数gamma在乳腺癌数据集上的表现:

score = []
gamma_range = np.logspace(-10, 1, 50) #返回在对数刻度上均匀间隔的数字
for i in gamma_range:
    clf = SVC(kernel="rbf",gamma = i,cache_size=5000).fit(Xtrain,Ytrain)
    score.append(clf.score(Xtest,Ytest))
    
print(max(score), gamma_range[score.index(max(score))])
plt.plot(gamma_range,score)
plt.show()

# 0.9766081871345029 0.012067926406393264

image.png

通过学习曲线,很容就找出了rbf的最佳gamma值。但我们观察到,这其实与线性核函数的准确率一模一样之前的准确率。我们可以多次调整gamma_range来观察结果,可以发现97.6608应该是rbf核函数的极限了。

但对于多项式核函数来说,一切就没有那么容易了,因为三个参数共同作用在一个数学公式上影响它的效果,因此我们往往使用网格搜索来共同调整三个对多项式核函数有影响的参数。依然使用乳腺癌数据集。

from sklearn.model_selection import StratifiedShuffleSplit#用于支持带交叉验证的网格搜索
from sklearn.model_selection import GridSearchCV#带交叉验证的网格搜索
 
time0 = time()
 
gamma_range = np.logspace(-10,1,100)
coef0_range = np.linspace(0,5,10)
 
param_grid = dict(gamma = gamma_range
                  ,coef0 = coef0_range)
cv = StratifiedShuffleSplit(n_splits=5, test_size=0.3, random_state=420)#将数据分为5份,5份数据中测试集占30%
grid = GridSearchCV(SVC(kernel = "poly",degree=1,cache_size=5000)
                        ,param_grid=param_grid
                        ,cv=cv)
grid.fit(X, y)

 
print("The best parameters are %s with a score of %0.5f" % (grid.best_params_, grid.best_score_))
print(time()-time0)

# The best parameters are {'coef0': 0.0, 'gamma': 0.07742636826811278} with a score of 0.96959
# 22.44482946395874

可以发现,网格搜索为我们返回了参数coef0=0,gamma=0.07742636826811278,但整体的分数是0.96959,虽然比调参前略有提高,但依然没有超过线性核函数核rbf的结果。可见,如果最初选择核函数的时候,你就发现多项式的结果不如rbf和线性核函数,那就不要挣扎了,试试看调整rbf或者直接使用线性。