SVM - 线性决策可视化(三)

633 阅读8分钟

根据菜菜的课程进行整理,方便记忆理解

代码位置如下:

线性SVM决策过程的可视化

我们可以使用sklearn中的式子来为可视化我们的决策边界,支持向量,以及决策边界平行的两个超平面。

  • 导入需要的模块
from sklearn.datasets import make_blobs
from sklearn.svm import SVC
import matplotlib.pyplot as plt
import numpy as np
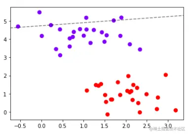
  • 实例化数据集,可视化数据集
X,y = make_blobs(n_samples=50, centers=2, random_state=0,cluster_std=0.6)
plt.scatter(X[:,0],X[:,1],c=y,s=50,cmap="rainbow")#rainbow彩虹色
plt.xticks([])
plt.yticks([])
plt.show()

#首先要有散点图
plt.scatter(X[:,0],X[:,1],c=y,s=50,cmap="rainbow")
ax = plt.gca() #获取当前的子图,如果不存在,则创建新的子图

image.png

  • 画决策边界:理解函数contour
  • matplotlib.axes.Axes.contour([X, Y,] Z, [levels], **kwargs)

    • Contour是我们专门用来绘制等高线的函数。等高线,本质上是在二维图像上表现三维图像的一种形式,其中两维X和Y是两条坐标轴上的取值,而Z表示高度。Contour就是将由X和Y构成平面上的所有点中,高度一致的点连接成线段的函数,在同一条等高线上的点一定具有相同的Z值。我们可以利用这个性质来绘制我们的决策边界。

    • 参数含义
      X,Y选填。两维平面上所有的点的横纵坐标取值,一般要求是二维结构并且形状需要与Z相同,往往通
      过numpy.meshgrid()这样的函数来创建。如果X和Y都是一维,则Z的结构必须为(len(Y), len(X))。
      如果不填写,则默认X = range(Z.shape[1]),Y = range(Z.shape[0])。
      Z必填。平面上所有的点所对应的高度。
      levels可不填,不填默认显示所有的等高线,填写用于确定等高线的数量和位置。如果填写整数n,则显
      示n个数据区间,即绘制n+1条等高线。水平高度自动选择。如果填写的是数组或列表,则在指定
      的高度级别绘制等高线。列表或数组中的值必须按递增顺序排列。
    • 实际上我们在这个地方使用的不是等高线,我们将z定义为w * x + b = 0,就是到分隔平面的距离为0,即z = 0的,我们的z实际上就是到分割平面的距离。距离为1,就是我们的之支持向量的超平面。

    • 绘制过程中,我们不使用我们的样本点的坐标,因为要连接形成直线,必须要有两个到分隔平面距离相同的点,我们的样本未必满足,而是使用的是将整个平面上的点都绘制出来,然后我们能保证我们的点可以成直线。

#获取平面上两条坐标轴的最大值和最小值
xlim = ax.get_xlim()
ylim = ax.get_ylim()

#在最大值和最小值之间形成30个规律的数据
axisx = np.linspace(xlim[0],xlim[1],30)
axisy = np.linspace(ylim[0],ylim[1],30)

#我们将使用这里形成的二维数组作为我们contour函数中的X和Y
#使用meshgrid函数将两个一维向量转换为特征矩阵
#核心是将两个特征向量广播,以便获取y.shape * x.shape这么多个坐标点的横坐标和纵坐标
axisy,axisx = np.meshgrid(axisy,axisx)

#其中ravel()是降维函数,vstack能够将多个结构一致的一维数组按行堆叠起来
#xy就是已经形成的网格,它是遍布在整个画布上的密集的点
xy = np.vstack([axisx.ravel(), axisy.ravel()]).T

plt.scatter(xy[:,0],xy[:,1],s=1,cmap="rainbow")

image.png

#理解函数meshgrid和vstack的作用
a = np.array([1,2,3])
b = np.array([7,8])

#两两组合,会得到多少个坐标?
#答案是6个,分别是 (1,7),(2,7),(3,7),(1,8),(2,8),(3,8)
v1,v2 = np.meshgrid(a,b)

v1.ravel()
# array([1, 2, 3, 1, 2, 3])

v2.ravel()
# array([7, 7, 7, 8, 8, 8])

v = np.vstack([v1.ravel(), v2.ravel()]).T
v
"""
array([[1, 7],
       [2, 7],
       [3, 7],
       [1, 8],
       [2, 8],
       [3, 8]])
"""
  • 画决策边界:制作网格,理解函数meshgrid
#建模,通过fit计算出对应的决策边界
clf = SVC(kernel = "linear").fit(X,y)#计算出对应的决策边界
Z = clf.decision_function(xy).reshape(axisx.shape)
#重要接口decision_function,返回每个输入的样本所对应的到决策边界的距离
#然后再将这个距离转换为axisx的结构,这是由于画图的函数contour要求Z的结构必须与X和Y保持一致

有了网格后,我们需要计算网格所代表的“平面上所有的点”到我们的决策边界的距离。所以我们需要我们的模型和决策边界。

  • 建模,计算决策边界并找出网格上每个点到决策边界的距离
#建模,通过fit计算出对应的决策边界
clf = SVC(kernel = "linear").fit(X,y)#计算出对应的决策边界
Z = clf.decision_function(xy).reshape(axisx.shape)
#重要接口decision_function,返回每个输入的样本所对应的到决策边界的距离
#然后再将这个距离转换为axisx的结构,这是由于画图的函数contour要求Z的结构必须与X和Y保持一致

#首先要有散点图
plt.scatter(X[:,0],X[:,1],c=y,s=50,cmap="rainbow")
ax = plt.gca() #获取当前的子图,如果不存在,则创建新的子图

#画决策边界和平行于决策边界的超平面
ax.contour(axisx,axisy,Z
           ,colors="k"
           ,levels=[-1,0,1] #画三条等高线,分别是Z为-1,Z为0和Z为1的三条线
           ,alpha=0.5       #透明度
           ,linestyles=["--","-","--"])
ax.set_xlim(xlim)     #设置x轴取值
ax.set_ylim(ylim)
# (-0.41872382476349596, 5.754870487889891)

image.png

#记得Z的本质么?是输入的样本到决策边界的距离,而contour函数中的level其实是输入了这个距离
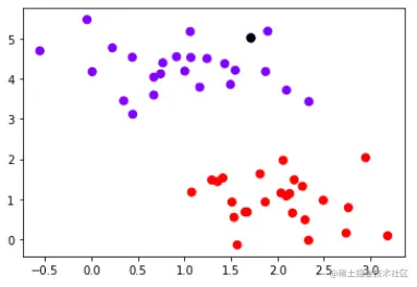
#让我们用一个点来试试看
plt.scatter(X[:,0],X[:,1],c=y,s=50,cmap="rainbow")
plt.scatter(X[10,0],X[10,1],c="black",s=50,cmap="rainbow")

image.png

# 可以获得点到分隔平面的距离decision_function
clf.decision_function(X[10].reshape(1,2))
# array([-3.33917354])

plt.scatter(X[:,0],X[:,1],c=y,s=50,cmap="rainbow")
ax = plt.gca()
ax.contour(axisx,axisy,Z
            ,colors="k"
            ,levels=[-3.33917354]
            ,alpha=0.5
            ,linestyles=["--"])

image.png

  • 将绘图过程包装成函数
#将上述过程包装成函数:
def plot_svc_decision_function(model,ax=None):
    if ax is None:
        ax = plt.gca()
    xlim = ax.get_xlim()
    ylim = ax.get_ylim()
    
    x = np.linspace(xlim[0],xlim[1],30)
    y = np.linspace(ylim[0],ylim[1],30)
    Y,X = np.meshgrid(y,x) 
    xy = np.vstack([X.ravel(), Y.ravel()]).T
    P = model.decision_function(xy).reshape(X.shape)
    
    ax.contour(X, Y, P,colors="k",levels=[-1,0,1],alpha=0.5,linestyles=["--","-","--"]) 
    ax.set_xlim(xlim)
    ax.set_ylim(ylim)
    
#则整个绘图过程可以写作:
clf = SVC(kernel = "linear").fit(X,y)
plt.scatter(X[:,0],X[:,1],c=y,s=50,cmap="rainbow")
plot_svc_decision_function(clf)

image.png

  • 探索建好的模型
clf.predict(X)
#根据决策边界,对X中的样本进行分类,返回的结构为n_samples
"""
array([1, 1, 0, 0, 1, 1, 1, 1, 1, 0, 0, 0, 0, 1, 0, 0, 0, 1, 0, 0, 1, 1,
       1, 1, 1, 0, 0, 0, 1, 0, 1, 0, 0, 0, 0, 1, 1, 0, 1, 0, 1, 0, 1, 1,
       0, 1, 1, 0, 1, 0])
"""

clf.score(X,y)
#返回给定测试数据和标签的平均准确度
# 1.0

clf.support_vectors_
#返回支持向量坐标
"""
array([[0.44359863, 3.11530945],
       [2.33812285, 3.43116792],
       [2.06156753, 1.96918596]])
"""

clf.n_support_#array([2, 1])
#返回每个类中支持向量的个数
# array([2, 1])
  • 推广到非线性情况
# 绘制环形数据
from sklearn.datasets import make_circles
X,y = make_circles(100, factor=0.1, noise=.1)
 
X.shape
 
y.shape
 
plt.scatter(X[:,0],X[:,1],c=y,s=50,cmap="rainbow")
plt.show()

image.png

clf = SVC(kernel = "linear").fit(X,y)
plt.scatter(X[:,0],X[:,1],c=y,s=50,cmap="rainbow")
plot_svc_decision_function(clf)
clf.score(X,y)
# 0.66

image.png

明显,现在线性SVM已经不适合于我们的状况了,我们无法找出一条直线来划分我们的数据集,让直线的两边分别是两种类别。这个时候,如果我们能够在原本的X和y的基础上,添加一个维度r,变成三维,我们可视化这个数据,来看看添加维度让我们的数据如何变化

  • 为非线性数据增加维度并绘制3D图像
#定义一个由x计算出来的新维度r
r = np.exp(-(X**2).sum(1))
 
rlim = np.linspace(min(r),max(r),100)
 
from mpl_toolkits import mplot3d
 
#定义一个绘制三维图像的函数
#elev表示上下旋转的角度
#azim表示平行旋转的角度
def plot_3D(elev=30,azim=30,X=X,y=y):
    ax = plt.subplot(projection="3d")
    ax.scatter3D(X[:,0],X[:,1],r,c=y,s=50,cmap='rainbow')
    ax.view_init(elev=elev,azim=azim)
    ax.set_xlabel("x")
    ax.set_ylabel("y")
    ax.set_zlabel("r")
    plt.show()
    
plot_3D()

image.png

  • 将上述过程放到Jupyter Notebook中运行
#如果放到jupyter notebook中运行
from sklearn.svm import SVC
import matplotlib.pyplot as plt
import numpy as np
 
from sklearn.datasets import make_circles
X,y = make_circles(100, factor=0.1, noise=.1)
plt.scatter(X[:,0],X[:,1],c=y,s=50,cmap="rainbow")
 
def plot_svc_decision_function(model,ax=None):
    if ax is None:
        ax = plt.gca()
    xlim = ax.get_xlim()
    ylim = ax.get_ylim()
    
    x = np.linspace(xlim[0],xlim[1],30)
    y = np.linspace(ylim[0],ylim[1],30)
    Y,X = np.meshgrid(y,x) 
    xy = np.vstack([X.ravel(), Y.ravel()]).T
    P = model.decision_function(xy).reshape(X.shape)
    
    ax.contour(X, Y, P,colors="k",levels=[-1,0,1],alpha=0.5,linestyles=["--","-","--"])
    ax.set_xlim(xlim)
    ax.set_ylim(ylim)
 
clf = SVC(kernel = "linear").fit(X,y)
plt.scatter(X[:,0],X[:,1],c=y,s=50,cmap="rainbow")
plot_svc_decision_function(clf)
 
r = np.exp(-(X**2).sum(1))
 
rlim = np.linspace(min(r),max(r),100)
 
from mpl_toolkits import mplot3d
 
def plot_3D(elev=30,azim=30,X=X,y=y):
    ax = plt.subplot(projection="3d")
    ax.scatter3D(X[:,0],X[:,1],r,c=y,s=50,cmap='rainbow')
    ax.view_init(elev=elev,azim=azim)
    ax.set_xlabel("x")
    ax.set_ylabel("y")
    ax.set_zlabel("r")
    plt.show()
 
# 可以在这个位置上添加互动的部分
from ipywidgets import interact,fixed
interact(plot_3D,elev=[0,30,60,90],azip=(-180,180),X=fixed(X),y=fixed(y))
plt.show()

2w2w99.gif

此时我们的数据在三维空间中,我们的超平面就是一个二维平面。明显我们可以用一个平面将两类数据隔开,这个平面就是我们的决策边界了。我们刚才做的,计算r,并将r作为数据的第三维度来将数据升维的过程,被称为“核变换,即是将数据投影到高维空间中,以寻找能够将数据完美分割的超平面,即是说寻找能够让数据线性可分的高维空间。