苏菲的算法笔记——01.链表(下)

387 阅读6分钟

一起养成写作习惯!这是我参与「掘金日新计划 · 4 月更文挑战」的第2天,点击查看活动详情

前言

😬 大家好,我是苏菲,一个来自福建的前端程序媛。

这是我第二次参加更文挑战,但是上次由于各种原因没有卷下去,希望这次能坚持(juan)得久一点。先给自己定个小目标,我要更它个28天!

由于本文是学习笔记,因此文中会有许多C++的代码,但是!请不需要太在意语言!!重要的是思路!!!当然,在大部分地方我也加上了js/ts代码,方便前端小伙伴理解。若遇到疑问,也可在评论区提出,一起学习讨论,大家一起卷起来~~~

由于本文篇幅略长,所以我将它分为了两个部分,此篇为下半部分,原计划清明期间发出来,结果由于各种原因推迟到了4月下旬,真实拖延症晚期了呀。

第一部分地址:苏菲的算法笔记——01.链表(上)

上篇我们讲到了链表的反转,讲解了两个反转链表的例题,这篇我们继续讲解反转链表部分剩下的例题以及链表删除相关例题。在文章的最后,还留下了一道课后习题,感兴趣的同学可以自行解答哦~

六、链表的反转

6.2 k个一组翻转链表

6.2.1 【LeetCode#25.K个一组翻转链表

6.2.1.1 问题

  • 给你一个链表,每 k 个节点一组进行翻转,请你返回翻转后的链表。
  • k 是一个正整数,它的值小于或等于链表的长度。
  • 如果节点总数不是 k 的整数倍,那么请将最后剩余的节点保持原有顺序。

进阶:

  • 你可以设计一个只使用常数额外空间的算法来解决此问题吗?
  • 你不能只是单纯的改变节点内部的值,而是需要实际进行节点交换。

示例 1:

输入:head = [1,2,3,4,5], k = 2
输出:[2,1,4,3,5]

示例 2:

输入:head = [1,2,3,4,5], k = 3
输出:[3,2,1,4,5]

示例 3:

输入:head = [1,2,3,4,5], k = 1
输出:[1,2,3,4,5]

示例 4:

输入:head = [1], k = 1
输出:[1]

提示:

  • 列表中节点的数量在范围 sz 内
  • 1 <= sz <= 5000
  • 0 <= Node.val <= 1000
  • 1 <= k <= sz

6.2.1.2 解题思路

同样,这题可以基于上一题的reverseN()方法来做。

首先,我们需要有一个方法__reverseN()用于判断剩余的链表是否足够k个结点,如果够的话,再使用reverseN()方法将其反转;若不够k个结点,则返回剩余链表的头结点,即:将最后剩余的节点保持原有顺序输出。

这题依然需要用到虚拟头结点,这边需要记录2个位置:p指向待反转链表的前一个节点;q指向待反转链表的头结点(也是反转后的链表的尾节点),即:q = p.next。反转后,q指向的位置也就是下一次反转时的p的位置,如下图所示:

6.2.1.3 代码

  • C++解法:
/**
* Definition for singly-linked list.
* struct ListNode {
*     int val;
*     ListNode *next;
*     ListNode() : val(0), next(nullptr) {}
*     ListNode(int x) : val(x), next(nullptr) {}
*     ListNode(int x, ListNode *next) : val(x), next(next) {}
* };
*/
class Solution {
    public:
    ListNode* __reverseN(ListNode *head, int n){
        ListNode *p = head;
        int cnt = n;
        while(--n && p) p = p->next; // 看是否够n个结点
        if(p == nullptr) return head;
        return reverseN(head, cnt);
    }
    
    // 反转链表的头n个结点
    ListNode* reverseN(ListNode *head, int n){
        if(n == 1) return head;
        ListNode *tail = head->next;
        ListNode *p = reverseN(head->next, n - 1);
        head->next = tail->next;
        tail->next = head;
        return p;
    }
    
    ListNode* reverseKGroup(ListNode* head, int k) {
        ListNode ret(0,head), *p = &ret, *q = p->next;
        while((p->next = __reverseN(q,k)) != q){ // 若p->next != q,说明待反转区域被反转了,接下来需要反转q之后的链表
            p = q;
            q = p->next;
        }
        return ret.next; // 返回虚拟头结点之后的链表
    }
};
  • TS解法
/**
 * Definition for singly-linked list.
 * class ListNode {
 *     val: number
 *     next: ListNode | null
 *     constructor(val?: number, next?: ListNode | null) {
 *         this.val = (val===undefined ? 0 : val)
 *         this.next = (next===undefined ? null : next)
 *     }
 * }
 */

function reverseKGroup(head: ListNode | null, k: number): ListNode | null {
    let ret:ListNode = new ListNode(0, head);
    let p = ret;
    let q = p.next;
    while((p.next = __reverseN(q, k)) != q){
        p = q;
        q = p.next;
    }
    return ret.next;
};

function reverseN(head:ListNode, n:number){
    if(n == 1) return head;
    let tail:ListNode = head.next;
    let p = reverseN(head.next, n-1);
    head.next = tail.next;
    tail.next = head;
    return p;
}

function __reverseN(head:ListNode, n:number){
    let p = head;
    let cnt = n;
    while(--n && p) p = p.next;
    if(!p) return head;
    return reverseN(head, cnt);
}

6.3 旋转链表

6.3.1 【LeetCode#61. 旋转链表

6.3.1.1 问题

  • 给你一个链表的头节点 head ,旋转链表,将链表每个节点向右移动 k 个位置。

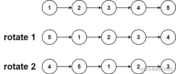
示例 1:

输入:head = [1,2,3,4,5], k = 2
输出:[4,5,1,2,3]

示例 2:

输入:head = [0,1,2], k = 4
输出:[2,0,1]

提示:

  • 链表中节点的数目在范围 [0, 500] 内
  • -100 <= Node.val <= 100
  • 0 <= k <= 2 * 109

6.3.1.2 解题思路

首先,我们可以通过指针p找到链表的最后一个节点并记录链表的长度size,让链表的最后一个节点指向头结点,使其形成环。

k > size,我们需要将其取余得到走 k / size 圈后,还需要走多少步,即:k %= size;

只有k,还不行,因为我们是右移,因此还需要用链表长度size减去k,才是p接下来该走的步数,即:step = size - k;

接下来,再让指向最后一个节点的指针p,向后走step位,走完后,获得新的头结点head = p ->next,再将指针p新head之间的指针断开,返回head即可。

6.3.1.3 代码

  • C++解法
/**
 * Definition for singly-linked list.
 * struct ListNode {
 *     int val;
 *     ListNode *next;
 *     ListNode() : val(0), next(nullptr) {}
 *     ListNode(int x) : val(x), next(nullptr) {}
 *     ListNode(int x, ListNode *next) : val(x), next(next) {}
 * };
 */
class Solution {
public:
    ListNode* rotateRight(ListNode* head, int k) {
        if(head == nullptr) return head;
        ListNode *p = head;
        int size = 1;
        while(p->next){ // 找到链表最后一个节点并得到链表长度
            p = p->next;
            size ++;
        }
        p->next = head;
        k %= size;
        int step = size - k;
        while(step--){
            p = p->next;
        }
        head = p->next;
        p->next = nullptr;
        return head;
    }
};
  • TS解法
/**
 * Definition for singly-linked list.
 * class ListNode {
 *     val: number
 *     next: ListNode | null
 *     constructor(val?: number, next?: ListNode | null) {
 *         this.val = (val===undefined ? 0 : val)
 *         this.next = (next===undefined ? null : next)
 *     }
 * }
 */

function rotateRight(head: ListNode | null, k: number): ListNode | null {
    if(!head) return head;
    let p = head;
    let size = 1;
    while(p.next){
        p = p.next;
        size++;
    }
    p.next = head;
    k %= size;
    let step = size - k;
    while(step--){
        p = p.next;
    }
    head = p.next;
    p.next = null;
    return head;
};

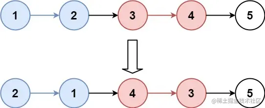
6.4 两两交换链表的节点

6.4.1 【LeetCode#24. 两两交换链表中的节点

6.4.1.1 问题

  • 给你一个链表,两两交换其中相邻的节点,并返回交换后链表的头节点。你必须在不修改节点内部的值的情况下完成本题(即,只能进行节点交换)。

示例 1:

输入:head = [1,2,3,4]
输出:[2,1,4,3]

示例 2:

输入:head = []
输出:[]

示例 3:

输入:head = [1]
输出:[1]

提示:

  • 链表中节点的数目在范围 [0, 100] 内
  • 0 <= Node.val <= 100

6.4.1.2 解题思路

这题其实就是我们6.2.1中K个一组翻转链表那道题的特殊情况,即:k = 2的情况,因此,我们只需要写出K个一组翻转链表的方法reverseKGroup后,调用即可。所以这道题的代码这边就不写示例了,大家自行解决~~

七、链表的删除

7.1 删除链表的倒数第N个结点

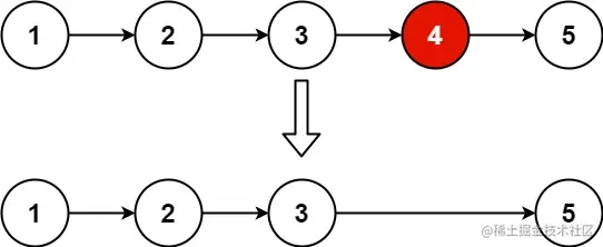
7.1.1 【LeetCode#19. 删除链表的倒数第 N 个结点

7.1.1.1 问题

  • 给你一个链表,删除链表的倒数第 n 个结点,并且返回链表的头结点。

示例 1:

输入:head = [1,2,3,4,5], n = 2
输出:[1,2,3,5]

示例 2:

输入:head = [1], n = 1
输出:[]

示例 3:

输入:head = [1,2], n = 1
输出:[1]

提示:

  • 链表中结点的数目为 sz
  • 1 <= sz <= 30
  • 0 <= Node.val <= 100
  • 1 <= n <= sz

 

进阶:

  • 你能尝试使用一趟扫描实现吗?

7.1.1.2 解题思路

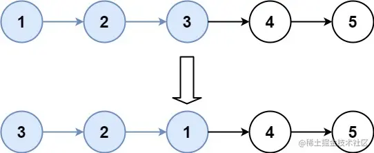
暴力的解法就是先循环一遍链表,得到链表的长度size,再计算从头走到倒数第n位需要走多少步,重新循环一遍链表即可。但是题目要求我们只使用一次扫描来实现,我们就需要重新考虑这个问题了。

以题中示例1为例,我们要删除倒数第2个节点4,就得先找到4的前一个节点3,假设这时候有一个指针指向了5的后一个节点,即null,我们可以发现,3与null之间就间隔2个节点,如上图所示。因此这道题我们可以这样做:首先,我们需要一个虚拟头结点,一开始的时候p指针指向虚拟头结点,我们还需要一个q节点,我们让它从head开始先走n步(到达3的位置),等到q指针与p指针之间差了n个结点之后,再让p与q一起走,当q指针指向空地址时,p指针所指向的节点就是待删除节点的前一个节点。

7.1.1.3 代码

  • C++解法
/**
* Definition for singly-linked list.
* struct ListNode {
*     int val;
*     ListNode *next;
*     ListNode() : val(0), next(nullptr) {}
*     ListNode(int x) : val(x), next(nullptr) {}
*     ListNode(int x, ListNode *next) : val(x), next(next) {}
* };
*/
class Solution {
    public:
    ListNode* removeNthFromEnd(ListNode* head, int n) {
        ListNode ret(0, head), *p = &ret, *q = head;
        while(n--) q = q->next;
        while(q) {
            p = p->next;
            q = q->next;
        }
        p->next = p->next->next;
        return ret.next;
    }
};
  • TS解法
/**
 * Definition for singly-linked list.
 * class ListNode {
 *     val: number
 *     next: ListNode | null
 *     constructor(val?: number, next?: ListNode | null) {
 *         this.val = (val===undefined ? 0 : val)
 *         this.next = (next===undefined ? null : next)
 *     }
 * }
 */

function removeNthFromEnd(head: ListNode | null, n: number): ListNode | null {
    let ret = new ListNode(0, head);
    let p = ret;
    let q = head;
    while(n--) q = q.next;
    while(q){
        p = p.next;
        q = q.next;
    }
    p.next = p.next.next;
    return ret.next;
};

7.2 删除排序链表中的重复元素

7.2.1 【LeetCode#83.删除排序链表中的重复元素

7.2.1.1 问题

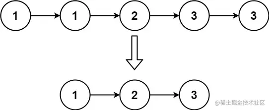
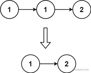
  • 给定一个已排序的链表的头 head , 删除所有重复的元素,使每个元素只出现一次 。返回 已排序的链表 。

示例 1:

输入:head = [1,1,2]
输出:[1,2]

示例 2:

输入:head = [1,1,2,3,3]
输出:[1,2,3]

提示:

  • 链表中节点数目在范围 [0, 300] 内
  • -100 <= Node.val <= 100
  • 题目数据保证链表已经按升序排列

7.2.1.2 解题思路

这道题很简单,我们只需要判断指针p与它后面这个节点是否相等,如果相等,我们就将后面这个节点删除即可。

7.2.1.3 代码

  • C++ 解法
/**
 * Definition for singly-linked list.
 * struct ListNode {
 *     int val;
 *     ListNode *next;
 *     ListNode() : val(0), next(nullptr) {}
 *     ListNode(int x) : val(x), next(nullptr) {}
 *     ListNode(int x, ListNode *next) : val(x), next(next) {}
 * };
 */
class Solution {
public:
    ListNode* deleteDuplicates(ListNode* head) {
        if(head == nullptr) return head;
        ListNode *p = head;
        while(p->next){
            if(p->val == p->next->val) {
                p->next = p->next->next;
            } else {
                p = p->next;
            }
        }
        return head;
    }
};
  • TS解法
/**
 * Definition for singly-linked list.
 * class ListNode {
 *     val: number
 *     next: ListNode | null
 *     constructor(val?: number, next?: ListNode | null) {
 *         this.val = (val===undefined ? 0 : val)
 *         this.next = (next===undefined ? null : next)
 *     }
 * }
 */

function deleteDuplicates(head: ListNode | null): ListNode | null {
    if(head == null) return head;
    let p = head;
    while(p.next){
        if(p.val == p.next.val){
            p.next = p.next.next;
        }else{
            p = p.next;
        }
    }
    return head;
};

7.2.2 【LeetCode#82.删除排序链表中的重复元素II

7.2.2.1 问题

给定一个已排序的链表的头 head , 删除原始链表中所有重复数字的节点,只留下不同的数字 。返回 已排序的链表 。

示例 1:

输入:head = [1,2,3,3,4,4,5]
输出:[1,2,5]

示例 2:

输入:head = [1,1,1,2,3]
输出:[2,3]

提示:

  • 链表中节点数目在范围 [0, 300] 内
  • -100 <= Node.val <= 100
  • 题目数据保证链表已经按升序排列

7.2.2.2 解题思路

首先我们需要一个虚拟头结点,让p先指向虚拟头结点,判断p节点后边这个节点是否产生了重复,如果产生了重复,我们就一直找到下一个不同的数字,让p指向它;如果下一个节点没有产生重复,我们就让p走一步。

7.2.2.3 代码

  • C++解法
/**
 * Definition for singly-linked list.
 * struct ListNode {
 *     int val;
 *     ListNode *next;
 *     ListNode() : val(0), next(nullptr) {}
 *     ListNode(int x) : val(x), next(nullptr) {}
 *     ListNode(int x, ListNode *next) : val(x), next(next) {}
 * };
 */
class Solution {
public:
    ListNode* deleteDuplicates(ListNode* head) {
        if(head == nullptr) return head;
        ListNode ret(-101, head), *p = &ret, *q;
        while(p->next){
            if(p->next->next && p->next->val == p->next->next->val){
                q = p->next->next;
                while(q && q->val == p->next->val){
                    q = q->next;
                }
                p->next = q;
            }else{
                p = p->next;
            }
        }
        return ret.next;
    }
};
  • TS解法
/**
 * Definition for singly-linked list.
 * class ListNode {
 *     val: number
 *     next: ListNode | null
 *     constructor(val?: number, next?: ListNode | null) {
 *         this.val = (val===undefined ? 0 : val)
 *         this.next = (next===undefined ? null : next)
 *     }
 * }
 */

function deleteDuplicates(head: ListNode | null): ListNode | null {
    if(!head) return head;
    let ret = new ListNode(-101, head);
    let p = ret;

    while(p.next){
        if(p.next.next && p.next.val == p.next.next.val){
            let q = p.next.next;
            while(q && q.val == p.next.val){
                q = q.next;
            }
            p.next = q;
        }else{
            p = p.next;
        }
    }
    return ret.next;
};

八、习题

  • 求10万以内快乐数的总和。