一篇看懂!操作系统一一段式存储管理、 段页式存储管理!

284 阅读3分钟

一、段式存储管理

1、分段

  • 进程的地址空间:按照程序自身的逻辑关系划分为若干个段,每个段都有一个段名(在低级语言中,程序员使用段名来编程),每段从0开始编址。

  • 内存分配规则:以段为单位进行分配,每个段在内存中占连续空间,但各段之间可以不相邻。

原文地址:一篇看懂!操作系统一一段式存储管理、 段页式存储管理! - 知乎 (zhihu.com)

  • 分段系统的逻辑地址结构由段号(段名)和段内地址(段内偏移量)所组成。

2、段表

  • 每一个程序设置一个段表,放在内存,属于进程的现场信息

3、地址变换

4、段的保护

  • 越界中断处理

1.进程在执行过程中,有时需要扩大分段,如数据段。由于要访问的地址超出原有的段长,所以发越界中断。操作系统处理中断时 ,首先判断该段的“扩充位”,如可扩充,则增加段的长度;否则按出错处理

  • 缺段中断处理
  1. 检查内存中是否有足够的空闲空间 ①若有,则装入该段,修改有关数据结构,中断返回 ②若没有,检查内存中空闲区的总和是否满足要求,是则应采用紧缩技术,转 ① ;否则,淘汰一(些)段,转①

5、段的动态连接

  1. 为何要进行段的动态链接?

  2. 大型程序由若干程序段,若干数据段组成

  3. 进程的某些程序段在进程运行期间可能根本不用

  4. 互斥执行的程序段没有必要同时驻留内存

  5. 有些程序段执行一次后不再用到

  6. 静态链接花费时间,浪费空间

  • 在一个程序运行开始时,只将主程序段装配好并调入主存。其它各段的装配是在主程序段运行过程中逐步进行的。每当需要调用一个新段时,再将这个新段装配好,并与主程序段连接。 页式存储管理:难以完成动态链接,其逻辑地址是一维的

6、信息的保护与共享

  • 这里主要与页式存储管理进行一下对比。

  • 分段比分页更容易实现信息的共享和保护。

  • 纯代码举例:比如,有一个代码段只是简单的输出“Hello World!”。

7、页式系统与段式系统的对比

  • 补充:

  • 段长是可变的,页的大小是固定的。

  1. 分段存储:段内地址W字段溢出将产生越界中断。

  2. 分页存储:段内地址W字段溢出会自动加入到页号中。

8、总结

二、段页式存储管理

1、分页、分段的有缺点分析

2、基本思想

  • 用户程序划分:按段式划分(对用户来讲,按段的逻辑关系进行划分;对系统讲,按页划分每一段)

  • 逻辑地址:

  • 内存划分:按页式存储管理方案

  • 内存分配:以页为单位进行分配

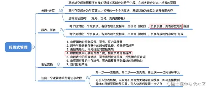
3、逻辑地址结构

4、段表页表

5、地址转换

6、评价

  • 优点:
  1. 保留了分段和请求分页存储管理的全部优点

  2. 提供了虚存空间,能更有效利用主存

  • 缺点:
  1. 增加了硬件成本

  2. 系统复杂度较大

7、总结