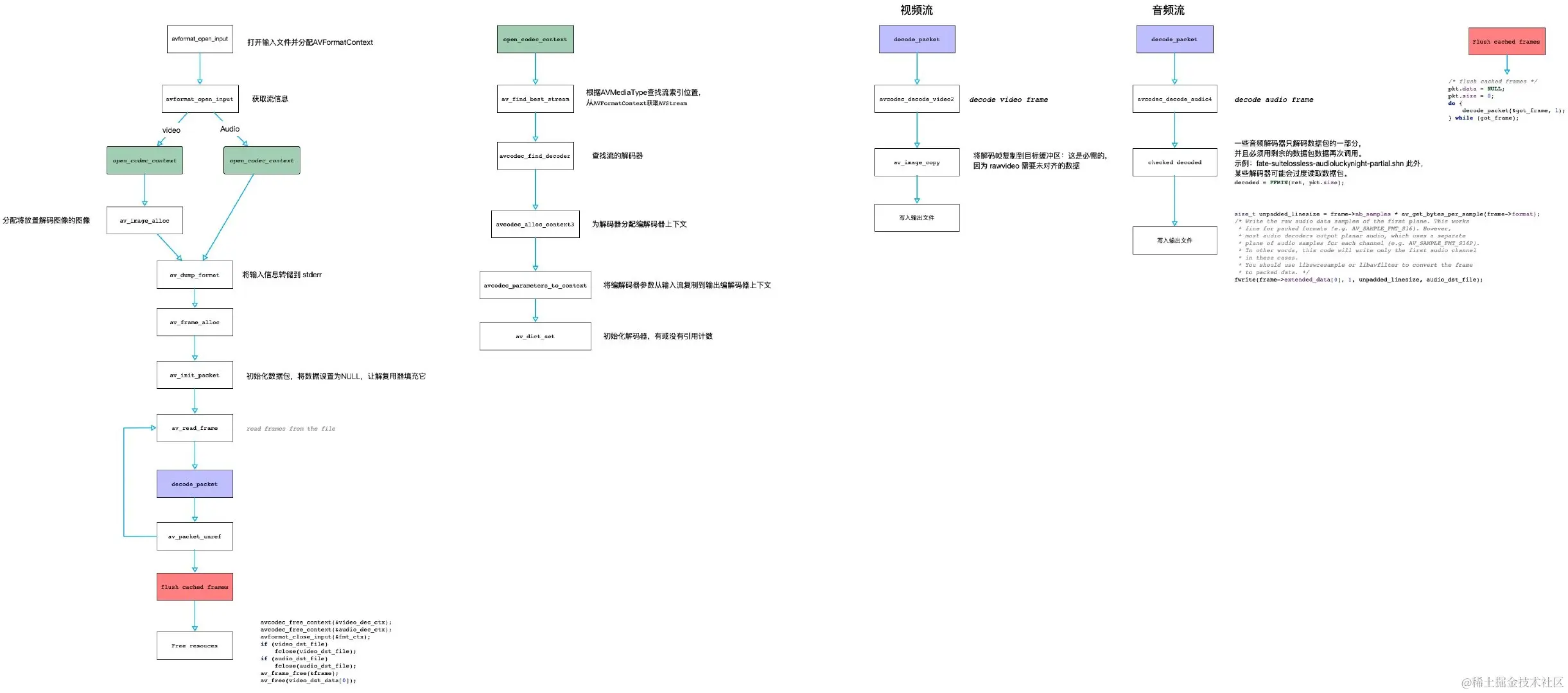
FFmpeg解封装 goingflygo 2022-04-19 94 阅读1分钟 流程图 图片看不清可以点这个链接: tva1.sinaimg.cn/large/e6c9d… 项目地址 ffmpeg.org/doxygen/tru…