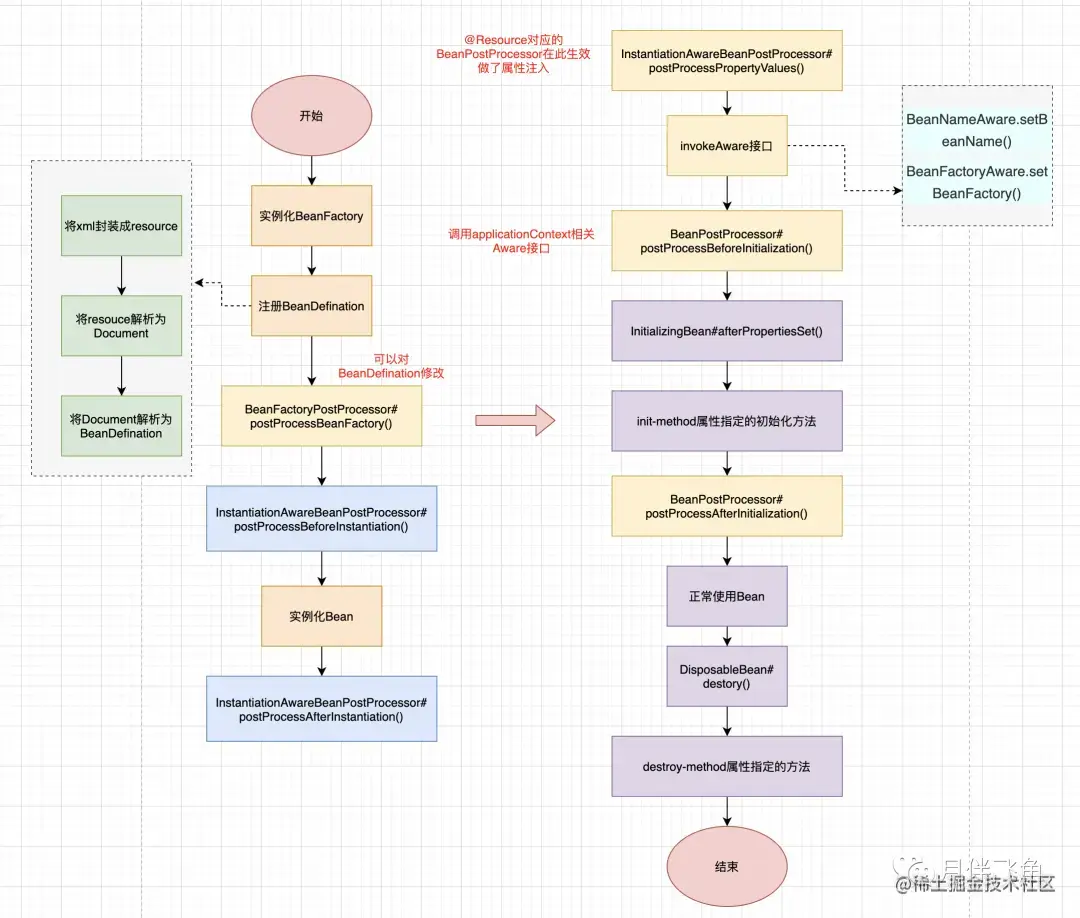
java学习内容汇总 用户3670522451567 2022-04-18 125 阅读1分钟 技术 后端技术学些啥 微信支付 「扫盲」Elasticsearch 搜索引擎Elasticsearch,这篇文章给讲透了 天天写CRUD的你,到了该给系统接入API网关的时候了 支付掉单异常最全解决方案 支付系统架构设计详解 腾讯二面:引入RabbitMQ后,你如何保证全链路数据100%不丢失? mevan系列 不插电的计算机科学 springBoot注解 数据库事务的概念及其实现原理 springMVC流程 责任链 面试 面试官问项目经验重点是想听到什么 面试中介绍自己的项目经验 手把手教你如何准备面试 php转java面试经验 面试话术 自我介绍 他技术点 项目介绍