http.HandleFunc与http.Handle与http.NewServeMux 解读

1,985 阅读15分钟
package main

import (
   "fmt"
   "log"
   "net/http"
)

type httpServer struct {
}

func (server httpServer) ServeHTTP(w http.ResponseWriter, r *http.Request) {
  
    fmt.Println("------------------")
    r.ParseForm()       //解析参数,默认是不会解析的
    fmt.Println(r.Form) // 这些信息是输出到服务器端的打印信息
    fmt.Println("path:", r.URL.Path)
    fmt.Println("scheme:", r.URL.Scheme)
    fmt.Println(r.Form["url_ long"])
    for k, v := range r.Form {
       fmt.Println("key:", k)
       fmt.Println("val:", strings.Join(v, ""))
    }
    fmt.Fprintf(w, "Hello GoWeb!") //这个写入到w的是输出到客户端的

}

func main() {
   var server httpServer
   // Handle 方法设置访问的路由
   http.Handle("/test", server)

   // 使用HandleFunc设置访问的路由
   http.HandleFunc("/demo", func(w http.ResponseWriter, r *http.Request) {
      fmt.Fprintf(w, "hello word") //这个写入到w的是输出到客户端的
   })

   // 设置监听的端口
   err := http.ListenAndServe(":7070", nil)

   if err != nil {
      log.Fatal(err)
   }

}

image.png

image.png

  1. // 如果路由表中的路径是不以下划线结尾的 /test
  2. //那么只有请求路径为/test 完全匹配时才符合
  3. //如果路由表中的注册路径是以下划线结尾的 /test/
  4. //那么请求路径只要满足/test/* 就符合该路由

看看函数: http.Handle("/test", server)

// 函数签名

func Handle(pattern string, handler Handler) { 
    // 下面这个方法我们一会回过头来看
    DefaultServeMux.Handle(pattern, handler) 
}

// Handle registers the handler for the given pattern.
// If a handler already exists for pattern, Handle panics.
func (mux *ServeMux) Handle(pattern string, handler Handler)

看看形参: Handler

// 原来形参是一个interface,那就是我们只要实现了这个签名的类型都可以接收,而httpServer刚好实现了这个签名
type Handler interface {
   ServeHTTP(ResponseWriter, *Request)
}

再看看: ServeHTTP(ResponseWriter, *Request)

HTTP 响应报文结构

image.png
感兴趣的看看

// 是处理器用来创建 HTTP 响应的接口,对应着下边的图片看

// 注意、注意、注意 ,这只是个接口,它的执行肯定有一个实现类型,这个我们不展开,下来感兴趣的最好去看一下
type ResponseWriter interface {
    // 写入返回的状态码
    WriteHeader(statusCode int) 
    // 写入返回的消息头
    Header() Header
    // 写入返回的消息体
    Write([]byte) (int, error)
   
}

看看:http.Requests

HTTP 请求报文结构

image.png
感兴趣的看看

type Request struct {
    Method string

    URL *url.URL
    Proto      string // "HTTP/1.0"
    ProtoMajor int    // 1
    ProtoMinor int    // 0
    Header Header
    Body io.ReadCloser
    ContentLength int64
    TransferEncoding []string
    Close bool
    Host string
    Form url.Values
    PostForm url.Values
    MultipartForm *multipart.Form
    ....
    ctx context.Context
}

URL Header Body

HTTP的url请求格式为scheme://[userinfo@]host/path[?query][#fragment], go的提供了一个URL结构,用来映射HTTP的请求URL。

type URL struct {
  Scheme   string
  Opaque   string
  User     *Userinfo
  Host     string
  Path     string
  RawQuery string
  Fragment string
}

URL的格式比较明确,其实更好的名词应该是URI,统一资源定位。url中比较重要的是查询字符串query。通常作为get请求的参数。query是一些使用&符号分割的key1=value1&key2=value2键值对,由于url编码是ASSIC码,因此query需要进行urlencode。go可以通过request.URI.RawQuery读取query

小结: 我们现在明白了http.Handle函数的参数

再看看: DefaultServeMux.Handle(pattern, handler)

 // 这里面路由表是比较重要的,我们具体分析下http.Server是如何做路由的。 
 // 路由表实际上是一个map 
type ServeMux struct {
   mu    sync.RWMutex
   // key是路径 ==> “/hello” 
   // value是该路径所对应的处理函数 ==> HelloServer
   m     map[string]muxEntry
   es    []muxEntry // slice of entries sorted from longest to shortest.
   hosts bool       // whether any patterns contain hostnames
}


// NewServeMux allocates and returns a new ServeMux.
func NewServeMux() *ServeMux { return new(ServeMux) }

// DefaultServeMux is the default ServeMux used by Serve.
var DefaultServeMux = &defaultServeMux

var defaultServeMux ServeMux

感兴趣的看看
ServeMux 是一个 HTTP 请求多路复用器(HTTP Request multiplexer)。

具体来说,它主要有以下两个功能:

  1. 路由功能,将请求的 URL 与一组已经注册的路由模式(pattern)进行匹配,并选择一个最接近模式,调用其处理函数。
  2. 它会清理请求 URL 与 Host 请求头,清除端口号,并对包含 .. 和重复/的URL进行处理

小结:我们这块知道了最终请求是交给了ServeMux的Handle方法来处理

看看: http.HandleFunc

func HandleFunc(pattern string, handler func(ResponseWriter, *Request)) {
   DefaultServeMux.HandleFunc(pattern, handler)
}

//  再看看: DefaultServeMux.HandleFunc(pattern, handler)

func (mux *ServeMux) HandleFunc(pattern string, handler func(ResponseWriter, *Request)) {
   if handler == nil {
      panic("http: nil handler")
   }
   mux.Handle(pattern, HandlerFunc(handler))
}


// 原来handler 强转为 HandlerFunc 类型,而HandlerFunc类型已经实现了ServeHTTP(w ResponseWriter, r *Request)签名
type HandlerFunc func(ResponseWriter, *Request)

// ServeHTTP calls f(w, r).
func (f HandlerFunc) ServeHTTP(w ResponseWriter, r *Request) {
   f(w, r)
}


// Handle registers the handler for the given pattern.
// If a handler already exists for pattern, Handle panics.
func (mux *ServeMux) Handle(pattern string, handler Handler)

小结:原来 http.HandleFunc最终调用的也是func (mux *ServeMux) Handle(pattern string, handler Handler)

看看 : http.NewServeMux

// NewServeMux allocates and returns a new ServeMux.
func NewServeMux() *ServeMux { return new(ServeMux) }

小结: 原来我们调用的mux就是就是这个类型对象

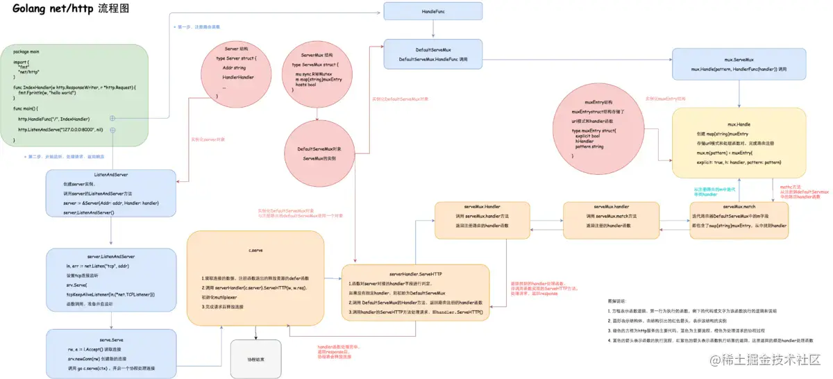
go WEB 核心流程梳理

Request:用户请求的信息,用来解析用户的请求信息,包括post、get、cookie、url等信息

Response:服务器需要反馈给客户端的信息

Conn:用户的每次请求链接

Handler:处理请求和生成返回信息的处理逻辑

除去细节,理解HTTP构建的网络应用只要关注两个端--客户端(client)和服务端(server),两个端的交互来自client的request,以及server端的response。所谓的http服务器,主要在于如何接受client的request,并向client返回response。

接收request的过程中,最重要的莫过于路由(router),即实现一个Multiplexer器。Go中既可以使用内置的mutilplexer--DefaultServeMux,也可以自定义。Multiplexer路由的目的就是为了找到处理器函数(hander),后者将对request进行处理,同时构建response。

Go实现的流程:

image.png

Client --> Request --> Multiplexer(router) --> Handler --> Response -->Client

因此,理解go中的http服务,最重要的就是要理解Multiplexer和hander,Golang中的Multiplexer基于ServerMux结构,同时也实现了Handler接口。

  • hander函数:具有func(w http.ResponseWriter, r *http.Requests)签名的函数
  • handler处理器(函数):经过HanderFunc结构包装的handler函数,它实现了ServeHTTP接口方法的函数。调用handler处理器的ServeHTTP方法时,即调用handler函数本身。
  • handler对象:实现了Hander接口ServeHTTP方法的结构。

Handler处理器和handler对象的差别在于,一个是函数,另一个是结构,它们都实现了ServerHttp方法。很多情况下它们的功能类似。

image.png http包执行流程:

  1. 创建Listen Socket, 监听指定的端口, 等待客户端请求到来。
  2. Listen Socket接受客户端的请求, 得到Client Socket, 接下来通过Client Socket与客户端通信。
  3. 处理客户端的请求, 首先从Client Socket读取HTTP请求的协议头, 如果是POST方法, 还可能要读取客户端提交的数据, 然后交给相应的handler处理请求, handler处理完毕准备好客户端需要的数据, 通过Client Socket写给客户端。

这整个的过程里面我们只要了解清楚下面三个问题,也就知道Go是如何让Web运行起来了

  • 如何监听端口?
  • 如何接收客户端请求?
  • 如何分配handler?

通过前面的代码我们可以看到,Go是通过一个函数ListenAndServe来处理这些事情的,这个底层其实这样处理的:初始化一个server对象,然后调用了net.Listen("tcp", addr),也就是底层用TCP协议搭建了一个服务,然后监控我们设置的端口。

下面代码来自Go的http包的源码,通过下面的代码我们可以看到整个的http处理过程:

// 1. 
// 设置监听的端口
err := http.ListenAndServe(":7070", nil)

//func ListenAndServe(addr string, handler Handler) error {
//   server := &Server{Addr: addr, Handler: handler}
//   return server.ListenAndServe()
//}

// 2. 
// 监听连接
func (srv *Server) ListenAndServe() error {
   if srv.shuttingDown() {
      return ErrServerClosed
   }
   addr := srv.Addr
   if addr == "" {
      addr = ":http"
   }
   ln, err := net.Listen("tcp", addr)
   if err != nil {
      return err
   }
   return srv.Serve(ln)
}

// 3.
// 判断连接是否通过,
func (srv *Server) Serve(l net.Listener) error {
   if fn := testHookServerServe; fn != nil {
      fn(srv, l) // call hook with unwrapped listener
   }

   origListener := l
   l = &onceCloseListener{Listener: l}
   defer l.Close()

   if err := srv.setupHTTP2_Serve(); err != nil {
      return err
   }

   if !srv.trackListener(&l, true) {
      return ErrServerClosed
   }
   defer srv.trackListener(&l, false)

   baseCtx := context.Background()
   if srv.BaseContext != nil {
      baseCtx = srv.BaseContext(origListener)
      if baseCtx == nil {
         panic("BaseContext returned a nil context")
      }
   }

   var tempDelay time.Duration // how long to sleep on accept failure

   ctx := context.WithValue(baseCtx, ServerContextKey, srv)
   for {
      rw, err := l.Accept() 
      if err != nil {
         select {
         case <-srv.getDoneChan():
            return ErrServerClosed
         default:
         }
         if ne, ok := err.(net.Error); ok && ne.Temporary() {
            if tempDelay == 0 {
               tempDelay = 5 * time.Millisecond
            } else {
               tempDelay *= 2
            }
            if max := 1 * time.Second; tempDelay > max {
               tempDelay = max
            }
            srv.logf("http: Accept error: %v; retrying in %v", err, tempDelay)
            time.Sleep(tempDelay)
            continue
         }
         return err
      }
      connCtx := ctx
      if cc := srv.ConnContext; cc != nil {
         connCtx = cc(connCtx, rw)
         if connCtx == nil {
            panic("ConnContext returned nil")
         }
      }
      tempDelay = 0
      c := srv.newConn(rw)
      c.setState(c.rwc, StateNew, runHooks) // before Serve can return
      go c.serve(connCtx) //为每个链接开启一个协程
   }
}

监控之后如何接收客户端的请求呢?上面代码执行监控端口之后,调用了srv.Serve(net.Listener)函数,这个函数就是处理接收客户端的请求信息。这个函数里面起了一个for{},首先通过Listener接收请求,其次创建一个Conn,最后单独开了一个goroutine,把这个请求的数据当做参数扔给这个conn去服务:go c.serve()。这个就是高并发体现了,用户的每一次请求都是在一个新的goroutine去服务,相互不影响。

那么如何具体分配到相应的函数来处理请求呢?conn首先会解析request:c.readRequest(),然后获取相应的handler:handler := c.server.Handler,也就是我们刚才在调用函数ListenAndServe时候的第二个参数,我们前面例子传递的是nil,也就是为空,那么默认获取handler = DefaultServeMux,那么这个变量用来做什么的呢?对,这个变量就是一个路由器,它用来匹配url跳转到其相应的handle函数,那么这个我们有设置过吗?有,我们调用的代码里面第一句不是调用了http.HandleFunc("/", sayhello)嘛。这个作用就是注册了请求/的路由规则,当请求uri为"/",路由就会转到函数sayhello,DefaultServeMux会调用ServeHTTP方法,这个方法内部其实就是调用sayhello本身,最后通过写入response的信息反馈到客户端。

详细的整个流程如下图所示:

image.png

接下来我们将详细地解剖一下http包,看它到底是怎样实现整个过程的。

Go的http有两个核心功能:Conn、ServeMux

Conn的goroutine

与我们一般编写的http服务器不同, Go为了实现高并发和高性能, 使用了goroutines来处理Conn的读写事件, 这样每个请求都能保持独立,相互不会阻塞,可以高效的响应网络事件。这是Go高效的保证。

Go在等待客户端请求里面是这样写的:

c, err := srv.newConn(rw)

if err != nil {
    continue
}
go c.serve()

这里我们可以看到客户端的每次请求都会创建一个Conn,这个Conn里面保存了该次请求的信息,然后再传递到对应的handler,该handler中便可以读取到相应的header信息,这样保证了每个请求的独立性。

ServeMux的自定义

OK,作为服务器我们会处理很多的请求,那下一步如何处理呢,难道switch r.URL.Path的值吗?那得多辛苦。那有什么好的办法呢,这点go官方已经考虑到这点帮我们提供了一个方法叫做ServeMux,去分发任务。

ServeMux大致作用是,他有一张map表,map里的key记录的是r.URL.String(),而value记录的是一个方法,这个方法和ServeHTTP是一样的,这样ServeMux是实现Handler接口的。这个方法有一个别名,叫HandlerFunc。

路由器实现它的结构如下:

type ServeMux struct {
    mu sync.RWMutex   //锁,由于请求涉及到并发处理,因此这里需要一个锁机制
    
    m  map[string]muxEntry  // 路由规则,一个string对应一个mux实体,这里的string就是注册的路由表达式
    hosts bool // 是否在任意的规则中带有host信息
}

下面看一下muxEntry:

type muxEntry struct {
    explicit bool   // 是否精确匹配
    h        Handler // 这个路由表达式对应哪个handler
    pattern  string  //匹配字符串
}

接着看一下Handler的定义:

type Handler interface {
    ServeHTTP(ResponseWriter, *Request) // 路由实现器
}

Handler是一个接口,但是前面的sayhello函数并没有实现ServeHTTP这个接口,为什么能添加呢?原来在http包里面还定义了一个类型HandlerFunc,我们定义的函数sayhello就是这个HandlerFunc调用之后的结果,这个类型默认就实现了ServeHTTP这个接口,即我们调用了HandlerFunc(f),强制类型转换f成为HandlerFunc类型,这样f就拥有了ServHTTP方法。

type HandlerFunc func(ResponseWriter, *Request)

// ServeHTTP calls f(w, r).
func (f HandlerFunc) ServeHTTP(w ResponseWriter, r *Request) {
    f(w, r)
}

路由器里面存储好了相应的路由规则之后,那么具体的请求又是怎么分发的呢?

路由器接收到请求之后调用mux.handler(r).ServeHTTP(w, r)

也就是调用对应路由的handler的ServerHTTP接口,那么mux.handler(r)怎么处理的呢?

func (mux *ServeMux) handler(r *Request) Handler {
    mux.mu.RLock()
    defer mux.mu.RUnlock()
    // Host-specific pattern takes precedence over generic ones
    h := mux.match(r.Host + r.URL.Path)
    if h == nil {
        h = mux.match(r.URL.Path)
    }
    if h == nil {
        h = NotFoundHandler()
    }
    return h
}

原来他是根据用户请求的URL和路由器里面存储的map去匹配的,当匹配到之后返回存储的handler,调用这个handler的ServHTTP接口就可以执行到相应的函数了。

通过上面这个介绍,我们了解了整个路由过程,Go其实支持外部实现的路由器 ListenAndServe的第二个参数就是用以配置外部路由器的,它是一个Handler接口,即外部路由器只要实现了Handler接口就可以,我们可以在自己实现的路由器的ServHTTP里面实现自定义路由功能。

新建go文件(demo02_route.go),如下代码所示,我们自己实现了一个简易的路由器:

package main

import (
    "fmt"
    "net/http"
)

type MyMux struct {
}

func (p *MyMux) ServeHTTP(w http.ResponseWriter, r *http.Request) {
    if r.URL.Path == "/" {
        sayHello(w, r)
        return
    }
    http.NotFound(w, r)
    return
}
func sayHello(w http.ResponseWriter, r *http.Request) {
    fmt.Fprintf(w, "Hello my route!")
}
func main() {
    mux := &MyMux{}
    http.ListenAndServe(":8080", mux)
}

Go代码的执行流程

通过对http包的分析之后,现在让我们来梳理一下整个的代码执行过程。

  • 首先调用Http.HandleFunc

    按顺序做了几件事:

    1. 调用了DefaultServerMux的HandleFunc
    2. 调用了DefaultServerMux的Handle
    3. 往DefaultServeMux的map[string]muxEntry中增加对应的handler和路由规则
  • 其次调用http.ListenAndServe(":8080", nil)

    按顺序做了几件事情:

    1. 实例化Server

    2. 调用Server的ListenAndServe()

    3. 调用net.Listen("tcp", addr)监听端口

    4. 启动一个for循环,在循环体中Accept请求

    5. 对每个请求实例化一个Conn,并且开启一个goroutine为这个请求进行服务go c.serve()

    6. 读取每个请求的内容w, err := c.readRequest()

    7. 判断handler是否为空,如果没有设置handler(这个例子就没有设置handler),handler就设置为DefaultServeMux

    8. 调用handler的ServeHttp

    9. 在这个例子中,下面就进入到DefaultServerMux.ServeHttp

    10. 根据request选择handler,并且进入到这个handler的ServeHTTP

      ​ mux.handler(r).ServeHTTP(w, r)

    11. 选择handler:

      A. 判断是否有路由能满足这个request(循环遍历ServerMux的muxEntry)

      B. 如果有路由满足,调用这个路由handler的ServeHttp

      C. 如果没有路由满足,调用NotFoundHandler的ServeHttp

package main

import (
  "net/http"
  "io"
)

func main() {
  mux := http.NewServeMux()
  mux.HandleFunc("/hanru", func(w http.ResponseWriter, r *http.Request) {
      io.WriteString(w, "你好,。。")
  })
  mux.HandleFunc("/bye", func(w http.ResponseWriter, r *http.Request) {
      io.WriteString(w, "byebye")
  })

  mux.HandleFunc("/baidu", func(w http.ResponseWriter, r *http.Request) {
      http.Redirect(w, r, "http://www.baidu.com", http.StatusTemporaryRedirect)
  })

  mux.HandleFunc("/hello", sayhello)
  http.ListenAndServe(":8080", mux)
}

func sayhello(w http.ResponseWriter, r *http.Request) {
  io.WriteString(w, "hello world")
}

FileServer

用go来搭建一个文件服务器FileServer也非常的简单,并且我们简单分析一下,它究竟是如何工作的。

搭建一个最简单的文件服务器:

package main

import (
    "log"
    "net/http"
)

func main() {
    /**
    FileServer:
  
    1.www.xx.com/ 根路径 直接使用

     http.Handle("/", http.FileServer(http.Dir("/tmp")))

  
  2.www.xx.com/c/ 带有请求路径的 需要添加函数
      http.Handle("/c/", http.StripPrefix("/c/", http.FileServer(http.Dir("/tmp"))))
     */
    err := http.ListenAndServe(":2003", http.FileServer(http.Dir("/Users/ruby/Documents/ChainDesk/GoWeb开发实战")))
    if err != nil {
        log.Fatal(err)
    }
}

打开源码,我们定位到net/http/fs.go文件中,看看http.FileServer是如何定义的

func FileServer(root FileSystem) Handler {
    return &fileHandler{root}
}

原来FileServer函数是返回一个Handler,接下来我们再看看fileHandler是怎么定义的

type fileHandler struct {
    root FileSystem
}

原来是个结构体,既然是个Handler,那么它一定实现了ServeHttp函数,找找看

func (f *fileHandler) ServeHTTP(w ResponseWriter, r *Request) {
    upath := r.URL.Path
    if !strings.HasPrefix(upath, "/") {
        upath = "/" + upath
        r.URL.Path = upath
    }
    serveFile(w, r, f.root, path.Clean(upath), true) //看来关键在这里
}

进入到关键函数serveFile看看,它的函数声明如下:

func serveFile(w ResponseWriter, r *Request, fs FileSystem, name string, redirect bool) //最后一个参数表示是否重新定向,在web服务中,它总是true

这里最后一个参数很重要,我们下面会揭示为什么,好啦,看看源码,无关部分我都砍掉:

func serveFile(w ResponseWriter, r *Request, fs FileSystem, name string, redirect bool) {
    const indexPage = "/index.html"

    // redirect .../index.html to .../
    // can't use Redirect() because that would make the path absolute,
    // which would be a problem running under StripPrefix
    if strings.HasSuffix(r.URL.Path, indexPage) {
        localRedirect(w, r, "./")
        return
    }

    f, err := fs.Open(name)
    if err != nil {
        msg, code := toHTTPError(err)
        Error(w, msg, code)
        return
    }
    defer f.Close()

    d, err := f.Stat()
    if err != nil {
        msg, code := toHTTPError(err)
        Error(w, msg, code)
        return
    }

    if redirect {
        // redirect to canonical path: / at end of directory url
        // r.URL.Path always begins with /
        url := r.URL.Path
        if d.IsDir() {
            if url[len(url)-1] != '/' {
                localRedirect(w, r, path.Base(url)+"/")     ---------------------------- 1
                return
            }
        } else {
            if url[len(url)-1] == '/' {
                localRedirect(w, r, "../"+path.Base(url))   ---------------------------- 2
                return
            }
        }
    }

    // serveContent will check modification time
    sizeFunc := func() (int64, error) { return d.Size(), nil }
    serveContent(w, r, d.Name(), d.ModTime(), sizeFunc, f)  ---------------------------- 3
}

重点看到标注部分,现在我们假设我们请求是http://127.0.0.1/abc/d.jpg。那么我们 r.URL.Path的值就是/abc/d.jpg,于是乎,程序进入到标注1部分,path.Base()函数是取函数最后/部分,也就是/d.jpg。现在请求变成了/d.jpg,然后进行重定向,这时浏览器根据重定向内容再次发送请求,这次请求的url.Path是我们上一次处理好的/d.jpg,最后,程序便顺利的进入到了标注3部分。serveContent 这个函数是最终向浏览器发送资源文件的。

大概的一个处理文件资源请求的流程就是这样子,现在我们来解释一下,为什么serveFile()函数的第四个参数那么重要:

func serveFile(w ResponseWriter, r *Request, fs FileSystem, name string, redirect bool) 

因为在web服务中,我们发现它永远都是true,这就导致了我们的url无论是什么,都将会被它cut成只剩最后一部分/xxx.jpg类似的样子。换句话说,假设我们为文本服务器设置的路由格式是/xxx/xxx/xxx/x.jpg的话。 那么文本服务器根本没法正常工作,因为它只认识/xx.jpg的路由格式。

在net/http/server.go文件中,有这么一个函数:

// StripPrefix returns a handler that serves HTTP requests
// by removing the given prefix from the request URL's Path
// and invoking the handler h. StripPrefix handles a
// request for a path that doesn't begin with prefix by
// replying with an HTTP 404 not found error.
func StripPrefix(prefix string, h Handler) Handler {
    if prefix == "" {
        return h
    }
    return HandlerFunc(func(w ResponseWriter, r *Request) {
        if p := strings.TrimPrefix(r.URL.Path, prefix); len(p) < len(r.URL.Path) {
            r.URL.Path = p
            h.ServeHTTP(w, r)
        } else {
            NotFound(w, r)
        }
    })
}

根据注释以及代码来看,它的作用是返回一个Handler,但是这个Handler呢,有点点不一样,不一样在哪里呢,它会过滤掉一部分路由前缀。

比如我们有如下路由:/aaa/bbb/ccc.jpg,那么执行StripPrefix("/aaa/bbb", ..handler)之后,我们将会得到一个新的Handler,这个新Handler的执行函数和原来的handler是一样的,但是这个新Handler在处理路由请求的时候,会自动将/aaa/bbb/ccc.jpg理解为/aaa.jpg