Vue2.x与Vue3.0生命周期的简单比对

234 阅读1分钟

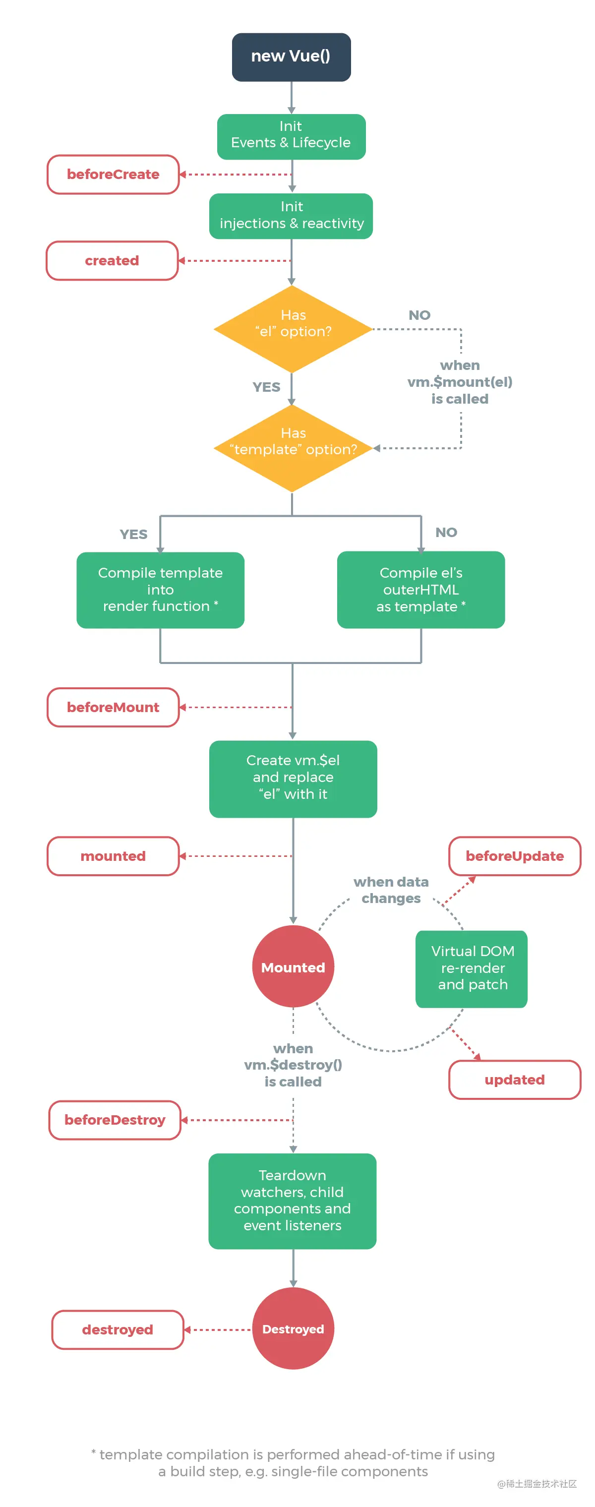
1.vue2.x生命周期:

image.png

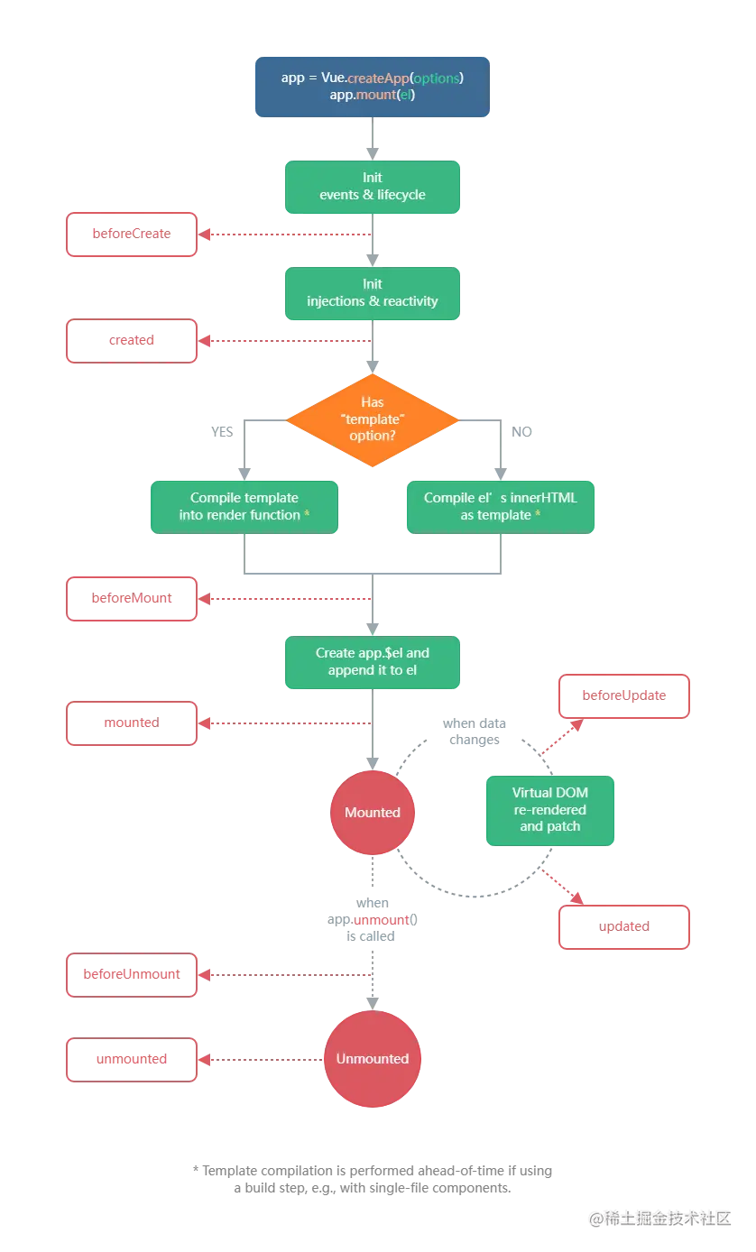
2.vue3.0生命周期:

image.png

  • Vue3.0中可以继续使用Vue2.x中的生命周期钩子,但有两个被更名:
  1. beforeDestroy改名为beforeUnmount

  2. destroyed改名为unmounted

  • Vue3.0也提供了Composition API 形式的生命周期钩子,与Vue2.x中钩子对应关系如下:
  1. beforeCreate ==>setup()

  2. created ==>setup()

  3. beforeMount ==>onBeforeMount

  4. mounted ==>onMounted

  5. beforeUpdate ==>onBeforeUpdated

  6. updated ==>onUpdated

  7. beforeUnmount ==>onBeforeUnMount

  8. unmounted ==>onUnMounted