【Android】Application的几点见解

777 阅读5分钟

写在前面

原本是打算在自己的demo自定义一个Application,后来想到ApplicationAndroid中扮演着这么重要的角色,还没有梳理过,所以打算通过类的依赖关系、创建过程、如何自定义等几方面来聊聊对Application的见解,本着不贪多贪全的前提下有了这篇文章。

Application依赖继承关系

先看看Application这个类继承关系图

看了这个类图首先可以轻松回答一道面试题:在一个应用中程序中有多少个context实例?答案是:Application(1个)+ Activity的数量 + Service的数量。回答的更准确的话,可以强调前提是单进程应用。如果是多进程应用的话,就是各个进程的计算结果相加了。

这里还能看到设计模式中装饰器模式的使用,修饰类(ContextWrapper)和被修饰类(ContextImpl)都继承相同的父类(Context);同时修饰类内部持有父类(Context)这个成员变量(Base:Context),其值可通过构造函数或方法(attachBaseContext(Context base))传入。

既然Application的父类ContextWrapper本质是一个修饰类,那么其真正具备骨架能力应该是在传入被修饰类(ContextImpl)之后,想知道何时被传入的,就需要接着了解Application被创建的全流程了~

Application的创建过程

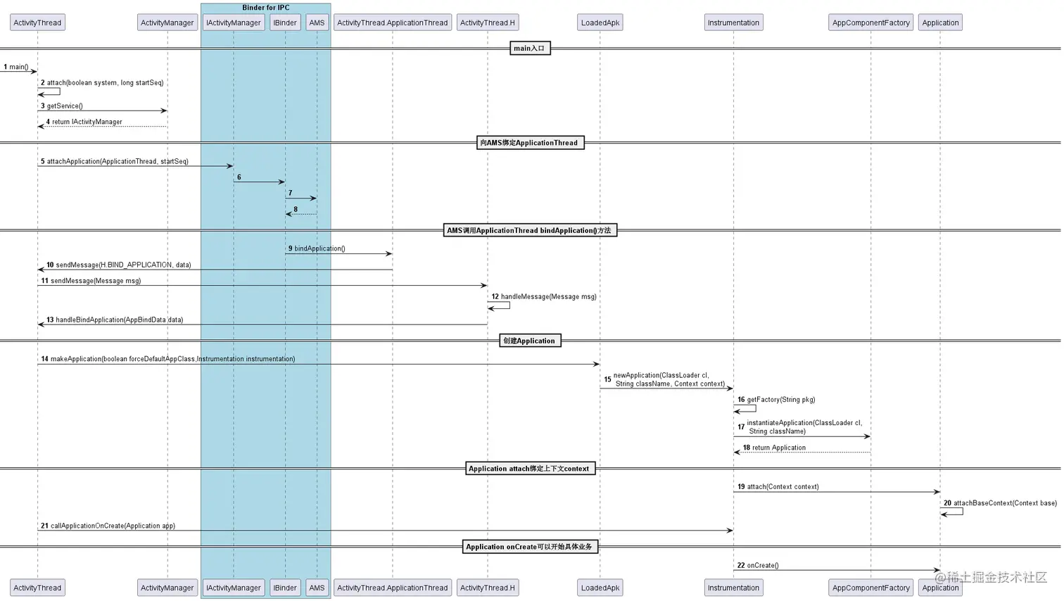
基于Android SDK 30 API Level画了下面这张应用启动流程图

ApplicationStartUML.png

这里介绍几个关键的要点:(1)main入口、(2)向AMS绑定ApplicationThread、(3)AMS调用ApplicationThread bindApplication()方法、(4)创建Application、(5)Application attach绑定上下文context、(6)Application onCreate可以开始具体业务

应用程序的入口一般是main方法,从上图中可以看到,在Android中也不例外,首先调用了ActivityThreadmain方法。

由于需要获取系统服务AMS(Activity Manager Service),而各种各样的系统服务都是在ServiceManger进程维护着,这里就涉及到跨进程通信IPC(图中浅蓝色为背景的就代表着另一个进程),Android跨进程通信基本结构如下:

想想Service使用的AIDL方式进行的IPC是不是就是符合这样的结构。掌握了这个规律之后,只要一看到带有proxy字眼的,可以猜出其大概率是跨进程通信中的调用方,而带有stub字眼的大概率就是跨进程通信的服务方了。

继续回到启动流程图,应用进程获取系统服务的目的主要是将自身的ApplicationThread实例传递给系统进程,抛开跨进程而言,就是传递了一个回调进去(如图中所说的向AMS绑定ApplicationThread)。ApplicationThread是继承自IApplicationThread.Stub,这里有个Stub字眼,所以认为该类是一个服务方,实际确实是,它实现了AIDL方法,提供给系统在适当时候回调。

接着系统服务会调用ApplicationThreadbindApplication方法又回到了应用进程,通过ActivityThread的内部类H(继承了Handler)进行发送BIND_APPLICATION消息,以及由ActivityThread来进行具体的消息处理。具体内容主要就包括了创建Application,以及创建上下文具体实现类ContextImpl,然后调用Applicationattach方法,将ContextImpl实例传入到Application中,Application内部是再通过调用attachBaseContext方法向context赋值给成员变量Base,至此Application实例已经具备了完整的能力了。接着会触发ApplicationonCreate方法,应用可以在这个方法中进行一些相关的全局初始化等操作。

应用启动流程大致就介绍这些了,大家可以对着上面的时序图和源码一起做进一步的分析,希望所绘的图能够对启动流程的理解能有一定帮助。

自定义Application

通过了解了Application的启动流程,应该对自定义Application会更加的得心应手了。

先来看看下面这个自定义Application简单样例

public class MyApplication extends Application {
   private static final String TAG = MyApplication.class.getSimpleName();

   private static MyApplication INSTANCE;

   public static MyApplication getInstance() {
      return INSTANCE;
   }

   @Override
   public void onCreate() {
      super.onCreate();
      Log.i(TAG, "onCreate");
      INSTANCE = this;
      registerActivityLifecycleCallbacks(new MyActivityLifecycleCallbacks());
   }

   @Override
   protected void attachBaseContext(Context base) {
      super.attachBaseContext(base);
      Log.i(TAG, "attachBaseContext");
   }
}

自定义Application需要继承系统的Application

通常Application都会对外提供一个静态方法用于需要获取Application单实例,实现方案是直接内部创建一个静态成员变量,然后在onCreate方法中进行赋值,并对外暴露获取方法即可。这里你或许会疑惑为什么没有使用到标准的创建单例模式的方法,那是因为在上一小节时序图中其实有一个没有提到的小细节,在LoadedApk类的makeApplication方法中会判断当前应用是否已经有application实例,如果有直接返回,所以系统已经为我们保证了Application是单例。

由于在onCreateApplication已经持有了被修饰对象ContextImpl,即能力已经完整了,所以推荐一般需要放在Application中的初始化业务尽量放在onCreate方法中,如示例代码在该方法中通过如下代码进行Activity生命周期的监听注册(Activity声明周期监听常用于获取当前最上层的页面、每个页面停留时长打点等各种业务场景)

registerActivityLifecycleCallbacks(new MyActivityLifecycleCallbacks());

附上MyActivityLifecycleCallbacks类

/**
 * Activity生命周期回调接口实现
 */
class MyActivityLifecycleCallbacks implements Application.ActivityLifecycleCallbacks {
   public static final String TAG = MyActivityLifecycleCallbacks.class.getSimpleName();

   @Override
   public void onActivityCreated(@NonNull Activity activity, @Nullable Bundle savedInstanceState) {
      Log.i(TAG, "onActivityCreated: " + activity.getClass().getSimpleName());
   }

   @Override
   public void onActivityStarted(@NonNull Activity activity) {
      Log.i(TAG, "onActivityStarted: " + activity.getClass().getSimpleName());
   }

   @Override
   public void onActivityResumed(@NonNull Activity activity) {
      Log.i(TAG, "onActivityResumed: " + activity.getClass().getSimpleName());
   }

   @Override
   public void onActivityPaused(@NonNull Activity activity) {
      Log.i(TAG, "onActivityPaused: " + activity.getClass().getSimpleName());
   }

   @Override
   public void onActivityStopped(@NonNull Activity activity) {
      Log.i(TAG, "onActivityStopped: " + activity.getClass().getSimpleName());
   }

   @Override
   public void onActivitySaveInstanceState(@NonNull Activity activity, @NonNull Bundle outState) {
      Log.i(TAG, "onActivitySaveInstanceState: " + activity.getClass().getSimpleName());
   }

   @Override
   public void onActivityDestroyed(@NonNull Activity activity) {
      Log.i(TAG, "onActivityDestroyed: " + activity.getClass().getSimpleName());
   }
}

在自定义好Application之后,不好忘了需要在AndroidManifest文件的application结点的name属性添加上自定义的Application类,否则该自定义类不会被系统识别成启动类。

<application
    android:name=".android.application.MyApplication">
</application>

总结

本文主要通过类的依赖关系、创建过程、如何自定义等几方面来聊聊对Application的见解,由于系统的复杂性,并不能保证个人的见解就是完全准确的,也并不能面面俱到,如果您对这方面也感兴趣或者有独到见解,亦或者觉得我所述的哪些地方不够准确的,欢迎随时交流,互相成长~