【数据结构与算法】Leetcode2:两数相加【链表学习】

104 阅读2分钟

本文已参与「新人创作礼」活动,一起开启掘金创作之路。

题目:

给你两个 非空 的链表,表示两个非负的整数。它们每位数字都是按照 逆序 的方式存储的,并且每个节点只能存储 一位 数字。

请你将两个数相加,并以相同形式返回一个表示和的链表。

你可以假设除了数字 0 之外,这两个数都不会以 0 开头。

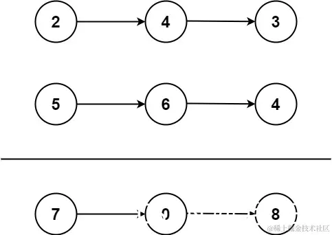
示例 1:

在这里插入图片描述

输入:l1 = [2,4,3], l2 = [5,6,4]
输出:[7,0,8]
解释:342 + 465 = 807.

示例 2:

输入:l1 = [0], l2 = [0]
输出:[0]

示例 3:

输入:l1 = [9,9,9,9,9,9,9], l2 = [9,9,9,9]
输出:[8,9,9,9,0,0,0,1]

提示:

  • 每个链表中的节点数在范围 [1, 100] 内
  • 0 <= Node.val <= 9
  • 题目数据保证列表表示的数字不含前导零

官方题解

思路与算法

由于输入的两个链表都是逆序存储数字的位数的,因此两个链表中同一位置的数字可以直接相加。

我们同时遍历两个链表,逐位计算它们的和,并与当前位置的进位值相加。具体而言,如果当前两个链表处相应位置的数字为 n1,n2,进位值为 carry,则它们的和为 n1+n2+carry;其中,答案链表处相应位置的数字为 (n1+n2+carry)mod10,而新的进位值为 在这里插入图片描述

如果两个链表的长度不同,则可以认为长度短的链表的后面有若干个 0 。

此外,如果链表遍历结束后,有 carry>0,还需要在答案链表的后面附加一个节点,节点的值为 carry。

class Solution {
    public ListNode addTwoNumbers(ListNode l1, ListNode l2) {
        ListNode head = null, tail = null;
        int carry = 0;
        while (l1 != null || l2 != null) {
            int n1 = l1 != null ? l1.val : 0;
            int n2 = l2 != null ? l2.val : 0;
            int sum = n1 + n2 + carry;
            if (head == null) {
                head = tail = new ListNode(sum % 10);
            } else {
                tail.next = new ListNode(sum % 10);
                tail = tail.next;
            }
            carry = sum / 10;
            if (l1 != null) {
                l1 = l1.next;
            }
            if (l2 != null) {
                l2 = l2.next;
            }
        }
        if (carry > 0) {
            tail.next = new ListNode(carry);
        }
        return head;
    }
}

本人题解:

求解思路分析:

1、按进位求和
2、进位

l1长度 >= l2长度
l2长度 >= l1长度
末位需要进位/不需要进位

/**
 * Definition for singly-linked list.
 * public class ListNode {
 *     int val;
 *     ListNode next;
 *     ListNode() {}
 *     ListNode(int val) { this.val = val; }
 *     ListNode(int val, ListNode next) { this.val = val; this.next = next; }
 * }

1、按进位求和
2、进位

l1长度 >= l2长度
l2长度 >= l1长度
末位需要进位/不需要进位

 */
class Solution {
    public ListNode addTwoNumbers(ListNode l1, ListNode l2) {
        ListNode n1=l1;
        ListNode n2=l2;
        while(n1!=null){
            if(n2!=null){
                n1.val +=n2.val;
                n2=n2.next;
            }
            //如果l2的长度大于l1的长度  直接把l2的长度加到l1
            if(n1.next==null&& n2!=null){
                l1.next=l2.next;
                break;
            }
            n1=n1.next;
        }
        jinwei(n1);
        return n1;
    }

    public void jinwei(ListNode n ){
        while(n!=null){
            if(n.val>=10){
                n.val=n.val%10;
                if(n.next==null){
                    n.next=new ListNode(0);
                }
                n.next.val+=n.val/10;
            }
            n=n.next;
        }
    }

}

但是在执行的时候出现了错误,希望有大佬能够指点一下