Mybatis作用域(Scope)和生命周期

377 阅读5分钟

本文已参与「新人创作礼」活动,一起开启掘金创作之路。

目录

理解我们之前讨论过的不同作用域和生命周期类别是至关重要的,因为错误的使用会导致非常严重的并发问题。
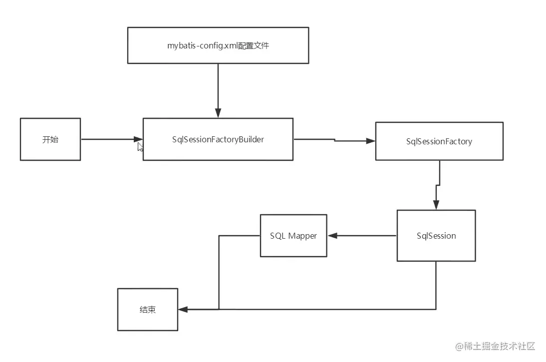
画一个流程图,分析一下Mybatis的执行过程!

在这里插入图片描述

提示:对象生命周期和依赖注入框架

依赖注入框架可以创建线程安全的、基于事务的 SqlSession 和映射器,并将它们直接注入到你的 bean 中,因此可以直接忽略它们的生命周期。 如果对如何通过依赖注入框架使用 MyBatis 感兴趣,可以研究一下 MyBatis-Spring 或 MyBatis-Guice 两个子项目。

SqlSessionFactoryBuilder

这个类可以被实例化、使用和丢弃,一旦创建了 SqlSessionFactory,就不再需要它了。 因此
SqlSessionFactoryBuilder 实例的最佳作用域是方法作用域(也就是局部方法变量)。 你可以重用
SqlSessionFactoryBuilder 来创建多个 SqlSessionFactory
实例,但最好还是不要一直保留着它,以保证所有的 XML 解析资源可以被释放给更重要的事情。

  • 一旦创建了SqlSessionFactory,就不再需要它了
  • 局部变量

SqlSessionFactory

SqlSessionFactory 一旦被创建就应该在应用的运行期间一直存在,没有任何理由丢弃它或重新创建另一个实例。 使用
SqlSessionFactory 的最佳实践是在应用运行期间不要重复创建多次,多次重建 SqlSessionFactory
被视为一种代码“坏习惯”。因此 SqlSessionFactory 的最佳作用域是应用作用域。
有很多方法可以做到,最简单的就是使用单例模式或者静态单例模式。

  • 说白了就可以想象为:数据库连接池
  • SqlSessionFactory一旦被创建就应该在应用的运行期间一直存在,没有任何理由丢弃它或重新创建一个实例。
  • 因此SqlSessionFactory的最佳作用域是应用作用域(ApplicationContext)。
  • 最简单的就是使用单例模式或静态单例模式。

SqlSession

每个线程都应该有它自己的 SqlSession 实例。SqlSession
的实例不是线程安全的,因此是不能被共享的,所以它的最佳的作用域是请求或方法作用域。 绝对不能将 SqlSession
实例的引用放在一个类的静态域,甚至一个类的实例变量也不行。 也绝不能将 SqlSession 实例的引用放在任何类型的托管作用域中,比如
Servlet 框架中的 HttpSession。 如果你现在正在使用一种 Web 框架,考虑将 SqlSession 放在一个和 HTTP
请求相似的作用域中。 换句话说,每次收到 HTTP 请求,就可以打开一个 SqlSession,返回一个响应后,就关闭它。
这个关闭操作很重要,为了确保每次都能执行关闭操作,你应该把这个关闭操作放到 finally 块中。 下面的示例就是一个确保
SqlSession 关闭的标准模式:

try (SqlSession session = sqlSessionFactory.openSession()) {
  // 你的应用逻辑代码
}

在所有代码中都遵循这种使用模式,可以保证所有数据库资源都能被正确地关闭。

  • 连接到连接池的一个请求
  • SqlSession 的实例不是线程安全的,因此是不能被共享的,所以它的最佳的作用域是请求或方法作用域。
  • 用完之后需要赶紧关闭,否则资源被占用!

在这里插入图片描述
这里的每一个Mapper就代表一个具体的业务

映射器实例

映射器是一些绑定映射语句的接口。映射器接口的实例是从 SqlSession
中获得的。虽然从技术层面上来讲,任何映射器实例的最大作用域与请求它们的 SqlSession
相同。但方法作用域才是映射器实例的最合适的作用域。 也就是说,映射器实例应该在调用它们的方法中被获取,使用完毕之后即可丢弃。
映射器实例并不需要被显式地关闭。尽管在整个请求作用域保留映射器实例不会有什么问题,但是你很快会发现,在这个作用域上管理太多像
SqlSession 的资源会让你忙不过来。 因此,最好将映射器放在方法作用域内。就像下面的例子一样:

try (SqlSession session = sqlSessionFactory.openSession()) {
  BlogMapper mapper = session.getMapper(BlogMapper.class);
  // 你的应用逻辑代码
}

作用域理解

  • SqlSessionFactoryBuilder 的作用在于创建
    SqlSessionFactory,创建成功后,SqlSessionFactoryBuilder 就失去了作用,所以它只能存在于创建
    SqlSessionFactory 的方法中,而不要让其长期存在。因此 SqlSessionFactoryBuilder
    实例的最佳作用域是方法作用域
    (也就是局部方法变量)。
  • SqlSessionFactory 可以被认为是一个数据库连接池,它的作用是创建 SqlSession 接口对象。因为 MyBatis
    的本质就是 Java 对数据库的操作,所以 SqlSessionFactory 的生命周期存在于整个 MyBatis
    的应用之中,所以一旦创建了 SqlSessionFactory,就要长期保存它,直至不再使用 MyBatis 应用,所以可以认为
    SqlSessionFactory 的生命周期就等同于 MyBatis 的应用周期。
  • 因此在一般的应用中我们往往希望 SqlSessionFactory 作为一个单例,让它在应用中被共享。所以说
    SqlSessionFactory 的最佳作用域是应用作用域。
  • 如果说 SqlSessionFactory 相当于数据库连接池,那么 SqlSession 就相当于一个数据库连接(Connection
    对象),你可以在一个事务里面执行多条 SQL,然后通过它的 commit、rollback
    等方法,提交或者回滚事务。所以它应该存活在一个业务请求中,处理完整个请求后,应该关闭这条连接,让它归还给
    SqlSessionFactory,否则数据库资源就很快被耗费精光,系统就会瘫痪,所以用 try…catch…finally…
    语句来保证其正确关闭。
  • 所以 SqlSession 的最佳的作用域是请求或方法作用域。

在这里插入图片描述

更多相关文章点这里哦

【Java全栈】Java全套学习路线及项目资料总结【JavaSE+Web基础+MySQL+JavaEE】