【Mysql学习】基于Swing+jdbc+mysql的Java图书管理系统【保姆级教程】

613 阅读28分钟

目录

代码加文字 10万 字左右 !!!
此图书馆里系统我花了大概一周的时间写出
本博客教程熬夜肝了大概三天三夜!!!
为了我的所有粉丝们都能从零基础上手,因此教程十分详细!
非常适合零基础新手小白。
而且我还配备了全部源码!
感谢一路上支持和不帮助我的人! 共勉~~~

零、项目效果预览及设计准备

项目效果预览

登录页面
在这里插入图片描述
图书管理系统主界面
在这里插入图片描述

关于我们
在这里插入图片描述
基本数据维护
在这里插入图片描述
图书类别添加
图书类别添加
图书类别维护
在这里插入图片描述

图书添加
在这里插入图片描述
图书维护
在这里插入图片描述
安全退出
在这里插入图片描述

数据库架构设计

SQL源码

/*
SQLyog Ultimate v10.00 Beta1
MySQL - 5.7.19 : Database - db_book
*********************************************************************
*/


/*!40101 SET NAMES utf8 */;

/*!40101 SET SQL_MODE=''*/;

/*!40014 SET @OLD_UNIQUE_CHECKS=@@UNIQUE_CHECKS, UNIQUE_CHECKS=0 */;
/*!40014 SET @OLD_FOREIGN_KEY_CHECKS=@@FOREIGN_KEY_CHECKS, FOREIGN_KEY_CHECKS=0 */;
/*!40101 SET @OLD_SQL_MODE=@@SQL_MODE, SQL_MODE='NO_AUTO_VALUE_ON_ZERO' */;
/*!40111 SET @OLD_SQL_NOTES=@@SQL_NOTES, SQL_NOTES=0 */;
CREATE DATABASE /*!32312 IF NOT EXISTS*/`db_book` /*!40100 DEFAULT CHARACTER SET utf8 */;

USE `db_book`;

/*Table structure for table `t_book` */

DROP TABLE IF EXISTS `t_book`;

CREATE TABLE `t_book` (
  `id` INT(11) NOT NULL AUTO_INCREMENT,
  `bookName` VARCHAR(20) DEFAULT NULL,
  `author` VARCHAR(20) DEFAULT NULL,
  `sex` VARCHAR(10) DEFAULT NULL,
  `price` float DEFAULT NULL,
  `bookDesc` varchar(1000) DEFAULT NULL,
  `bookTypeId` int(11) DEFAULT NULL,
  PRIMARY KEY (`id`),
  KEY `FK_t_book` (`bookTypeId`),
  CONSTRAINT `FK_t_book` FOREIGN KEY (`bookTypeId`) REFERENCES `t_booktype` (`id`)
) ENGINE=InnoDB AUTO_INCREMENT=15 DEFAULT CHARSET=utf8;

/*Data for the table `t_book` */

insert  into `t_book`(`id`,`bookName`,`author`,`sex`,`price`,`bookDesc`,`bookTypeId`) values (1,'数据结构','王凯','男',80,'算法书籍',2),(2,'Java编程思想1','JJ1','女',111,'这个一本好书籍1',1),(3,'美女的生活1','呵呵2','女',121,'11112',2),(4,'java代码','风格','女',120,'是',1),(5,'Java','胡超','男',10,'好书',1),(6,'java编程思想','美女','女',100,'搜索',2),(7,'数据库','胡超','男',100,'好书',1),(8,'算法设计','普通人','男',60,'算法书',1),(9,'算法','许昌人','男',45,'废人的书',1),(10,'操作系统','超哥','男',60,'超级牛逼书',1),(11,'计算机网络','超超','男',80,'牛逼牛逼',1),(12,'计算机网络','毛毛','男',90,' 超哥厉害',2),(13,'python','凤凤','女',70,'2好书',2),(14,'算法之道','圆圆','女',9999,'ACM铜牌大佬编写!!!',17);

/*Table structure for table `t_booktype` */

DROP TABLE IF EXISTS `t_booktype`;

CREATE TABLE `t_booktype` (
  `id` int(11) NOT NULL AUTO_INCREMENT,
  `bookTypeName` varchar(20) DEFAULT NULL,
  `bookTypeDesc` varchar(1000) DEFAULT NULL,
  PRIMARY KEY (`id`)
) ENGINE=InnoDB AUTO_INCREMENT=18 DEFAULT CHARSET=utf8;

/*Data for the table `t_booktype` */

insert  into `t_booktype`(`id`,`bookTypeName`,`bookTypeDesc`) values (1,'计算机类2','计算机类书籍3'),(2,'计算机','操作系统'),(15,'计算机 ','数据结构'),(17,'算法类','算法很重要!!');

/*Table structure for table `t_user` */

DROP TABLE IF EXISTS `t_user`;

CREATE TABLE `t_user` (
  `id` int(11) NOT NULL AUTO_INCREMENT,
  `userName` varchar(20) DEFAULT NULL,
  `password` varchar(20) DEFAULT NULL,
  PRIMARY KEY (`id`)
) ENGINE=InnoDB AUTO_INCREMENT=2 DEFAULT CHARSET=utf8;

/*Data for the table `t_user` */

insert  into `t_user`(`id`,`userName`,`password`) values (1,'huchao','10428376');

/*!40101 SET SQL_MODE=@OLD_SQL_MODE */;
/*!40014 SET FOREIGN_KEY_CHECKS=@OLD_FOREIGN_KEY_CHECKS */;
/*!40014 SET UNIQUE_CHECKS=@OLD_UNIQUE_CHECKS */;
/*!40111 SET SQL_NOTES=@OLD_SQL_NOTES */;

表 架构设计

在这里插入图片描述
在这里插入图片描述

项目目录

在这里插入图片描述

项目工具类代码配置

DbUtil配置

package com.java.util;

import java.sql.Connection;
import java.sql.DriverManager;

/*
 * 数据库工具类
 * @author Administrator
 * 自动导入类ctrl shift + o
 * 
 * */
public class DbUtil {
	
	private String dbUrl="jdbc:mysql://localhost:3306/db_book?useUnicode=true&characterEncoding=utf8&&useSSL=false&serverTimezone = Asia/Shanghai ";
	private String duUsername="root";		//用户
	private String dbPassword="10428376";  //密码
	private String jdbcName="com.mysql.jdbc.Driver";	//驱动名称
	
	/*
	 * 获取数据库连接
	 * @return
	 * @throws Exception
	 * */
	public Connection getCon() throws Exception {
		Class.forName(jdbcName);
		Connection con= DriverManager.getConnection(dbUrl, duUsername, dbPassword);
		return con;
	}
	
	
	/*
	 * 关闭数据库
	 * @param con
	 * @throws Exception
	 * */
	public void closeCon(Connection con) throws Exception{
		if (con!=null) {
			con.close();
		}
	}
	
	
	public static void main(String[] args) {
		DbUtil dbutil = new DbUtil();
		try {
			dbutil.getCon();
			System.out.println("数据库连接成功!");
		} catch (Exception e) {
			// TODO: handle exception
			e.printStackTrace();
			System.out.println("数据库连接失败!");
		}
	}
}

StringUtil配置

package com.java.util;

public class StringUtil {
	
	
	/**
	 * 判断是否为空
	 * @param str
	 * @return
	 */
	public static boolean isEmpty (String str) {
		if (str==null || "".equals(str.trim())) {
			return true;
		}else {
			return false;
		}
	}
	
	/**
	 * 判断是否不为空
	 * @param str
	 * @return
	 */
	public static boolean isnotEmpty(String str) {
		if (str!=null||!"".equals(str.trim())) {
			return true;
		} else {
			return false;
		}
	}
	
	
	
}

所需工具

swing插件之可视化开发工具windowbuilder
swing插件之可视化开发工具windowbuilder

Eclipse GUI插件WindowBuilder安装
Eclipse GUI插件WindowBuilder安装

Eclipse
在这里插入图片描述
JDK
jdk1.8.0_221

SQLyog
在这里插入图片描述
jar包

mysql-connector-java-5.1.7-bin.jar

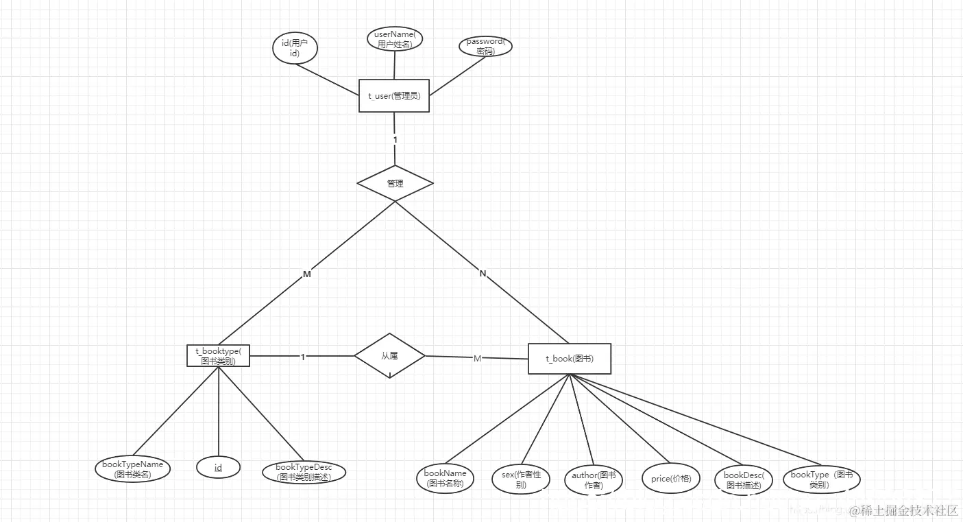
ER图

在这里插入图片描述

一、登录功能实现

管理员登录功能实现

小图标下载网站推荐:www.easyicon.net/
Java 开发统一环境搭建:www.java1234.com/a/kaiyuan/j…

类的备注快捷方式
/** enter
Main 方法快捷方式
main alt+/
自动提示
alt+/
提示报错
ctrl+1
输出语句快捷方式
syso alt+/
弹出菜单快捷方式 alt+shift+s
自动引入包 ctrl+shift+o
代码整体往前:shift+tab
进入实现 按住 ctrl 鼠标移动上去,点击

请添加图片描述

请添加图片描述
请添加图片描述
在这里插入图片描述
在这里插入图片描述
在这里插入图片描述
在这里插入图片描述
在这里插入图片描述

//改变系统默认字体
		Font font = new Font("Dialog", Font.PLAIN, 12);
		java.util.Enumeration keys = UIManager.getDefaults().keys();
		while (keys.hasMoreElements()) {
			Object key = keys.nextElement();
			Object value = UIManager.get(key);
			if (value instanceof javax.swing.plaf.FontUIResource) {
				UIManager.put(key, font);
			}
		}
btnNewButton_1.addActionListener(new ActionListener() {
			public void actionPerformed(ActionEvent arg0) {
				resetValueActionPerformed(arg0);
			}
		});

/**
	 * 重置是事件处理
	 * @param evt
	 */
	private void resetValueActionPerformed(ActionEvent evt) {
		this.userNameTxt.setText("");
		this.passwordTxt.setText("");
	}

请添加图片描述

请添加图片描述

btnNewButton.addActionListener(new ActionListener() {
			public void actionPerformed(ActionEvent arg0) {
				loginActionPerformed(arg0);
			}
		}
  
  
  /**
	 * 登录事件处理
	 * @param ev
	 */
	private void loginActionPerformed(ActionEvent ev) {
		String username = this.userNameTxt.getText();
		String password =new String(this.passwordTxt.getPassword());
		if (StringUtil.isEmpty(username)) {
			JOptionPane.showMessageDialog(null, "用户名不能为空!");
		}
		if (StringUtil.isnotEmpty(password)) {
			JOptionPane.showMessageDialog(null,"密码不能为空!");
		}
	}
 
 
 
 package com.java1234.util;

public class StringUtil {
	/**
	 * 判断是否为空
	 * @param str
	 * @return
	 */
	public static boolean isEmpty (String str) {
		if (str==null || "".equals(str.trim())) {
			return true;
		}else {
			return false;
		}
	}
	
	/**
	 * 判断是否不为空
	 * @param str
	 * @return
	 */
	public static boolean isnotEmpty(String str) {
		if (str!=null||!"".equals(str.trim())) {
			return true;
		} else {
			return false;
		}
	}
	
	
	
}

数据库连接

请添加图片描述

//从父类生成构造方法
	public User() {
		super();
		// TODO Auto-generated constructor stub
	}
	
	//使用字段生成构造方法
	public User(String username, String password) {
		super();
		this.username = username;
		this.password = password;
	}
LogOnFrm.java

/**
	 * 登录事件处理
	 * @param ev
	 */
	private void loginActionPerformed(ActionEvent ev) {
		String username = this.userNameTxt.getText();
		String password =new String(this.passwordTxt.getPassword());
		if (StringUtil.isEmpty(username)) {
			JOptionPane.showMessageDialog(null, "用户名不能为空!");
		}
		if (StringUtil.isEmpty(password)) {
			JOptionPane.showMessageDialog(null,"密码不能为空!");
		}
		
		//数据库连接
		User user = new User(username,password);
		Connection con =null;	//定义一个连接
		try {
			con=dbUtil.getCon();
			User currentuser =userDao.login(con, user);
			if (currentuser!=null) {
				JOptionPane.showMessageDialog(null, "登录成功!");
			} else {
				JOptionPane.showConfirmDialog(null, "用户名或密码错误!");

			}
		} catch (Exception e) {
			// TODO: handle exception
		}
		
	}

效果预览

请添加图片描述
成功登录

User(用户实体类)源码

package com.java.model;

public class User {
	
	
	//从父类生成构造方法
	public User() {
		super();
		// TODO Auto-generated constructor stub
	}
	
	//使用字段生成构造方法
	public User(String username, String password) {
		super();
		this.username = username;
		this.password = password;
	}


	private int id;	//编号
	private String username;	//用户名
	private String password;	//密码
	
	public int getId() {
		return id;
	}
	public void setId(int id) {
		this.id = id;
	}
	
	public String getUsername() {
		return username;
	}
	public void setUsername(String username) {
		this.username = username;
	}
	public String getPassword() {
		return password;
	}
	public void setPassword(String password) {
		this.password = password;
	}
	
	
	
}

UserDao(用户Dao类)源码

package com.java.dao;

import java.sql.Connection;
import java.sql.ResultSet;

import com.java.model.User;

import java.sql.PreparedStatement;

/**
 * 用户Dao类
 * @author Administrator
 * 
 */

public class UserDao {
	
	public User login(Connection con,User user)throws Exception {
		
		
		/**
		 * 登录验证
		 * @pram con
		 * @pram user
		 * 
		 */
		User resultUser =null;
		String sql = "select * from t_user where userName=? and password=?";
		PreparedStatement pstmt = con.prepareStatement(sql);
		pstmt.setString(1,user.getUsername());
		pstmt.setString(2, user.getPassword());
		ResultSet rs = pstmt.executeQuery();
		
		if (rs.next()) {
			resultUser=new User();
			resultUser.setId(rs.getInt("id"));
			resultUser.setUsername(rs.getString("userName"));
			resultUser.setPassword(rs.getString("password"));
		}
		
		return resultUser;
	}
	
}

LogOnFrm源码

package com.java.view;

import java.awt.EventQueue;
import java.awt.Font;
import java.awt.event.ActionEvent;
import java.awt.event.ActionListener;
import java.sql.Connection;

import javax.swing.GroupLayout;
import javax.swing.GroupLayout.Alignment;
import javax.swing.ImageIcon;
import javax.swing.JButton;
import javax.swing.JFrame;
import javax.swing.JLabel;
import javax.swing.JOptionPane;
import javax.swing.JPanel;
import javax.swing.JPasswordField;
import javax.swing.JTextField;
import javax.swing.LayoutStyle.ComponentPlacement;
import javax.swing.UIManager;
import javax.swing.border.EmptyBorder;

import com.java.dao.UserDao;
import com.java.model.User;
import com.java.util.DbUtil;
import com.java.util.StringUtil;

/**
 * 
 * @author huchao 
 *
 */
public class LogOnFrm extends JFrame {

	private JPanel contentPane;
	private JTextField userNameTxt;
	private JPasswordField passwordTxt;
	
	private DbUtil dbUtil=new DbUtil();
	private UserDao userDao=new UserDao();

	/**
	 * Launch the application.
	 */
	public static void main(String[] args) {
		EventQueue.invokeLater(new Runnable() {
			public void run() {
				try {
					LogOnFrm frame = new LogOnFrm();
					frame.setVisible(true);
				} catch (Exception e) {
					e.printStackTrace();
				}
			}
		});
	}

	/**
	 * Create the frame.
	 */
	public LogOnFrm() {
		//改变系统默认字体
		Font font = new Font("Dialog", Font.PLAIN, 12);
		java.util.Enumeration keys = UIManager.getDefaults().keys();
		while (keys.hasMoreElements()) {
			Object key = keys.nextElement();
			Object value = UIManager.get(key);
			if (value instanceof javax.swing.plaf.FontUIResource) {
				UIManager.put(key, font);
			}
		}
		
		setTitle("\u7BA1\u7406\u5458\u767B\u5F55");
		setDefaultCloseOperation(JFrame.EXIT_ON_CLOSE);
		setBounds(100, 100, 450, 300);
		contentPane = new JPanel();
		contentPane.setBorder(new EmptyBorder(5, 5, 5, 5));
		setContentPane(contentPane);
		
		JLabel lblNewLabel = new JLabel("\u56FE\u4E66\u7BA1\u7406\u7CFB\u7EDF");
		lblNewLabel.setFont(new Font("宋体", Font.BOLD, 23));
		lblNewLabel.setIcon(new ImageIcon(LogOnFrm.class.getResource("/images/logo.png")));
		
		JLabel lblNewLabel_1 = new JLabel("\u7528\u6237\u540D\uFF1A");
		lblNewLabel_1.setIcon(new ImageIcon(LogOnFrm.class.getResource("/images/userName.png")));
		
		JLabel lblNewLabel_2 = new JLabel("\u5BC6 \u7801\uFF1A");
		lblNewLabel_2.setIcon(new ImageIcon(LogOnFrm.class.getResource("/images/password.png")));
		
		userNameTxt = new JTextField();
		userNameTxt.setColumns(10);
		
		passwordTxt = new JPasswordField();
		
		JButton btnNewButton = new JButton("\u767B\u5F55");
		btnNewButton.setIcon(new ImageIcon(LogOnFrm.class.getResource("/images/login.png")));
		btnNewButton.addActionListener(new ActionListener() {
			public void actionPerformed(ActionEvent arg0) {
				loginActionPerformed(arg0);
			}
		});
		
		JButton btnNewButton_1 = new JButton("\u91CD\u7F6E");
		btnNewButton_1.setIcon(new ImageIcon(LogOnFrm.class.getResource("/images/reset.png")));
		btnNewButton_1.addActionListener(new ActionListener() {
			public void actionPerformed(ActionEvent arg0) {
				resetValueActionPerformed(arg0);
			}
		});
		GroupLayout gl_contentPane = new GroupLayout(contentPane);
		gl_contentPane.setHorizontalGroup(
			gl_contentPane.createParallelGroup(Alignment.LEADING)
				.addGroup(gl_contentPane.createSequentialGroup()
					.addGap(54)
					.addGroup(gl_contentPane.createParallelGroup(Alignment.LEADING)
						.addGroup(gl_contentPane.createSequentialGroup()
							.addGap(17)
							.addComponent(lblNewLabel_1)
							.addGap(28)
							.addComponent(userNameTxt, GroupLayout.PREFERRED_SIZE, 154, GroupLayout.PREFERRED_SIZE))
						.addGroup(gl_contentPane.createSequentialGroup()
							.addGap(18)
							.addComponent(lblNewLabel_2)
							.addGap(33)
							.addComponent(passwordTxt, GroupLayout.PREFERRED_SIZE, 157, GroupLayout.PREFERRED_SIZE)))
					.addContainerGap(100, Short.MAX_VALUE))
				.addGroup(gl_contentPane.createSequentialGroup()
					.addGap(74)
					.addComponent(btnNewButton)
					.addPreferredGap(ComponentPlacement.RELATED, 117, Short.MAX_VALUE)
					.addComponent(btnNewButton_1)
					.addGap(83))
				.addGroup(gl_contentPane.createSequentialGroup()
					.addGap(103)
					.addComponent(lblNewLabel)
					.addContainerGap(109, Short.MAX_VALUE))
		);
		gl_contentPane.setVerticalGroup(
			gl_contentPane.createParallelGroup(Alignment.LEADING)
				.addGroup(gl_contentPane.createSequentialGroup()
					.addGap(20)
					.addComponent(lblNewLabel)
					.addGroup(gl_contentPane.createParallelGroup(Alignment.LEADING)
						.addGroup(gl_contentPane.createSequentialGroup()
							.addGap(21)
							.addComponent(userNameTxt, GroupLayout.PREFERRED_SIZE, GroupLayout.DEFAULT_SIZE, GroupLayout.PREFERRED_SIZE))
						.addGroup(gl_contentPane.createSequentialGroup()
							.addGap(22)
							.addComponent(lblNewLabel_1)))
					.addGroup(gl_contentPane.createParallelGroup(Alignment.LEADING)
						.addGroup(gl_contentPane.createSequentialGroup()
							.addGap(30)
							.addComponent(passwordTxt, GroupLayout.PREFERRED_SIZE, GroupLayout.DEFAULT_SIZE, GroupLayout.PREFERRED_SIZE))
						.addGroup(gl_contentPane.createSequentialGroup()
							.addGap(32)
							.addComponent(lblNewLabel_2)))
					.addPreferredGap(ComponentPlacement.RELATED, 33, Short.MAX_VALUE)
					.addGroup(gl_contentPane.createParallelGroup(Alignment.LEADING)
						.addGroup(Alignment.TRAILING, gl_contentPane.createSequentialGroup()
							.addComponent(btnNewButton)
							.addGap(18))
						.addGroup(Alignment.TRAILING, gl_contentPane.createSequentialGroup()
							.addComponent(btnNewButton_1)
							.addGap(17))))
		);
		contentPane.setLayout(gl_contentPane);
		
		this.setLocationRelativeTo(null);		//设置窗体居中显示
	}
	
	
	
	/**
	 * 登录事件处理
	 * @param ev
	 */
	private void loginActionPerformed(ActionEvent ev) {
		String username = this.userNameTxt.getText();
		String password =new String(this.passwordTxt.getPassword());
		if (StringUtil.isEmpty(username)) {
			JOptionPane.showMessageDialog(null, "用户名不能为空!");
		}
		if (StringUtil.isEmpty(password)) {
			JOptionPane.showMessageDialog(null,"密码不能为空!");
		}
		
		//数据库连接
		User user = new User(username,password);
		Connection con =null;	//定义一个连接
		try {
			con=dbUtil.getCon();
			User currentuser =userDao.login(con, user);
			
			if (currentuser!=null) {
				JOptionPane.showMessageDialog(null, "登录成功!");
				dispose(); 	//销毁窗体
				new MainFrm().setVisible(true);	//窗体可见
			} else {
				JOptionPane.showConfirmDialog(null, "用户名或密码错误!");
				
			}	
		} catch (Exception e) {
			// TODO: handle exception
		}finally {
			try {
				dbUtil.closeCon(con);
			} catch (Exception e2) {
				// TODO: handle exception
				e2.printStackTrace();
			}
		}
		
	}
	
	/**
	 * 重置事件处理
	 * @param evt
	 */
	private void resetValueActionPerformed(ActionEvent evt) {
		this.userNameTxt.setText("");
		this.passwordTxt.setText("");
	}
	
	
	
}

二、系统主界面实现

JFrame 居中实现

系统主界面实现

内部窗体实现

// 设置 Frame 居中显示
this.setLocationRelativeTo(null);
F6
继续下一步
F8
执行到下一个断点
假如没有的话,执行完;

请添加图片描述

使用Menu下的JMenuBar、JMenu、JmenuItem

//设置JFrame最大化
		this.setExtendedState(JFrame.MAXIMIZED_BOTH);
   
 this.setLocationRelativeTo(null);		//设置窗体居中显示
//退出功能

menuItem_1.addActionListener(new ActionListener() {
			public void actionPerformed(ActionEvent e) {
				int result=	JOptionPane.showConfirmDialog(null, "是否退出系统");
				if (result==0) {
					dispose();
				}
			}
		}
  

请添加图片描述

//在系统主界面内实现内部窗体

private JDesktopPane table = null;

mntmAuthorhuchao.addActionListener(new ActionListener() {
			public void actionPerformed(ActionEvent e) {
				JavaInterFrm javaInterFrm = new JavaInterFrm();
				javaInterFrm.setVisible(true);
				table.add(javaInterFrm);	//添加窗体
			}
		}

MainFrm源码

  package com.java.view;

import java.awt.BorderLayout;
import java.awt.Color;
import java.awt.EventQueue;
import java.awt.event.ActionEvent;
import java.awt.event.ActionListener;

import javax.swing.ImageIcon;
import javax.swing.JDesktopPane;
import javax.swing.JFrame;
import javax.swing.JMenu;
import javax.swing.JMenuBar;
import javax.swing.JMenuItem;
import javax.swing.JOptionPane;
import javax.swing.JPanel;
import javax.swing.border.EmptyBorder;

public class MainFrm extends JFrame {

	private JPanel contentPane;
	private JDesktopPane table;

	/**
	 * Launch the application.
	 */
	public static void main(String[] args) {
		EventQueue.invokeLater(new Runnable() {
			public void run() {
				try {
					MainFrm frame = new MainFrm();
					frame.setVisible(true);
				} catch (Exception e) {
					e.printStackTrace();
				}
			}
		});
	}

	/**
	 * Create the frame.
	 */
	public MainFrm() {
		setTitle("\u56FE\u4E66\u7BA1\u7406\u7CFB\u7EDF\u4E3B\u754C\u9762");
		setDefaultCloseOperation(JFrame.EXIT_ON_CLOSE);
		setBounds(100, 100, 450, 300);
		
		JMenuBar menuBar = new JMenuBar();
		setJMenuBar(menuBar);
		
		JMenu menu = new JMenu("\u57FA\u672C\u6570\u636E\u7EF4\u62A4");
		menu.setIcon(new ImageIcon(MainFrm.class.getResource("/images/base.png")));
		menuBar.add(menu);
		
		JMenu menu_1 = new JMenu("\u56FE\u4E66\u7C7B\u522B\u7BA1\u7406");
		menu_1.setIcon(new ImageIcon(MainFrm.class.getResource("/images/bookTypeManager.png")));
		menu.add(menu_1);
		
		JMenuItem menuItem = new JMenuItem("\u56FE\u4E66\u7C7B\u522B\u6DFB\u52A0");
		menuItem.addActionListener(new ActionListener() {
			public void actionPerformed(ActionEvent e) {
				BookTypeAddInterFrm bookTypeAddInterFrm = new BookTypeAddInterFrm();
				bookTypeAddInterFrm.setVisible(true);
//				table.add(bookTypeAddInterFrm);	
			}
		});
		menuItem.setIcon(new ImageIcon(MainFrm.class.getResource("/images/add.png")));
		menu_1.add(menuItem);
		
		JMenuItem mntmNewMenuItem = new JMenuItem("\u56FE\u4E66\u7C7B\u522B\u7EF4\u62A4");
		mntmNewMenuItem.addActionListener(new ActionListener() {
			public void actionPerformed(ActionEvent arg0) {
				BookTypeManageInterFrm bookTypeManageInterFrm = new BookTypeManageInterFrm();
				bookTypeManageInterFrm.setVisible(true);
//				table.add(bookTypeManageInterFrm);		//将图书类别维护界面添加到主界面中
			}
		});
		mntmNewMenuItem.setIcon(new ImageIcon(MainFrm.class.getResource("/images/edit.png")));
		menu_1.add(mntmNewMenuItem);
		
		JMenu menu_2 = new JMenu("\u56FE\u4E66\u7BA1\u7406");
		menu_2.setIcon(new ImageIcon(MainFrm.class.getResource("/images/bookManager.png")));
		menu.add(menu_2);
		
		JMenuItem menuItem_3 = new JMenuItem("\u56FE\u4E66\u6DFB\u52A0");
		menuItem_3.addActionListener(new ActionListener() {
			public void actionPerformed(ActionEvent arg0) {
				BookAddInterFrm bookAddInterFrm = new BookAddInterFrm();
				bookAddInterFrm.setVisible(true);
			}
		});
		menuItem_3.setIcon(new ImageIcon(MainFrm.class.getResource("/images/add.png")));
		menu_2.add(menuItem_3);
		
		JMenuItem menuItem_4 = new JMenuItem("\u56FE\u4E66\u7EF4\u62A4");
		menuItem_4.addActionListener(new ActionListener() {
			public void actionPerformed(ActionEvent arg0) {
				BookManageInterfrm bookManageInterFrm = new BookManageInterfrm();
				bookManageInterFrm.setVisible(true);
			}
		});
		menuItem_4.setIcon(new ImageIcon(MainFrm.class.getResource("/images/edit.png")));
		menu_2.add(menuItem_4);
		
		JMenuItem mntmNewMenuItem_2 = new JMenuItem("\u5206\u9875\u67E5\u8BE2");
		mntmNewMenuItem_2.addActionListener(new ActionListener() {
			public void actionPerformed(ActionEvent e) {
				//分页查询
				BookPageSearchFrm bookPageSearchFrm = new BookPageSearchFrm();
				bookPageSearchFrm.setVisible(true);
			}
		});
		mntmNewMenuItem_2.setIcon(new ImageIcon(MainFrm.class.getResource("/images/search.png")));
		menu_2.add(mntmNewMenuItem_2);
		
		JMenuItem menuItem_1 = new JMenuItem("\u5B89\u5168\u9000\u51FA");
		menuItem_1.addActionListener(new ActionListener() {
			public void actionPerformed(ActionEvent e) {
				int result=	JOptionPane.showConfirmDialog(null, "是否退出系统");
				if (result==0) {
					dispose();
					JOptionPane.showMessageDialog(null, "退出成功!");
				}
			}
		});
		menuItem_1.setIcon(new ImageIcon(MainFrm.class.getResource("/images/exit.png")));
		menu.add(menuItem_1);
		
		JMenu menu_3 = new JMenu("\u5173\u4E8E\u6211\u4EEC");
		menu_3.setIcon(new ImageIcon(MainFrm.class.getResource("/images/about.png")));
		menuBar.add(menu_3);
		
		JMenuItem mntmAuthorhuchao = new JMenuItem("Author\uFF1A@HuChao");
		mntmAuthorhuchao.addActionListener(new ActionListener() {
			public void actionPerformed(ActionEvent e) {
				JavaInterFrm javaInterFrm = new JavaInterFrm();
				javaInterFrm.setVisible(true);
//				table.add(javaInterFrm);	//添加窗体
			}
		});
		mntmAuthorhuchao.setIcon(new ImageIcon(MainFrm.class.getResource("/images/\u80E1\u8D85.png")));
		menu_3.add(mntmAuthorhuchao);
		
		JMenu mnNewMenu = new JMenu("\u70B9\u51FB\u5173\u6CE8");
		menu_3.add(mnNewMenu);
		
		JMenu mnNewMenu_1 = new JMenu("CSDN");
		mnNewMenu.add(mnNewMenu_1);
		
		JMenuItem mntmNewMenuItem_1 = new JMenuItem("  ");
		mntmNewMenuItem_1.setIcon(new ImageIcon(MainFrm.class.getResource("/images/csdn.png")));
		mnNewMenu_1.add(mntmNewMenuItem_1);
		
		JMenu mnNewMenu_2 = new JMenu("\u7B80\u4E66");
		mnNewMenu.add(mnNewMenu_2);
		
		JMenuItem menuItem_2 = new JMenuItem("");
		menuItem_2.setIcon(new ImageIcon(MainFrm.class.getResource("/images/\u7B80\u4E66.png")));
		mnNewMenu_2.add(menuItem_2);
		
		JMenu mnNewMenu_3 = new JMenu("bilibili");
		mnNewMenu.add(mnNewMenu_3);
		
		JMenuItem menuItem_5 = new JMenuItem("");
		menuItem_5.setIcon(new ImageIcon(MainFrm.class.getResource("/images/bili.png")));
		mnNewMenu_3.add(menuItem_5);
		
		JMenu menu_4 = new JMenu("\u6296\u97F3");
		mnNewMenu.add(menu_4);
		
		JMenuItem menuItem_6 = new JMenuItem("  ");
		menuItem_6.setIcon(new ImageIcon(MainFrm.class.getResource("/images/douyin.png")));
		menu_4.add(menuItem_6);
		contentPane = new JPanel();
		contentPane.setBorder(new EmptyBorder(5, 5, 5, 5));
		setContentPane(contentPane);
		contentPane.setLayout(new BorderLayout(0, 0));
		
		JDesktopPane table = new JDesktopPane();
		table.setBackground(Color.GRAY);
		contentPane.add(table, BorderLayout.CENTER);
		
		//设置JFrame最大化
		this.setExtendedState(JFrame.MAXIMIZED_BOTH);
	}
}

JavaInterFrm源码

package com.java.view;

import java.awt.BorderLayout;
import java.awt.EventQueue;

import javax.swing.JFrame;
import javax.swing.JPanel;
import javax.swing.border.EmptyBorder;
import java.awt.Color;
import javax.swing.GroupLayout;
import javax.swing.GroupLayout.Alignment;
import javax.swing.JDesktopPane;
import javax.swing.JLabel;
import javax.swing.ImageIcon;

public class JavaInterFrm extends JFrame {

	private JPanel contentPane;

	/**
	 * Launch the application.
	 */
	public static void main(String[] args) {
		EventQueue.invokeLater(new Runnable() {
			public void run() {
				try {
					JavaInterFrm frame = new JavaInterFrm();
					frame.setVisible(true);
				} catch (Exception e) {
					e.printStackTrace();
				}
			}
		});
	}


	/**
	 * Create the frame.
	 */
	public JavaInterFrm() {
		setTitle("Author\uFF1A@\u80E1\u8D85_\u4E09\u6708");
		setDefaultCloseOperation(JFrame.EXIT_ON_CLOSE);
		setBounds(100, 100, 557, 705);
		contentPane = new JPanel();
		contentPane.setForeground(Color.RED);
		contentPane.setBorder(new EmptyBorder(5, 5, 5, 5));
		setContentPane(contentPane);
		contentPane.setLayout(new BorderLayout(0, 0));
		
		JDesktopPane desktopPane = 	new JDesktopPane();
		desktopPane.setBackground(Color.RED);
		contentPane.add(desktopPane);
		
		JLabel lblNewLabel = new JLabel("");
		lblNewLabel.setIcon(new ImageIcon(JavaInterFrm.class.getResource("/images/P(D$LPR)%%EWHGCMW8UE70B.png")));
		GroupLayout gl_desktopPane = new GroupLayout(desktopPane);
		gl_desktopPane.setHorizontalGroup(
			gl_desktopPane.createParallelGroup(Alignment.LEADING)
				.addGroup(Alignment.TRAILING, gl_desktopPane.createSequentialGroup()
					.addContainerGap(123, Short.MAX_VALUE)
					.addComponent(lblNewLabel)
					.addGap(90))
		);
		gl_desktopPane.setVerticalGroup(
			gl_desktopPane.createParallelGroup(Alignment.LEADING)
				.addGroup(Alignment.TRAILING, gl_desktopPane.createSequentialGroup()
					.addContainerGap(71, Short.MAX_VALUE)
					.addComponent(lblNewLabel)
					.addGap(65))
		);
		desktopPane.setLayout(gl_desktopPane);
	}
}

三、图书类别添加功能

图书类别添加功能实现

bookTypeDescTxt.setBorder(new LineBorder(new java.awt.Color(127,157,185), 1, false));
设置文本域边框

Debug 详解

F5 进入方法内部
Debug 过程中 ,能够动态修改变量的值
Ctrl+shift+i 查看表达式结果
package com.java1234.model;

/**
 * 图书类别实体
 * @author Hasee
 *
 */

public class BookType {

	private int id;				// 编号
	private String bookTypeName;	// 图书类别名称
	private String bookTypeDesc;	// 备注
	
	public int getId() {
		return id;
	}
	public void setId(int id) {
		this.id = id;
	}
	public String getBookTypeName() {
		return bookTypeName;
	}
	public void setBookTypeName(String bookTypeName) {
		this.bookTypeName = bookTypeName;
	}
	public String getBookTypeDesc() {
		return bookTypeDesc;
	}
	public void setBookTypeDesc(String bookTypeDesc) {
		this.bookTypeDesc = bookTypeDesc;
	}
	
}
package com.java1234.dao;

import java.sql.Connection;
import java.sql.PreparedStatement;

import com.java1234.model.BookType;

//import com.java1234.model.BookType;

/**
 * 图书类别添加
 * @author Hasee
 *
 */

public class BookTypeDao {
	
	/**
	 * 
	 * @param con
	 * @param bookType
	 * @return
	 * @throws Exception
	 */
	
	public int add(Connection con,BookType bookType)throws Exception {
		String sql ="insert into t_booktype values(null,?,?)";
		PreparedStatement pstmt= con.prepareStatement(sql);
		pstmt.setString(1, bookType.getBookTypeName());
		pstmt.setString(2, bookType.getBookTypeDesc());
		return pstmt.executeUpdate();
	}

}
// 设置文本域边框
		bookTypeDescTxt.setBorder(new LineBorder(new java.awt.Color(127,157,185), 1, false));
private JTextField bookTypeNameTxt;
private JTextArea bookTypeDescTxt;

/**
	 * 重置事件处理
	 * @param evt
	 */
	private void resetValueActionPerformed(ActionEvent evt) {
		// TODO Auto-generated method stub
		this.resetValue();
	} 
	
	/**
	 * 重置表单
	 */
	private void resetValue() {
		this.bookTypeNameTxt.setText("");
		this.bookTypeDescTxt.setText("");
	}
	
 // 设置文本域边框
		bookTypeDescTxt.setBorder(new LineBorder(new java.awt.Color(127,157,185), 1, false));

图书类别添加

btnNewButton.addActionListener(new ActionListener() {
			public void actionPerformed(ActionEvent e) {
				bookTypeAddActionPerformed(e);
			}

		}
  
  private void bookTypeAddActionPerformed(ActionEvent e) {
		// TODO Auto-generated method stub
		 String bookTypeName = this.bookTypeNameTxt.getText();
		 String bookTypeDesc = this.bookTypeDescTxt.getText();
		 if (StringUtil.isEmpty(bookTypeName)) {
			JOptionPane.showMessageDialog(null, "图书类别不能为空!");
			return;
		 }
		 BookType bookType = new BookType(bookTypeName,bookTypeDesc);
		 Connection con=null;
		 try {
			con = dbutil.getCon();
			int n = bookTypeDao.add(con, bookType);
			if (n==1) {
				JOptionPane.showMessageDialog(null, "图书类别添加成功!");
				resetValue();
//				resetValueActionPerformed(e);
			}else {
				JOptionPane.showMessageDialog(null, "图书类别添加失败!");
			}
		} catch (Exception e2) {
			// TODO: handle exception
			e2.printStackTrace();
			JOptionPane.showMessageDialog(null, "图书类别添加失败!");
		}finally {
			try {
				dbutil.closeCon(con);
			} catch (Exception e3) {
				// TODO: handle exception
				e3.printStackTrace();
			}
		}
	}

效果图
在这里插入图片描述

BookTypeAddInterFrm(图书类别添加窗体)源码

package com.java.view;

import java.awt.EventQueue;
import java.awt.event.ActionEvent;
import java.awt.event.ActionListener;
import java.sql.Connection;

import javax.swing.GroupLayout;
import javax.swing.GroupLayout.Alignment;
import javax.swing.ImageIcon;
import javax.swing.JButton;
import javax.swing.JFrame;
import javax.swing.JLabel;
import javax.swing.JOptionPane;
import javax.swing.JPanel;
import javax.swing.JTextArea;
import javax.swing.JTextField;
import javax.swing.LayoutStyle.ComponentPlacement;
import javax.swing.border.EmptyBorder;
import javax.swing.border.LineBorder;

import com.java.dao.BookTypeDao;
import com.java.model.BookType;
import com.java.util.DbUtil;
import com.java.util.StringUtil;

public class BookTypeAddInterFrm extends JFrame {

	private JPanel contentPane;
	private JTextField bookTypeNameTxt;
//	private JTextArea bookTypeDescTxt;
	private JTextField bookTypeDescTxt;
	
	private DbUtil dbutil = new DbUtil();
	private BookTypeDao bookTypeDao = new BookTypeDao();
	

	
	/**
	 * Launch the application.
	 */
	public static void main(String[] args) {
		EventQueue.invokeLater(new Runnable() {
			public void run() {
				try {
					BookTypeAddInterFrm frame = new BookTypeAddInterFrm();
					frame.setVisible(true);
				} catch (Exception e) {
					e.printStackTrace();
				}
			}
		});
	}

	/**
	 * Create the frame.
	 */
	public BookTypeAddInterFrm() {
		setTitle("\u56FE\u4E66\u7C7B\u522B\u6DFB\u52A0");
		setDefaultCloseOperation(JFrame.EXIT_ON_CLOSE);
		setBounds(100, 100, 450, 300);
		contentPane = new JPanel();
		contentPane.setBorder(new EmptyBorder(5, 5, 5, 5));
		setContentPane(contentPane);
		
		JLabel lblNewLabel = new JLabel("\u56FE\u4E66\u7C7B\u522B\u540D\u79F0");
		
		JLabel lblNewLabel_1 = new JLabel("\u56FE\u4E66\u7C7B\u522B\u63CF\u8FF0");
		
		bookTypeNameTxt = new JTextField();
		bookTypeNameTxt.setColumns(10);
		
		JButton btnNewButton = new JButton("\u6DFB\u52A0");
		btnNewButton.setIcon(new ImageIcon(BookTypeAddInterFrm.class.getResource("/images/add.png")));
		btnNewButton.addActionListener(new ActionListener() {
			public void actionPerformed(ActionEvent e) {
				bookTypeAddActionPerformed(e);
			}

		});
		
		JButton btnNewButton_1 = new JButton("\u91CD\u7F6E");
		btnNewButton_1.addActionListener(new ActionListener() {
			public void actionPerformed(ActionEvent e) {
				resetValueActionPerformed(e);
			}
		});
		btnNewButton_1.setIcon(new ImageIcon(BookTypeAddInterFrm.class.getResource("/images/reset.png")));
		
		bookTypeDescTxt = new JTextField();
		bookTypeDescTxt.setColumns(10);
		GroupLayout gl_contentPane = new GroupLayout(contentPane);
		gl_contentPane.setHorizontalGroup(
			gl_contentPane.createParallelGroup(Alignment.LEADING)
				.addGroup(gl_contentPane.createSequentialGroup()
					.addGap(56)
					.addGroup(gl_contentPane.createParallelGroup(Alignment.TRAILING)
						.addComponent(btnNewButton)
						.addGroup(gl_contentPane.createParallelGroup(Alignment.LEADING)
							.addComponent(lblNewLabel)
							.addComponent(lblNewLabel_1)))
					.addGroup(gl_contentPane.createParallelGroup(Alignment.TRAILING)
						.addGroup(gl_contentPane.createSequentialGroup()
							.addPreferredGap(ComponentPlacement.RELATED)
							.addComponent(btnNewButton_1))
						.addGroup(gl_contentPane.createSequentialGroup()
							.addGap(27)
							.addGroup(gl_contentPane.createParallelGroup(Alignment.LEADING, false)
								.addComponent(bookTypeDescTxt)
								.addComponent(bookTypeNameTxt, GroupLayout.DEFAULT_SIZE, 201, Short.MAX_VALUE))))
					.addGap(68))
		);
		gl_contentPane.setVerticalGroup(
			gl_contentPane.createParallelGroup(Alignment.LEADING)
				.addGroup(gl_contentPane.createSequentialGroup()
					.addGap(40)
					.addGroup(gl_contentPane.createParallelGroup(Alignment.BASELINE)
						.addComponent(lblNewLabel)
						.addComponent(bookTypeNameTxt, GroupLayout.PREFERRED_SIZE, GroupLayout.DEFAULT_SIZE, GroupLayout.PREFERRED_SIZE))
					.addGap(35)
					.addGroup(gl_contentPane.createParallelGroup(Alignment.BASELINE)
						.addComponent(lblNewLabel_1)
						.addComponent(bookTypeDescTxt, GroupLayout.PREFERRED_SIZE, 64, GroupLayout.PREFERRED_SIZE))
					.addPreferredGap(ComponentPlacement.RELATED, 21, Short.MAX_VALUE)
					.addGroup(gl_contentPane.createParallelGroup(Alignment.BASELINE)
						.addComponent(btnNewButton)
						.addComponent(btnNewButton_1))
					.addGap(18))
		);
		contentPane.setLayout(gl_contentPane);
		
		this.setLocationRelativeTo(null);		//设置窗体居中显示
		
		// 设置文本域边框
		bookTypeDescTxt.setBorder(new LineBorder(new java.awt.Color(127,157,185), 1, false));
	}
	
	
	/**
	 * 图书类别添加事件处理
	 * @param e
	 */
	private void bookTypeAddActionPerformed(ActionEvent e) {
		// TODO Auto-generated method stub
		 String bookTypeName = this.bookTypeNameTxt.getText();
		 String bookTypeDesc = this.bookTypeDescTxt.getText();
		 if (StringUtil.isEmpty(bookTypeName)) {
			JOptionPane.showMessageDialog(null, "图书类别不能为空!");
			return;
		 }
		 BookType bookType = new BookType(bookTypeName,bookTypeDesc);
		 Connection con=null;
		 try {
			con = dbutil.getCon();
			int n = bookTypeDao.add(con, bookType);
			if (n==1) {
				JOptionPane.showMessageDialog(null, "图书类别添加成功!");
				resetValue();
//				resetValueActionPerformed(e);
			}else {
				JOptionPane.showMessageDialog(null, "图书类别添加失败!");
			}
		} catch (Exception e2) {
			// TODO: handle exception
			e2.printStackTrace();
			JOptionPane.showMessageDialog(null, "图书类别添加失败!");
		}finally {
			try {
				dbutil.closeCon(con);
			} catch (Exception e3) {
				// TODO: handle exception
				e3.printStackTrace();
			}
		}
	}
	
	
	/**
	 * 重置事件处理
	 * @param evt
	 */
	private void resetValueActionPerformed(ActionEvent evt) {
		// TODO Auto-generated method stub
		this.resetValue();
	} 
	
	/**
	 * 重置表单
	 */
	private void resetValue() {
		this.bookTypeNameTxt.setText("");
//		System.out.println(this.bookTypeDescTxt);
		this.bookTypeDescTxt.setText("");
	
	}
}

四、图书类别查询功能

请添加图片描述

class BookTypeDao
 
 
 /**
	 * 查询图书类别集合	
	 * @param con
	 * @param bookType
	 * @return
	 * @throws Exception
	 */
	public ResultSet list(Connection con,BookType bookType)throws Exception {
		StringBuffer sb = new StringBuffer("select * from t_bookType");
		if (bookType.getBookTypeName()!=null) {
//			StringUtil.isNotEmpty(bookType.getBookTypeName())
			sb.append(" and bookTypeName like '%"+bookType.getBookTypeName()+"%'");		//模糊查询
		}
		PreparedStatement pstmt=con.prepareStatement(sb.toString().replaceFirst("and", "where"));
		return pstmt.executeQuery();																			
	}
	private JTable bookTypetable;
	
	private DbUtil dbutil = new DbUtil();
	private BookTypeDao bookTypeDao = new BookTypeDao();
	private JTextField s_bookTypeNameTxt;
 
 /**
	 * 图书类别搜索事件处理
	 * @param evt
	 */
	private void bookTypeSearchActionPerformed(ActionEvent evt) {
		// TODO Auto-generated method stub
		String s_bookTypeName = this.s_bookTypeNameTxt.getText();
		BookType bookType = new BookType();
		bookType.setBookTypeName(s_bookTypeName);
		this.fillTable(bookType);
	}

	/**
	 * 初始化表格
	 * @param bookType
	 */
	private void fillTable(BookType bookType) {
		DefaultTableModel dtm =  (DefaultTableModel) bookTypetable.getModel();
		dtm.setRowCount(0);		//设置成0行
		Connection con=null;
		try {
			con=dbutil.getCon();
			ResultSet rs= bookTypeDao.list(con, bookType);
			while (rs.next()) {
				Vector v = new Vector();
				v.add(rs.getString("id"));
				v.add(rs.getString("bookTypeName"));
				v.add(rs.getString("bookTypeDesc"));
				dtm.addRow(v);
			}
		} catch (Exception e) {
			// TODO: handle exception
			e.printStackTrace();
		}finally {
			try {
				dbutil.closeCon(con);
			} catch (Exception e2) {
				// TODO: handle exception
				e2.printStackTrace();
			}
		}
	}

五、图书类别修改删除功能

/**
	 * 删除图书类别
	 * @param con
	 * @param id
	 * @return
	 * @throws Exception
	 */
	public int delete(Connection con,String id) throws Exception {
		String sql = "delete from t_bookType where id =?";
		PreparedStatement pstmt = con.prepareStatement(sql);
		pstmt.setString(1, id);
		return pstmt.executeUpdate();
	}
	
	/**
	 * 更新图书类别
	 * @param con
	 * @param bookType
	 * @return
	 * @throws Exception
	 */
	public int updata(Connection con,BookType bookType) throws Exception {
		String sql = "update t_bookType where bookTypeName=?,bookTypeDesc=? where id =?";
		PreparedStatement pstmt = con.prepareStatement(sql);
		pstmt.setString(1,bookType.getBookTypeName());
		pstmt.setString(2,bookType.getBookTypeDesc());
		pstmt.setInt(3,bookType.getId());
		return pstmt.executeUpdate();
	}
Class BookTypeManageInterFrm

private JTextField idTxt;
private JTextField bookTypeNameTxt;
private JTextArea bookTypeDescTxt;


btnNewButton.addActionListener(new ActionListener() {
			public void actionPerformed(ActionEvent e) {
				bookTypeSearchActionPerformed(e);
			}
		}

	btnNewButton_2.addActionListener(new ActionListener() {
			public void actionPerformed(ActionEvent arg0) {
				bookTypeDeleteActionEvent(arg0);
			}
		}

	/**
	 * 图书类别删除事件处理
	 * @param arg0
	 */
	private void bookTypeDeleteActionEvent(ActionEvent arg0) {
		// TODO Auto-generated method stub
		String id = idTxt.getText();
		if (StringUtil.isEmpty(id)) {
			JOptionPane.showMessageDialog(null, "请选择要修改的纪录");
			return;
		}
		int n = JOptionPane.showConfirmDialog(null,"确定要删除的记录");
		if (n==0) {
			Connection con = null;
			try {
				con = dbutil.getCon();
				int deleteNum = bookTypeDao.delete(con, id);
				if (deleteNum==1) {
					JOptionPane.showMessageDialog(null, "删除成功");
					this.resetValue();
					this.fillTable(new BookType());
				}else {
					JOptionPane.showMessageDialog(null, "删除失败");
				}
			} catch (Exception e) {
				// TODO: handle exception
				e.printStackTrace();
				JOptionPane.showMessageDialog(null, "删除失败");
			}finally {
				try {
					dbutil.closeCon(con);
				} catch (Exception e2) {
					// TODO: handle exception
					e2.printStackTrace();
				}
			}
		}
	}
	
	/**
	 * 图书类别修改事件处理
	 * @param arg0
	 */
	private void bookTypeUpdateActionEvent(ActionEvent arg0) {
		// TODO Auto-generated method stub
		String id = idTxt.getText();
		String bookTypeName = bookTypeNameTxt.getText();
		String bookTypeDesc = bookTypeDescTxt.getText();
		if (StringUtil.isEmpty(id)) {
			JOptionPane.showMessageDialog(null, "请选择要修改的纪录");
			return;
		}
		if (StringUtil.isEmpty(bookTypeName)) {
			JOptionPane.showMessageDialog(null, "图书类别不能为空");
		}
		BookType bookType = new BookType(Integer.parseInt(id),bookTypeName,bookTypeDesc);		//实例化
		Connection con = null;
		try {
			con=dbutil.getCon();
			int modifyNum = bookTypeDao.updata(con, bookType);
			if (modifyNum==1) {
				JOptionPane.showMessageDialog(null, "修改成功");
				this.resetValue();
				this.fillTable(new BookType());   //显示出来 new一个实例
			}else {
				JOptionPane.showMessageDialog(null, "修改失败");
			}
		} catch (Exception e) {
			// TODO: handle exception
			e.printStackTrace();
			JOptionPane.showMessageDialog(null, "修改失败");
		}finally {
			try {
				dbutil.closeCon(con);
			} catch (Exception e2) {
				// TODO: handle exception
				e2.printStackTrace();
			}
		}
	}


/**
	 * 表格行点击事件处理
	 * 将表格里面的数据添加到  图书类别管理界面下方的 表单操作表里
	 * @param arg0
	 */
	private void bookTypeTableMousePressed(MouseEvent evt) {
		// TODO Auto-generated method stub
		int row = bookTypetable.getSelectedRow();	//返回行号
//		bookTypetable.getValueAt(row, 0);	//获取到row行 0 列的值
		idTxt.setText((String)bookTypetable.getValueAt(row, 0));
		bookTypeNameTxt.setText((String)bookTypetable.getValueAt(row, 1));
		bookTypeDescTxt.setText((String)bookTypetable.getValueAt(row, 2));
	}
 
 
 
 /**
	 * 修改 后 重置数据
	 */
	public void resetValue() {
		this.idTxt.setText("");
		this.bookTypeNameTxt.setText("");
		this.bookTypeDescTxt.setText("");
	}

效果图
在这里插入图片描述

BookType(图书类别实体)源码

package com.java.model;

/**
 * 图书类别实体
 * @author Hasee
 *
 */

public class BookType {
	
	private int id;				// 编号
	private String bookTypeName;	// 图书类别名称
	private String bookTypeDesc;	// 备注
	
	public BookType() {
		super();
		// TODO Auto-generated constructor stub
	}
	
	public BookType(String bookTypeName, String bookTypeDesc) {
		super();
		this.bookTypeName = bookTypeName;
		this.bookTypeDesc = bookTypeDesc;
	}

	//生成三个字段的构造方法
	
	public BookType(int id, String bookTypeName, String bookTypeDesc) {
		super();
		this.id = id;
		this.bookTypeName = bookTypeName;
		this.bookTypeDesc = bookTypeDesc;
	}
	
	
	public int getId() {
		return id;
	}
	public void setId(int id) {
		this.id = id;
	}
	public String getBookTypeName() {
		return bookTypeName;
	}
	public void setBookTypeName(String bookTypeName) {
		this.bookTypeName = bookTypeName;
	}
	public String getBookTypeDesc() {
		return bookTypeDesc;
	}
	public void setBookTypeDesc(String bookTypeDesc) {
		this.bookTypeDesc = bookTypeDesc;
	}

	@Override
	public String toString() {
		return bookTypeName;
	}
	
}

BookTypeDao(图书类别Dao)源码

package com.java.dao;

import java.sql.Connection;
import java.sql.PreparedStatement;
import java.sql.ResultSet;

import com.java.model.Book_B;
import com.java.model.BookType;
import com.java.util.StringUtil;

//import com.java1234.model.BookType;

/**
 * 图书类别Dao类
 * @author Hasee
 *
 */

public class BookTypeDao {
	
	/**
	 * 图书类别添加
	 * @param con
	 * @param bookType
	 * @return
	 * @throws Exception
	 */
	
	public int add(Connection con,BookType bookType)throws Exception {
		String sql="insert into t_bookType values(null,?,?)";
		PreparedStatement pstmt=con.prepareStatement(sql);
		pstmt.setString(1, bookType.getBookTypeName());
		pstmt.setString(2, bookType.getBookTypeDesc());
		return pstmt.executeUpdate();	
	}
	
	/**
	 * 查询图书类别集合	
	 * @param con
	 * @param book
	 * @return
	 * @throws Exception
	 */
	public ResultSet list(Connection con,BookType bookType)throws Exception {
		StringBuffer sb = new StringBuffer("select * from t_booktype");
//		System.out.println(bookType.getBookTypeName());
		if (bookType.getBookTypeName()!=null) {
//			StringUtil.isnotEmpty(bookType.getBookTypeName())
			sb.append(" and bookTypeName like '%"+bookType.getBookTypeName()+"%'");		//模糊查询
		}
		PreparedStatement pstmt=con.prepareStatement(sb.toString().replaceFirst("and", "where"));
		return pstmt.executeQuery();																			
	}
	
	/**
	 * 删除图书类别
	 * @param con
	 * @param id
	 * @return
	 * @throws Exception
	 */
	public int delete(Connection con,String id) throws Exception {
		String sql = "delete from t_bookType where id =?";
		PreparedStatement pstmt = con.prepareStatement(sql);
		pstmt.setString(1, id);
		return pstmt.executeUpdate();
	}
	
	/**
	 * 更新图书类别
	 * @param con
	 * @param bookType
	 * @return
	 * @throws Exception
	 */
	public int updata(Connection con,BookType bookType) throws Exception {
		String sql = "update t_bookType set bookTypeName=?,bookTypeDesc=? where id =?";
		PreparedStatement pstmt = con.prepareStatement(sql);
		pstmt.setString(1,bookType.getBookTypeName());
		pstmt.setString(2,bookType.getBookTypeDesc());
		pstmt.setInt(3,bookType.getId());
		return pstmt.executeUpdate();
	}
	
}

BookTypeManageInterFrm(图书类别管理窗口)源码

package com.java.view;

import java.awt.EventQueue;
import java.awt.event.ActionEvent;
import java.awt.event.ActionListener;
import java.awt.event.MouseAdapter;
import java.awt.event.MouseEvent;
import java.awt.print.Book;
import java.sql.Connection;
import java.sql.ResultSet;
import java.util.Vector;

import javax.swing.ButtonGroup;
import javax.swing.GroupLayout;
import javax.swing.GroupLayout.Alignment;
import javax.swing.ImageIcon;
import javax.swing.JButton;
import javax.swing.JComboBox;
import javax.swing.JFrame;
import javax.swing.JLabel;
import javax.swing.JOptionPane;
import javax.swing.JPanel;
import javax.swing.JRadioButton;
import javax.swing.JScrollPane;
import javax.swing.JTable;
import javax.swing.JTextArea;
import javax.swing.JTextField;
import javax.swing.LayoutStyle.ComponentPlacement;
import javax.swing.border.EmptyBorder;
import javax.swing.border.LineBorder;
import javax.swing.border.TitledBorder;
import javax.swing.table.DefaultTableModel;

import com.java.dao.BookDao;
import com.java.dao.BookTypeDao;
import com.java.model.BookType;
import com.java.model.Book_B;
import com.java.util.DbUtil;
import com.java.util.StringUtil;

public class BookManageInterfrm extends JFrame {

	private JPanel contentPane;
	private JTable bookTable;
	private JTextField s_bookNameTxt;
	private JTextField s_authorTxt;
//	private JTextArea bookDescTxt;
	private BookDao bookDao = new BookDao();
	
	private JComboBox s_bookTypeJcb;
	
	private DbUtil dbutil = new DbUtil();
	private BookTypeDao bookTypeDao = new BookTypeDao();
	private JTextField idTxt;
	private JTextField bookNameTxt;
	private final ButtonGroup buttonGroup = new ButtonGroup();
	private JTextField priceTxt;
	private JTextField authorTxt;
	
	private JRadioButton manJrb;
	private JRadioButton femaleJrb;
	private JTextArea bookDescTxt;
	private JComboBox bookTypeJcb;
	
	private static int page=1;

	
	/**
	 * Launch the application.
	 */
	public static void main(String[] args) {
		EventQueue.invokeLater(new Runnable() {
			public void run() {
				try {
					BookManageInterfrm frame = new BookManageInterfrm();
					frame.setVisible(true);
				} catch (Exception e) {
					e.printStackTrace();
				}
			}
		});
	}

	/**
	 * Create the frame.
	 */
	public BookManageInterfrm() {
		setTitle("\u56FE\u4E66\u7BA1\u7406");
		setDefaultCloseOperation(JFrame.EXIT_ON_CLOSE);
		setBounds(100, 100, 876, 737);
		contentPane = new JPanel();
		contentPane.setBorder(new EmptyBorder(5, 5, 5, 5));
		setContentPane(contentPane);
		
		JScrollPane scrollPane = new JScrollPane();
		
		JPanel panel = new JPanel();
		panel.setBorder(new TitledBorder(null, "\u641C\u7D22\u6761\u4EF6", TitledBorder.LEADING, TitledBorder.TOP, null, null));
		
		JButton btnNewButton_1 = new JButton("\u4E0A\u4E00\u9875");
		btnNewButton_1.addActionListener(new ActionListener() {
			public void actionPerformed(ActionEvent arg0) {
				//上一页
				prevActionPerfromed(arg0);
			}
		});
		
		JButton btnNewButton_2 = new JButton("\u4E0B\u4E00\u9875");
		btnNewButton_2.addActionListener(new ActionListener() {
			public void actionPerformed(ActionEvent e) {
				nextActionPerfromed(e);		//下一页
			}
		});
		
		JPanel panel_1 = new JPanel();
		panel_1.setBorder(new TitledBorder(null, "\u8868\u5355\u64CD\u4F5C", TitledBorder.LEADING, TitledBorder.TOP, null, null));
		
		JButton btnNewButton_3 = new JButton("\u4FEE\u6539");
		btnNewButton_3.addActionListener(new ActionListener() {
			public void actionPerformed(ActionEvent arg0) {
				bookUpdateActionPerformed(arg0);
			}
		});
		btnNewButton_3.setIcon(new ImageIcon(BookManageInterfrm.class.getResource("/images/modify.png")));
		
		JButton btnNewButton_4 = new JButton("\u5220\u9664");
		btnNewButton_4.addActionListener(new ActionListener() {
			public void actionPerformed(ActionEvent arg0) {
				bookDeleteActionPerformed(arg0);
			}
		});
		btnNewButton_4.setIcon(new ImageIcon(BookManageInterfrm.class.getResource("/images/delete.png")));
		GroupLayout gl_contentPane = new GroupLayout(contentPane);
		gl_contentPane.setHorizontalGroup(
			gl_contentPane.createParallelGroup(Alignment.LEADING)
				.addGroup(gl_contentPane.createSequentialGroup()
					.addGroup(gl_contentPane.createParallelGroup(Alignment.LEADING)
						.addGroup(gl_contentPane.createSequentialGroup()
							.addContainerGap()
							.addComponent(panel, GroupLayout.PREFERRED_SIZE, 755, GroupLayout.PREFERRED_SIZE))
						.addGroup(gl_contentPane.createSequentialGroup()
							.addGap(56)
							.addGroup(gl_contentPane.createParallelGroup(Alignment.LEADING)
								.addComponent(scrollPane, GroupLayout.DEFAULT_SIZE, 753, Short.MAX_VALUE)
								.addComponent(panel_1, GroupLayout.DEFAULT_SIZE, 753, Short.MAX_VALUE))))
					.addGap(41))
				.addGroup(gl_contentPane.createSequentialGroup()
					.addGap(120)
					.addComponent(btnNewButton_1)
					.addPreferredGap(ComponentPlacement.RELATED, 380, Short.MAX_VALUE)
					.addComponent(btnNewButton_2)
					.addGap(212))
				.addGroup(gl_contentPane.createSequentialGroup()
					.addGap(100)
					.addComponent(btnNewButton_3)
					.addPreferredGap(ComponentPlacement.RELATED, 402, Short.MAX_VALUE)
					.addComponent(btnNewButton_4)
					.addGap(194))
		);
		gl_contentPane.setVerticalGroup(
			gl_contentPane.createParallelGroup(Alignment.LEADING)
				.addGroup(gl_contentPane.createSequentialGroup()
					.addContainerGap()
					.addComponent(panel, GroupLayout.PREFERRED_SIZE, 73, GroupLayout.PREFERRED_SIZE)
					.addGap(10)
					.addComponent(scrollPane, GroupLayout.PREFERRED_SIZE, 180, GroupLayout.PREFERRED_SIZE)
					.addGap(18)
					.addGroup(gl_contentPane.createParallelGroup(Alignment.BASELINE)
						.addComponent(btnNewButton_1)
						.addComponent(btnNewButton_2))
					.addPreferredGap(ComponentPlacement.UNRELATED)
					.addComponent(panel_1, GroupLayout.PREFERRED_SIZE, GroupLayout.DEFAULT_SIZE, GroupLayout.PREFERRED_SIZE)
					.addPreferredGap(ComponentPlacement.RELATED)
					.addGroup(gl_contentPane.createParallelGroup(Alignment.BASELINE)
						.addComponent(btnNewButton_3)
						.addComponent(btnNewButton_4))
					.addContainerGap())
		);
		
		JLabel lblNewLabel_3 = new JLabel("\u7F16\u53F7\uFF1A");
		
		idTxt = new JTextField();
		idTxt.setColumns(10);
		
		bookNameTxt = new JTextField();
		bookNameTxt.setColumns(10);
		
		JLabel lblNewLabel_4 = new JLabel("\u56FE\u4E66\u540D\u79F0\uFF1A");
		
		JLabel lblNewLabel_5 = new JLabel("\u4F5C\u8005\u6027\u522B\uFF1A");
		
		manJrb = new JRadioButton("\u7537");
		buttonGroup.add(manJrb);
		manJrb.setSelected(true);
		
		femaleJrb = new JRadioButton("\u5973");
		buttonGroup.add(femaleJrb);
		
		JLabel lblNewLabel_6 = new JLabel("\u4EF7\u683C\uFF1A");
		
		priceTxt = new JTextField();
		priceTxt.setColumns(10);
		
		JLabel lblNewLabel_7 = new JLabel("\u56FE\u4E66\u4F5C\u8005\uFF1A");
		
		authorTxt = new JTextField();
		authorTxt.setColumns(10);
		
		JLabel lblNewLabel_8 = new JLabel("\u56FE\u4E66\u7C7B\u522B;");
		
		JLabel lblNewLabel_9 = new JLabel("\u56FE\u4E66\u7C7B\u522B\uFF1A");
		
	    bookDescTxt = new JTextArea();
		
		bookTypeJcb = new JComboBox();
		GroupLayout gl_panel_1 = new GroupLayout(panel_1);
		gl_panel_1.setHorizontalGroup(
			gl_panel_1.createParallelGroup(Alignment.LEADING)
				.addGroup(gl_panel_1.createSequentialGroup()
					.addGroup(gl_panel_1.createParallelGroup(Alignment.LEADING)
						.addGroup(gl_panel_1.createSequentialGroup()
							.addGap(17)
							.addComponent(lblNewLabel_3)
							.addPreferredGap(ComponentPlacement.UNRELATED)
							.addComponent(idTxt, GroupLayout.PREFERRED_SIZE, 119, GroupLayout.PREFERRED_SIZE)
							.addGap(33)
							.addComponent(lblNewLabel_4)
							.addGap(5)
							.addComponent(bookNameTxt, GroupLayout.PREFERRED_SIZE, 171, GroupLayout.PREFERRED_SIZE)
							.addGap(43)
							.addComponent(lblNewLabel_5)
							.addGap(6)
							.addComponent(manJrb)
							.addGap(12)
							.addComponent(femaleJrb))
						.addGroup(gl_panel_1.createSequentialGroup()
							.addGap(19)
							.addGroup(gl_panel_1.createParallelGroup(Alignment.LEADING)
								.addGroup(gl_panel_1.createSequentialGroup()
									.addComponent(lblNewLabel_9)
									.addGap(2)
									.addComponent(bookDescTxt, GroupLayout.PREFERRED_SIZE, 619, GroupLayout.PREFERRED_SIZE))
								.addGroup(gl_panel_1.createSequentialGroup()
									.addComponent(lblNewLabel_6)
									.addGap(7)
									.addComponent(priceTxt, GroupLayout.PREFERRED_SIZE, 120, GroupLayout.PREFERRED_SIZE)
									.addGap(32)
									.addComponent(lblNewLabel_7)
									.addGap(5)
									.addComponent(authorTxt, GroupLayout.PREFERRED_SIZE, 173, GroupLayout.PREFERRED_SIZE)
									.addGap(45)
									.addComponent(lblNewLabel_8)
									.addGap(11)
									.addComponent(bookTypeJcb, GroupLayout.PREFERRED_SIZE, 134, GroupLayout.PREFERRED_SIZE)))))
					.addContainerGap(53, Short.MAX_VALUE))
		);
		gl_panel_1.setVerticalGroup(
			gl_panel_1.createParallelGroup(Alignment.LEADING)
				.addGroup(gl_panel_1.createSequentialGroup()
					.addGroup(gl_panel_1.createParallelGroup(Alignment.LEADING)
						.addGroup(gl_panel_1.createSequentialGroup()
							.addGroup(gl_panel_1.createParallelGroup(Alignment.LEADING)
								.addGroup(gl_panel_1.createSequentialGroup()
									.addGap(21)
									.addGroup(gl_panel_1.createParallelGroup(Alignment.BASELINE)
										.addComponent(idTxt, GroupLayout.PREFERRED_SIZE, GroupLayout.DEFAULT_SIZE, GroupLayout.PREFERRED_SIZE)
										.addComponent(lblNewLabel_3)))
								.addGroup(gl_panel_1.createSequentialGroup()
									.addGap(25)
									.addComponent(lblNewLabel_4))
								.addGroup(gl_panel_1.createSequentialGroup()
									.addGap(22)
									.addComponent(bookNameTxt, GroupLayout.PREFERRED_SIZE, GroupLayout.DEFAULT_SIZE, GroupLayout.PREFERRED_SIZE))
								.addGroup(gl_panel_1.createSequentialGroup()
									.addGap(23)
									.addComponent(manJrb))
								.addGroup(gl_panel_1.createSequentialGroup()
									.addGap(25)
									.addComponent(lblNewLabel_5))
								.addGroup(gl_panel_1.createSequentialGroup()
									.addGap(23)
									.addComponent(femaleJrb)))
							.addGroup(gl_panel_1.createParallelGroup(Alignment.LEADING)
								.addGroup(gl_panel_1.createSequentialGroup()
									.addGap(29)
									.addComponent(lblNewLabel_6))
								.addGroup(gl_panel_1.createSequentialGroup()
									.addGap(30)
									.addComponent(priceTxt, GroupLayout.PREFERRED_SIZE, GroupLayout.DEFAULT_SIZE, GroupLayout.PREFERRED_SIZE))
								.addGroup(gl_panel_1.createSequentialGroup()
									.addGap(34)
									.addComponent(lblNewLabel_7))
								.addGroup(gl_panel_1.createSequentialGroup()
									.addGap(30)
									.addComponent(authorTxt, GroupLayout.PREFERRED_SIZE, GroupLayout.DEFAULT_SIZE, GroupLayout.PREFERRED_SIZE))
								.addGroup(gl_panel_1.createSequentialGroup()
									.addGap(33)
									.addComponent(lblNewLabel_8)))
							.addGroup(gl_panel_1.createParallelGroup(Alignment.LEADING)
								.addGroup(gl_panel_1.createSequentialGroup()
									.addGap(37)
									.addComponent(lblNewLabel_9))
								.addGroup(gl_panel_1.createSequentialGroup()
									.addGap(34)
									.addComponent(bookDescTxt, GroupLayout.PREFERRED_SIZE, 160, GroupLayout.PREFERRED_SIZE))))
						.addGroup(gl_panel_1.createSequentialGroup()
							.addGap(78)
							.addComponent(bookTypeJcb, GroupLayout.PREFERRED_SIZE, GroupLayout.DEFAULT_SIZE, GroupLayout.PREFERRED_SIZE)))
					.addContainerGap(20, Short.MAX_VALUE))
		);
		panel_1.setLayout(gl_panel_1);
		
		JLabel lblNewLabel = new JLabel("\u56FE\u4E66\u540D\u79F0\uFF1A");
		
		s_bookNameTxt = new JTextField();
		s_bookNameTxt.setColumns(10);
		
		JLabel lblNewLabel_1 = new JLabel("\u56FE\u4E66\u4F5C\u8005\uFF1A");
		
		s_authorTxt = new JTextField();
		s_authorTxt.setColumns(10);
		
		JLabel lblNewLabel_2 = new JLabel("\u56FE\u4E66\u7C7B\u522B\uFF1A");
		
		JButton btnNewButton = new JButton("\u67E5\u8BE2");
		btnNewButton.addActionListener(new ActionListener() {
			public void actionPerformed(ActionEvent arg0) {
				bookSearchActionPerformed(arg0);
			}
		});
		btnNewButton.setIcon(new ImageIcon(BookManageInterfrm.class.getResource("/images/search.png")));
		
		s_bookTypeJcb = new JComboBox();
		GroupLayout gl_panel = new GroupLayout(panel);
		gl_panel.setHorizontalGroup(
			gl_panel.createParallelGroup(Alignment.LEADING)
				.addGroup(gl_panel.createSequentialGroup()
					.addContainerGap()
					.addComponent(lblNewLabel)
					.addPreferredGap(ComponentPlacement.RELATED)
					.addComponent(s_bookNameTxt, GroupLayout.PREFERRED_SIZE, 125, GroupLayout.PREFERRED_SIZE)
					.addGap(22)
					.addComponent(lblNewLabel_1)
					.addGap(14)
					.addComponent(s_authorTxt, GroupLayout.PREFERRED_SIZE, 90, GroupLayout.PREFERRED_SIZE)
					.addGap(25)
					.addComponent(lblNewLabel_2)
					.addGap(14)
					.addComponent(s_bookTypeJcb, GroupLayout.PREFERRED_SIZE, 128, GroupLayout.PREFERRED_SIZE)
					.addPreferredGap(ComponentPlacement.RELATED, 28, Short.MAX_VALUE)
					.addComponent(btnNewButton)
					.addGap(26))
		);
		gl_panel.setVerticalGroup(
			gl_panel.createParallelGroup(Alignment.LEADING)
				.addGroup(gl_panel.createSequentialGroup()
					.addGroup(gl_panel.createParallelGroup(Alignment.LEADING)
						.addGroup(gl_panel.createSequentialGroup()
							.addContainerGap()
							.addGroup(gl_panel.createParallelGroup(Alignment.BASELINE)
								.addComponent(lblNewLabel)
								.addComponent(s_bookNameTxt, GroupLayout.PREFERRED_SIZE, GroupLayout.DEFAULT_SIZE, GroupLayout.PREFERRED_SIZE)))
						.addGroup(gl_panel.createSequentialGroup()
							.addGap(14)
							.addComponent(lblNewLabel_1))
						.addGroup(gl_panel.createSequentialGroup()
							.addContainerGap()
							.addComponent(s_authorTxt, GroupLayout.PREFERRED_SIZE, GroupLayout.DEFAULT_SIZE, GroupLayout.PREFERRED_SIZE))
						.addGroup(gl_panel.createSequentialGroup()
							.addGap(11)
							.addComponent(lblNewLabel_2))
						.addGroup(gl_panel.createSequentialGroup()
				
								.addGap(9)
							.addGroup(gl_panel.createParallelGroup(Alignment.BASELINE)
								.addComponent(s_bookTypeJcb, GroupLayout.PREFERRED_SIZE, GroupLayout.DEFAULT_SIZE, GroupLayout.PREFERRED_SIZE)
								.addComponent(btnNewButton))))
					.addContainerGap(18, Short.MAX_VALUE))
		);
		panel.setLayout(gl_panel);
		
		bookTable = new JTable();
		bookTable.addMouseListener(new MouseAdapter() {
			@Override
			public void mousePressed(MouseEvent arg0) {
				bookTableMousePressed(arg0);
			}
		});
		bookTable.setModel(new DefaultTableModel(
			new Object[][] {
			},
			new String[] {
				"\u7F16\u53F7", "\u56FE\u4E66\u540D\u79F0", "\u56FE\u4E66\u4F5C\u8005", "\u4F5C\u8005\u6027\u522B", "\u56FE\u4E66\u4EF7\u683C", "\u56FE\u4E66\u63CF\u8FF0", "\u56FE\u4E66\u7C7B\u522B", "\u56FE\u4E66\u7C7B\u522BID"
			}
		) {
			boolean[] columnEditables = new boolean[] {
				false, false, false, false, false, false, false, false
			};
			public boolean isCellEditable(int row, int column) {
				return columnEditables[column];
			}
		});
		scrollPane.setViewportView(bookTable);
		contentPane.setLayout(gl_contentPane);
		
		this.setLocationRelativeTo(null);		//设置窗体居中显示
		
		// 设置文本域边框
		bookDescTxt.setBorder(new LineBorder(new java.awt.Color(127,157,185), 1, false));
		
		this.fillBookType("search");
		this.fillBookType("modify");
		
		this.fillTable(new Book_B());
		this.fillTable1(new Book_B());
	}
	
	/**
	 * 上一页
	 * @param e
	 */
	private void prevActionPerfromed(ActionEvent e) {
		if(page==1) {
			return;
		}
		page--;
		this.fillTable1(new Book_B());
		}
	
	/**
	 * 下一页
	 * @param e
	 */
	private void nextActionPerfromed(ActionEvent ent) {
		page++;
//		if(page) {
//			return;
//		}
		this.fillTable1(new Book_B());
	}
	

	/**
	 * 图书删除事件处理
	 * @param evt
	 */
	private void bookDeleteActionPerformed(ActionEvent evt) {
		String id=idTxt.getText();
		if(StringUtil.isEmpty(id)){
			JOptionPane.showMessageDialog(null, "请选择要删除的记录");
			return;
		}
		int n=JOptionPane.showConfirmDialog(null, "确定要删除该记录吗?");
		if(n==0){
			Connection con=null;
			try{
				con=dbutil.getCon();
				boolean flag = bookDao.existBookByBookTypeId(con, id);
				if (flag) {
					JOptionPane.showMessageDialog(null, "当前图书类别下有图书,不能删除此类别");
					return;
				}
				int deleteNum=bookDao.delete(con, id);
				if(deleteNum==1){
					JOptionPane.showMessageDialog(null, "删除成功");
					this.resetValue();
					this.fillTable(new Book_B());
				}else{
					JOptionPane.showMessageDialog(null, "删除失败");
				}
			}catch(Exception e){
				e.printStackTrace();
				JOptionPane.showMessageDialog(null, "删除失败");
			}finally{
				try {
					dbutil.closeCon(con);
				} catch (Exception e) {
					// TODO Auto-generated catch block
					e.printStackTrace();
				}
			}
		}
	}


	/**
	 * 图书修改事件处理
	 * @param arg0
	 */
	private void bookUpdateActionPerformed(ActionEvent evt) {
		String id=this.idTxt.getText();
		if(StringUtil.isEmpty(id)){
			JOptionPane.showMessageDialog(null, "请选择要修改的记录");
			return;
		}
		
		String bookName=this.bookNameTxt.getText();
		String author=this.authorTxt.getText();
		String price=this.priceTxt.getText();
		String bookDesc=this.bookDescTxt.getText();
		
		if(StringUtil.isEmpty(bookName)){
			JOptionPane.showMessageDialog(null, "图书名称不能为空!");
			return;
		}
		
		if(StringUtil.isEmpty(author)){
			JOptionPane.showMessageDialog(null, "图书作者不能为空!");
			return;
		}
		
		if(StringUtil.isEmpty(price)){
			JOptionPane.showMessageDialog(null, "图书价格不能为空!");
			return;
		}
		
		String sex="";
		if(manJrb.isSelected()){
			sex="男";
		}else if(femaleJrb.isSelected()){
			sex="女";
		}
		
		BookType bookType=(BookType) bookTypeJcb.getSelectedItem();
		int bookTypeId=bookType.getId();
		
		Book_B book=new Book_B(Integer.parseInt(id),  bookName, author, sex, Float.parseFloat(price),  bookTypeId,  bookDesc);
		
		Connection con=null;
		try{
			con=dbutil.getCon();
			int addNum=bookDao.update(con, book);
			if(addNum==1){
				JOptionPane.showMessageDialog(null, "图书修改成功!");
				resetValue();					//重置表单
				this.fillTable(new Book_B());	//初始化表格
			}else{
				JOptionPane.showMessageDialog(null, "图书修改失败!");
			}
		}catch(Exception e){
			e.printStackTrace();
			JOptionPane.showMessageDialog(null, "图书修改失败!");
		}finally{
			try {
				dbutil.closeCon(con);
			} catch (Exception e) {
				// TODO Auto-generated catch block
				e.printStackTrace();
			}
		}
	}
	
	/**
	 * 重置表单
	 */
	private void resetValue(){
		this.idTxt.setText("");
		this.bookNameTxt.setText("");
		this.authorTxt.setText("");
		this.priceTxt.setText("");
		this.manJrb.setSelected(true);
		this.bookDescTxt.setText("");
		if(this.bookTypeJcb.getItemCount()>0){
			this.bookTypeJcb.setSelectedIndex(0);
		}
	}
	
	/**
	 * 表格行点击事件处理
	 * @param met
	 */
	private void bookTableMousePressed(MouseEvent met) {
		int row=this.bookTable.getSelectedRow();
		this.idTxt.setText((String)bookTable.getValueAt(row, 0));
		this.bookNameTxt.setText((String)bookTable.getValueAt(row, 1));
		this.authorTxt.setText((String)bookTable.getValueAt(row, 2));
		String sex=(String)bookTable.getValueAt(row, 3);
		if("男".equals(sex)){
			this.manJrb.setSelected(true);
		}else if("女".equals(sex)){
			this.femaleJrb.setSelected(true);
		}
		this.priceTxt.setText((Float)bookTable.getValueAt(row, 4)+"");
		this.bookDescTxt.setText((String)bookTable.getValueAt(row, 5));
		String bookTypeName=(String)this.bookTable.getValueAt(row, 6);
		int n=this.bookTypeJcb.getItemCount();
		for(int i=0;i<n;i++){
			BookType item=(BookType)this.bookTypeJcb.getItemAt(i);
			if(item.getBookTypeName().equals(bookTypeName)){
				this.bookTypeJcb.setSelectedIndex(i);
			}
		}
	}

	/**
	 * 图书查询事件处理
	 * @param arg0
	 */
	private void bookSearchActionPerformed(ActionEvent arg0) {
		// TODO Auto-generated method stub
		String bookName = this.s_bookNameTxt.getText();
		String author = this.s_authorTxt.getText();
		BookType bookType =(BookType)this.s_bookTypeJcb.getSelectedItem();
		int bookTypeId=bookType.getId();
		
		Book_B book = new Book_B(bookName,author,bookTypeId);
		this.fillTable(book);
	}

	                              
	/**
	 * 初始化下拉框
	 * @param type  下拉框类型
	 */
	private void fillBookType(String type) {
		Connection con=null;
		BookType bookType = null;
		try {
			con=dbutil.getCon();
			ResultSet rs = bookTypeDao.list(con, new BookType());
			if ("search".equals(type)) {
				bookType = new BookType();	//初始化
				bookType.setBookTypeName("请选择");
				bookType.setId(-1);
				this.s_bookTypeJcb.addItem(bookType);
			}
			while (rs.next()) {
				bookType = new BookType();
				bookType.setBookTypeName(rs.getString("bookTypeName"));
				bookType.setId(rs.getInt("id"));
				if ("search".equals(type)) {
					this.s_bookTypeJcb.addItem(bookType);
				}else if ("modify".equals(type)) {
					this.bookTypeJcb.addItem(bookType);
				}
			}
		} catch (Exception e) {
			// TODO: handle exception
			e.printStackTrace();
		}finally {
			try {
				dbutil.closeCon(con);
			} catch (Exception e) {
				// TODO: handle exception
				e.printStackTrace();
			}
		}
	}
	
	/**
	 * 初始化表格
	 * @param bookType
	 */
	private void fillTable(Book_B book1){
		DefaultTableModel dtm=(DefaultTableModel) bookTable.getModel();	//获取Table模型
		dtm.setRowCount(0); // 设置成0行
		Connection con=null;
		try{
			con=dbutil.getCon();
			ResultSet rs=bookDao.list(con,book1);
//			rs = bookDao.query(con, book1, page);//结果集请求的数据
			while(rs.next()){
				Vector v=new Vector();
				v.add(rs.getString("id"));
				v.add(rs.getString("bookName"));
				v.add(rs.getString("author"));
				v.add(rs.getString("sex"));
				v.add(rs.getFloat("price"));
				v.add(rs.getString("bookDesc"));
				v.add(rs.getString("bookTypeName"));
				v.add(rs.getString("bookTypeId"));
				dtm.addRow(v);
			}
		}catch(Exception e){
			e.printStackTrace();
		}finally{
			try {
				dbutil.closeCon(con);
			} catch (Exception e) {
				// TODO Auto-generated catch block
				e.printStackTrace();
			}
		}
	}
	
	/**
	 * 初始化表格(分页查询)
	 * @param book
	 */
	private void fillTable1(Book_B book){
		DefaultTableModel dtm= (DefaultTableModel) bookTable.getModel();
		dtm.setRowCount(0);//设置为0行,清空数据
//		ResultSet rs=null;
		Connection con=null;
		try {
			con=dbutil.getCon();
			ResultSet rs = bookDao.query(con, book, page);//结果集请求的数据
//			System.out.println(rs);
			while(rs.next()) {
				Vector v2=new Vector();//Vector集合
				v2.add(rs.getString("id"));
				v2.add(rs.getString("bookName"));
				v2.add(rs.getString("author"));
				v2.add(rs.getString("sex"));
				v2.add(rs.getFloat("price"));
				v2.add(rs.getString("bookDesc"));
				v2.add(rs.getString("bookTypeName"));
				v2.add(rs.getString("bookTypeId"));
				dtm.addRow(v2);
			}
		} catch (Exception e) {
			e.printStackTrace();
		}	
	}
	
}

六、图书添加功能

外键关联
请添加图片描述

图书类实体

package com.java.model;


/**
 * 图书类实体
 * @author Hasee
 *
 */
public class Book {
	private int id;			    // 编号
	private String bookName; 		// 图书名称
	private String author;			// 作者
	private String sex;				// 性别
	private Float price;		    // 图书价格
	private Integer bookTypeId;		// 图书类别Id
	private String bookTypeName;	// 图书类名名称
	private String bookDesc;		// 备注
	
	public Book() {
		super();
		// TODO Auto-generated constructor stub
	}
	
	public Book(String bookName, String author, String sex, Float price, Integer bookTypeId, String bookDesc) {
		super();
		this.bookName = bookName;
		this.author = author;
		this.sex = sex;
		this.price = price;
		this.bookTypeId = bookTypeId;
		this.bookDesc = bookDesc;
	}

	public int getId() {
		return id;
	}
	public void setId(int id) {
		this.id = id;
	}
	public String getBookName() {
		return bookName;
	}
	public void setBookName(String bookName) {
		this.bookName = bookName;
	}
	public String getAuthor() {
		return author;
	}
	public void setAuthor(String author) {
		this.author = author;
	}
	public String getSex() {
		return sex;
	}
	public void setSex(String sex) {
		this.sex = sex;
	}
	public Float getPrice() {
		return price;
	}
	public void setPrice(Float price) {
		this.price = price;
	}
	public Integer getBookTypeId() {
		return bookTypeId;
	}
	public void setBookTypeId(Integer bookTypeId) {
		this.bookTypeId = bookTypeId;
	}
	public String getBookTypeName() {
		return bookTypeName;
	}
	public void setBookTypeName(String bookTypeName) {
		this.bookTypeName = bookTypeName;
	}
	public String getBookDesc() {
		return bookDesc;
	}
	public void setBookDesc(String bookDesc) {
		this.bookDesc = bookDesc;
	}
	}

图书类Dao层

package com.java.dao;

import java.sql.Connection;
import java.sql.PreparedStatement;

import com.java.model.Book;

/**
 * 图书Dao类
 * @author Hasee
 *
 */
public class BookDao {
	
	public int add(Connection con,Book book) throws Exception {
//		System.out.println(book.getBookName());
		String sql = "insert into t_book values(null,?,?,?,?,?,?)";
		PreparedStatement pstmt =con.prepareStatement(sql);
		pstmt.setString(1, book.getBookName());
		pstmt.setString(2, book.getAuthor());
		pstmt.setString(3, book.getSex());
		pstmt.setFloat(4, book.getPrice());
		pstmt.setString(5, book.getBookDesc());
		pstmt.setInt(6, book.getBookTypeId());
		return pstmt.executeUpdate();
	}
	
}

请添加图片描述

public class BookAddInterFrm extends JFrame {
    private JPanel contentPane;
	private JTextField bookNameTxt;
	private JTextField authorTxt;
	private final ButtonGroup buttonGroup = new ButtonGroup();
	private JTextField priceTxt;
	private final ButtonGroup buttonGroup_1 = new ButtonGroup();
	
	private JComboBox bookTypeJcb;		//图书类别
	private JTextArea bookDescTxt;
	private JRadioButton manJrb;		//男
	private JRadioButton femaleJrb;		//女
	
	private DbUtil dbUtil = new DbUtil();
	private BookTypeDao bookTypeDao = new BookTypeDao();
	private BookDao bookDao = new BookDao();


/**
	 * 重置事件处理
	 * @param arg0
	 */
	private void resetValueActionPerformed(ActionEvent arg0) {
		// TODO Auto-generated method stub
		this.resetValue();
	}

	/**    
	 * 图书添加事件处理
	 * @param arg0
	 */    		
	private void bookAddActionPerformed(ActionEvent arg0) {
		// TODO Auto-generated method stub
		String bookName=this.bookNameTxt.getText();
		String author = this.authorTxt.getText();
		String price = this.priceTxt.getText();
		String bookDesc = this.bookDescTxt.getText();
		if (StringUtil.isEmpty(bookName)) {
			JOptionPane.showMessageDialog(null, "图书类别名不能为空!");
			return;
		}
		
		if (StringUtil.isEmpty(author)) {
			JOptionPane.showMessageDialog(null, "图书作者不能为空!");
			return;
		}
		
		if (StringUtil.isEmpty(price)) {
			JOptionPane.showMessageDialog(null, "图书价格不能为空!");
			return;
		}
		
		//获取性别
		String sex="";
		if (manJrb.isSelected()) {
			sex="男";
		}else if (femaleJrb.isSelected()) {
			sex="女";
		}
		
		//图书类别
		BookType bookType = (BookType) bookTypeJcb.getSelectedItem();
		int bookTypeId = bookType.getId();
		
		Book book = new Book(bookName,author, sex, Float.parseFloat(price),bookTypeId,bookDesc);
		
		Connection con=null;
		try {
			con = dbUtil.getCon();
			int addNum = bookDao.add(con, book);
			if (addNum==1) {
				JOptionPane.showMessageDialog(null, "图书添加成功!");
				resetValue();
			}else {
				JOptionPane.showMessageDialog(null, "图书添加失败!");
			}
		} catch (Exception e) {
			// TODO: handle exception
			e.printStackTrace();
		}finally {
			try {
				dbUtil.closeCon(con);
			} catch (Exception e2) {
				// TODO: handle exception
				e2.printStackTrace();
			}
		}
	}

	/**
	 * 重置表单
	 */
	private void resetValue() {
		this.bookNameTxt.setText("");
		this.authorTxt.setText("");
		this.priceTxt.setText("");
		this.manJrb.setSelected(true);
		this.bookDescTxt.setText("");
		if (this.bookTypeJcb.getItemCount()>0) {	// 图书的类别要大于0
			this.bookTypeJcb.setSelectedIndex(0);
		}
	}
	
	/**
	 * 初始化图书类别下拉框
	 */
	private void fillBookType() {
		Connection con =null;
		BookType booktype =null;
		try {
			con=dbUtil.getCon();	//获取数据库连接
			ResultSet rs = bookTypeDao.list(con, new BookType());	//将所有的图书类别装进来
			while (rs.next()) {
				booktype = new BookType();
				booktype.setId(rs.getInt("id"));
				booktype.setBookTypeName(rs.getString("bookTypeName"));
				this.bookTypeJcb.addItem(booktype);
			}
		} catch (Exception e) {
			// TODO: handle exception
			e.printStackTrace();
		}finally {
			
		}
	}
}

效果图
在这里插入图片描述

BookAddInterFrm(图书添加窗口)源码

package com.java.view;

import java.awt.EventQueue;
import java.awt.event.ActionEvent;
import java.awt.event.ActionListener;
import java.sql.Connection;
import java.sql.ResultSet;

import javax.swing.ButtonGroup;
import javax.swing.GroupLayout;
import javax.swing.GroupLayout.Alignment;
import javax.swing.ImageIcon;
import javax.swing.JButton;
import javax.swing.JComboBox;
import javax.swing.JFrame;
import javax.swing.JLabel;
import javax.swing.JOptionPane;
import javax.swing.JPanel;
import javax.swing.JRadioButton;
import javax.swing.JTextArea;
import javax.swing.JTextField;
import javax.swing.LayoutStyle.ComponentPlacement;
import javax.swing.border.EmptyBorder;
import javax.swing.border.LineBorder;

import com.java.dao.BookDao;
import com.java.dao.BookTypeDao;
import com.java.model.Book_B;
import com.java.model.BookType;
import com.java.util.DbUtil;
import com.java.util.StringUtil;

public class BookAddInterFrm extends JFrame {

	private JPanel contentPane;
	private JTextField bookNameTxt;
	private JTextField authorTxt;
	private final ButtonGroup buttonGroup = new ButtonGroup();
	private JTextField priceTxt;
	private final ButtonGroup buttonGroup_1 = new ButtonGroup();
	
	private JComboBox bookTypeJcb;		//图书类别
	private JTextArea bookDescTxt;
	private JRadioButton manJrb;		//男
	private JRadioButton femaleJrb;		//女
	
	private DbUtil dbUtil = new DbUtil();
	private BookTypeDao bookTypeDao = new BookTypeDao();
	private BookDao bookDao = new BookDao();

	/**
	 * Launch the application.
	 */
	public static void main(String[] args) {
		EventQueue.invokeLater(new Runnable() {
			public void run() {
				try {
					BookAddInterFrm frame = new BookAddInterFrm();
					frame.setVisible(true);
				} catch (Exception e) {
					e.printStackTrace();
				}
			}
		});
	}

	/**
	 * Create the frame.
	 */
	public BookAddInterFrm() {
		setTitle("\u56FE\u4E66\u6DFB\u52A0");
		setDefaultCloseOperation(JFrame.EXIT_ON_CLOSE);
		setBounds(100, 100, 532, 625);
		contentPane = new JPanel();
		contentPane.setBorder(new EmptyBorder(5, 5, 5, 5));
		setContentPane(contentPane);
		
		JLabel label = new JLabel("\u56FE\u4E66\u540D\u79F0\uFF1A");
		
		bookNameTxt = new JTextField();
		bookNameTxt.setColumns(10);
		
		JLabel label_1 = new JLabel("\u56FE\u4E66\u4F5C\u8005\uFF1A");
		
		authorTxt = new JTextField();
		authorTxt.setColumns(10);
		
		JLabel label_2 = new JLabel("\u4F5C\u8005\u6027\u522B\uFF1A");
		
		manJrb = new JRadioButton("\u7537");
		buttonGroup_1.add(manJrb);
		manJrb.setSelected(true);
		
		femaleJrb = new JRadioButton("\u5973");
		buttonGroup_1.add(femaleJrb);
		
		JLabel lblNewLabel = new JLabel("\u56FE\u4E66\u4EF7\u683C\uFF1A");
		
		priceTxt = new JTextField();
		priceTxt.setColumns(10);
		
		JLabel lblNewLabel_1 = new JLabel("\u56FE\u4E66\u7C7B\u522B\uFF1A");
		
		bookTypeJcb = new JComboBox();
		
		JLabel lblNewLabel_2 = new JLabel("\u56FE\u4E66\u63CF\u8FF0\uFF1A");
		
		bookDescTxt = new JTextArea();
		
		JButton button = new JButton("\u6DFB\u52A0");
		button.addActionListener(new ActionListener() {
			public void actionPerformed(ActionEvent arg0) {
				bookAddActionPerformed(arg0);
			}
		});
		button.setIcon(new ImageIcon(BookAddInterFrm.class.getResource("/images/add.png")));
		
		JButton btnNewButton = new JButton("\u91CD\u7F6E");
		btnNewButton.addActionListener(new ActionListener() {
			public void actionPerformed(ActionEvent arg0) {
				resetValueActionPerformed(arg0);
			}
		});
		btnNewButton.setIcon(new ImageIcon(BookAddInterFrm.class.getResource("/images/reset.png")));
		GroupLayout gl_contentPane = new GroupLayout(contentPane);
		gl_contentPane.setHorizontalGroup(
			gl_contentPane.createParallelGroup(Alignment.LEADING)
				.addGroup(gl_contentPane.createSequentialGroup()
					.addGap(29)
					.addGroup(gl_contentPane.createParallelGroup(Alignment.LEADING)
						.addGroup(gl_contentPane.createSequentialGroup()
							.addGroup(gl_contentPane.createParallelGroup(Alignment.LEADING, false)
								.addGroup(gl_contentPane.createSequentialGroup()
									.addComponent(lblNewLabel_1)
									.addPreferredGap(ComponentPlacement.UNRELATED)
									.addComponent(bookTypeJcb, 0, GroupLayout.DEFAULT_SIZE, Short.MAX_VALUE))
								.addGroup(gl_contentPane.createSequentialGroup()
									.addComponent(label)
									.addPreferredGap(ComponentPlacement.UNRELATED)
									.addComponent(bookNameTxt, GroupLayout.PREFERRED_SIZE, 117, GroupLayout.PREFERRED_SIZE))
								.addGroup(gl_contentPane.createSequentialGroup()
									.addComponent(label_2)
									.addPreferredGap(ComponentPlacement.UNRELATED)
									.addComponent(manJrb)
									.addGap(18)
									.addComponent(femaleJrb)))
							.addGap(18)
							.addGroup(gl_contentPane.createParallelGroup(Alignment.LEADING, false)
								.addGroup(gl_contentPane.createSequentialGroup()
									.addComponent(label_1)
									.addPreferredGap(ComponentPlacement.UNRELATED)
									.addComponent(authorTxt, GroupLayout.PREFERRED_SIZE, 127, GroupLayout.PREFERRED_SIZE))
								.addGroup(gl_contentPane.createSequentialGroup()
									.addComponent(lblNewLabel)
									.addPreferredGap(ComponentPlacement.UNRELATED)
									.addComponent(priceTxt))))
						.addGroup(gl_contentPane.createParallelGroup(Alignment.TRAILING)
							.addComponent(btnNewButton)
							.addGroup(gl_contentPane.createSequentialGroup()
								.addComponent(lblNewLabel_2)
								.addGap(8)
								.addComponent(bookDescTxt, GroupLayout.DEFAULT_SIZE, 334, Short.MAX_VALUE))))
					.addGap(75))
				.addGroup(gl_contentPane.createSequentialGroup()
					.addGap(99)
					.addComponent(button)
					.addContainerGap(330, Short.MAX_VALUE))
		);
		gl_contentPane.setVerticalGroup(
			gl_contentPane.createParallelGroup(Alignment.LEADING)
				.addGroup(gl_contentPane.createSequentialGroup()
					.addGap(25)
					.addGroup(gl_contentPane.createParallelGroup(Alignment.LEADING)
						.addGroup(gl_contentPane.createParallelGroup(Alignment.BASELINE)
							.addComponent(bookNameTxt, GroupLayout.PREFERRED_SIZE, GroupLayout.DEFAULT_SIZE, GroupLayout.PREFERRED_SIZE)
							.addComponent(authorTxt, GroupLayout.PREFERRED_SIZE, GroupLayout.DEFAULT_SIZE, GroupLayout.PREFERRED_SIZE)
							.addComponent(label_1))
						.addComponent(label))
					.addGap(37)
					.addGroup(gl_contentPane.createParallelGroup(Alignment.BASELINE)
						.addComponent(label_2)
						.addComponent(manJrb)
						.addComponent(femaleJrb)
						.addComponent(lblNewLabel)
						.addComponent(priceTxt, GroupLayout.PREFERRED_SIZE, GroupLayout.DEFAULT_SIZE, GroupLayout.PREFERRED_SIZE))
					.addGap(38)
					.addGroup(gl_contentPane.createParallelGroup(Alignment.BASELINE)
						.addComponent(lblNewLabel_1)
						.addComponent(bookTypeJcb, GroupLayout.PREFERRED_SIZE, GroupLayout.DEFAULT_SIZE, GroupLayout.PREFERRED_SIZE))
					.addGroup(gl_contentPane.createParallelGroup(Alignment.LEADING)
						.addGroup(gl_contentPane.createSequentialGroup()
							.addGap(39)
							.addComponent(lblNewLabel_2))
						.addGroup(gl_contentPane.createSequentialGroup()
							.addGap(45)
							.addComponent(bookDescTxt, GroupLayout.PREFERRED_SIZE, 179, GroupLayout.PREFERRED_SIZE)))
					.addGap(80)
					.addGroup(gl_contentPane.createParallelGroup(Alignment.BASELINE)
						.addComponent(button)
						.addComponent(btnNewButton))
					.addContainerGap(82, Short.MAX_VALUE))
		);
		contentPane.setLayout(gl_contentPane);
		
		this.setLocationRelativeTo(null);		//设置窗体居中显示
		
		// 设置文本域边框
		bookDescTxt.setBorder(new LineBorder(new java.awt.Color(127,157,185), 1, false));
			
		
		this.fillBookType();
	}	
		
	/**
	 * 重置事件处理
	 * @param arg0
	 */
	private void resetValueActionPerformed(ActionEvent arg0) {
		// TODO Auto-generated method stub
		this.resetValue();
	}

	/**    
	 * 图书添加事件处理
	 * @param arg0
	 */    		
	private void bookAddActionPerformed(ActionEvent arg0) {
		// TODO Auto-generated method stub
		String bookName=this.bookNameTxt.getText();
		String author = this.authorTxt.getText();
		String price = this.priceTxt.getText();
		String bookDesc = this.bookDescTxt.getText();
		if (StringUtil.isEmpty(bookName)) {
			JOptionPane.showMessageDialog(null, "图书类别名不能为空!");
			return;
		}
		
		if (StringUtil.isEmpty(author)) {
			JOptionPane.showMessageDialog(null, "图书作者不能为空!");
			return;
		}
		
		if (StringUtil.isEmpty(price)) {
			JOptionPane.showMessageDialog(null, "图书价格不能为空!");
			return;
		}
		
		//获取性别
		String sex="";
		if (manJrb.isSelected()) {
			sex="男";
		}else if (femaleJrb.isSelected()) {
			sex="女";
		}
		
		//图书类别
		BookType bookType = (BookType) bookTypeJcb.getSelectedItem();
		int bookTypeId = bookType.getId();
		
		Book_B book = new Book_B(bookName,author, sex, Float.parseFloat(price),bookTypeId,bookDesc);
		
		Connection con=null;
		try {
			con = dbUtil.getCon();
			int addNum = bookDao.add(con, book);
			if (addNum==1) {
				JOptionPane.showMessageDialog(null, "图书添加成功!");
				resetValue();
			}else {
				JOptionPane.showMessageDialog(null, "图书添加失败!");
			}
		} catch (Exception e) {
			// TODO: handle exception
			e.printStackTrace();
		}finally {
			try {
				dbUtil.closeCon(con);
			} catch (Exception e2) {
				// TODO: handle exception
				e2.printStackTrace();
			}
		}
	}

	/**
	 * 重置表单
	 */
	private void resetValue() {
		this.bookNameTxt.setText("");
		this.authorTxt.setText("");
		this.priceTxt.setText("");
		this.manJrb.setSelected(true);
		this.bookDescTxt.setText("");
		if (this.bookTypeJcb.getItemCount()>0) {	// 图书的类别要大于0
			this.bookTypeJcb.setSelectedIndex(0);
		}
	}
	
	/**
	 * 初始化图书类别下拉框
	 */
	private void fillBookType() {
		Connection con =null;
		BookType booktype =null;
		try {
			con=dbUtil.getCon();	//获取数据库连接
			ResultSet rs = bookTypeDao.list(con, new BookType());	//将所有的图书类别装进来
			while (rs.next()) {
				booktype = new BookType();
				booktype.setId(rs.getInt("id"));
				booktype.setBookTypeName(rs.getString("bookTypeName"));
				this.bookTypeJcb.addItem(booktype);
			}
		} catch (Exception e) {
			// TODO: handle exception
			e.printStackTrace();
		}finally {
			
		}
	}
}

七、图书查询功能

请添加图片描述

信息查询

BookDao类

class BookDao
 
 /**
	 * 图书信息查询
	 * @param con
	 * @param book1
	 * @return
	 * @throws Exception
	 */
	public ResultSet list(Connection con,Book_B book1)throws Exception{
		StringBuffer sb = new StringBuffer("select * from t_book b,t_bookType bt where b.bookTypeId=bt.id");	//关联查询 boo表的外键=bookType表的主键
		if (book1.getBookName()!=null) {
			sb.append(" and b.bookName like '%"+book1.getBookName()+"%'");	//模糊查询
		}
		if (book1.getAuthor()!=null) {
			sb.append(" and b.author like '%"+book1.getAuthor()+"%'");	//模糊查询
		}
		if (book1.getBookTypeId()!=null&&book1.getBookTypeId()!=-1) {
			sb.append(" and b.bookTypeId="+book1.getBookTypeId());
		}
		PreparedStatement pstmt = con.prepareStatement(sb.toString());
		return pstmt.executeQuery();
	}
/**
	 * 图书查询事件处理
	 * @param arg0
	 */
	private void bookSearchActionPerformed(ActionEvent arg0) {
		// TODO Auto-generated method stub
		String bookName = this.s_bookNameTxt.getText();
		String author = this.s_authorTxt.getText();
		BookType bookType =(BookType)this.s_bookTypeJcb.getSelectedItem();
		int bookTypeId=bookType.getId();
		
		Book_B book = new Book_B(bookName,author,bookTypeId);
		this.fillTable(book);
	}

	/**
	 * 初始化下拉框
	 * @param type  下拉框类型
	 */
	private void fillBookType(String type) {
		Connection con=null;
		BookType bookType = null;
		try {
			con=dbutil.getCon();
			ResultSet rs = bookTypeDao.list(con, new BookType());
			if ("search".equals(type)) {
				bookType = new BookType();	//初始化
				bookType.setBookTypeName("请选择");
				bookType.setId(-1);
				this.s_bookTypeJcb.addItem(bookType);
			}
			while (rs.next()) {
				bookType = new BookType();
				bookType.setBookTypeName(rs.getString("bookTypeName"));
				bookType.setId(rs.getInt("id"));
				if ("search".equals(type)) {
					this.s_bookTypeJcb.addItem(bookType);
				}else if ("modify".equals(type)) {
					
				}
			}
		} catch (Exception e) {
			// TODO: handle exception
			e.printStackTrace();
		}finally {
			try {
				dbutil.closeCon(con);
			} catch (Exception e) {
				// TODO: handle exception
				e.printStackTrace();
			}
		}
	}
	
	/**
	 * 初始化表格
	 * @param bookType
	 */
	private void fillTable(Book_B book1){
		DefaultTableModel dtm=(DefaultTableModel) bookTable.getModel();	//获取Table模型
		dtm.setRowCount(0); // 设置成0行
		Connection con=null;
		try{
			con=dbutil.getCon();
			ResultSet rs=bookDao.list(con,book1);
			while(rs.next()){
				Vector v=new Vector();
				v.add(rs.getString("id"));
				v.add(rs.getString("bookName"));
				v.add(rs.getString("author"));
				v.add(rs.getString("sex"));
				v.add(rs.getFloat("price"));
				v.add(rs.getString("bookDesc"));
				v.add(rs.getString("bookTypeName"));
				dtm.addRow(v);
			}
		}catch(Exception e){
			e.printStackTrace();
		}finally{
			try {
				dbutil.closeCon(con);
			} catch (Exception e) {
				// TODO Auto-generated catch block
				e.printStackTrace();
			}
		}
	}

分页查询

BookDao类

	/**
	 * 分页查询
	 * 连接查询  自连接
	 * @param solider
	 * @param page
	 * @return
	 * @throws Exception
	 */
	public ResultSet query(Connection con,Book_B book,int page) throws Exception {
//		Connection con=DbUtil.getCon();
		StringBuffer sb1=new StringBuffer("SELECT s.id,`bookName`,`author`,`sex`,`price`,`bookDesc`,`bookTypeName`,`bookTypeId`\r\n" + 
				"FROM t_booktype s\r\n" + 
				"INNER JOIN t_book r\r\n" + 
				"ON s.id = r.bookTypeId");
		sb1.append(" limit "+(page-1)*10+",10");
		System.out.println(sb1);
		PreparedStatement ps=con.prepareStatement(sb1.toString());
		
		return ps.executeQuery();
	}

BookManageInterFrm类

this.fillTable1(new Book_B());
	/**
	 * 上一页
	 * @param e
	 */
	private void prevActionPerfromed(ActionEvent e) {
		if(page==1) {
			return;
		}
		page--;
		this.fillTable1(new Book_B());
		}
	
	/**
	 * 下一页
	 * @param e
	 */
	private void nextActionPerfromed(ActionEvent ent) {
		page++;
//		if(page) {
//			return;
//		}
		this.fillTable1(new Book_B());
	}

初始化表格(分页查询)

	/**
	 * 初始化表格(分页查询)
	 * @param book
	 */
	private void fillTable1(Book_B book){
		DefaultTableModel dtm= (DefaultTableModel) bookTable.getModel();
		dtm.setRowCount(0);//设置为0行,清空数据
//		ResultSet rs=null;
		Connection con=null;
		try {
			con=dbutil.getCon();
			ResultSet rs = bookDao.query(con, book, page);//结果集请求的数据
//			System.out.println(rs);
			while(rs.next()) {
				Vector v2=new Vector();//Vector集合
				v2.add(rs.getString("id"));
				v2.add(rs.getString("bookName"));
				v2.add(rs.getString("author"));
				v2.add(rs.getString("sex"));
				v2.add(rs.getFloat("price"));
				v2.add(rs.getString("bookDesc"));
				v2.add(rs.getString("bookTypeName"));
				v2.add(rs.getString("bookTypeId"));
				dtm.addRow(v2);
			}
		} catch (Exception e) {
			e.printStackTrace();
		}	
	}
	

八、图书修改,删除功能

图书修改功能实现

图书删除功能实现

图书类别删除加判断

BookDao类

class BookDao
 
 /**
	 * 图书信息删除
	 * @param con
	 * @param id
	 * @return
	 * @throws Exception
	 */
	public int delete(Connection con,String id)throws Exception {
		String sql = "delete from t_book where id=?";
		PreparedStatement pstmt = con.prepareStatement(sql);
		pstmt.setString(1,id);
		return pstmt.executeUpdate();
	}
	
	/**
	 * 图书信息修改
	 * @param con
	 * @param book
	 * @return
	 * @throws Exception
	 */
	public int update(Connection con,Book_B book)throws Exception{
		String sql="update t_book set bookName=?,author=?,sex=?,price=?,bookDesc=?,bookTypeId=? where id=?";
		PreparedStatement pstmt=con.prepareStatement(sql);
		pstmt.setString(1, book.getBookName());
		pstmt.setString(2, book.getAuthor());
		pstmt.setString(3, book.getSex());
		pstmt.setFloat(4, book.getPrice());
		pstmt.setString(5, book.getBookDesc());
		pstmt.setInt(6, book.getBookTypeId());
		pstmt.setInt(7, book.getId());
		return pstmt.executeUpdate();
	}
	
	/**
	 * 指定图书类别下是否存在图书
	 * @param con
	 * @param bookTypeId
	 * @return
	 * @throws Exception
	 */
	public boolean existBookByBookTypeId(Connection con,String bookTypeId)throws Exception{
		String sql="select * from t_book where bookTypeId=?";
		PreparedStatement pstmt=con.prepareStatement(sql);
		pstmt.setString(1, bookTypeId);
		ResultSet rs=pstmt.executeQuery();
		return rs.next();
	}

BookManagerInterfrm类

class BookManageInterfrm

/**
	 * 图书删除事件处理
	 * @param evt
	 */
	private void bookDeleteActionPerformed(ActionEvent evt) {
		String id=idTxt.getText();
		if(StringUtil.isEmpty(id)){
			JOptionPane.showMessageDialog(null, "请选择要删除的记录");
			return;
		}
		int n=JOptionPane.showConfirmDialog(null, "确定要删除该记录吗?");
		if(n==0){
			Connection con=null;
			try{
				con=dbutil.getCon();
				boolean flag = bookDao.existBookByBookTypeId(con, id);
				if (flag) {
					JOptionPane.showMessageDialog(null, "当前图书类别下有图书,不能删除此类别");
					return;
				}
				int deleteNum=bookDao.delete(con, id);
				if(deleteNum==1){
					JOptionPane.showMessageDialog(null, "删除成功");
					this.resetValue();
					this.fillTable(new Book_B());
				}else{
					JOptionPane.showMessageDialog(null, "删除失败");
				}
			}catch(Exception e){
				e.printStackTrace();
				JOptionPane.showMessageDialog(null, "删除失败");
			}finally{
				try {
					dbutil.closeCon(con);
				} catch (Exception e) {
					// TODO Auto-generated catch block
					e.printStackTrace();
				}
			}
		}
	}


	/**
	 * 图书修改事件处理
	 * @param arg0
	 */
	private void bookUpdateActionPerformed(ActionEvent evt) {
		String id=this.idTxt.getText();
		if(StringUtil.isEmpty(id)){
			JOptionPane.showMessageDialog(null, "请选择要修改的记录");
			return;
		}
		
		String bookName=this.bookNameTxt.getText();
		String author=this.authorTxt.getText();
		String price=this.priceTxt.getText();
		String bookDesc=this.bookDescTxt.getText();
		
		if(StringUtil.isEmpty(bookName)){
			JOptionPane.showMessageDialog(null, "图书名称不能为空!");
			return;
		}
		
		if(StringUtil.isEmpty(author)){
			JOptionPane.showMessageDialog(null, "图书作者不能为空!");
			return;
		}
		
		if(StringUtil.isEmpty(price)){
			JOptionPane.showMessageDialog(null, "图书价格不能为空!");
			return;
		}
		
		String sex="";
		if(manJrb.isSelected()){
			sex="男";
		}else if(femaleJrb.isSelected()){
			sex="女";
		}
		
		BookType bookType=(BookType) bookTypeJcb.getSelectedItem();
		int bookTypeId=bookType.getId();
		
		Book_B book=new Book_B(Integer.parseInt(id),  bookName, author, sex, Float.parseFloat(price),  bookTypeId,  bookDesc);
		
		Connection con=null;
		try{
			con=dbutil.getCon();
			int addNum=bookDao.update(con, book);
			if(addNum==1){
				JOptionPane.showMessageDialog(null, "图书修改成功!");
				resetValue();					//重置表单
				this.fillTable(new Book_B());	//初始化表格
			}else{
				JOptionPane.showMessageDialog(null, "图书修改失败!");
			}
		}catch(Exception e){
			e.printStackTrace();
			JOptionPane.showMessageDialog(null, "图书修改失败!");
		}finally{
			try {
				dbutil.closeCon(con);
			} catch (Exception e) {
				// TODO Auto-generated catch block
				e.printStackTrace();
			}
		}
	}
	
	/**
	 * 重置表单
	 */
	private void resetValue(){
		this.idTxt.setText("");
		this.bookNameTxt.setText("");
		this.authorTxt.setText("");
		this.priceTxt.setText("");
		this.manJrb.setSelected(true);
		this.bookDescTxt.setText("");
		if(this.bookTypeJcb.getItemCount()>0){
			this.bookTypeJcb.setSelectedIndex(0);
		}
	}
 
 /**
	 * 表格行点击事件处理
	 * @param met
	 */
	private void bookTableMousePressed(MouseEvent met) {
		int row=this.bookTable.getSelectedRow();
		this.idTxt.setText((String)bookTable.getValueAt(row, 0));
		this.bookNameTxt.setText((String)bookTable.getValueAt(row, 1));
		this.authorTxt.setText((String)bookTable.getValueAt(row, 2));
		String sex=(String)bookTable.getValueAt(row, 3);
		if("男".equals(sex)){
			this.manJrb.setSelected(true);
		}else if("女".equals(sex)){
			this.femaleJrb.setSelected(true);
		}
		this.priceTxt.setText((Float)bookTable.getValueAt(row, 4)+"");
		this.bookDescTxt.setText((String)bookTable.getValueAt(row, 5));
		String bookTypeName=(String)this.bookTable.getValueAt(row, 6);
		int n=this.bookTypeJcb.getItemCount();
		for(int i=0;i<n;i++){
			BookType item=(BookType)this.bookTypeJcb.getItemAt(i);
			if(item.getBookTypeName().equals(bookTypeName)){
				this.bookTypeJcb.setSelectedIndex(i);
			}
		}
	}

package com.java.model;

Book_B(图书实体类)源码

/**
 * 图书类实体
 * @author Hasee
 *
 */
public class Book_B {
	private int id;			    // 编号
	private String bookName; 		// 图书名称
	private String author;			// 作者
	private String sex;				// 性别
	private Float price;		    // 图书价格
	private Integer bookTypeId;		// 图书类别Id
	private String bookTypeName;	// 图书类名名称
	private String bookDesc;		// 备注
	
	public Book_B() {
		super();
		// TODO Auto-generated constructor stub
	}
	
	public Book_B(String bookName, String author, String sex, Float price, Integer bookTypeId, String bookDesc) {
		super();
		this.bookName = bookName;
		this.author = author;
		this.sex = sex;
		this.price = price;
		this.bookTypeId = bookTypeId;
		this.bookDesc = bookDesc;
	}
	
	public Book_B(String bookName, String author, Integer bookTypeId) {
		super();
		this.bookName = bookName;
		this.author = author;
		this.bookTypeId = bookTypeId;
	}
	
	public Book_B(int id, String bookName, String author, String sex, Float price, Integer bookTypeId,
			String bookDesc) {
		super();
		this.id = id;
		this.bookName = bookName;
		this.author = author;
		this.sex = sex;
		this.price = price;
		this.bookTypeId = bookTypeId;
		this.bookDesc = bookDesc;
	}

	public int getId() {
		return id;
	}
	public void setId(int id) {
		this.id = id;
	}
	public String getBookName() {
		return bookName;
	}
	public void setBookName(String bookName) {
		this.bookName = bookName;
	}
	public String getAuthor() {
		return author;
	}
	public void setAuthor(String author) {
		this.author = author;
	}
	public String getSex() {
		return sex;
	}
	public void setSex(String sex) {
		this.sex = sex;
	}
	public Float getPrice() {
		return price;
	}
	public void setPrice(Float price) {
		this.price = price;
	}
	public Integer getBookTypeId() {
		return bookTypeId;
	}
	public void setBookTypeId(Integer bookTypeId) {
		this.bookTypeId = bookTypeId;
	}
	public String getBookTypeName() {
		return bookTypeName;
	}
	public void setBookTypeName(String bookTypeName) {
		this.bookTypeName = bookTypeName;
	}
	public String getBookDesc() {
		return bookDesc;
	}
	public void setBookDesc(String bookDesc) {
		this.bookDesc = bookDesc;
	}
}

图书管理界面效果图

在这里插入图片描述

BookDao(图书Dao类)源码

package com.java.dao;

import java.awt.print.Book;
import java.sql.Connection;
import java.sql.PreparedStatement;
import java.sql.ResultSet;

import com.java.model.Book_B;
import com.java.util.DbUtil;
import com.java.util.StringUtil;

/**
 * 图书Dao类
 * @author Hasee
 *
 */
public class BookDao {
	
	/**
	 * 图书添加
	 * @param con
	 * @param book
	 * @return
	 * @throws Exception
	 */
	public int add(Connection con,Book_B book1) throws Exception {
//		System.out.println(book.getBookName());
		String sql = "insert into t_book values(null,?,?,?,?,?,?)";
		PreparedStatement pstmt =con.prepareStatement(sql);
		pstmt.setString(1, book1.getBookName());
		pstmt.setString(2, book1.getAuthor());
		pstmt.setString(3, book1.getSex());
		pstmt.setFloat(4, book1.getPrice());
		pstmt.setString(5, book1.getBookDesc());
		pstmt.setInt(6, book1.getBookTypeId());
		return pstmt.executeUpdate();
	}
	
	/**
	 * 图书信息查询
	 * @param con
	 * @param book1
	 * @return
	 * @throws Exception
	 */
	public ResultSet list(Connection con,Book_B book1)throws Exception{
		StringBuffer sb = new StringBuffer("select * from t_book b,t_bookType bt where b.bookTypeId=bt.id");	//关联查询 boo表的外键=bookType表的主键
		if (book1.getBookName()!=null) {
			sb.append(" and b.bookName like '%"+book1.getBookName()+"%'");	//模糊查询
		}
		if (book1.getAuthor()!=null) {
			sb.append(" and b.author like '%"+book1.getAuthor()+"%'");	//模糊查询
		}
		if (book1.getBookTypeId()!=null&&book1.getBookTypeId()!=-1) {
			sb.append(" and b.bookTypeId="+book1.getBookTypeId());
		}
		PreparedStatement pstmt = con.prepareStatement(sb.toString());
		return pstmt.executeQuery();
	}
	
	/**
	 * 分页查询
	 * 连接查询  自连接
	 * @param solider
	 * @param page
	 * @return
	 * @throws Exception
	 */
	public ResultSet query(Connection con,Book_B book,int page) throws Exception {
//		Connection con=DbUtil.getCon();
		StringBuffer sb1=new StringBuffer("SELECT s.id,`bookName`,`author`,`sex`,`price`,`bookDesc`,`bookTypeName`,`bookTypeId`\r\n" + 
				"FROM t_booktype s\r\n" + 
				"INNER JOIN t_book r\r\n" + 
				"ON s.id = r.bookTypeId");
		sb1.append(" limit "+(page-1)*10+",10");
		System.out.println(sb1);
		PreparedStatement ps=con.prepareStatement(sb1.toString());
		
		return ps.executeQuery();
	}
	
	/**
	 * 图书信息删除
	 * @param con
	 * @param id
	 * @return
	 * @throws Exception
	 */
	public int delete(Connection con,String id)throws Exception {
		String sql = "delete from t_book where id=?";
		PreparedStatement pstmt = con.prepareStatement(sql);
		pstmt.setString(1,id);
		return pstmt.executeUpdate();
	}
	
	/**
	 * 图书信息修改
	 * @param con
	 * @param book
	 * @return
	 * @throws Exception
	 */
	public int update(Connection con,Book_B book)throws Exception{
		String sql="update t_book set bookName=?,author=?,sex=?,price=?,bookDesc=?,bookTypeId=? where id=?";
		PreparedStatement pstmt=con.prepareStatement(sql);
		pstmt.setString(1, book.getBookName());
		pstmt.setString(2, book.getAuthor());
		pstmt.setString(3, book.getSex());
		pstmt.setFloat(4, book.getPrice());
		pstmt.setString(5, book.getBookDesc());
		pstmt.setInt(6, book.getBookTypeId());
		pstmt.setInt(7, book.getId());
		return pstmt.executeUpdate();
	}
	
	/**
	 * 指定图书类别下是否存在图书
	 * @param con
	 * @param bookTypeId
	 * @return
	 * @throws Exception
	 */
	public boolean existBookByBookTypeId(Connection con,String bookTypeId)throws Exception{
		String sql="select * from t_book where bookTypeId=?";
		PreparedStatement pstmt=con.prepareStatement(sql);
		pstmt.setString(1, bookTypeId);
		ResultSet rs=pstmt.executeQuery();
		return rs.next();
	}
}

Book_B(图书实体类)源码

package com.java.model;


/**
 * 图书类实体
 * @author Hasee
 *
 */
public class Book_B {
	private int id;			    // 编号
	private String bookName; 		// 图书名称
	private String author;			// 作者
	private String sex;				// 性别
	private Float price;		    // 图书价格
	private Integer bookTypeId;		// 图书类别Id
	private String bookTypeName;	// 图书类名名称
	private String bookDesc;		// 备注
	
	public Book_B() {
		super();
		// TODO Auto-generated constructor stub
	}
	
	public Book_B(String bookName, String author, String sex, Float price, Integer bookTypeId, String bookDesc) {
		super();
		this.bookName = bookName;
		this.author = author;
		this.sex = sex;
		this.price = price;
		this.bookTypeId = bookTypeId;
		this.bookDesc = bookDesc;
	}
	
	public Book_B(String bookName, String author, Integer bookTypeId) {
		super();
		this.bookName = bookName;
		this.author = author;
		this.bookTypeId = bookTypeId;
	}
	
	public Book_B(int id, String bookName, String author, String sex, Float price, Integer bookTypeId,
			String bookDesc) {
		super();
		this.id = id;
		this.bookName = bookName;
		this.author = author;
		this.sex = sex;
		this.price = price;
		this.bookTypeId = bookTypeId;
		this.bookDesc = bookDesc;
	}

	public int getId() {
		return id;
	}
	public void setId(int id) {
		this.id = id;
	}
	public String getBookName() {
		return bookName;
	}
	public void setBookName(String bookName) {
		this.bookName = bookName;
	}
	public String getAuthor() {
		return author;
	}
	public void setAuthor(String author) {
		this.author = author;
	}
	public String getSex() {
		return sex;
	}
	public void setSex(String sex) {
		this.sex = sex;
	}
	public Float getPrice() {
		return price;
	}
	public void setPrice(Float price) {
		this.price = price;
	}
	public Integer getBookTypeId() {
		return bookTypeId;
	}
	public void setBookTypeId(Integer bookTypeId) {
		this.bookTypeId = bookTypeId;
	}
	public String getBookTypeName() {
		return bookTypeName;
	}
	public void setBookTypeName(String bookTypeName) {
		this.bookTypeName = bookTypeName;
	}
	public String getBookDesc() {
		return bookDesc;
	}
	public void setBookDesc(String bookDesc) {
		this.bookDesc = bookDesc;
	}
	
	
	
}

BookManageInterfrm(图书管理界面)源码

package com.java.view;

import java.awt.EventQueue;
import java.awt.event.ActionEvent;
import java.awt.event.ActionListener;
import java.awt.event.MouseAdapter;
import java.awt.event.MouseEvent;
import java.awt.print.Book;
import java.sql.Connection;
import java.sql.ResultSet;
import java.util.Vector;

import javax.swing.ButtonGroup;
import javax.swing.GroupLayout;
import javax.swing.GroupLayout.Alignment;
import javax.swing.ImageIcon;
import javax.swing.JButton;
import javax.swing.JComboBox;
import javax.swing.JFrame;
import javax.swing.JLabel;
import javax.swing.JOptionPane;
import javax.swing.JPanel;
import javax.swing.JRadioButton;
import javax.swing.JScrollPane;
import javax.swing.JTable;
import javax.swing.JTextArea;
import javax.swing.JTextField;
import javax.swing.LayoutStyle.ComponentPlacement;
import javax.swing.border.EmptyBorder;
import javax.swing.border.LineBorder;
import javax.swing.border.TitledBorder;
import javax.swing.table.DefaultTableModel;

import com.java.dao.BookDao;
import com.java.dao.BookTypeDao;
import com.java.model.BookType;
import com.java.model.Book_B;
import com.java.util.DbUtil;
import com.java.util.StringUtil;

public class BookManageInterfrm extends JFrame {

	private JPanel contentPane;
	private JTable bookTable;
	private JTextField s_bookNameTxt;
	private JTextField s_authorTxt;
//	private JTextArea bookDescTxt;
	private BookDao bookDao = new BookDao();
	
	private JComboBox s_bookTypeJcb;
	
	private DbUtil dbutil = new DbUtil();
	private BookTypeDao bookTypeDao = new BookTypeDao();
	private JTextField idTxt;
	private JTextField bookNameTxt;
	private final ButtonGroup buttonGroup = new ButtonGroup();
	private JTextField priceTxt;
	private JTextField authorTxt;
	
	private JRadioButton manJrb;
	private JRadioButton femaleJrb;
	private JTextArea bookDescTxt;
	private JComboBox bookTypeJcb;
	
	private static int page=1;

	
	/**
	 * Launch the application.
	 */
	public static void main(String[] args) {
		EventQueue.invokeLater(new Runnable() {
			public void run() {
				try {
					BookManageInterfrm frame = new BookManageInterfrm();
					frame.setVisible(true);
				} catch (Exception e) {
					e.printStackTrace();
				}
			}
		});
	}

	/**
	 * Create the frame.
	 */
	public BookManageInterfrm() {
		setTitle("\u56FE\u4E66\u7BA1\u7406");
		setDefaultCloseOperation(JFrame.EXIT_ON_CLOSE);
		setBounds(100, 100, 876, 737);
		contentPane = new JPanel();
		contentPane.setBorder(new EmptyBorder(5, 5, 5, 5));
		setContentPane(contentPane);
		
		JScrollPane scrollPane = new JScrollPane();
		
		JPanel panel = new JPanel();
		panel.setBorder(new TitledBorder(null, "\u641C\u7D22\u6761\u4EF6", TitledBorder.LEADING, TitledBorder.TOP, null, null));
		
		JButton btnNewButton_1 = new JButton("\u4E0A\u4E00\u9875");
		btnNewButton_1.addActionListener(new ActionListener() {
			public void actionPerformed(ActionEvent arg0) {
				//上一页
				prevActionPerfromed(arg0);
			}
		});
		
		JButton btnNewButton_2 = new JButton("\u4E0B\u4E00\u9875");
		btnNewButton_2.addActionListener(new ActionListener() {
			public void actionPerformed(ActionEvent e) {
				nextActionPerfromed(e);		//下一页
			}
		});
		
		JPanel panel_1 = new JPanel();
		panel_1.setBorder(new TitledBorder(null, "\u8868\u5355\u64CD\u4F5C", TitledBorder.LEADING, TitledBorder.TOP, null, null));
		
		JButton btnNewButton_3 = new JButton("\u4FEE\u6539");
		btnNewButton_3.addActionListener(new ActionListener() {
			public void actionPerformed(ActionEvent arg0) {
				bookUpdateActionPerformed(arg0);
			}
		});
		btnNewButton_3.setIcon(new ImageIcon(BookManageInterfrm.class.getResource("/images/modify.png")));
		
		JButton btnNewButton_4 = new JButton("\u5220\u9664");
		btnNewButton_4.addActionListener(new ActionListener() {
			public void actionPerformed(ActionEvent arg0) {
				bookDeleteActionPerformed(arg0);
			}
		});
		btnNewButton_4.setIcon(new ImageIcon(BookManageInterfrm.class.getResource("/images/delete.png")));
		GroupLayout gl_contentPane = new GroupLayout(contentPane);
		gl_contentPane.setHorizontalGroup(
			gl_contentPane.createParallelGroup(Alignment.LEADING)
				.addGroup(gl_contentPane.createSequentialGroup()
					.addGroup(gl_contentPane.createParallelGroup(Alignment.LEADING)
						.addGroup(gl_contentPane.createSequentialGroup()
							.addContainerGap()
							.addComponent(panel, GroupLayout.PREFERRED_SIZE, 755, GroupLayout.PREFERRED_SIZE))
						.addGroup(gl_contentPane.createSequentialGroup()
							.addGap(56)
							.addGroup(gl_contentPane.createParallelGroup(Alignment.LEADING)
								.addComponent(scrollPane, GroupLayout.DEFAULT_SIZE, 753, Short.MAX_VALUE)
								.addComponent(panel_1, GroupLayout.DEFAULT_SIZE, 753, Short.MAX_VALUE))))
					.addGap(41))
				.addGroup(gl_contentPane.createSequentialGroup()
					.addGap(120)
					.addComponent(btnNewButton_1)
					.addPreferredGap(ComponentPlacement.RELATED, 380, Short.MAX_VALUE)
					.addComponent(btnNewButton_2)
					.addGap(212))
				.addGroup(gl_contentPane.createSequentialGroup()
					.addGap(100)
					.addComponent(btnNewButton_3)
					.addPreferredGap(ComponentPlacement.RELATED, 402, Short.MAX_VALUE)
					.addComponent(btnNewButton_4)
					.addGap(194))
		);
		gl_contentPane.setVerticalGroup(
			gl_contentPane.createParallelGroup(Alignment.LEADING)
				.addGroup(gl_contentPane.createSequentialGroup()
					.addContainerGap()
					.addComponent(panel, GroupLayout.PREFERRED_SIZE, 73, GroupLayout.PREFERRED_SIZE)
					.addGap(10)
					.addComponent(scrollPane, GroupLayout.PREFERRED_SIZE, 180, GroupLayout.PREFERRED_SIZE)
					.addGap(18)
					.addGroup(gl_contentPane.createParallelGroup(Alignment.BASELINE)
						.addComponent(btnNewButton_1)
						.addComponent(btnNewButton_2))
					.addPreferredGap(ComponentPlacement.UNRELATED)
					.addComponent(panel_1, GroupLayout.PREFERRED_SIZE, GroupLayout.DEFAULT_SIZE, GroupLayout.PREFERRED_SIZE)
					.addPreferredGap(ComponentPlacement.RELATED)
					.addGroup(gl_contentPane.createParallelGroup(Alignment.BASELINE)
						.addComponent(btnNewButton_3)
						.addComponent(btnNewButton_4))
					.addContainerGap())
		);
		
		JLabel lblNewLabel_3 = new JLabel("\u7F16\u53F7\uFF1A");
		
		idTxt = new JTextField();
		idTxt.setColumns(10);
		
		bookNameTxt = new JTextField();
		bookNameTxt.setColumns(10);
		
		JLabel lblNewLabel_4 = new JLabel("\u56FE\u4E66\u540D\u79F0\uFF1A");
		
		JLabel lblNewLabel_5 = new JLabel("\u4F5C\u8005\u6027\u522B\uFF1A");
		
		manJrb = new JRadioButton("\u7537");
		buttonGroup.add(manJrb);
		manJrb.setSelected(true);
		
		femaleJrb = new JRadioButton("\u5973");
		buttonGroup.add(femaleJrb);
		
		JLabel lblNewLabel_6 = new JLabel("\u4EF7\u683C\uFF1A");
		
		priceTxt = new JTextField();
		priceTxt.setColumns(10);
		
		JLabel lblNewLabel_7 = new JLabel("\u56FE\u4E66\u4F5C\u8005\uFF1A");
		
		authorTxt = new JTextField();
		authorTxt.setColumns(10);
		
		JLabel lblNewLabel_8 = new JLabel("\u56FE\u4E66\u7C7B\u522B;");
		
		JLabel lblNewLabel_9 = new JLabel("\u56FE\u4E66\u7C7B\u522B\uFF1A");
		
	    bookDescTxt = new JTextArea();
		
		bookTypeJcb = new JComboBox();
		GroupLayout gl_panel_1 = new GroupLayout(panel_1);
		gl_panel_1.setHorizontalGroup(
			gl_panel_1.createParallelGroup(Alignment.LEADING)
				.addGroup(gl_panel_1.createSequentialGroup()
					.addGroup(gl_panel_1.createParallelGroup(Alignment.LEADING)
						.addGroup(gl_panel_1.createSequentialGroup()
							.addGap(17)
							.addComponent(lblNewLabel_3)
							.addPreferredGap(ComponentPlacement.UNRELATED)
							.addComponent(idTxt, GroupLayout.PREFERRED_SIZE, 119, GroupLayout.PREFERRED_SIZE)
							.addGap(33)
							.addComponent(lblNewLabel_4)
							.addGap(5)
							.addComponent(bookNameTxt, GroupLayout.PREFERRED_SIZE, 171, GroupLayout.PREFERRED_SIZE)
							.addGap(43)
							.addComponent(lblNewLabel_5)
							.addGap(6)
							.addComponent(manJrb)
							.addGap(12)
							.addComponent(femaleJrb))
						.addGroup(gl_panel_1.createSequentialGroup()
							.addGap(19)
							.addGroup(gl_panel_1.createParallelGroup(Alignment.LEADING)
								.addGroup(gl_panel_1.createSequentialGroup()
									.addComponent(lblNewLabel_9)
									.addGap(2)
									.addComponent(bookDescTxt, GroupLayout.PREFERRED_SIZE, 619, GroupLayout.PREFERRED_SIZE))
								.addGroup(gl_panel_1.createSequentialGroup()
									.addComponent(lblNewLabel_6)
									.addGap(7)
									.addComponent(priceTxt, GroupLayout.PREFERRED_SIZE, 120, GroupLayout.PREFERRED_SIZE)
									.addGap(32)
									.addComponent(lblNewLabel_7)
									.addGap(5)
									.addComponent(authorTxt, GroupLayout.PREFERRED_SIZE, 173, GroupLayout.PREFERRED_SIZE)
									.addGap(45)
									.addComponent(lblNewLabel_8)
									.addGap(11)
									.addComponent(bookTypeJcb, GroupLayout.PREFERRED_SIZE, 134, GroupLayout.PREFERRED_SIZE)))))
					.addContainerGap(53, Short.MAX_VALUE))
		);
		gl_panel_1.setVerticalGroup(
			gl_panel_1.createParallelGroup(Alignment.LEADING)
				.addGroup(gl_panel_1.createSequentialGroup()
					.addGroup(gl_panel_1.createParallelGroup(Alignment.LEADING)
						.addGroup(gl_panel_1.createSequentialGroup()
							.addGroup(gl_panel_1.createParallelGroup(Alignment.LEADING)
								.addGroup(gl_panel_1.createSequentialGroup()
									.addGap(21)
									.addGroup(gl_panel_1.createParallelGroup(Alignment.BASELINE)
										.addComponent(idTxt, GroupLayout.PREFERRED_SIZE, GroupLayout.DEFAULT_SIZE, GroupLayout.PREFERRED_SIZE)
										.addComponent(lblNewLabel_3)))
								.addGroup(gl_panel_1.createSequentialGroup()
									.addGap(25)
									.addComponent(lblNewLabel_4))
								.addGroup(gl_panel_1.createSequentialGroup()
									.addGap(22)
									.addComponent(bookNameTxt, GroupLayout.PREFERRED_SIZE, GroupLayout.DEFAULT_SIZE, GroupLayout.PREFERRED_SIZE))
								.addGroup(gl_panel_1.createSequentialGroup()
									.addGap(23)
									.addComponent(manJrb))
								.addGroup(gl_panel_1.createSequentialGroup()
									.addGap(25)
									.addComponent(lblNewLabel_5))
								.addGroup(gl_panel_1.createSequentialGroup()
									.addGap(23)
									.addComponent(femaleJrb)))
							.addGroup(gl_panel_1.createParallelGroup(Alignment.LEADING)
								.addGroup(gl_panel_1.createSequentialGroup()
									.addGap(29)
									.addComponent(lblNewLabel_6))
								.addGroup(gl_panel_1.createSequentialGroup()
									.addGap(30)
									.addComponent(priceTxt, GroupLayout.PREFERRED_SIZE, GroupLayout.DEFAULT_SIZE, GroupLayout.PREFERRED_SIZE))
								.addGroup(gl_panel_1.createSequentialGroup()
									.addGap(34)
									.addComponent(lblNewLabel_7))
								.addGroup(gl_panel_1.createSequentialGroup()
									.addGap(30)
									.addComponent(authorTxt, GroupLayout.PREFERRED_SIZE, GroupLayout.DEFAULT_SIZE, GroupLayout.PREFERRED_SIZE))
								.addGroup(gl_panel_1.createSequentialGroup()
									.addGap(33)
									.addComponent(lblNewLabel_8)))
							.addGroup(gl_panel_1.createParallelGroup(Alignment.LEADING)
								.addGroup(gl_panel_1.createSequentialGroup()
									.addGap(37)
									.addComponent(lblNewLabel_9))
								.addGroup(gl_panel_1.createSequentialGroup()
									.addGap(34)
									.addComponent(bookDescTxt, GroupLayout.PREFERRED_SIZE, 160, GroupLayout.PREFERRED_SIZE))))
						.addGroup(gl_panel_1.createSequentialGroup()
							.addGap(78)
							.addComponent(bookTypeJcb, GroupLayout.PREFERRED_SIZE, GroupLayout.DEFAULT_SIZE, GroupLayout.PREFERRED_SIZE)))
					.addContainerGap(20, Short.MAX_VALUE))
		);
		panel_1.setLayout(gl_panel_1);
		
		JLabel lblNewLabel = new JLabel("\u56FE\u4E66\u540D\u79F0\uFF1A");
		
		s_bookNameTxt = new JTextField();
		s_bookNameTxt.setColumns(10);
		
		JLabel lblNewLabel_1 = new JLabel("\u56FE\u4E66\u4F5C\u8005\uFF1A");
		
		s_authorTxt = new JTextField();
		s_authorTxt.setColumns(10);
		
		JLabel lblNewLabel_2 = new JLabel("\u56FE\u4E66\u7C7B\u522B\uFF1A");
		
		JButton btnNewButton = new JButton("\u67E5\u8BE2");
		btnNewButton.addActionListener(new ActionListener() {
			public void actionPerformed(ActionEvent arg0) {
				bookSearchActionPerformed(arg0);
			}
		});
		btnNewButton.setIcon(new ImageIcon(BookManageInterfrm.class.getResource("/images/search.png")));
		
		s_bookTypeJcb = new JComboBox();
		GroupLayout gl_panel = new GroupLayout(panel);
		gl_panel.setHorizontalGroup(
			gl_panel.createParallelGroup(Alignment.LEADING)
				.addGroup(gl_panel.createSequentialGroup()
					.addContainerGap()
					.addComponent(lblNewLabel)
					.addPreferredGap(ComponentPlacement.RELATED)
					.addComponent(s_bookNameTxt, GroupLayout.PREFERRED_SIZE, 125, GroupLayout.PREFERRED_SIZE)
					.addGap(22)
					.addComponent(lblNewLabel_1)
					.addGap(14)
					.addComponent(s_authorTxt, GroupLayout.PREFERRED_SIZE, 90, GroupLayout.PREFERRED_SIZE)
					.addGap(25)
					.addComponent(lblNewLabel_2)
					.addGap(14)
					.addComponent(s_bookTypeJcb, GroupLayout.PREFERRED_SIZE, 128, GroupLayout.PREFERRED_SIZE)
					.addPreferredGap(ComponentPlacement.RELATED, 28, Short.MAX_VALUE)
					.addComponent(btnNewButton)
					.addGap(26))
		);
		gl_panel.setVerticalGroup(
			gl_panel.createParallelGroup(Alignment.LEADING)
				.addGroup(gl_panel.createSequentialGroup()
					.addGroup(gl_panel.createParallelGroup(Alignment.LEADING)
						.addGroup(gl_panel.createSequentialGroup()
							.addContainerGap()
							.addGroup(gl_panel.createParallelGroup(Alignment.BASELINE)
								.addComponent(lblNewLabel)
								.addComponent(s_bookNameTxt, GroupLayout.PREFERRED_SIZE, GroupLayout.DEFAULT_SIZE, GroupLayout.PREFERRED_SIZE)))
						.addGroup(gl_panel.createSequentialGroup()
							.addGap(14)
							.addComponent(lblNewLabel_1))
						.addGroup(gl_panel.createSequentialGroup()
							.addContainerGap()
							.addComponent(s_authorTxt, GroupLayout.PREFERRED_SIZE, GroupLayout.DEFAULT_SIZE, GroupLayout.PREFERRED_SIZE))
						.addGroup(gl_panel.createSequentialGroup()
							.addGap(11)
							.addComponent(lblNewLabel_2))
						.addGroup(gl_panel.createSequentialGroup()
				
								.addGap(9)
							.addGroup(gl_panel.createParallelGroup(Alignment.BASELINE)
								.addComponent(s_bookTypeJcb, GroupLayout.PREFERRED_SIZE, GroupLayout.DEFAULT_SIZE, GroupLayout.PREFERRED_SIZE)
								.addComponent(btnNewButton))))
					.addContainerGap(18, Short.MAX_VALUE))
		);
		panel.setLayout(gl_panel);
		
		bookTable = new JTable();
		bookTable.addMouseListener(new MouseAdapter() {
			@Override
			public void mousePressed(MouseEvent arg0) {
				bookTableMousePressed(arg0);
			}
		});
		bookTable.setModel(new DefaultTableModel(
			new Object[][] {
			},
			new String[] {
				"\u7F16\u53F7", "\u56FE\u4E66\u540D\u79F0", "\u56FE\u4E66\u4F5C\u8005", "\u4F5C\u8005\u6027\u522B", "\u56FE\u4E66\u4EF7\u683C", "\u56FE\u4E66\u63CF\u8FF0", "\u56FE\u4E66\u7C7B\u522B", "\u56FE\u4E66\u7C7B\u522BID"
			}
		) {
			boolean[] columnEditables = new boolean[] {
				false, false, false, false, false, false, false, false
			};
			public boolean isCellEditable(int row, int column) {
				return columnEditables[column];
			}
		});
		scrollPane.setViewportView(bookTable);
		contentPane.setLayout(gl_contentPane);
		
		this.setLocationRelativeTo(null);		//设置窗体居中显示
		
		// 设置文本域边框
		bookDescTxt.setBorder(new LineBorder(new java.awt.Color(127,157,185), 1, false));
		
		this.fillBookType("search");
		this.fillBookType("modify");
		
		this.fillTable(new Book_B());
		this.fillTable1(new Book_B());
	}
	
	/**
	 * 上一页
	 * @param e
	 */
	private void prevActionPerfromed(ActionEvent e) {
		if(page==1) {
			return;
		}
		page--;
		this.fillTable1(new Book_B());
		}
	
	/**
	 * 下一页
	 * @param e
	 */
	private void nextActionPerfromed(ActionEvent ent) {
		page++;
//		if(page) {
//			return;
//		}
		this.fillTable1(new Book_B());
	}
	

	/**
	 * 图书删除事件处理
	 * @param evt
	 */
	private void bookDeleteActionPerformed(ActionEvent evt) {
		String id=idTxt.getText();
		if(StringUtil.isEmpty(id)){
			JOptionPane.showMessageDialog(null, "请选择要删除的记录");
			return;
		}
		int n=JOptionPane.showConfirmDialog(null, "确定要删除该记录吗?");
		if(n==0){
			Connection con=null;
			try{
				con=dbutil.getCon();
				boolean flag = bookDao.existBookByBookTypeId(con, id);
				if (flag) {
					JOptionPane.showMessageDialog(null, "当前图书类别下有图书,不能删除此类别");
					return;
				}
				int deleteNum=bookDao.delete(con, id);
				if(deleteNum==1){
					JOptionPane.showMessageDialog(null, "删除成功");
					this.resetValue();
					this.fillTable(new Book_B());
				}else{
					JOptionPane.showMessageDialog(null, "删除失败");
				}
			}catch(Exception e){
				e.printStackTrace();
				JOptionPane.showMessageDialog(null, "删除失败");
			}finally{
				try {
					dbutil.closeCon(con);
				} catch (Exception e) {
					// TODO Auto-generated catch block
					e.printStackTrace();
				}
			}
		}
	}


	/**
	 * 图书修改事件处理
	 * @param arg0
	 */
	private void bookUpdateActionPerformed(ActionEvent evt) {
		String id=this.idTxt.getText();
		if(StringUtil.isEmpty(id)){
			JOptionPane.showMessageDialog(null, "请选择要修改的记录");
			return;
		}
		
		String bookName=this.bookNameTxt.getText();
		String author=this.authorTxt.getText();
		String price=this.priceTxt.getText();
		String bookDesc=this.bookDescTxt.getText();
		
		if(StringUtil.isEmpty(bookName)){
			JOptionPane.showMessageDialog(null, "图书名称不能为空!");
			return;
		}
		
		if(StringUtil.isEmpty(author)){
			JOptionPane.showMessageDialog(null, "图书作者不能为空!");
			return;
		}
		
		if(StringUtil.isEmpty(price)){
			JOptionPane.showMessageDialog(null, "图书价格不能为空!");
			return;
		}
		
		String sex="";
		if(manJrb.isSelected()){
			sex="男";
		}else if(femaleJrb.isSelected()){
			sex="女";
		}
		
		BookType bookType=(BookType) bookTypeJcb.getSelectedItem();
		int bookTypeId=bookType.getId();
		
		Book_B book=new Book_B(Integer.parseInt(id),  bookName, author, sex, Float.parseFloat(price),  bookTypeId,  bookDesc);
		
		Connection con=null;
		try{
			con=dbutil.getCon();
			int addNum=bookDao.update(con, book);
			if(addNum==1){
				JOptionPane.showMessageDialog(null, "图书修改成功!");
				resetValue();					//重置表单
				this.fillTable(new Book_B());	//初始化表格
			}else{
				JOptionPane.showMessageDialog(null, "图书修改失败!");
			}
		}catch(Exception e){
			e.printStackTrace();
			JOptionPane.showMessageDialog(null, "图书修改失败!");
		}finally{
			try {
				dbutil.closeCon(con);
			} catch (Exception e) {
				// TODO Auto-generated catch block
				e.printStackTrace();
			}
		}
	}
	
	/**
	 * 重置表单
	 */
	private void resetValue(){
		this.idTxt.setText("");
		this.bookNameTxt.setText("");
		this.authorTxt.setText("");
		this.priceTxt.setText("");
		this.manJrb.setSelected(true);
		this.bookDescTxt.setText("");
		if(this.bookTypeJcb.getItemCount()>0){
			this.bookTypeJcb.setSelectedIndex(0);
		}
	}
	
	/**
	 * 表格行点击事件处理
	 * @param met
	 */
	private void bookTableMousePressed(MouseEvent met) {
		int row=this.bookTable.getSelectedRow();
		this.idTxt.setText((String)bookTable.getValueAt(row, 0));
		this.bookNameTxt.setText((String)bookTable.getValueAt(row, 1));
		this.authorTxt.setText((String)bookTable.getValueAt(row, 2));
		String sex=(String)bookTable.getValueAt(row, 3);
		if("男".equals(sex)){
			this.manJrb.setSelected(true);
		}else if("女".equals(sex)){
			this.femaleJrb.setSelected(true);
		}
		this.priceTxt.setText((Float)bookTable.getValueAt(row, 4)+"");
		this.bookDescTxt.setText((String)bookTable.getValueAt(row, 5));
		String bookTypeName=(String)this.bookTable.getValueAt(row, 6);
		int n=this.bookTypeJcb.getItemCount();
		for(int i=0;i<n;i++){
			BookType item=(BookType)this.bookTypeJcb.getItemAt(i);
			if(item.getBookTypeName().equals(bookTypeName)){
				this.bookTypeJcb.setSelectedIndex(i);
			}
		}
	}

	/**
	 * 图书查询事件处理
	 * @param arg0
	 */
	private void bookSearchActionPerformed(ActionEvent arg0) {
		// TODO Auto-generated method stub
		String bookName = this.s_bookNameTxt.getText();
		String author = this.s_authorTxt.getText();
		BookType bookType =(BookType)this.s_bookTypeJcb.getSelectedItem();
		int bookTypeId=bookType.getId();
		
		Book_B book = new Book_B(bookName,author,bookTypeId);
		this.fillTable(book);
	}

	                              
	/**
	 * 初始化下拉框
	 * @param type  下拉框类型
	 */
	private void fillBookType(String type) {
		Connection con=null;
		BookType bookType = null;
		try {
			con=dbutil.getCon();
			ResultSet rs = bookTypeDao.list(con, new BookType());
			if ("search".equals(type)) {
				bookType = new BookType();	//初始化
				bookType.setBookTypeName("请选择");
				bookType.setId(-1);
				this.s_bookTypeJcb.addItem(bookType);
			}
			while (rs.next()) {
				bookType = new BookType();
				bookType.setBookTypeName(rs.getString("bookTypeName"));
				bookType.setId(rs.getInt("id"));
				if ("search".equals(type)) {
					this.s_bookTypeJcb.addItem(bookType);
				}else if ("modify".equals(type)) {
					this.bookTypeJcb.addItem(bookType);
				}
			}
		} catch (Exception e) {
			// TODO: handle exception
			e.printStackTrace();
		}finally {
			try {
				dbutil.closeCon(con);
			} catch (Exception e) {
				// TODO: handle exception
				e.printStackTrace();
			}
		}
	}
	
	/**
	 * 初始化表格
	 * @param bookType
	 */
	private void fillTable(Book_B book1){
		DefaultTableModel dtm=(DefaultTableModel) bookTable.getModel();	//获取Table模型
		dtm.setRowCount(0); // 设置成0行
		Connection con=null;
		try{
			con=dbutil.getCon();
			ResultSet rs=bookDao.list(con,book1);
//			rs = bookDao.query(con, book1, page);//结果集请求的数据
			while(rs.next()){
				Vector v=new Vector();
				v.add(rs.getString("id"));
				v.add(rs.getString("bookName"));
				v.add(rs.getString("author"));
				v.add(rs.getString("sex"));
				v.add(rs.getFloat("price"));
				v.add(rs.getString("bookDesc"));
				v.add(rs.getString("bookTypeName"));
				v.add(rs.getString("bookTypeId"));
				dtm.addRow(v);
			}
		}catch(Exception e){
			e.printStackTrace();
		}finally{
			try {
				dbutil.closeCon(con);
			} catch (Exception e) {
				// TODO Auto-generated catch block
				e.printStackTrace();
			}
		}
	}
	
	/**
	 * 初始化表格(分页查询)
	 * @param book
	 */
	private void fillTable1(Book_B book){
		DefaultTableModel dtm= (DefaultTableModel) bookTable.getModel();
		dtm.setRowCount(0);//设置为0行,清空数据
//		ResultSet rs=null;
		Connection con=null;
		try {
			con=dbutil.getCon();
			ResultSet rs = bookDao.query(con, book, page);//结果集请求的数据
//			System.out.println(rs);
			while(rs.next()) {
				Vector v2=new Vector();//Vector集合
				v2.add(rs.getString("id"));
				v2.add(rs.getString("bookName"));
				v2.add(rs.getString("author"));
				v2.add(rs.getString("sex"));
				v2.add(rs.getFloat("price"));
				v2.add(rs.getString("bookDesc"));
				v2.add(rs.getString("bookTypeName"));
				v2.add(rs.getString("bookTypeId"));
				dtm.addRow(v2);
			}
		} catch (Exception e) {
			e.printStackTrace();
		}	
	}
	
}

九、全部资料及源码

基于Swing+jdbc+mysql的Java图书管理系统

基于Swing+jdbc+mysql的Java图书管理系统
下载后,可直接用Eclipse或者IEDA打开
内含:
1、BookManager图书管理系统源码(含jdbcUtils工具类和驱动)
2、ER图
3、SQL数据库表

在这里插入图片描述

十、Github链接

github.com/mao888/Book…

在这里插入图片描述

十、更多相关文章点这里哦

【Java全栈】Java全套学习路线及项目资料总结【JavaSE+Web基础+MySQL+JavaEE】

【MySQL学习】数据库问题及着重点汇总

创作挑战赛

新人创作奖励来咯,坚持创作打卡瓜分现金大奖