【MySQL学习】数据库问题及着重点汇总

313 阅读30分钟

本文已参与「新人创作礼」活动,一起开启掘金创作之路。

目录

SQL的语言分类

DQL(Data Query Language):数据查询语言 ​ select

DML(Data Manipulate Language):数据操作语言 ​ insert 、update、delete

DDL(Data Define Language):数据定义语言 ​ create、drop、alter

TCL(Transaction Control Language):事务控制语言 ​ commit、rollback ​

DQL语言

DQL( Data Query Language 数据查询语言 )

  • 查询数据库数据 , 如SELECT语句
  • 简单的单表查询或多表的复杂查询和嵌套查询
  • 是数据库语言中最核心,最重要的语句
  • 使用频率最高的语句

SELECT语法

SELECT [ALL | DISTINCT]
{* | table.* | [table.field1[as alias1][,table.field2[as alias2]][,...]]}
FROM table_name [as table_alias]
  [left | right | inner join table_name2]  -- 联合查询
  [WHERE ...]  -- 指定结果需满足的条件
  [GROUP BY ...]  -- 指定结果按照哪几个字段来分组
  [HAVING]  -- 过滤分组的记录必须满足的次要条件
  [ORDER BY ...]  -- 指定查询记录按一个或多个条件排序
  [LIMIT {[offset,]row_count | row_countOFFSET offset}];
   -- 指定查询的记录从哪条至哪条
# 注意 : [ ] 括号代表可选的 , { }括号代表必选得

1:基础查询

语法: ​	SELECT 要查询的东西 ​	【FROM 表名】;

进阶2:条件查询

条件查询:根据条件过滤原始表的数据,查询到想要的数据 ​	
语法: ​	select ​	要查询的字段|表达式|常量值|函数 ​	from ​	表 ​	where ​	条件 ;

3:排序查询

语法:
select
	要查询的东西
fromwhere 
	条件

order by 排序的字段|表达式|函数|别名 【asc(升序)|desc(降序)】

4:常见函数

​ 一、单行函数

1、字符函数 ​ concat 拼接 ​ substr 截取子串(索引从1开始) ​ upper转换成大写 ​ lower转换成小写 ​ trim 去前后指定的空格和字符 ​ ltrim 去左边空格 ​ rtrim去右边空格 ​ replace 替换 ​ lpad 左填充 ​ rpad 右填充 ​ instr 返回子串第一次出现的索引 ​ length 获取字节个数

2、数学函数 ​ round 四舍五入 ​ rand 随机数 ​ floor 向下取整 ​ ceil 向上取整 ​ mod 取余 ​ truncate 截断

3、日期函数 ​ now 当前系统日期+时间 ​ curdate 当前系统日期 ​ curtime当前系统时间 ​ str_to_date 将字符转换成日期 ​ date_format 将日期转换成字符

4、流程控制函数 ​ if 处理双分支 ​ case语句 处理多分支 ​ 情况1:处理等值判断 ​ 情况2:处理条件判断 ​ ​ 5、其他函数 ​ version版本 ​ database当前库 ​ user当前连接用户

二、分组函数

​ sum 求和 ​ max 最大值 ​ min 最小值 ​ avg 平均值 ​ count 计数 ​ 特点: 1、以上五个分组函数都忽略null值,除了count(*) 2、sum和avg一般用于处理数值型 ​ max、min、count可以处理任何数据类型 3、都可以搭配distinct使用,用于统计去重后的结果 4、count的参数可以支持: ​ 字段、常量值,一般放1

建议使用 count(*)

5:分组查询

语法: ​	select 查询的字段,分组函数 ​	from 表 ​	group by 分组的字段 ​	​

特点: 1、可以按单个字段分组
2、和分组函数一同查询的字段最好是分组后的字段
3、分组筛选
针对的表 位置 关键字
分组前筛选: 原始表 group by的前面 where 分组后筛选:
分组后的结果集 group by的后面 having

4、可以按多个字段分组,字段之间用逗号隔开
5、可以支持排序
6、having后可以支持别名

6:多表连接查询

JOIN 对比
在这里插入图片描述
七种Join:
在这里插入图片描述


**语法:**

select 字段,...
from1inner|left outer|right outer|crossjoin2 on  连接条件
【inner|left outer|right outer|crossjoin3 on  连接条件
【where 筛选条件】
【group by 分组字段】
【having 分组后的筛选条件】
【order by 排序的字段或表达式】

好处:语句上,连接条件和筛选条件实现了分离,简洁明了!
       
      
/*
连接查询
   如需要多张数据表的数据进行查询,则可通过连接运算符实现多个查询
内连接 inner join
   查询两个表中的结果集中的交集
外连接 outer join
   左外连接 left join
       (以左表作为基准,右边表来一一匹配,匹配不上的,返回左表的记录,右表以NULL填充)
   右外连接 right join
       (以右表作为基准,左边表来一一匹配,匹配不上的,返回右表的记录,左表以NULL填充)
       
等值连接和非等值连接

自连接
*/

-- 查询参加了考试的同学信息(学号,学生姓名,科目编号,分数)
SELECT * FROM student;
SELECT * FROM result;

/*思路:
(1):分析需求,确定查询的列来源于两个类,student result,连接查询
(2):确定使用哪种连接查询?(内连接)
*/
SELECT s.studentno,studentname,subjectno,StudentResult
FROM student s
INNER JOIN result r
ON r.studentno = s.studentno

-- 右连接(也可实现)
SELECT s.studentno,studentname,subjectno,StudentResult
FROM student s
RIGHT JOIN result r
ON r.studentno = s.studentno

-- 等值连接
SELECT s.studentno,studentname,subjectno,StudentResult
FROM student s , result r
WHERE r.studentno = s.studentno

-- 左连接 (查询了所有同学,不考试的也会查出来)
SELECT s.studentno,studentname,subjectno,StudentResult
FROM student s
LEFT JOIN result r
ON r.studentno = s.studentno

自连接

案例:查询员工名和直接上级的名称

SELECT e.last_name,m.last_name
FROM employees e
JOIN employees m ON e.`manager_id`=m.`employee_id`;
SELECT e.last_name,m.last_name
FROM employees e,employees m 
WHERE e.`manager_id`=m.`employee_id`;

7、子查询

含义:

一条查询语句中又嵌套了另一条完整的select语句,其中被嵌套的select语句,称为子查询或内查询
在外面的查询语句,称为主查询或外查询

/*============== 子查询 ================
什么是子查询?
   在查询语句中的WHERE条件子句中,又嵌套了另一个查询语句
   嵌套查询可由多个子查询组成,求解的方式是由里及外;
   子查询返回的结果一般都是集合,故而建议使用IN关键字;
*/

-- 查询 数据库结构-1 的所有考试结果(学号,科目编号,成绩),并且成绩降序排列
-- 方法一:使用连接查询
SELECT studentno,r.subjectno,StudentResult
FROM result r
INNER JOIN `subject` sub
ON r.`SubjectNo`=sub.`SubjectNo`
WHERE subjectname = '数据库结构-1'
ORDER BY studentresult DESC;

-- 方法二:使用子查询(执行顺序:由里及外)
SELECT studentno,subjectno,StudentResult
FROM result
WHERE subjectno=(
   SELECT subjectno FROM `subject`
   WHERE subjectname = '数据库结构-1'
)
ORDER BY studentresult DESC;

-- 查询课程为 高等数学-2 且分数不小于80分的学生的学号和姓名
-- 方法一:使用连接查询
SELECT s.studentno,studentname
FROM student s
INNER JOIN result r
ON s.`StudentNo` = r.`StudentNo`
INNER JOIN `subject` sub
ON sub.`SubjectNo` = r.`SubjectNo`
WHERE subjectname = '高等数学-2' AND StudentResult>=80

-- 方法二:使用连接查询+子查询
-- 分数不小于80分的学生的学号和姓名
SELECT r.studentno,studentname FROM student s
INNER JOIN result r ON s.`StudentNo`=r.`StudentNo`
WHERE StudentResult>=80

-- 在上面SQL基础上,添加需求:课程为 高等数学-2
SELECT r.studentno,studentname FROM student s
INNER JOIN result r ON s.`StudentNo`=r.`StudentNo`
WHERE StudentResult>=80 AND subjectno=(
   SELECT subjectno FROM `subject`
   WHERE subjectname = '高等数学-2'
)

-- 方法三:使用子查询
-- 分步写简单sql语句,然后将其嵌套起来
SELECT studentno,studentname FROM student WHERE studentno IN(
   SELECT studentno FROM result WHERE StudentResult>=80 AND subjectno=(
       SELECT subjectno FROM `subject` WHERE subjectname = '高等数学-2'
  )
)

8、分页查询

语法:

select 字段|表达式,...
from 表
【where 条件】
【group by 分组字段】
【having 条件】
【order by 排序的字段】
limit 【起始的条目索引,】条目数;

*公式:select * from 表 limit (page-1)sizePerPage,sizePerPage

假如:

每页显示条目数sizePerPage

要显示的页数 page

9、联合查询

引入: union 联合、合并

语法:

select 字段|常量|表达式|函数 【from 表】 【where 条件】 unionallselect 字段|常量|表达式|函数 【from 表】 【where 条件】 unionallselect 字段|常量|表达式|函数 【from 表】 【where 条件】 unionall】
.....
select 字段|常量|表达式|函数 【from 表】 【where 条件】

DML语言(数据操作语言)

插入

语法:

方式一: insert into 表名(字段名,…) values(值1,…);

方式二:insert into 表名 set 字段1=值1,字段2=值2;

方式一支持多行查询和子查询,方法二不支持

特点

1、字段类型和值类型一致或兼容,而且一一对应
2、可以为空的字段,可以不用插入值,或用null填充
3、不可以为空的字段,必须插入值
4、字段个数和值的个数必须一致 5、字段可以省略,但默认所有字段,并且顺序和表中的存储顺序一致

修改

修改单表语法:

update 表名 set 字段=新值,字段=新值
【where 条件】

修改多表语法:

语法
update1 别名1,表2 别名2
set 字段=新值,字段=新值
where 连接条件
and 筛选条件

语法
update1 别名1
连接类型(inner\left\right\full) join2 别名2
on 连接条件
set 字段=新值,字段=新值
where 筛选条件

删除

方式1 :delete语句

单表的删除: ★

delete from 表名 【where 筛选条件】

多表的删除:

语法
delete 别名1,别名2
from1 别名1,表2 别名2
where 连接条件
and 筛选条件;

语法

delete 别名1,别名2
from1 别名1
连接类型 join2 别名2
on 连接条件
where 筛选条件;

方式2 :truncate语句

truncate table 表名

两种方式的区别【面试题】

#1.truncate不能加where条件,而delete可以加where条件

#2.truncate的效率高一丢丢

#3.truncate 删除带自增长的列的表后,如果再插入数据,数据从1开始
#delete 删除带自增长列的表后,如果再插入数据,数据从上一次的断点处开始
#4.truncate删除没有返回值,delete删除有返回值
#5.truncate删除不能回滚,delete删除可以回滚

DDL语句(数据定义语言)

1.库和表的管理

库的管理:

一、创建库
create database (if not exists)库名
二、删除库
drop database (if exists) 库名
三、修改库
rename database 旧库名 to 新库名(已经废弃了,因为不够安全)
可以更改库的字符集
alter database 库名 character set utf8\gbk等

表的管理:

1.创建表

CREATE TABLE IF NOT EXISTS 表名(

​ 列名 列的类型 【(长度)约束】,

​ 列名 列的类型 【(长度)约束】,

​ …

​ )

CREATE TABLE IF NOT EXISTS stuinfo(
	stuId INT,
	stuName VARCHAR(20),
	gender CHAR,
	bornDate DATETIME
	);
​	DESC studentinfo;//查询表结构

2.修改表 alter

语法:ALTER TABLE 表名 ADD|MODIFY|DROP|CHANGE COLUMN 字段名 【字段类型】; ​

#①修改字段名
ALTER TABLE studentinfo CHANGE  COLUMN sex gender CHAR;

#②修改表名
ALTER TABLE stuinfo RENAME [TO]  studentinfo;

#③修改字段类型和列级约束
ALTER TABLE studentinfo MODIFY COLUMN borndate DATE ;

#④添加字段
ALTER TABLE studentinfo ADD COLUMN email VARCHAR(20) first;

#⑤删除字段
ALTER TABLE studentinfo DROP COLUMN email;

3.删除表

DROP TABLE [IF EXISTS] studentinfo;

4.复制表

  • 仅仅复制表的结构-------------create table 表名 like 要复制的表名
  • 复制表的结构+数据

create table 表名

select * from 要复制的表名

  • 只复制部分数据

create table 表名

select 数据名 from 要复制的表名 where 筛选条件

  • 只复制部分结构

create table 表名

select 数据名 from 要复制的表名 where 不成立的条件

常见类型

数值型:

(1)整型:	
tinyint smallint mediumint int/integer bigint
1			2		3			4		8
设置无符号:undesign
如果插入数值超过范围,则报错 out of range,会插入临界值
长度代表显示结果的最大宽度,不够的话搭配zerofill用零填充

(2)小数:
	浮点型 float double
	定点型 DEC(M,D) DECIMAL(M,D)
	M  整数和小数共同位数   D小数点后位数
	M,D都可以省略
	DEC(M,D) M默认为10,D默认为0
原则:使用的类型越简单越好,能保存的数值越小越好

(3)字符型:
    较短的文本 char(M) 固定长度   
    varchar(M) 可变长度  M最大的字符数 
    char(M)空间耗费多,效率高,M可省略,默认为1 
    varchar(M)空间耗费少,效率低,M不可省略
    
(4)其他:
    Bit  位类型  Bit(1)~bit(8)
    binaryvarbinary类型
    说明:类似于charvarchar,不同的是它们包含二进制字符串而不包含非二进制字符串
    enum枚举 set不区分大小写
    区别:SET类型一次可以选取多个成员,而Enum只能选一个。据成员个数不同,存储所占的字节也不同
    较长的文本  text  blob(较大的二进制)
    日期型:date	datetime 	timestamp  	time  	year
			4 	      8				4		 3	   1

常见约束

NOT NULL 非空约束,规定某个字段不能为空
– UNIQUE 唯一约束,规定某个字段在整个表中是唯一的,可以为空
– PRIMARY KEY 主键(非空且唯一)查、外键 
查看索引:show index from 表名
主键和唯一的对比:
	 保证唯一性   是否允许为空		一个表中可以有多少个		是否可以组合    
主键		√  			×			至多有一个		可以,但不推荐
独特		√  			√  			可以有多个		可以,但不推荐

外键:
	1.要求在从表设置外键关系
	2.从表的外键列的类型和主表的关联列的类型要求一致或者兼容,名称无要求
	3.主表中的关联列必须是一个key(一般是主键或独特)
	4.插入数据时,先插入主表,在插入从表
	删除数据时,先删除从表,再删除主表。
加入多个约束时直接添加,没有顺序。
一、创建表时添加约束

1.添加列级约束

直接在字段名和类型后面追加 约束类型即可。
只支持:默认、非空、主键、唯一

2.添加表级约束

语法:在各个字段的最下面
 【constraint 约束名】 约束类型(字段名) 
CREATE TABLE IF NOT EXISTS stuinfo(
	id INT PRIMARY KEY,
	stuname VARCHAR(20),
	sex CHAR(1),
	age INT DEFAULT 18,
	seat INT UNIQUE,
	majorid INT,
	CONSTRAINT fk_stuinfo_major FOREIGN KEY(majorid) REFERENCES major(id)外键

);
二、修改表时添加约束
1、添加列级约束
alter table 表名 modify column 字段名 字段类型 新约束;

2、添加表级约束
alter table 表名 addconstraint 约束名】 约束类型(字段名) 【外键的引用】;
			位置			支持的约束类型			是否可以起约束名
列级约束:列的后面		语法都支持,但外键没有效果	不可以
表级约束:所有列的下面	默认和非空不支持,其他支持	可以(主键没有效果)

标识列

含义

标识列,又称为自增长列。可以不用手动的插入值,系统提供默认的序列值

特点

1、标识列必须和主键搭配吗?不一定,但要求是一个key
2、一个表可以有几个标识列?至多一个!
3、标识列的类型只能是数值型
4、标识列可以通过 SET auto_increment_increment=3;设置步长 可以通过 手动插入值,设置起始值

创建表时设置标识列

DROP TABLE IF EXISTS tab_identity;
CREATE TABLE tab_identity(
	id INT  ,
	NAME FLOAT UNIQUE AUTO_INCREMENT,
	seat INT 
);
TRUNCATE TABLE tab_identity;


INSERT INTO tab_identity(id,NAME) VALUES(NULL,'john');
INSERT INTO tab_identity(NAME) VALUES('lucy');
SELECT * FROM tab_identity;


SHOW VARIABLES LIKE '%auto_increment%';


SET auto_increment_increment=3;

事务

什么是事务

  • 事务就是将一组SQL语句放在同一批次内去执行
  • 如果一个SQL语句出错,则该批次内的所有SQL都将被取消执行
  • MySQL事务处理只支持InnoDB和BDB数据表类型

事务的ACID原则

原子性(Atomic)

整个事务中的所有操作,要么全部完成,要么全部不完成,不可能停滞在中间某个环节。事务在执行过程中发生错误,会被回滚(ROLLBACK)到事务开始前的状态,就像这个事务从来没有执行过一样。

一致性(Consist)

一个事务可以封装状态改变(除非它是一个只读的)。事务必须始终保持系统处于一致的状态,不管在任何给定的时间并发事务有多少。也就是说:如果事务是并发多个,系统也必须如同串行事务一样操作。其主要特征是保护性和不变性(Preserving anInvariant),以转账案例为例,假设有五个账户,每个账户余额是100元,那么五个账户总额是500元,如果在这个5个账户之间同时发生多个转账,无论并发多少个,比如在A与B账户之间转账5元,在C与D账户之间转账10元,在B与E之间转账15元,五个账户总额也应该还是500元,这就是保护性和不变性。

隔离性(Isolated)

隔离状态执行事务,使它们好像是系统在给定时间内执行的唯一操作。如果有两个事务,运行在相同的时间内,执行相同的功能,事务的隔离性将确保每一事务在系统中认为只有该事务在使用系统。这种属性有时称为串行化,为了防止事务操作间的混淆,必须串行化或序列化请求,使得在同一时间仅有一个请求用于同一数据。

持久性(Durable)

在事务完成以后,该事务对数据库所作的更改便持久的保存在数据库之中,并不会被回滚。

基本语法

-- 使用set语句来改变自动提交模式
SET autocommit = 0;   /*关闭*/
SET autocommit = 1;   /*开启*/

-- 注意:
--- 1.MySQL中默认是自动提交
--- 2.使用事务时应先关闭自动提交

-- 开始一个事务,标记事务的起始点
START TRANSACTION  

-- 提交一个事务给数据库
COMMIT

-- 将事务回滚,数据回到本次事务的初始状态
ROLLBACK

-- 还原MySQL数据库的自动提交
SET autocommit =1;

-- 保存点
SAVEPOINT 保存点名称 -- 设置一个事务保存点
ROLLBACK TO SAVEPOINT 保存点名称 -- 回滚到保存点
RELEASE SAVEPOINT 保存点名称 -- 删除保存点

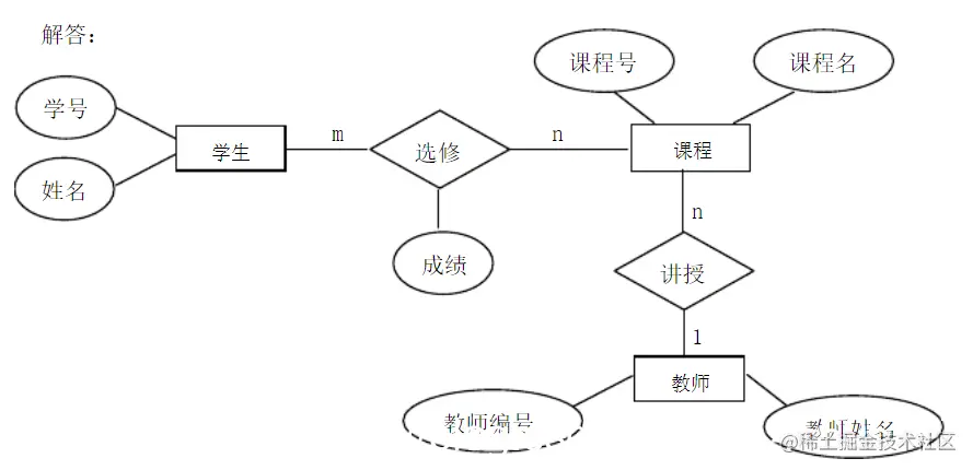
ER图

概念

E-R图也称实体-联系图(Entity Relationship Diagram),提供了表示实体类型、属性和联系的方法,用来描述现实世界的概念模型。

它是描述现实世界关系概念模型的有效方法。是表示概念关系模型的一种方式。用“矩形框”表示实体型,矩形框内写明实体名称;用“椭圆图框”或圆角矩形表示实体的属性,并用“实心线段”将其与相应关系的“实体型”连接起来;
用”菱形框“表示实体型之间的联系成因,在菱形框内写明联系名,并用”实心线段“分别与有关实体型连接起来,同时在”实心线段“旁标上联系的类型(1:1,1:n或m:n)。

ER图分为实体、属性、关系三个核心部分。实体是长方形体现,而属性则是椭圆形,关系为菱形。

实体

ER图的实体(entity)即数据模型中的数据对象,例如人、学生、音乐都可以作为一个数据对象,用长方体来表示,每个实体都有自己的实体成员(entitymember)或者说实体对象(entity instance),例如学生实体里包括张三、李四等,实体成员(entitymember)/实体实例(entity instance) 不需要出现在ER图中。

属性

ER图的属性(attribute)即数据对象所具有的属性,例如学生具有姓名、学号、年级等属性,用椭圆形表示,属性分为唯一属性( uniqueattribute)和非唯一属性,唯一属性指的是唯一可用来标识该实体实例或者成员的属性,用下划线表示,一般来讲实体都至少有一个唯一属性。

关系

ER图的关系(relationship)用来表现数据对象与数据对象之间的联系,例如学生的实体和成绩表的实体之间有一定的联系,每个学生都有自己的成绩表,这就是一种关系,关系用菱形来表示。

关联关系

ER图中关联关系有三种:

1对1(1:1):
1对1关系是指对于实体集A与实体集B,A中的每一个实体至多与B中一个实体有关系;反之,在实体集B中的每个实体至多与实体集A中一个实体有关系。

1对多(1:N):1对多关系是指实体集A与实体集B中至少有N(N>0)个实体有关系;并且实体集B中每一个实体至多与实体集A中一个实体有关系。

多对多(M:N):
多对多关系是指实体集A中的每一个实体与实体集B中至少有M(M>0)个实体有关系,并且实体集B中的每一个实体与实体集A中的至少N(N>0)个实体有关系。

实例

ER图实例
假设教学管理规定:
一个学生可选修多门课,一门课有若干学生选修;
一个教师可讲授多门课,一门课只有一个教师讲授;
一个学生选修一门课,仅有一个成绩。
学生的属性有学号、学生姓名;教师的属性有教师编号,教师姓名;课程的属性有课程号、课程名。

要求:根据上述语义画出ER 图,要求在图中画出实体的属性并注明联系的类型。
在这里插入图片描述

在这里插入图片描述
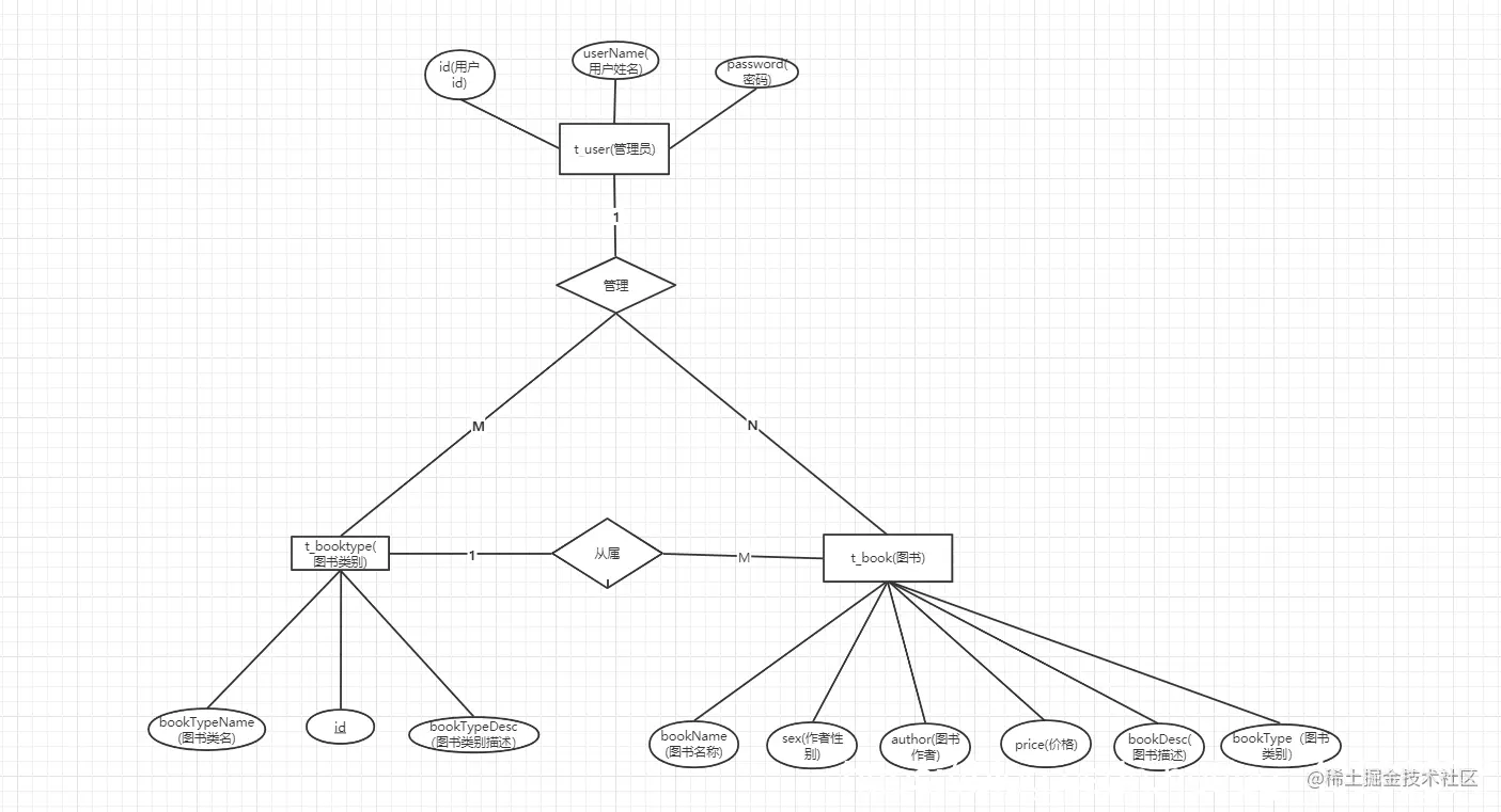
图书管理系统ER图

表与表之间的关系

一、表关系的概念

现实生活中,实体与实体之间肯定是有关系的,如:学生和老师,学生和课程,部门和员工,每个人和自己的身份证号码等。

在设计表的时候,就应该体现出来表与表之间的这种关系。

表与表之间的三种关系:

  • 一对多:最常用的关系,如部门和员工
  • 多对多:学生选课表和学生表,一门课程可以有多个学生选择,一个学生选择多门课程
  • 一对一:相对使用比较少,员工表,公民表,护照表

二、一对多

一对多(1:n)

例如:部门和员工,客户和订单,分类和商品。

一对多建表原则:在从表(多方)创建一个字段,字段作为外键指向主表(一方)的主键

三、多对多

多对多(m:n)

例如:老师和学生,学生和课程,用户和角色

**多对多关系建表原则:**需要创建第三张表,中间表至少两个字段,这两个字段分别作为外键指向各自一方的主键。

多对多关系示意图:
在这里插入图片描述

四、一对一

一对一(1:1)

在实际开发应用不多,因为一对一可以创建成一张表。

两种建表原则:
在这里插入图片描述
关系示意图:
在这里插入图片描述
在这里插入图片描述

五、表与表之间的关系总结

在这里插入图片描述

数据库设计三大范式

1.第一范式(1NF):确保每列保持原子性即列不可分

比如某些数据库系统中需要用到“地址”这个属性,本来直接将“地址”属性设计成为一个数据库表的字段就行,但是如果系统经常访问“地址”属性中的“城市”部分,那么一定要把“地址”这个属性重新拆分为省份、城市、详细地址等多个部分来进行存储,这样对地址中某一个部分操作的时候将非常方便 。

2.第二范式(2NF):属性完全依赖于主键(属性都是该对象拥有的)

在一个数据库表中,一个表中只能保存一种数据,不可以把多种数据保存在同一张数据库表中。

比如要设计一个订单信息表,因为订单中可能会有多种商品,所以要将订单编号和商品编号作为数据库表的联合主键,如下图:
在这里插入图片描述

这里产生一个问题:这个表中是以订单编号和商品编号作为联合主键,这样在该表中商品名称、单位、商品价格等信息不与该表的主键相关,而仅仅是与商品的编号相关,所以在这里违反了第二范式的设计原则。

**利用对象之间的关系设计表,确认表的个数:**而如果把这个订单信息表进行拆分,把商品信息分离到另一个表中,把订单项目表也分离到另一个表中,就非常完美了,如下图。

在这里插入图片描述

这里这样设计,在很大程度上减小了数据库的冗余,如果要获取订单的商品信息,使用商品编号到商品信息表中查询即可。

3.第三范式(3NF):属性和主键不能间接相关(减少数据冗余,这样就可以通过主外键进行表之间连接)

第三范式:数据不能存在传递关系,**即每个属性都跟主键有直接关系而不是间接关系。**像:a–>b–>c 属性之间含有这样的关系,是不符合第三范式的。第三范式是对第二范式的细化。

比如在设计一个订单数据表的时候,可以将客户编号作为一个外键和订单表建立相应的关系,而不可以在订单表中添加关于客户其他信息(比如姓名、所属公司)的字段,如下面这两个表所示的设计就是一个满足第三范式的数据库表。

在这里插入图片描述

这样在查询订单信息的时候,就可以使用客户编号来引用客户信息表中的记录,也不必再订单信息表中多次输入客户信息的内容,减小了数据冗余。

例子:儿子的玩具车与玩具枪和爸爸是间接关系,应该拆为 两个表,通过儿子将两个表关联起来:

在这里插入图片描述

因为上表的玩具车与玩具枪属于儿子,因此不符合第三范式,对上表进行拆分

在这里插入图片描述

MVC

经典MVC模式中,M是指业务模型,V是指用户界面,C则是控制器,使用MVC的目的是将M和V的实现代码分离,从而使同一个程序可以使用不同的表现形式。其中,View的定义比较清晰,就是用户界面。

MVC开始是存在于桌面程序中的,M是指业务模型,V是指用户界面,C则是控制器,使用MVC的目的是将M和V的实现代码分离,从而使同一个程序可以使用不同的表现形式。比如一批统计数据可以分别用柱状图、饼图来表示。C存在的目的则是确保M和V的同步,一旦M改变,V应该同步更新。
模型-视图-控制器(MVC)是Xerox
PARC在二十世纪八十年代为编程语言Smalltalk-80发明的一种软件设计模式,已被广泛使用。后来被推荐为Oracle旗下Sun公司Java
EE平台的设计模式,并且受到越来越多的使用ColdFusion和PHP的开发者的欢迎。模型-视图-控制器模式是一个有用的工具箱,它有很多好处,但也有一些缺点

在这里插入图片描述

一、MVC 开发模式的优点

提高 开发的代码复用性,避免了重复性开发
有效帮助开发人员实现业务开发中【事务管理】

二、MVC开发角色组成

C: controller–控制层

M: model–业务模型层,完成业务处理

service层:调用dao层来完成业务实现,负责管理所调用的dao层的【业务管理】

dao层:直接操作数据库

V: view–视图层:将处理结果写入到响应包 JSP

三、Dao层作用:

在实际的业务处理过程中,往往需要进行多次的数据库访问。这些访问性质往往是相同的,采用Dao层可以将对数据库访问进行封装,避免及进行重复性的数据库访问开发操作,同时降低维护的成本。

四、Dao层实现

Dao层角色:
Dao接口层:声明Dao接口
Dao实现层:声明Dao接口实现类
Dao层命名规则
Dao接口层:com.bjpowernode.dao [接口]:表Dao
Dao实现层 com.bjowernode.daoImpl [实现类] :表DaoImpl

五、独立使用Dao层处理业务存在问题

无法实现【业务的复用】

无法将参与同一业务的sql命令放入同一事务管理。

con.setAutoCommit(false)

PreparedStatement ps1=con . preparedStatement ( sql1 )

PreparedStatement ps2=con .preparedStatement( sql2 )

ps1 .execute();

ps2 .execute();

sql_1与sql_2是储存在同一事务中

六、service层作用

封装的是一个具体业务的实现方案,来提高业务实现的复用性。
负责将参与本次业务实现的Dao层中事务进行管理。

七、service层实现

角色

service接口层
service实现层

命名
service接口层:com.biowernode.service [接口] 如果本次业务之和一张表关联 --表名Service ;
如果本次业务与多张表关联 --业务名称Service
service实现层:com.biowernode.serviceImpl [接口] 如果本次业务之和一张表关联 —表名ServiceImpl ;
如果本次业务与多张表关联 —业务名称ServiceImpl

八、service层的简化开发:

service层需要负责本次业务中的事务管理

try{

	con.setAutoCommit(false)

	dao...

	dao...

	con.commit

}catch(Exception ex){

	con.rollback()

}finally{

	con.close()

}

九、三层架构

三层架构就是为了符合“高内聚,低耦合”思想,把各个功能模块划分为表示层(UI)、业务逻辑层(BLL)和数据访问层(DAL)三层架构,各层之间采用接口相互访问,并通过对象模型的实体类(Model)作为数据传递的载体,不同的对象模型的实体类一般对应于数据库的不同表,实体类的属性与数据库表的字段名一致。

三层架构区分层次的目的是为了 “高内聚,低耦合”。开发人员分工更明确,将精力更专注于应用系统核心业务逻辑的分析、设计和开发,加快项目的进度,提高了开发效率,有利于项目的更新和维护工作。

在这里插入图片描述

例子

在后厨中,小小的餐厅厨房,却是厨师们的一番战场。都说艺术来源于生活,同样,技术也是如此。其实,三层架构就可以用后厨这个场景来抽象理解。
在这里插入图片描述

  • 服务员:负责接待客人和传菜
  • 主厨:后厨的头头,后处里主厨说了算。可以理解为架构师,负责后厨和服务员的对接
  • 小厨:每个小厨有自己特定的工作,各司其职

三层架构每层之间的逻辑关系:

在这里插入图片描述

三层优缺点

【优点】

  1. 开发人员可以只关注整个结构中的其中某一层;
  2. 可维护性高,可扩展性高
  3. 可以降低层与层之间的依赖;
  4. 有利于标准化;
  5. 利于各层逻辑的复用

【缺点】

  1. 降低了系统的性能。如果不采用分层式结构,很多业务可以直接造访数据库,以此获取相应的数据,如今却必须通过中间层来完成
  2. 有时会导致级联的修改,这种修改尤其体现在自上而下的方向。如果在表示层中需要增加一个功能,为保证其设计符合分层式结构,可能需要在相应的业务逻辑层和数据访问层中都增加相应的代码
  3. 增加了开发成本

为什么使用三层

使用三层架构的目的:解耦!!!

同样拿上面饭店的例子来讲:

服务员(UI层)请假——另找服务员;

主厨(BLL层)辞职——招聘另一个主厨;

小厨(DAL)辞职——招聘另一个小厨;

【顾客反映】

你们店服务态度不好——服务员的问题。开除服务员;

你们店菜里有虫子——主厨的问题。换厨师;

任何一层发生变化都不会影响到另外一层!!!

MVC与三层架构的区别

在这里插入图片描述
无论是MVC还是三层架构,都是一种规范,都是奔着"高耦合,低内聚"的思想来设计的。三层中的UI和Servlet来分别对应MVC中的View和Controller,业务逻辑层是来组合数据访问层的原子性功能的。

在三层中,业务逻辑层和数据访问层要遵循面型接口编程的。这种接口定义和具体实现逻辑的分开,非常有利于后续扩展和维护!

为什么我们要面向接口编程?!

更多相关文章点这里哦

【Java全栈】Java全套学习路线及项目资料总结【JavaSE+Web基础+MySQL+JavaEE】

【Mysql学习】基于Swing+jdbc+mysql的Java图书管理系统【保姆级教程】