实验1 小信号调谐放大器(单调谐与双调谐放大器)

1,406 阅读12分钟

本文已参与「新人创作礼」活动,一起开启掘金创作之路。

目录

1-1 小信号调谐放大器基本工作原理

一.概述

在无线电技术中,经常会遇到这样的问题——所接收到的信号很弱,而这样的信号又往往与干扰信号同时进入接收机。我们希望将有用的信号放大,把其它无用的干扰信号抑制掉。借助于选频放大器,便可达到此目的。小信号调谐放大器便是这样一种最常用的选频放大器,即有选择地对某一频率的信号进行放大的放大器。
小信号调谐放大器是构成无线电通信设备的主要电路,其作用是放大信道中的高频小信号。所谓小信号,通常指输入信号电压一般在微伏至毫伏数量级,放大这种信号的放大器工作在线性范围内。所谓调谐,主要是指放大器的集电极负载为调谐回路(如LC谐振回路)。这种放大器对谐振频率的信号具有最强的放大作用,而对其他远离的频率信号,放大作用很差。调谐放大器的频率特性如图1-1所示。
在这里插入图片描述

		图1-1  调谐放大器的频率特性

调谐放大器主要由放大器和调谐回路两部分组成。因此,调谐放大器不仅有放大作用,而且还有选频作用。本章讨论的小信号调谐放大器,一般工作在甲类状态,多用在接收机中做高频和中频放大,对它的主要指标要求是:有足够的增益,满足通频带和选择性要求,工作稳定等。

二.单调谐放大器

小信号调谐放大器的种类很多,按调谐回路区分,有单调谐放大器、双调谐放大器和参差调谐放大器。按晶体管连接方法区分,有共基极、共发射极和共集电极调谐放大器,等等。下面我们讨论共发射极单调谐放大器。
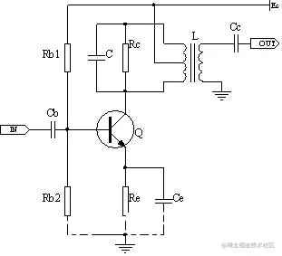
共发射极单调谐放大器原理电路如图1-2所示。
在这里插入图片描述

			图1-2

图中晶体管起放大信号的作用,RB1、RB2、RE为直流偏置电阻,用以保证晶体管工作于放大区域,从而放大器工作于甲类。CE是RE的旁路电容,CB、CC是输入、输出耦合电容,L、C是谐振回路作为放大器的集电极负载起选频作用,它采用抽头接入法,以减轻晶体管输出电阻对谐振回路 值的影响,RC是集电极(交流)电阻,它决定了回路值、带宽。

三.双调谐回路放大器

双调谐回路放大器具有频带宽,选择性好的优点。顾名思义,双调谐回路是指有两个调谐回路:一个靠近“信源”端(如晶体管输出端),称为初级;另一个靠近“负载”端(如下级输入端),称为次级。两者之间,可采用互感耦合,或电容耦合。与单调谐回路相比,双调谐回路的矩形系数较小,即:它的谐振曲线更接近于矩形。图1-3为电容耦合双调谐回路谐振放大器原理图。

在这里插入图片描述

	图1-3  电容耦合双调谐回路放大器原理电路

图中,RB1、RB2、RE为直流偏置电阻,用以保证晶体管工作于放大区域,且放大器工作于甲类状态,为的旁通电容,和为输入、输出耦合电容。图中两个谐振回路:组成了初级回路,组成了次级回路。两者之间并无互感耦合(必要时,可分别对加以屏蔽),而是由电容进行耦合,故称为电容耦合。

1-2 小信号调谐放大器实验电路

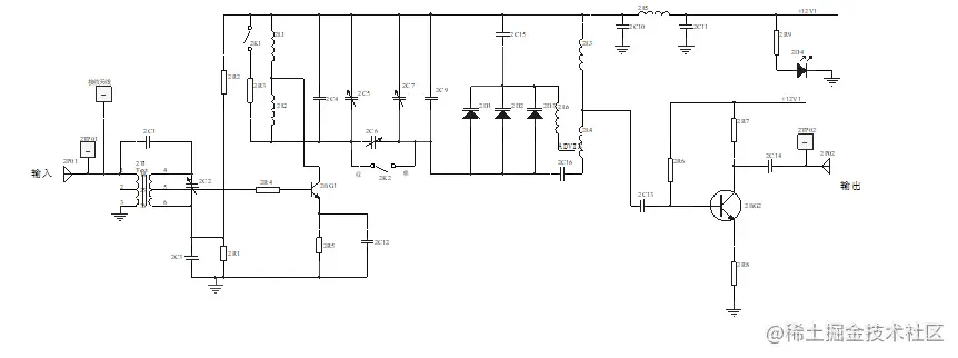
图1-4为小信号调谐放大器实验电路。图中,为信号输入铆孔,当做实验时,高频信号由此铆孔输入。为输入信号测试点。接收天线用于构成收发系统时接收发方发出的信号。变压器和电容、组成输入选频回路,用来选出所需要的信号。晶体三极管用于放大信号,、和为三极管的直流偏置电阻,用以保证晶体管工作于放大区域,且放大器工作于甲类状态。三极管集电极接有调谐回路,用来谐振于某一工作频率上。本实验电路设计有单调谐与双调谐回路,由开关控制。当断开时,为电容耦合双调谐回路,、、和组成了初级回路,、、和组成了次级回路,两回路之间由电容进行耦合,调整可调整其耦合度。当开关接通时,即电容被短路,此时两个回路合并成单个回路,故该电路为单调谐回路。图中、、为变容二极管,通过改变的直流电压,即可改变变容二极管的电容,达到对回路的调谐。底板上的“调谐”旋钮,就是用来改变变容二极管上电压的,三个二极管的并联,其目的是增大变容二极管的容量。图中开关控制是否接入集电极回路,接通时(开关往下拨为接通),将电阻()并入回路,使集电极负载电阻减小,回路值降低,放大器增益减小。图中、、和三极管组成放大器,用来对所选信号进一步放大。为输出信号测试点,为信号输出铆孔。
在这里插入图片描述

			   图1-4  小信号调谐放大器电路图

1-3 小信号调谐放大器实验目的、内容和步骤

一.实验目的

1.熟悉电子元器件和高频电子线路实验系统;
2.掌握单调谐和双调谐放大器的基本工作原理;
3.掌握测量放大器幅频特性的方法;
4.熟悉放大器集电极负载对单调谐和双调谐放大器幅频特性的影响;
5.了解放大器动态范围的概念和测量方法。

二.实验内容

1.采用点测法测量单调谐和双调谐放大器的幅频特性;
2.用示波器测量输入、输出信号幅度,并计算放大器的放大倍数;
3.用示波器观察耦合电容对双调谐回路放大器幅频特性的影响;
4.用示波器观察放大器的动态范围;
5.观察集电极负载对放大器幅频特性的影响。

三.实验步骤

1.实验准备

在实验箱主板上插装好调谐回路谐振放大器模块(该模块必须装在底板D的位置),接通实验箱上电源开关,按下模块上开关,此时模块上电源指示灯亮。

2.单调谐回路谐振放大器幅频特性测量

测量幅频特性通常有两种方法,即扫频法和点测法。扫频法简单直观,可直接观察到单调谐放大特性曲线,但需要扫频仪。点测法采用示波器进行测试,即保持输入信号幅度不变,改变输入信号的频率,测出与频率相对应的单调谐回路谐振放大器的输出电压幅度,然后画出频率与幅度的关系曲线,该曲线即为单调谐回路谐振放大器的幅频特性。

(1)扫频法

即用扫频仪直接测量放大器的幅频特性曲线。用扫频仪测出的单调谐放大器幅频特性曲线如下图:

在这里插入图片描述

	图1-5 扫频仪测量的幅频特性

(2)点测发

其步骤如下:
① 2K1置“OFF”(2K1往上拨)位,即断开集电极电阻2R3。2K2置“单调谐”位,此时2C6被短路,放大器为单调谐回路。高频信号源输出连接到调谐放大器的输入端(2P01)。示波器CH1接放大器的输入端2TP01,示波器CH2接调谐放大器的输出端2TP02,调整高频信号源频率为6.3MHZ (用频率计测量),高频信号源输出幅度(峰-峰值)为200mv(示波器CH1监测)。调整调谐放大器的电容2C5和底板上“调谐”旋钮,使放大器的输出为最大值(示波器CH2监测)。此时回路谐振于6.3MHZ。比较此时输入输出幅度大小,并算出放大倍数。
②按照表1-1改变高频信号源的频率(用频率计测量),保持高频信号源输出幅度为200mv(示波器CH1监视),从示波器CH2上读出与频率相对应的单调谐放大器的电压幅值,并把数据填入表1-1。

在这里插入图片描述

					  表1-1				

③以横轴为频率,纵轴为电压幅值,按照表1-1,画出单调谐放大器的幅频特性曲线。

3.观察集电极负载对单调谐放大器幅频特性的影响

当放大器工作于放大状态下,按照上述幅频特性的测量方法测出接通与不接通2R3的幅频特性曲线。可以发现:当不接2R3时,集电极负载增大,幅频特性幅值加大,曲线变“瘦”,Q值增高,带宽减小。而当接通2R3时,幅频特性幅值减小,曲线变“胖”,Q值降低,带宽加大。
用扫频仪测出接通与不接通2R3的幅频特性曲线,如下图:
在这里插入图片描述 在这里插入图片描述

不接2R3时的幅频特性曲线        接2R3时的幅频特性曲线

4.双调谐回路谐振放大器幅频特性测量

与单调谐的测量方法完全相同,可用扫频法和点测法。下图为用扫频仪测得的幅频特性曲线。
在这里插入图片描述

用扫频仪测得的幅频特性曲线

点测法,步骤如下:
①2K2置“双调谐”,接通2C6,2K1至“off”(开关往上拨)。高频信号源输出频率6.3MHZ(用频率计测量),幅度200mv,然后用铆孔线接入调谐放大器的输入端(2P01)。示波器CH1接2TP01,示波器CH2接放大器的输出(2TP02)端。调整调谐放大器电容2C5和底板上的“调谐”旋钮,使输出为最大值。
②按照表1-2改变高频信号源的频率(用频率计测量),保持高频信号源输出幅度峰-峰值为200mv(示波器CH1监视),从示波器CH2上读出与频率相对应的双调谐放大器的幅度值,并把数据填入表1-2。

表1-2
在这里插入图片描述
③测出两峰之间凹陷点的大致频率是多少?
④以横轴为频率,纵轴为幅度,按照表1-2,画出双调谐放大器的幅频特性曲线。
⑤调整2C6的电容,按照上述方法测出改变2C6时幅频特性曲线。
下图为用扫频仪测得的不同2C6时的幅频特性曲线。
在这里插入图片描述 在这里插入图片描述 在这里插入图片描述

耦合电容减小扫频曲线  耦合电容2C06为某一值时扫频曲线  耦合电容2C06增大时扫频曲线

5. 放大器动态范围测量

2K1置“OFF”(开关往上拨),2K2置“单调谐”。高频信号源输出接调谐放大器的输入端(2P01),调整高频信号源频率至谐振频率,幅度100mv。示波器CH1接2TP01,示波器CH2接调谐放大器的输出(2TP02)端。按照表1-3放大器输入幅度,改变高频信号源的输出幅度(由CH1监测)。从示波器CH2读出放大器输出幅度值,并把数据填入表1-3,且计算放大器电压放大倍数值。可以发现,当放大器的输入增大到一定数值时,放大倍数开始下降,输出波形开始畸变(失真)。
在这里插入图片描述

						表1-3

四.实验报告要求

1.画出单调谐和双调谐的幅频特性,计算幅值从最大值下降到0.707时的带宽,并由此说明其优缺点。比较单调谐和双调谐在特性曲线上有何不同?
2.画出放大器电压放大倍数与输入电压幅度之间的关系曲线。
3.当放大器输入幅度增大到一定程度时,输出波形会发生什么变化?为什么?
4.总结由本实验所获得的体会。
在这里插入图片描述

更多相关文章点这里哦

高频电子线路实验手册(全套实验报告册)

通信工程(信息类,电子类,电气工程,自动化,计算机,软件工程,机电,等相关专业)全套学习指导

持续更新中~~~~~~~~~~~~