DOM- 网页特效
1.滚动事件与加载事件
① 滚动事件
-
当页面进行滚动时触发的事件
》很多网页需要检测用户把页面滚动到某个区域后做一些处理, 比如固定导航栏,比如返回顶部
-
事件名:scroll
返回顶部案列:
<!DOCTYPE html>
<html lang="en">
<head>
<meta charset="UTF-8" />
<title>Title</title>
<style>
body {
height: 8000px;
background-image: linear-gradient(red, blue);
}
a {
color: #fff;
}
.actGotop {
position: fixed;
bottom: 50px;
right: 50px;
width: 150px;
height: 195px;
display: none;
z-index: 100;
}
.actGotop a,
.actGotop a:link {
width: 150px;
height: 195px;
display: inline-block;
background: url(images/gotop.png) no-repeat;
outline: none;
}
.actGotop a:hover {
width: 150px;
height: 195px;
background: url(images/gotop.gif) no-repeat;
outline: none;
}
</style>
</head>
<body>
<!-- 返回顶部小火箭 -->
<div class="actGotop">
<a href="javascript:;" title="Top"></a>
</div>
<!-- 需求:
1.滚动出屏幕的距离超过1000的时候,出现小火箭
2.单击小火箭能够返回到顶部 -->
<script>
const actGotop = document.querySelector('.actGotop')
const a = document.querySelector('a')
window.addEventListener('scroll', function () {
const scrollTop = document.documentElement.scrollTop;
if (scrollTop > 1000) {
// 显示火箭
actGotop.style.display = 'block';
} else {
// 隐藏
actGotop.style.display = 'none';
}
})
actGotop.addEventListener('click', function () {
let timeId = setInterval(function () {
document.documentElement.scrollTop -= 50
if (document.documentElement.scrollTop === 0) {
clearInterval(timeId)
}
}, 10)
})
</script>
</body>
</html>
② 加载事件
-
加载外部资源(如图片、外联CSS和JavaScript等)加载完毕时触发的事件
-
为什么要学?
》有些时候需要等页面资源全部处理完了做一些事情
》老代码喜欢把 script 写在 head 中,这时候直接找 dom 元素找不到
》事件名:load
》 监听页面所有资源加载完毕:给 window 添加 load 事件
2.元素大小和位置
① scroll家族
使用场景:让某些元素显示隐藏, 可以使用scroll 来检测页面滚动的距离
-
获取宽高:
》获取元素的 内容 总宽高(不包含滚动条)返回值不带单位
》scrollWidth和scrollHeight
-
获取位置:
》获取元素内容往左、往上滚出去看不到的距离
》scrollLeft和scrollTop
》这两个属性是可以 修改 的
<script> div.addEventListener('scroll', function () { // console.log(this.scrollTop);// 获取当前容器的滚动距离 console.log(this.scrollLeft); // 获取当前容器的滚动距离 }); </script> -
开发中,我们经常检测页面滚动的距离,比如页面滚动100像素,就可以显示一个元素,或者固定一个元素
② offset家族
-
获取宽高:
》获取元素的自身宽高、包含元素自身设置的宽高、padding、border
》offsetWidth和offsetHeight
-
获取位置:
》获取元素距离自己定位父级元素的左、上距离
》offsetLeft和offsetTop 注意是只读属性
③ client家族
-
获取宽高:
》获取元素的可见部分宽高(不包含边框,滚动条等)
》clientWidth和clientHeight
-
获取位置:
》获取左边框和上边框宽度
》clientLeft和clientTop 注意是只读属性
总结:
-
offset家族
》获取元素自身大小:包括自身设置的宽高、padding、border
》获取元素距离定位父级的左和上距离 只读属性
-
client家族
》获取元素可见区域的大小
》获取元素左、上边框距离 只读属性
-
scroll家族
》获取元素内容的总大小
》获取元素向左向上滚出去看不见的距离 可读写属性
Window对象
①. BOM(浏览器对象模型)
- BOM(Browser Object Model ) 是浏览器对象模型
- window 是浏览器内置中的全局对象,我们所学习的所有 Web APIs 的知识内容都是基于 window 对象实现的
- window 对象下包含了 navigator、location、document、history、screen 5个属性,即所谓的 BOM (浏览器对象模型)
- document 是实现 DOM 的基础,它其实是依附于 window 的属性。
- 注:依附于 window 对象的所有属性和方法,使用时可以省略 window
②. 定时器-延时函数
-
JavaScript 内置的一个用来让代码延迟执行的函数,叫 setTimeout
-
语法:
<!DOCTYPE html> <html lang="en"> <head> <meta charset="UTF-8"> <meta http-equiv="X-UA-Compatible" content="IE=edge"> <meta name="viewport" content="width=device-width, initial-scale=1.0"> <title>Document</title> <style> .box { width: 300px; height: 300px; background-color: aqua; text-align: center; line-height: 300px; margin: 50px auto; } </style> </head> <body> <div class="box">男人发量惊人怎么办。。。</div> <script> // setTimeout(回调函数, 等待的毫秒数) setTimeout(function () { document.querySelector('.box').style.display = 'none' },5000) //setTimeout 仅仅只执行一次,所以可以理解为就是把一段代码延迟执行, 平时省略window /* let timer = setTimeout(回调函数, 等待的毫秒数) clearTimeout(timer) */ </script> </body> </html>
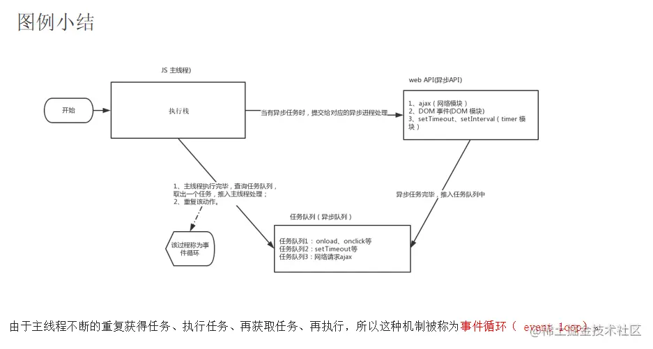
③. 执行机制
JS 是单线程
JavaScript 语言的一大特点就是 单线程,也就是说,同一个时间只能做一件事。这是因为 Javascript 这门脚本语言诞生的使命所致——JavaScript 是为处理页面中用户的交互,以及操作 DOM 而诞生的。比如我们对某个 DOM 元素进行添加和删除操作,不能同时进行。 应该先进行添加,之后再删除。
单线程就意味着,所有任务需要排队,前一个任务结束,才会执行后一个任务。这样所导致的问题是: 如果 JS 执行的时间过长,这样就会造成页面的渲染不连贯,导致页面渲染加载阻塞的感觉
同步和异步
为了解决这个问题,利用多核 CPU 的计算能力,HTML5 提出 Web Worker 标准,允许 JavaScript 脚本创建多个线程。于是,JS 中出现了同步和异步。
同步
前一个任务结束后再执行后一个任务,程序的执行顺序与任务的排列顺序是一致的、同步的。比如做饭的同步做法:我们要烧水煮饭,等水开了(10分钟之后),再去切菜,炒菜。
异步
你在做一件事情时,因为这件事情会花费很长时间,在做这件事的同时,你还可以去处理其他事情。比如做饭的异步做法,我们在烧水的同时,利用这10分钟,去切菜,炒菜。
他们的本质区别: 这条流水线上各个流程的执行顺序不同。
④.location对象
-
location 的数据类型是对象,它拆分并保存了 URL 地址的各个组成部分
-
常用属性和方法:
》href 属性获取完整的 URL 地址,对其赋值时用于地址的跳转
》search 属性获取地址中携带的参数,符号 ?后面部分
》hash 属性获取地址中的啥希值,符号 # 后面部分
》reload 方法用来刷新当前页面,传入参数 true 时表示强制刷新
-
location 的数据类型是对象,它拆分并保存了 URL 地址的各个组成部分
-
常用属性和方法:
》href 属性获取完整的 URL 地址,对其赋值时用于地址的跳转
<script> // 5 search 后一个阶段就会用到它 了 获取 url上 ? 后面一串字符 /17-location.html?a=1&b=2 // 6 hash 学习到了vue阶段就会用到了 获取 # 后面一串字符 /17-location.html#/index #/index const button = document.querySelector('button'); button.addEventListener('click', function () { // location.href="http://www.baidu.com"; // console.log(location.href);// http://127.0.0.1:5500/17-location.html // 刷新功能 // location.href = location.href; // 刷新功能 // reload实现刷新 // location.reload(true);// true 强制刷新! console.log(location.hash); }); setTimeout(function () { // location.href="http://www.baidu.com"; }, 5000); </script>

》location.href 属性获取完整的 URL 地址,对其赋值时用于地址的跳转
》search 属性获取地址中携带的参数,符号 ?后面部分
》hash 属性获取地址中的啥希值,符号 # 后面部分
》reload 方法用来刷新当前页面,传入参数 true 时表示强制刷新
⑤.navigator对象
-
navigator的数据类型是对象,该对象下记录了浏览器自身的相关信息
-
常用属性和方法:
》通过 userAgent 检测浏览器的版本及平台
// 检测 userAgent(浏览器信息) !(function () { const userAgent = navigator.userAgent // 验证是否为Android或iPhone const android = userAgent.match(/(Android);?[\s\/]+([\d.]+)?/) const iphone = userAgent.match(/(iPhone\sOS)\s([\d_]+)/) // 如果是Android或iPhone,则跳转至移动站点 if (android || iphone) { location.href = 'http://m.itcast.cn' } })()
⑥. histroy对象
- history 的数据类型是对象,该对象与浏览器地址栏的操作相对应,如前进、后退、历史记录等
- 常用属性和方法:
swiper 插件
- 第三方插件
- 官网有使用教程
<!--
1 下载swiper对应的文件 - css + js
2 分布引入他们
3 拷贝别人的固定结构
4 拷贝写好的swiper 初始化js代码
-->
<!DOCTYPE html>
<html lang="en">
<head>
<meta charset="UTF-8" />
<meta
name="viewport"
content="width=device-width, initial-scale=1.0,maximum-scale=1,minimum-scale=1,user-scalable=no"
/>
<title>11-使用swiper插件实现轮播图.html</title>
<!-- 引入css -->
<link rel="stylesheet" href="./swiper/swiper-bundle.min.css" />
<style>
img {
width: 100%;
}
</style>
</head>
<body>
<div class="swiper">
<div class="swiper-wrapper">
<div class="swiper-slide"><img src="./assets/b_01.jpg" alt="" /></div>
<div class="swiper-slide"><img src="./assets/b_02.jpg" alt="" /></div>
<div class="swiper-slide"><img src="./assets/b_03.jpg" alt="" /></div>
</div>
<!-- 如果需要分页器 -->
<div class="swiper-pagination"></div>
<!-- 如果需要导航按钮 -->
<div class="swiper-button-prev"></div>
<div class="swiper-button-next"></div>
<!-- 如果需要滚动条 -->
<div class="swiper-scrollbar"></div>
</div>
<script src="./swiper/swiper-bundle.min.js"></script>
<script>
const mySwiper = new Swiper('.swiper', {
// direction: 'vertical', // 垂直切换选项 水平滚动-默认就是水平滚动
loop: true, // 循环模式选项
// 如果需要分页器
pagination: {
el: '.swiper-pagination',
},
// 如果需要前进后退按钮
navigation: {
nextEl: '.swiper-button-next',
prevEl: '.swiper-button-prev',
},
// 如果需要滚动条
scrollbar: {
el: '.swiper-scrollbar',
},
});
</script>
</body>
</html>