第二题 两数相加

140 阅读1分钟

本文已参与「新人创作礼」活动,一起开启掘金创作之路。

给你两个 非空 的链表,表示两个非负的整数。它们每位数字都是按照 逆序 的方式存储的,并且每个节点只能存储 一位 数字。

请你将两个数相加,并以相同形式返回一个表示和的链表。

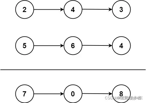
你可以假设除了数字 0 之外,这两个数都不会以 0 开头。 在这里插入图片描述 示例 1: 输入:l1 = [2,4,3], l2 = [5,6,4] 输出:[7,0,8] 解释:342 + 465 = 807. 示例 2:

输入:l1 = [0], l2 = [0] 输出:[0] 示例 3:

输入:l1 = [9,9,9,9,9,9,9], l2 = [9,9,9,9] 输出:[8,9,9,9,0,0,0,1] 这里的难点在于程序员对于引用的理解,普通的赋值只是浅层拷贝即只是将栈中的地址进行赋值,这道题容易将人引入一个误区,就是必须将值赋值在ListNode对象中但是这对于代码逻辑来说是非常麻烦的一件事,不仅会增加代码复杂度,还会影响代码美观性,如果能跳出这个误区将会变得非常容易,运行速度也是其他的方式所不能比的

		List<Integer> list = new ArrayList<>();
        ListNode l3 =new ListNode();
        int i = 0;
        while(l1!=null||l2!=null){
            int left = 0,right = 0;
            if(l1!=null) left = l1.val;
            if(l2!=null) right = l2.val;
            i = i+left+right;
            list.add(i>=10?i%10:i);
            if(i>=10){
                i=1;
            }else{
                i=0;
            }
            if(l1!=null)l1 = l1.next;
            if(l2!=null)l2 = l2.next;
        }
        if(i>0)list.add(i);
        for(int j=list.size()-1;j>=0;j--){
            l3.val=list.get(j);
            if(j-1>=0){
                l3 = new ListNode(0,l3);
            }
        }
        return l3;