网络空间安全导论|基本思维导图持续更新中~

413 阅读2分钟

本文已参加[新人创作礼]活动,一起开启掘金之路。

文章目录


最近期末周了,一边复习一边做了点简单的导图帮助理解,也分享出来帮助大家更好地理清他们的关系
PS:纯个人理解,如果错误请指出~感激不尽

  其他的基本在12.8号考试前都会补全,并且补充一些重点的简答题

————————————————————————————————————
12.1日更新补充数字证书相关内容,加了很多细节
————————————————————————————————————
12.4日更新补充防火墙相关知识点 修改了之前一些错误
————————————————————————————————————
12.6日更新补充访问控制相关知识点、**用户鉴别(**初步图)的知识点
————————————————————————————————————

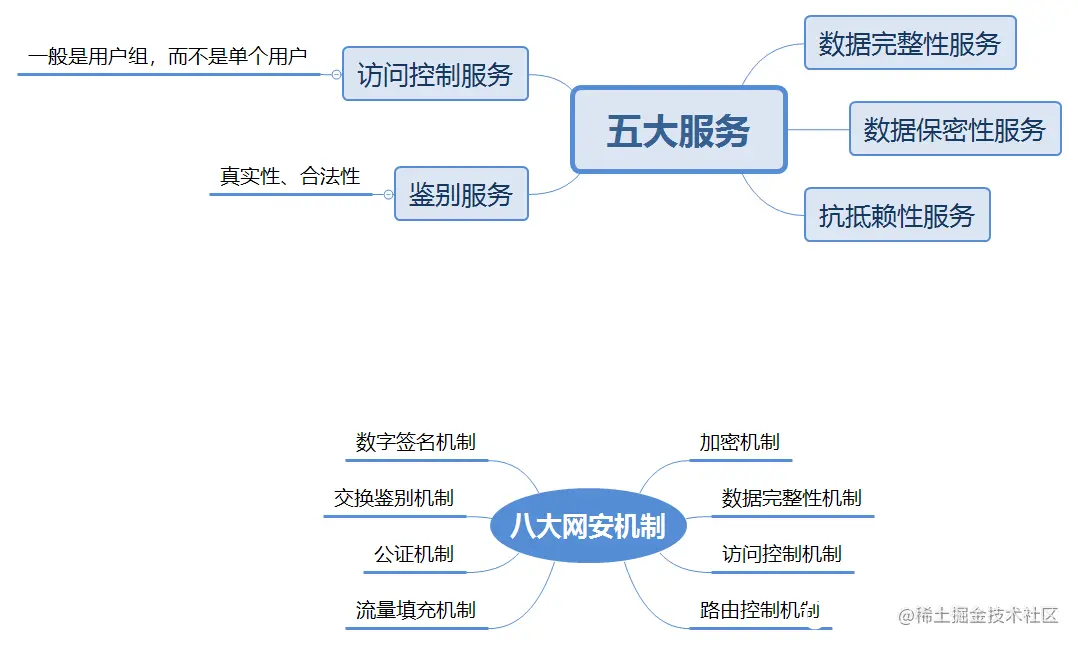
五大服务八大机制

网络的安全问题

网络的安全威胁

数字证书

用户鉴别

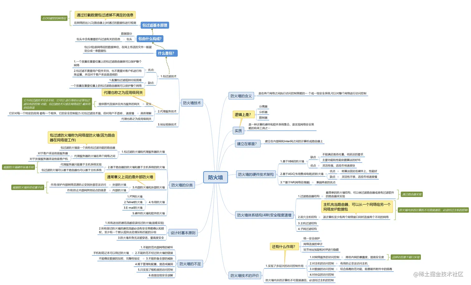
防火墙

访问控制