华为数据库获年度最佳创新奖

244 阅读5分钟

12月21日,在第十一届中国数据库技术大会(DTCC)2020数据风云奖评选活动中,华为云数据库GaussDB(openGauss)和金融行业核心数据库上云解决方案分别荣获“年度最佳创新产品奖”、“年度最佳创新解决方案奖”。 DTCC2020是由IT168 旗下 ITPUB 企业社区平台主办的顶级数据领域技术盛会,历经十年的积累与沉淀,成为国内数据库领域的技术风向标,历年举办的数据风云奖评选活动亦成为数据技术领域权威奖项。 华为云数据库团队受邀参加此次技术盛宴,深入GaussDB产品、技术、生态等领域,详细解读了GaussDB数据库技术创新、多元融合、生态开放、行业实践等内容。在DTCC2020大会上,华为云数据库GaussDB(openGauss)和金融行业核心数据库上云解决方案,经过组委会专家严格评审,在众多竞品中脱颖而出,荣膺“年度最佳创新产品奖”、“年度最佳创新解决方案奖”。

file 为什么华为云数据库能拿下这个奖项呢?为什么能在一众网络科技公司同等的技术框架下脱颖而出,华为云数据库有自己独到的优势和别人无法与之比较的技术优点。

华为云数据库:基于华为积累多年的数据库研发、搭建和维护经验,结合数据库云化改造技术,大幅优化传统数据库,为您打造更高可用、更高可靠、更高安全、更高性能、即开即用、便捷运维、弹性伸缩的数据库服务,拥有容灾、备份、恢复、安防、监控、迁移等全面的解决方案。 优势

即开即用

您可以通过华为云官网实时生成目标实例,云数据库RDS服务配合弹性云服务器一起使用,通过内网连接云数据库RDS可以有效地降低应用响应时间、节省公网流量费用。

弹性扩容

可以根据您的业务情况弹性伸缩所需的资源,按需开支,量身定做。配合云监控(Cloud Eye)监测数据库压力和数据存储量的变化,您可以灵活调整实例规格。 完全兼容

您无需再次学习,云数据库RDS各引擎的操作方法与原生数据库引擎的完全相同。云数据库RDS还兼容现有的程序和工具。使用数据复制服务(Data Replication Service,简称DRS),可用极低成本将数据迁移到华为云关系型数据库,享受华为云数据库为您带来的超值服务。

运维便捷

RDS的日常维护和管理,包括但不限于软硬件故障处理、数据库补丁更新等工作,保障云数据库RDS运转正常。提供专业数据库管理平台,重启、重置密码、参数修改、查看错误日志和慢查询日志、恢复数据等一键式功能。提供CPU利用率、IOPS、连接数、磁盘空间等实例信息实时监控及报警,让您随时随地了解实例动态。 file

如果我们将数据库分为四个部分,那么这四个部分分别是: 小微型:适用于开发测试及小型业务场景——价格优惠、性价比高 标准型:适用于大部分场景——套餐配置均衡 内存增强型:适用于大数据量读写场景——以较低价格获得更高并发连接数和QPS CUP增强型:适用于高并发读写及高逻辑运算场景,兼容老套餐配比 file

华为云数据库之所以能成为广大用户的第一选择,除了强大功能优势以外,亲民的价格和优质的服务也是用户选择华为云很重要的一点。按需提供就说明了华为云提供的数据库是能精准定位到某一个用户所需要的东西,而非简单的做出几个模板来让客户调选,而是让客户在自己有需要并且直达自己需要的是什么的时候,能完完全全拿到自己的东西。不会出性能溢出或者说性能不够的情况。

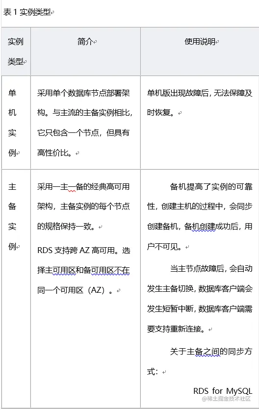
数据库实例是云数据库RDS的最小管理单元。一个实例代表了一个独立运行的云数据库RDS。您可以在一个实例中创建和管理多个数据库,并且可以使用与独立访问数据库实例相同的工具和应用进行访问。使用管理控制台或API可以方便地创建或者修改数据库实例。云数据库RDS服务对运行实例数量没有限制,但每个数据库实例都有唯一的标识符。 实例可进行如下分类: file

file

file

很多时候选择大于一切,我们在选择一款产品的时候肯对选择相对于合适自己的,管理方便性能强大的。就好像我们买一部手机会选择合适自己使用的,游戏爱好者就会选择游戏性能好的手机,拍照爱好者会选择相机好的手机。但大部分情况是我们需要的是一台各方面都不差,而且有自己优势的手机。华为云也是这样,各方面都不差还有自己的优势。所以在选择的时候,华为云自然而然的成为了用户的首选。

本文由博客群发一文多发等运营工具平台 OpenWrite 发布