[Medium]LeetCode第2题——两数相加

127 阅读1分钟

题目链接

两数相加

解法

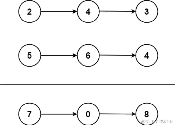
image.png

由上图342+465=807342+465=807,由于链表存储多位大数字的时候是“倒序存储”,所以我们可以同时遍历两个链表处在同一个位置的数字(如果该位有数字),相加之和%10的余数就是答案链表在这个位置的数字,相加之和除以10加在下一个位置上。

/**
 * Definition for singly-linked list.
 * struct ListNode {
 *     int val;
 *     ListNode *next;
 *     ListNode() : val(0), next(nullptr) {}
 *     ListNode(int x) : val(x), next(nullptr) {}
 *     ListNode(int x, ListNode *next) : val(x), next(next) {}
 * };
 */
class Solution {
public:
    ListNode* addTwoNumbers(ListNode* l1, ListNode* l2) {
        auto dummy = new ListNode(-1), cur = dummy;
        int t = 0;
        while (l1 || l2 || t) {
            if (l1) t += l1->val, l1 = l1->next;
            if (l2) t += l2->val, l2 = l2->next;
            cur = cur->next = new ListNode(t % 10);
            t /= 10;
        }
        return dummy->next;
    }
};