JavaScript的If else和else if语句介绍

223 阅读3分钟

JavaScript是一种基于文本的脚本/编程语言,用于前端和后端开发。它最常用于客户端,以增加静态网页的互动性。

什么是if语句?

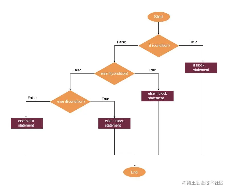
语句是条件性语句,根据定义的标准做出决定。 _if_语句是条件性语句,根据定义的标准做出决定。这些语句在不同的条件下执行不同的动作;如果符合定义/指定的标准,语句正文中的代码块将被执行。 _if_语句中的代码块将被执行。

JavaScript中if语句的语法。

if (condition)
{
  Statements
}

注意:我们将使用浏览器控制台来演示本篇文章中的例子。要打开浏览器的控制台。

  • 在Chrome和其他基于chromium的浏览器中使用F12键。
  • 在Mozilla使用CTRL + SHIFT + K键盘快捷键。
  • 在Safari浏览器中使用Option + ⌘ + C键盘快捷键(如果没有出现开发者菜单,则按⌘ + 打开偏好**,** 并在 高级标签中勾选 "在菜单栏中显示开发菜单")。

举例来说

var number = 2;

if (number <10)
{
console.log('The number is less than ten.')
}

在上面的例子中,我们首先声明了一个名为number 的变量,然后给它赋值为2,然后我们用条件语句来验证这个数字 是否小于10。由于2<10,该语句的条件 如果 语句为真,主体被执行。该 如果 语句里面有console.log() 函数,用来在控制台写一条信息。

如果我们把数字变量的值从2 改为11, 那么条件将变为假,语句的主体将不被执行。 _if_语句的主体将不会被执行。

var number = 11;

if (number <10)
{
console.log('The number is less than ten.')
}

正如你在下面的截图中看到的,控制台是完全空的。

JavaScript中的If-else语句。

我们可以将该 如果 语句和一个 else 语句。该 else 语句只在原始条件为假时运行。我们将再次以上述程序为例。

var number = 11;

if (number <10)
{
console.log('The number is less than ten.')
}
else
{
console.log('The number is greater than ten.')
}

在上面给出的例子中,我们又增加了一条语句,即。 否则.由于11 大于10,所以语句的原始条件是假的。 如果 语句是假的,因此执行了else 语句的主体。

JavaScript中的else-if语句。

else-if语句被用来指定一个新的条件,如果原语句为假,则运行该条件。这样,我们可以有多个条件,这些条件只有在原始条件为假时才会运行。一旦一个条件被匹配/为真,其他的 else-if语句就不会被编辑器/编译器检查。

var number = 10;

if (number <10)
{
console.log('The number is less than ten.')
}
elseif (number == 10)
{
console.log('The number is equal to ten.')
}
else
{
console.log('The number is greater than ten.')
}

在上面的例子中,这个数字 等于10。所以原始条件是假的。所以,编辑器会转到 else-if 条件。由于数字等于10,该语句为真,并且语句的主体被执行。 _else-if_语句被执行。编辑部没有检查这个 else 语句,因为其中一个条件已经为真。

[开关语句]可以用来替代 _if-else_语句,但它们只能检查相等,而 if-else 语句可以有一个值的范围作为条件。

结论

在计算中。 如果 决策/条件语句用于在特定条件得到满足时运行一个代码块。这些 如果 语句可以根据条件的复杂性以不同的形式使用。

在本篇文章中,我们讨论了什么是 如果 语句。此外,我们还学习了如何使用它并将它与 elseelse 如果 来检查更复杂的条件。