JAVA线程池

257 阅读7分钟

一起养成写作习惯!这是我参与「掘金日新计划 · 4 月更文挑战」的第7天,点击查看活动详情

一、简介

线程池(英语:thread pool):一种线程使用模式。线程过多会带来调度开销,进而影响缓存局部性和整体性能。而线程池维护着多个线程,等待着监督管理者分配可并发执行的任务。这避免了在处理短时间任务时创建与销毁线程的代价。线程池不仅能够保证内核的充分利用,还能防止过分调度。可用线程数量应该取决于可用的并发处理器、处理器内核、内存、网络sockets等的数量。

阿里巴巴JAVA开发手册中明确指出线程池不允许使用 Executors 去创建,而是通过 ThreadPoolExecutor 的方式,这 样的处理方式让写的同学更加明确线程池的运行规则,规避资源耗尽的风险。

说明:Executors 返回的线程池对象的弊端如下:

1) FixedThreadPool 和 SingleThreadPool: 允许的请求队列长度为 Integer.MAX_VALUE,可能会堆积大量的请求,从而导致 OOM。

2) CachedThreadPool: 允许的创建线程数量为 Integer.MAX_VALUE,可能会创建大量的线程,从而导致 OOM。

而本文描述线程池是指JDK中提供的ThreadPoolExecutor类。

二、ThreadPoolExecutor

java.uitl.concurrent.ThreadPoolExecutor 类是 Executor 框架中最核心的类。所以,本文将着重讲述一下这个类。

3.1.构造方法

ThreadPoolExecutor 有四个构造方法,前三个都是基于第四个实现。第四个构造方法定义如下

public ThreadPoolExecutor(int corePoolSize,
                              int maximumPoolSize,
                              long keepAliveTime,
                              TimeUnit unit,
                              BlockingQueue<Runnable> workQueue,
                              ThreadFactory threadFactory,
                              RejectedExecutionHandler handler) {

参数说明:

  • corePoolSize - 核心线程数量。当有新任务通过 execute 方法提交时 ,线程池会执行以下判断:
    • 如果运行的线程数少于 corePoolSize,则创建新线程来处理任务,即使线程池中的其他线程是空闲的。
    • 如果线程池中的线程数量大于等于 corePoolSize 且小于 maximumPoolSize,则只有当 workQueue 满时才创建新的线程去处理任务;
    • 如果设置的 corePoolSize 和 maximumPoolSize 相同,则创建的线程池的大小是固定的。这时如果有新任务提交,若 workQueue 未满,则将请求放入 workQueue 中,等待有空闲的线程去从 workQueue 中取任务并处理;
    • 如果运行的线程数量大于等于 maximumPoolSize,这时如果 workQueue 已经满了,则使用 handler 所指定的策略来处理任务;
    • 所以,任务提交时,判断的顺序为 corePoolSize => workQueue => maximumPoolSize。
  • maximumPoolSize - 最大线程数量
    • 如果队列满了,并且已创建的线程数小于最大线程数,则线程池会再创建新的线程执行任务。
    • 值得注意的是:如果使用了无界的任务队列这个参数就没什么效果。
  • keepAliveTime:线程保持活动的时间
    • 当线程池中的线程数量大于 corePoolSize 的时候,如果这时没有新的任务提交,核心线程外的线程不会立即销毁,而是会等待,直到等待的时间超过了 keepAliveTime。
    • 所以,如果任务很多,并且每个任务执行的时间比较短,可以调大这个时间,提高线程的利用率。
  • unit - keepAliveTime ****的时间单位。有 7 种取值。可选的单位有天(DAYS),小时(HOURS),分钟(MINUTES),毫秒(MILLISECONDS),微秒(MICROSECONDS, 千分之一毫秒)和毫微秒(NANOSECONDS, 千分之一微秒)。
  • workQueue - 等待执行的任务队列。用于保存等待执行的任务的阻塞队列。 可以选择以下几个阻塞队列。
    • ArrayBlockingQueue - 有界阻塞队列
      • 此队列是基于数组的先进先出队列(FIFO)
      • 此队列创建时必须指定大小。
    • LinkedBlockingQueue - 无界阻塞队列
      • 此队列是基于链表的先进先出队列(FIFO)
      • 如果创建时没有指定此队列大小,则默认为 Integer.MAX_VALUE。
      • 吞吐量通常要高于 ArrayBlockingQueue。
      • 使用 LinkedBlockingQueue 意味着: maximumPoolSize 将不起作用,线程池能创建的最大线程数为 corePoolSize,因为任务等待队列是无界队列。
      • Executors.newFixedThreadPool 使用了这个队列。
    • SynchronousQueue - 不会保存提交的任务,而是将直接新建一个线程来执行新来的任务
      • 每个插入操作必须等到另一个线程调用移除操作,否则插入操作一直处于阻塞状态。
      • 吞吐量通常要高于 LinkedBlockingQueue。
      • Executors.newCachedThreadPool 使用了这个队列。
    • PriorityBlockingQueue - 具有优先级的无界阻塞队列
  • threadFactory - 线程工厂。可以通过线程工厂给每个创建出来的线程设置更有意义的名字。
  • handler - 饱和策略。它是 RejectedExecutionHandler 类型的变量。当队列和线程池都满了,说明线程池处于饱和状态,那么必须采取一种策略处理提交的新任务。线程池支持以下策略:
    • AbortPolicy - 丢弃任务并抛出异常。这也是默认策略。
    • DiscardPolicy - 丢弃任务,但不抛出异常。
    • DiscardOldestPolicy - 丢弃队列最前面的任务,然后重新尝试执行任务(重复此过程)。
    • CallerRunsPolicy - 直接调用 run 方法并且阻塞执行。
    • 如果以上策略都不能满足需要,也可以通过实现 RejectedExecutionHandler 接口来定制处理策略。如记录日志或持久化不能处理的任务。

3.2. execute 方法

默认情况下,创建线程池之后,线程池中是没有线程的,需要提交任务之后才会创建线程。

提交任务可以使用 execute 方法,它是 ThreadPoolExecutor 的核心方法,通过这个方法可以向线程池提交一个任务,交由线程池去执行

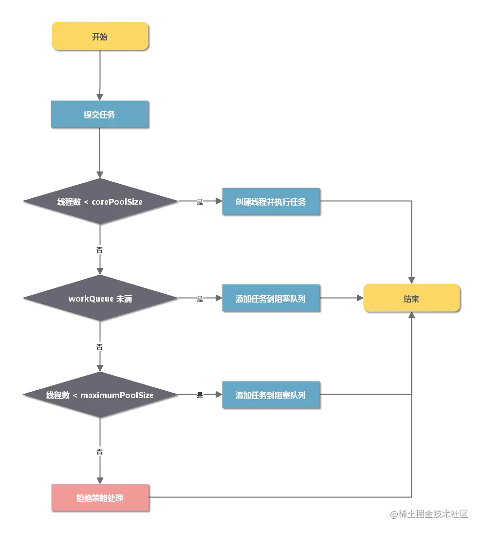
execute 方法工作流程如下:

  1. 如果 workerCount < corePoolSize,则创建并启动一个线程来执行新提交的任务;
  2. 如果 workerCount >= corePoolSize,且线程池内的阻塞队列未满,则将任务添加到该阻塞队列中;
  3. 如果 workerCount >= corePoolSize && workerCount < maximumPoolSize,且线程池内的阻塞队列已满,则创建并启动一个线程来执行新提交的任务;
  4. 如果workerCount >= maximumPoolSize,并且线程池内的阻塞队列已满,则根据拒绝策略来处理该任务, 默认的处理方式是直接抛异常。

3.3. 其他重要方法

在 ThreadPoolExecutor 类中还有一些重要的方法:

  • submit - 类似于 execute,但是针对的是有返回值的线程。submit 方法是在 ExecutorService 中声明的方法,在 AbstractExecutorService 就已经有了具体的实现。ThreadPoolExecutor 直接复用 AbstractExecutorService 的 submit 方法。
  • shutdown - 不会立即终止线程池,而是要等所有任务缓存队列中的任务都执行完后才终止,但再也不会接受新的任务。
    • 将线程池切换到 SHUTDOWN 状态;
    • 并调用 interruptIdleWorkers 方法请求中断所有空闲的 worker;
    • 最后调用 tryTerminate 尝试结束线程池。
  • shutdownNow - 立即终止线程池,并尝试打断正在执行的任务,并且清空任务缓存队列,返回尚未执行的任务。与 shutdown 方法类似,不同的地方在于:
    • 设置状态为 STOP;
    • 中断所有工作线程,无论是否是空闲的;
    • 取出阻塞队列中没有被执行的任务并返回。
  • isShutdown - 调用了 shutdown 或 shutdownNow 方法后,isShutdown 方法就会返回 true。
  • isTerminaed - 当所有的任务都已关闭后,才表示线程池关闭成功,这时调用 isTerminaed 方法会返回 true。
  • setCorePoolSize - 设置核心线程数大小。
  • setMaximumPoolSize - 设置最大线程数大小。
  • getTaskCount - 线程池已经执行的和未执行的任务总数;
  • getCompletedTaskCount - 线程池已完成的任务数量,该值小于等于 taskCount;
  • getLargestPoolSize - 线程池曾经创建过的最大线程数量。通过这个数据可以知道线程池是否满过,也就是达到了 maximumPoolSize;
  • getPoolSize - 线程池当前的线程数量;
  • getActiveCount - 当前线程池中正在执行任务的线程数量。

3.4. 使用示例

public class ThreadPoolExecutorTest {

    public static void main(String[] args) {
        ThreadPoolExecutor threadPoolExecutor = new ThreadPoolExecutor(5, 10, 500, TimeUnit.MILLISECONDS,
            new LinkedBlockingQueue<Runnable>(),
            Executors.defaultThreadFactory(),
            new ThreadPoolExecutor.AbortPolicy());

        for (int i = 0; i < 100; i++) {
            threadPoolExecutor.execute(new MyThread());
            String info = String.format("线程池中线程数目:%s,队列中等待执行的任务数目:%s,已执行玩别的任务数目:%s",
                threadPoolExecutor.getPoolSize(),
                threadPoolExecutor.getQueue().size(),
                threadPoolExecutor.getCompletedTaskCount());
            System.out.println(info);
        }
        threadPoolExecutor.shutdown();
    }

    static class MyThread implements Runnable {

        @Override
        public void run() {
            System.out.println(Thread.currentThread().getName() + " 执行");
        }

    }

}