4 月更文挑战第13天 | 基于java的校园二手商品交易系统的开发02

121 阅读2分钟

一起养成写作习惯!这是我参与「掘金日新计划 · 4 月更文挑战」的第13天,点击查看活动详情

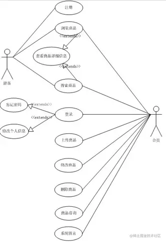
前台用例图(包括游客,会员功能):

image.png

(1)游客

a.注册:游客可以通过注册成为会员,成为会员后将拥有更多的权限,如上传商品,编辑商品信息等;

b.浏览商品:可在系统首页直接浏览商品,或通过点击商品分类进行已经分类的商品信息查看;

c.搜索商品;通过输入关键字搜索商品,系统会根据输入的关键字对数据进行模糊查询,只要有包含该关键词的商品信息均会显示,若无包含该关键字的商品则无数据显示;

d.查看商品详情:点击商品的图片或者点击商品的名称可以查看商品的详情信息;

(2)会员

a.浏览商品:可在系统首页直接浏览商品,或通过点击商品分类进行已经分类的商品信息查看;

b.搜索商品:通过输入关键字搜索商品,系统会根据输入的关键字对数据进行模糊查询,只要有包含该关键词的商品信息均会显示,若无包含该关键字的商品则无数据显示;

c.查看商品详情:点击商品的图片或者点击商品的名称可以查看商品的详情信息;

d.登录:会员可在首页登录账户,登录后可进行上传或编辑上传的商品等操作;

e.修改个人信息:会员登录后可修改自己的详细信息;

f.上传商品:会员可上传自己的二手商品进行售卖;

g.修改商品:会员可编辑自身上传的商品信息及状态等;

h.删除商品:会员可删除自身上传的商品;

在前台页面,对比以上两个用户,游客只能查看商品和注册,而对于会员,功能就很多了,浏览的权限更加大了,还可以上传商品,修改商品,删除商品等等。

后面会进一步详细介绍这些功能,业务逻辑是怎么样的?以及代码是怎么写的