开关电源讲解 -- 以反激式开关电源为例

581 阅读2分钟

一起养成写作习惯!这是我参与「掘金日新计划 · 4 月更文挑战」的第12天,点击查看活动详情

 一、整体概括

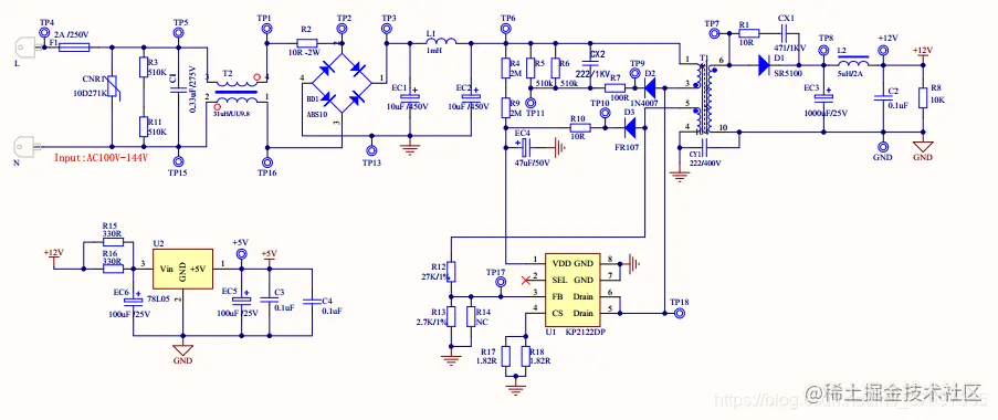
下图是一个反激式开关电源的原理图。输入电压范围在AC100V~144V,输出DC12V的电压。

开关电源的思路:要实现输出的稳定的电压,先获取输出端的电压,然后反馈给输出端调控输出功率(电压低则增大输出功率,反之则减小),最终达到一个动态平衡,稳定电压是一个不断反馈的结果。

二、瞬变滤波电路解析

市电接入开关电源之后,首先进入瞬变滤波电路(Transient Filtering),也就是我们常说的EMI电路。下图描述的是本次举例说明的瞬变滤波电路的电路图。

各个器件说明:

F1-->保险管:当电流过大时,断开保险管,保护电路。

CNR1-->压敏电阻:抑制市电瞬变中的尖峰。

R31、R32-->普通贴片电阻:给这部分滤波放电,使用多个电阻的原因是分散各个电阻承受的功率。

C1-->X电容:对差模干扰起滤波作用。

T2-->共模电感:衰减共模电流。

R2-->热敏电阻:在电路的输入端串联一个负温度系数热敏电阻增加线路的阻抗,这样就可以有效的抑制开机时产生的浪涌电压形成的浪涌电流。当电路进入稳态工作时,由于线路中持续工作电流引起的NTC发热,使得电阻器的电阻值变得很小,对线路造成的影响可以完全忽略。

三、整流部分

各个器件说明:

BD1->整流桥:作用应该知道。。

L1、EC1、EC2->π型LC滤波电路,主要起的就是滤波,使输出的电流更平滑。

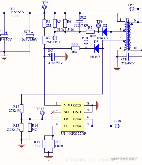
四、开关电源主体部分

开关电源的主题部分如下图,由于采用标注的方式更好说明,所以提供标注版PDF下载(末尾有链接)。

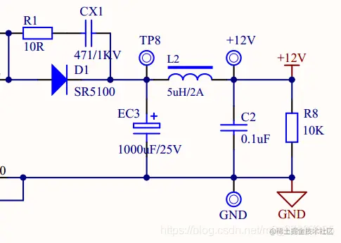
五、输出端滤波电路

       下图是输出端滤波电路,由于采用标注的方式更好说明,所以提供标注版PDF下载(末尾有链接)。

六、总结

由于本人也是初次学习开关电源,所以只对整体部分有个了解,对比较困难的部分--变压器,目前还没有很深刻的理解,其余部分有不懂的地方,可以交流。