VUE自定义指令生命周期,VUE生命周期

2,947 阅读1分钟

VUE自定义指令生命周期,VUE生命周期

一、自定义指令的生命周期

  自定义指令有五个生命周期(也叫钩子函数),分别是 bind,inserted,update,componentUpdated,unbind

  1. bind:只调用一次,指令第一次绑定到元素时调用,用这个钩子函数可以定义一个绑定时执行一次的初始化动作。
  2. inserted:被绑定元素插入父节点时调用(父节点存在即可调用,不必存在于document中)。
  3. update:被绑定于元素所在的模板更新时调用,而无论绑定值是否变化。通过比较更新前后的绑定值,可以忽略不必要的模板更新。
  4. componentUpdated:被绑定元素所在模板完成一次更新周期时调用。
  5. unbind:只调用一次,指令与元素解绑时调用。

 二、VUE生命周期

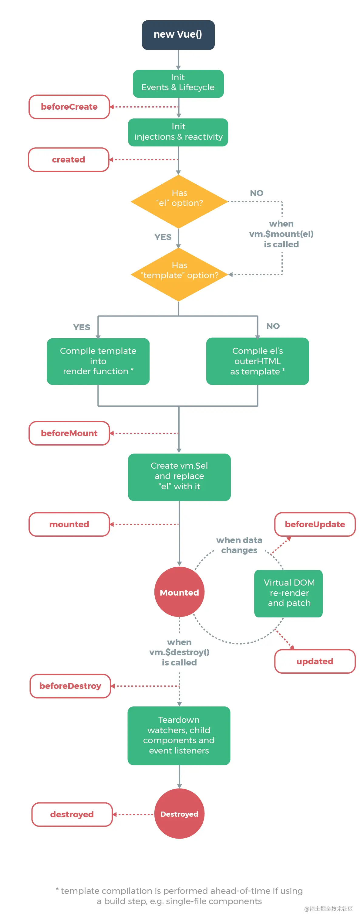
  Vue一共有10个生命周期函数,官网有张图帮助理解:

如下代码(应该看代码就能看懂):

add:function(){
   this.num++;
},
beforeCreate:function(){
   console.log('1-beforeCreate 初始化之前');
},
created:function(){
   console.log('2-created 创建完成');
},
beforeMount:function(){
   console.log('3-beforeMount 挂载之前');
},
mounted:function(){
   console.log('4-mounted 被挂载');
},
beforeUpdate:function(){
   console.log('5-beforeUpdate 数据更新前');
},
updated:function(){
   console.log('6-updated 被更新后');
},
activated:function(){
   console.log('7-activated');
},
deactivated:function(){
   console.log('8-deactivated');
},
beforeDestroy:function(){
   console.log('9-beforeDestroy 销毁之前');
},
destroyed:function(){
   console.log('10-destroyed 销毁之后')
}