Postgres Operator 在由 Patroni 提供支持的 Kubernetes (K8s) 上提供易于运行的高可用性 PostgreSQL 集群。它仅通过 Postgres 清单 (CRD) 进行配置,以轻松集成到自动化 CI/CD 管道中,而无需直接访问 Kubernetes API,从而促进基础设施即代码(infrastructure as code)而不是手动操作。
- Patroni: github.com/zalando/pat…
- PostgreSQL: www.postgresql.org/
Operator 功能
Postgres集群变化的滚动更新,包括快速的小版本更新- 无需重新启动
pod即可调整实时卷大小(AWSEBS、PVC) - 使用
PGBouncer进行数据库连接池 - 支持
PG13的快速升级。支持所有集群全局升级 - 恢复和克隆
Postgres集群(包括主要版本升级) - 此外,可以配置到
S3存储桶的逻辑备份 - 来自
S3 WAL存档的备用集群 - 可针对非云环境进行配置
K8s上的基本凭证和用户管理,简化应用程序部署- 支持自定义
TLS证书 - 创建和编辑
Postgres集群清单的UI - 在
Amazon AWS、Google Cloud、OpenShift和Kind本地运行良好 - 支持
AWSEBSgp2到gp3迁移,支持iops和吞吐量配置
PostgreSQL 功能
- 支持
PostgreSQL 14,从9.6+开始 - 通过
Patroni流式复制集群 - 通过 Spilo 使用 pg_basebackup / WAL-E 进行时间点恢复(
Point-In-Time-Recovery)- Spilo: github.com/zalando/spi…
- pg_basebackup: www.postgresql.org/docs/11/app…
- WAL-E: github.com/wal-e/wal-e
- 预加载库:bg_mon, pg_stat_statements, pgextwlist, pg_auth_mon
- bg_mon: github.com/CyberDem0n/…
- pg_stat_statements: www.postgresql.org/docs/14/pgs…
- pgextwlist: github.com/dimitri/pge…
- pg_auth_mon: github.com/RafiaSabih/…
- 包括。 流行的
Postgres扩展,例如 decoderbufs, hypopg, pg_cron, pg_partman, pg_stat_kcache, pgq, plpgsql_check, postgis, set_user 和 timescaledb- decoderbufs: github.com/debezium/po…
- hypopg: github.com/HypoPG/hypo…
- pg_cron: github.com/citusdata/p…
- pg_partman: github.com/pgpartman/p…
- pg_stat_kcache: github.com/powa-team/p…
- pgq: github.com/pgq/pgq
- plpgsql_check: github.com/okbob/plpgs…
- postgis: postgis.net/
- set_user: github.com/pgaudit/set…
- timescaledb: github.com/timescale/t…
Postgres Operator 在 Zalando 开发并已在生产中使用了三年多。
使用 Spilo 12 或更旧的镜像
如果您已经在旧版本中使用带有 Spilo 12 Docker 镜像的 Postgres operator,则需要注意备份路径的更改。我们将主版本引入备份路径,以平滑现在支持的主版本升级。
- 主版本升级: github.com/zalando/pos…
新的 operator 配置可以设置兼容性标志 enable_spilo_wal_path_compat 以使 Spilo 在当前路径中查找 wal 段,但也可以在旧格式路径中查找。 这是以潜在的性能成本为代价的,应该在几天后禁用。
最新的 Spilo 镜像是:registry.opensource.zalan.do/acid/spilo-14:2.1-p4
最旧的 Spilo 镜像是:registry.opensource.zalan.do/acid/spilo-12:1.6-p5
入门
为了快速获得第一印象,请按照入门教程的说明进行操作。
- 入门教程: github.com/zalando/pos…
支持的 Postgres 和应用程序设置
概念
Postgres operator 在 Kubernetes (K8s) 上管理 PostgreSQL 集群:
operator监视PostgreSQL集群清单的添加、更新和删除,并相应地更改正在运行的集群。 例如,当用户提交新清单时,operator会获取该清单并生成一个新的Postgres集群以及所有必要的实体,例如K8s StatefulSets和Postgres角色。 有关清单可能包含的设置,请参阅此 Postgres 集群清单。- operator: coreos.com/blog/introd…
- Postgres 集群清单: github.com/zalando/pos…
operator还监视其自身配置的更新,并在必要时更改正在运行的Postgres集群。例如,如果pod中的Docker镜像发生变化,则operator执行滚动更新,这意味着它会与新的Docker镜像一一重新生成每个托管StatefulSet的pod。- 自身配置: github.com/zalando/pos…
- 最后,
operator定期将每个Postgres集群的实际状态与集群清单中定义的所需状态同步。 operator的目标是解放双手,因为配置只能通过清单进行。 这可以轻松集成到自动化部署管道中,而无需直接访问K8s。
作用域
Postgres Operator 的 scope 是提供、修改配置和清理使用 Patroni 的 Postgres 集群,基本上是为了在 K8s 上轻松方便地运行基于 Patroni 的集群。配置和修改包括一侧的 K8s 资源,但也包括集群启动并运行后的数据库和角色配置。我们尽量把工作留给 K8s 和 Patroni,尤其是集群引导和高可用性。不过,operator 需要参与一些总体编排,比如滚动更新以改善用户体验。
在当前状态下,监控或调整 Postgres 不在 operator 的作用域内。但是,通过全局可配置的 sidecar,我们提供了足够的灵活性来补充其他工具,如 ZMON、Prometheus 或更多 Postgres 特定选项。
- ZMON: opensource.zalando.com/zmon/
- Prometheus: prometheus.io/
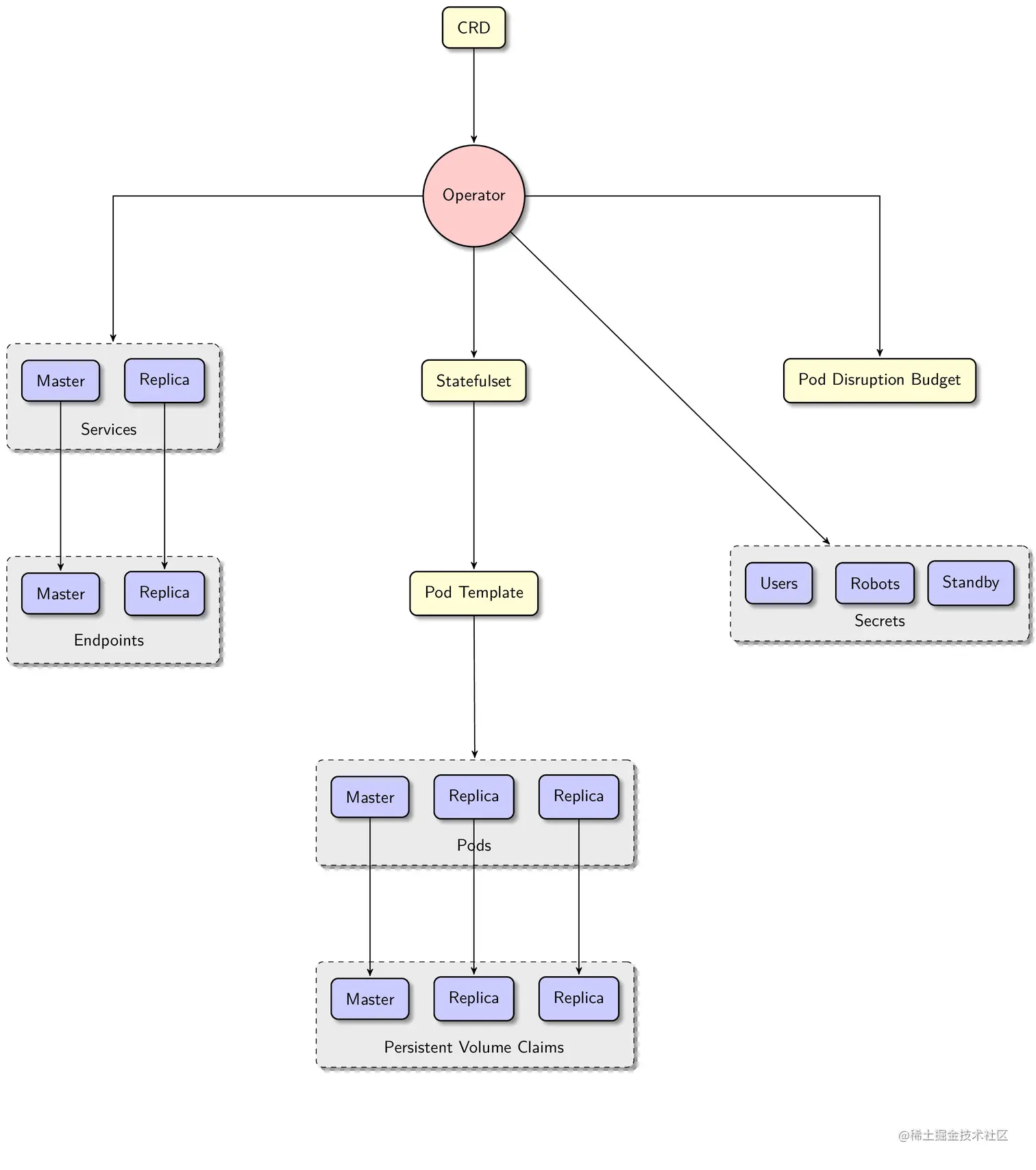
所涉实体概述
这是一张图,它总结了 operator 在提交新的 Postgres cluster CRD 时将创建的内容:
如果没有对单个集群 pod 内部的概述,这张图是不完整的,所以让我们放大一下:
这两张图应该可以帮助您了解 operator 提供的功能类型的基础知识。
状态
该项目目前正在积极开发中。然而,Zalando 已经在内部使用它,以便在 K8s 上运行大量 Postgres 集群,用于 staging 环境和越来越多的 production 集群。在这种环境中,operator 被部署到多个 K8s 集群中,用户通过我们的 CI/CD 基础设施部署清单或依靠精简的用户界面来创建清单。
请将发现的任何问题报告给 github.com/zalando/pos…。
相关视频
- "照看您的 PostGIS 群" talk by Felix Kunde, FOSS4G 2021: video | slides
- "Zalando K8S上的PostgreSQL:生产两年" talk by Alexander Kukushkin, FOSSDEM 2020: video | slides
- "Zalando 的 Postgres 即服务" talk by Jan Mußler, DevOpsDays Poznań 2019: video
- "在 Kubernetes 上构建您自己的 PostgreSQL 即服务" talk by Alexander Kukushkin, KubeCon NA 2018: video | slides
- "PostgreSQL 和 Kubernetes:没有供应商锁定的 DBaaS" talk by Oleksii Kliukin, PostgreSQL Sessions 2018: video | slides
- "使用 Patroni 在 Kubernetes 上实现 PostgreSQL 高可用" talk by Oleksii Kliukin, Atmosphere 2018: video | slides
- "蓝象点播:Postgres + Kubernetes" talk by Oleksii Kliukin and Jan Mussler, FOSDEM 2018: video | slides (pdf)
- "Kube-Native Postgres" talk by Josh Berkus, KubeCon 2017: video
相关文章
- "Zalando Operator for PostgreSQL 入门" by Daniel Westermann on dbi services blog, Mar. 2021.
- "Zalando 使用 Postgres Operator for Kubernetes 的经验" by Nikolay Bogdanov on flant blog, Feb. 2021.
- "如何设置连续备份和监控" by Pål Kristensen on GitHub, Mar. 2020.
- "Postgres on Kubernetes 使用 Zalando operator" by Vito Botta on has_many :code, Feb. 2020.
- "在 Google Kubernetes Engine 中运行 PostgreSQL" by Kenneth Rørvik on Repill Linpro blog, Sep. 2019.
- "Zalando Postgres Operator:一年后" by Sergey Dudoladov on Open Source Zalando, Nov. 2018